Fórum témák
» Több friss téma |
Fórum » Erősítőhöz való hangsugárzó védelem (koppanásgátló)
Témaindító: Thom, idő: Márc 14, 2006
Témakörök:
Jahh vagy úgy bocsi elértelmeztem amit írtál.
Sajnos ez egy kész gyári erősítő amibe sajnos nincs védelem ezt a hiányosságot igyekeznék pótolni.
Ilyen kötöttségek mellett erre érdemes rápillantanod.
Na végre ! Kicsit meg volt valamiért nálam makkanva a honlap.
Nos sajnos a relé amivel szemeztem el volt repedve és berregett ergo kuka. Így maradt a maréknyi relém amik újak. Tipusa 5m5t-14b192-aa. Elegendő lehet 100-150W-os erősítőben hangszórókimenetre? Nem gond hogy 12v-ra van méretezve a kimenete is?
Közben agyalkodok egy picit.
Mi van akkor ha nekem nincs szükségem a koppanás védelemre csak egy szimpla dc védelemre? Értsd úgy hogy nekem a végfok előtt van a hangerő és ha letekerem akkor a végfok nem buhan bekapcsoláskor. Mennyivel lehet egyszerűsíteni a dolgot ha nekem csak dc védelemre van szükségem? Elgondolás : adott erősítő +/-40v táppal ergo 40v áll rendelkezésre. Innen jön hogy a relé 24v-os tipus kell eddig oké (van is ) . Ha a koppanásgátlót kihagyom akkor ugye csak dc-re reagálna a védelem (ha megvalósítható külön). Itt járatom az agyam azon hogy ha az esetleges bekapcsolási és kikapcsolási tranzensekben (puffer töltödési és kisülési asszimetriában ) van egyen komponens akkor arra reagálva a védelem mit művelne. Gondolom leoldana egyből de vajon visszakapcsolna-e ha elmúlt mondjuk bekapcsolás utánn.
A koppanásgátlás kihagyásával kb. 4 alkatrészt spórolsz meg:
két ellenállást, egy kondit, egy diódát és egy tranzisztort. A DC védelmek egy be/ki kapcsolási tranziensre általában még nem reagálnak, mert nagyobb az időállandójuk. Ellenkező esetben nagyobb energiájú, aszimmetrikus basszus jelekre leoldanának. A 24V -os relének kicsit sok lesz az a 40V szerintem.
Akkor 40v-ra egy csak dc védelem hogy nézne ki?
Találtam a rajzaim között egy érdekességet.
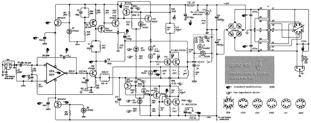
Jó tudom-tudom quad de engem a kimenetén az a triakos motyó amit pár oldallal ezelőtt olvastam megfogott. Ez így működőképes? Ahogy kivetem a leírásból bizonyos egyenfesznél átmegy rövidzárba és kiveri a biztiket. Ez még tetszene is ráadásul hogy táp nélkül kis helyen beépíthető akárhová. Csak azt nem vágom hogy ez mekkora teljesítményig jó és hogy mennyire érzékeny és hogy nem tud-e bereagálni esetleg mondjuk egy szénnéhajtott esetben.
Ha jól látom a rajzon, ez nem a tápot zárja rövidre, hanem a végfok kimenetét.
A végfok kimenete elbillenhet akár attól is, hogy az egyik oldali tápfesz kiesik, vagy akár a becsatoló kondi hibája miatt is, vagy a bemeneti diff. erősítő valamelyik tranzisztorának a hibája miatt. Ezek a hibák még nem nyírják ki a végtranzisztorokat, ill. a végfokot, csak elbillen a kimenet. Viszont ez a triakos megoldás ebben az esetben is simán rövidre zárja a kimenetet. Ha nincs megfelelő áramkorlátja a végfoknak, akkor a végtranzisztoroknak annyi. Ha van, akkor meg csak idő kérdése... A tápágban lévő biztosítékoknak jó haszna van ilyenkor, de ebben az esetben egy relés DC védelem többet ér, mint ez a triakos... -szerintem legalábbis többet. Szóval, elbillen egy relative egyszerű hiba miatt a végfok kimenete, és még plusz megkínozni ilyenkor egy rövidzárral azt a szerencsétlen végfokot... hát, elég brutál megoldás. Még egy dolog: a félvezetők jóval gyorsabbak, mint egy olvadóbiztosíték. Ha rövidzárban valamelyik fizikai mennyiség túllépi a megengedett értékét a tranzisztornak, van rá esély, hogy még az előtt elhalálozik, hogy leoldana a biztosíték. A hirtelen hő például... A szilícium lapka olyan gyorsan felhevül, hogy nincs ideje átadni a hőt a hordozónak. Persze, ezek extrém esetek. De én nem kockáztatnám a félvezetők épségét egy mesterséges rövidzárral. A hozzászólás módosítva: Júl 20, 2014
Igen én is eképp vélekedem most hogy mindent átolvasok amit csak lehet erről a dologról.
Hirtelen két védelemre lenne szükségem . Ami a legfontosabb lenne egy wermona 1060 kimenetét kellene dc elleni védelemmel ellátni. Csak az a kínom vele hogy +/-40volt a táp és a trafó kisseb feszt nem ad. Hely nemnagyon van benne kistrafó beépítésére. Akad 24V-os relém az nem gond. A koppanásgátlás ebben az esetben kilőve de ennél nem is érdekes dolog. Itt lenne az hogy egy csatornás dc védelmet építeni 40V-ra.
Ettől egyszerűbbet most hirtelen nem tudok.
DC védelem csak, koppanásgátlás nélkül. Az RS soros ellenállást ki kell számolni a relé feszültségéből és a DC ellenállásából. A 47µF elvileg bipoláris kell, hogy legyen. Jó helyette két darab 100µF/6,3V -os polarizált elkó sorba kötve egymással, polaritásukkal szembe fordítva. A hozzászólás módosítva: Júl 20, 2014
Hűű de tuti ez tetszik.
Összeszedem az alkatrészeket remélem jó is a kapcsolás. Nem zavar bele a végfok tápjába vagy a végfok nem fog neki bezavarni tápon?
Tuti, hogy működik.
Itt van két diagram, csatoltam. Az egyik 2V bemeneti DC szintnél mutatja a működést, a másik 40V DC bemenetnél, mindkét esetben 3 sec -nál jelenik meg a bemeneten a DC feszültség. 2V -nál kb. 0,6 sec alatt old le a relé, 40V -nál pedig kb, 0,05 sec alatt. A diagramokon a relé feszültsége nem a relén mérhető feszültség, hanem a darlington kollektorán lévő feszültség. (40V -os relével szimuláltattam soros ellenállás nélkül, de ez a működés és az időtartamok szempontjából lényegtelen.) A hozzászólás módosítva: Júl 20, 2014
DC -re érvényesek a diagramok, azt mutatják, hogy a végfok kimenetén megjelenő DC feszültség esetén (itt a diagramon 3 sec -nál) mikor kapcsol le a relé.
Ja, igen... nem fogja zavarni a végfokot, áramfelvétele tulajdonképpen annyi lesz, amennyi a relé áramfelvétele. A végfokból tápon érkező esetleges zavarok ellen pedig ott van a 10µF -os kondi. A hozzászólás módosítva: Júl 20, 2014
Sajnos darlington tranyót nem kaptam a boltba de még bc546-ot sem így elmarad az építése.
De még bontani sem tudok ilyent miből.
Sima kopasz tranyó nem elgendő hozzá?
Kell a darlington? Még mindíg folózom hogy ezt a 40v-os dc védelmet építsem meg vagy a 12V-ost amit dbase tett föl ide. Az a probléma hogy szörnyen kevés a helyem de már azon is agonizáltam hogy teszek az erősítő hátára egy kis dobozkát és abban lessz a védelem egy pici trafóval amit egyszerre kapcsolok a végfokkal.Még mindíg a 12v-os a szimpibb nekem valamiért.Viszont (lehet hogy én vagyok kukacos) ez a 12V-os relékupac nem győz meg hogy jó lenne hangszórókimenethez. http://www.ipdusa.com/products/8753/115799-4-pin-multi-purpose-micro-relay Rápillantanál nekem? A relétekercsel párhuzamosan beépített ellenálás nem kavar be? A hozzászólás módosítva: Júl 21, 2014
Ez a hozzászólás iszonyatosan nem tetszik nekem, ezért egészen minimális segítséget várhatsz csak tőlem.
Nem tudom miről van szó, de a BC546 nem darlilngton, és az MPSA 42 sem az. Ha neked darlington kell, akkor vagy választ olyan típust, vagy két sima tranyóból csinálsze gy darlingtont (ami szintén két trayó csak egy tokban vannak).
Bármilyen npn, általános célú tranzisztor jó a darlington kapcsolásba.
Két feltétel teljesüljön: 1: a CE feszültségük minimum 50V legyen 2: a darlington második tranzisztorának (amelyiknek GND -re van kötve az emittere) a maximális CE árama nagyobb legyen a relé áramánál. A többi tranzisztor, ami a bemeneti DC -figyelő részben van, szintén bármilyen, általános célú tranzisztor lehet. Ezek közül a T3 tranzisztoron van a legnagyobb feszültség, ami kb. 6-8V, darlingtontól függően. A másik kettőn (T1, T2) max. 0,6V van. A T1 - T2 - T3 tranzisztorok inkább nagyobb bétájúak legyenek, ha van miből válogatni, de ez sem kritikus. Igénytelen kapcsolás, elfekvő lomokból megépíthető. Én néztem a Vermona 1060 képeit a neten, abba simán elfér ez a védelem, ez az áramkör gyufásdoboz méretben elkészíthető. Ne haragudj, de ez nekem már inkább siránkozásnak tűnik. Ha akarsz bele DC védelmet építeni, akkor venni kell hozzá egy normális relét, vannak kis méretű relék, amik tudnak 10-20A -t is kapcsolni, az áramkör meg skatulyányi helyen elfér. Bőven van neki hely. Csak neki kell esni és megcsinálni. A hozzászólás módosítva: Júl 21, 2014
Mi baj azzal amit arra mondtam?
Nem is neked szólt. Ráadásul tényeket mondtam .De ha problémád van vele akkor Üzenetben légyszives kifejteni. De vissza az itteni dologhoz. Ha elolvasod végig a mondókámat sajnos megfelelő tranyóval nem tudtak szolgálni a boltba. Ezért is hajlanék inkább a 12v-os felé mivel akkor már mindegy hogy melyikhez készítek panelt illetve a 12v-oshoz még itthon is akad alkatrész.A 12v-os rajznál sarkalatos pont nálam a tápellátás és a relé ami eléggé kényes pont.
Jelentem rajzolom a panelt hozzá meg a másikhoz is nem szokásom síránkozni csak lehet néha túlgondolkodom a dolgokat.
A darlington két darab mezei npn tranzisztorból összeállítható, nem értem, miért kell annyit problémázni a darlingtonon.
Feszültség: 50V, Áram: relétől függ...
Tessék, skatulya méretben, rögzítő furatokkal.
A darlington első tranzisztora D/1 -el van jelölve, a második tranzisztora pedig két tokozással lett rátervezve, olyat tegyél bele, amelyik van. Jele D/2. ![]() A relével sorba kötött ellenállás két állított 2W -os ellenállásnak lett tervezve a nyákra, az(ok) melegedni fog(nak). Oda lehet, hogy szegecs kellene majd a lábakhoz a furatokba. Még szellős is lett... (Ja.. helytakarékosság miatt a bemenetre 47µF -okat terveztem, szerintem az eredő 22µF elég lesz. Ha teljesen kihajtva, erős basszusoknál leoldana a DC védelem, akkor mégis kell bele a 2 db 100µF a 47µF -ok helyett.) A hozzászólás módosítva: Júl 21, 2014
Ezer hála és köszönet
.Most mértem a relét 1100ohm 24v 10A/250V. Amugy 100mikrókat vettem ahogy írtad is. A hozzászólás módosítva: Júl 21, 2014
Akkor 750 Ohm 1W -os soros ellenállás kell a reléhez.
21 mA folyik a relén, ahhoz elvileg egy "mezei" BC tranzisztorokból összerakott darlington is jó lesz. A hozzászólás módosítva: Júl 21, 2014
Akkor én számoltam rosszul mert én valamiért 660ohm-ot számoltam .
Ezt benéztem de megyek kotrok 750-est. Bocsi de a végfok táp lengése nem fogja esetleg berregtetni a relét? Még nem mértem mennyit esik a fesz ha nyélen megy a végfok. A hozzászólás módosítva: Júl 21, 2014
24 V/1100 Ohm = 0,0218A
40-24 = 16 Rs = 16 V/0,0218 A = 733,95 Ohm ~750 Ohm De nem lesz gondja 680 Ohm -mal sem, az meg gyakori érték. Két sorba kötött ellenállás van rátervezve a nyákra az Rs helyére, úgyhogy lehet variálni. Pl. 560+180, vagy 470+270, vagy 330+390, stb... nem kőbe vésett érték az a 734 Ohm. Nem fogja zavarni a táp ingadozása, nem valószínű, hogy ilyen problémája lesz.
Hmm.. én is rosszul számoltam, nem vettem figyelembe a darlingtonon eső szaturációs feszültséget, ami kb. 2V.
![]() A jó érték: Rs = 14 V/0,0218 A = 641,66... Ohm A legközelebbi szabványos érték a 630 Ohm. ![]() Vagy 360+270, 470+180, 560+82, stb... A hozzászólás módosítva: Júl 21, 2014
|
Bejelentkezés
Hirdetés |









.





