Fórum témák
» Több friss téma |
Fórum » Erősítőhöz való hangsugárzó védelem (koppanásgátló)
Témaindító: Thom, idő: Márc 14, 2006
Témakörök:
Azért nézd át Te is gondosan a NYÁK-tervet!
Sziasztok!
Megépítettem a honlap kapcsolásgyűjteményében leírt hangszóróvédőt 1 csatornára (lévén gitárerősítőhöz lesz), és a következő gondom van vele: Ha mindent bekötök úgy, ahogy elvben kell, akkor a hangszóróvédő reléje nem húz meg, azaz nem engedi a kimenő jelet tovább a hangszóróra. (ábra 1. eset) Ha viszont a hangszórót közvetlenül odakötöm a végfok kimenetére, és vele párhuzamosan a hangszóróvédőt is, a relé gond nélkül, időben meghúz, és odakapcsolja a...nagy semmit a végfok kimenetére. Nem igazán értem, hogy miért csinálja ezt; az erősítő kimenetén nincs egyenfeszültség; a teszt alatt 24V-os aszimmetrikus tápról járt, szkóppal néztem a jelet, teljesen rendben volt, nem volt benne semmi oda nem illő, és nem is klippelt. A hangszóróvédő a 24VDC-ről lestabilizált 12V-ról ment. Ha van ötletetek a hiba okáról, kérem, segítsetek! Készítettem egy elég kezdetleges ábrát a bekötés szemléltetésére. Köszi!
Szia! Az első esetben mérj feszültséget a védelem bemenetén. Ha itt nem találsz hibát akkor egy 22k-ellenállással húzd testre a bemenetet miként az a 2. esetben a hangszóróval tetted.
Köszönöm szépen! Ez a testre húzás, ha beválik, végleges megoldás legyen, vagy csak a diagnózis felállítását szolgálja?
Az ellenállás benne maradhat, lehet R1 után még jobb lenne. Majd meglátjuk a tapasztalatod alapján.
Üdv mindenkinek. szeretnék egy szivességet kérni, ha nem lenne gond. valaki esetleg nem tudná, hogy hol tudnám ezt a SANYO védelmi áramkört megtalálni, mivel nekem ez már meg van építve, csak sajna a panelrol egy-két alkatrész hiányzik. és szeretném meg javítani mert szükségem lenne rá. előre is köszönöm üdv.
Szia! Mit takar a SANYO védelmi áramkör? Milyen aktív elemeket tartalmaz?
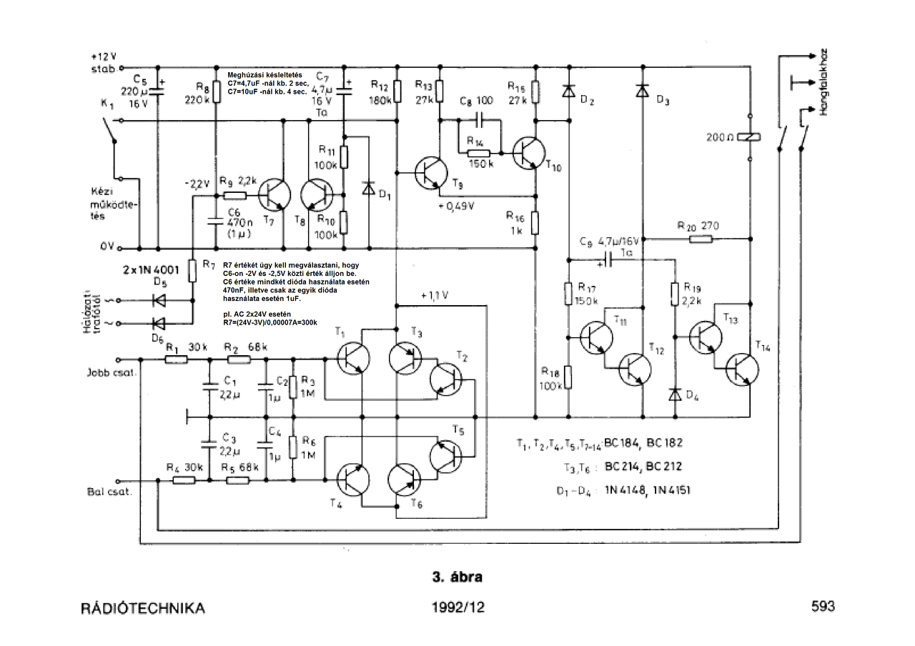
Feltételezésem szerint ezt a rajzot keresed.
Látom sürgeted a választ, pedig csak te tudhatod mekkora feszültségre töltődik a C1, vagy C2, ha az erősítő kifekszik a tápra.
Az én újságom már össze van firkálva, de a rajz bal alsó sarkában láthatod, hogy az Rt 81/8-as számában találod az eredetit. Ha valahol eléred a keresett újságot -akár digitálisan is-, akkor ott megtalálod amit keresel.
Amit találtam az nem túl jó minőségű, de ez érhető el a NET-ről.
Én is elolvastam a gyorsított SANYO cikket. Remek leírás, meggyőzően érvel, és szinte mindent megértettem.
Köszönöm, hogy ráirányítottad ismét a figyelmet.
Az itt lévő mellékletekhez készítettem egy paneltervet.
Természetesen ma már nem ez a legkorszerűbb kapcsolás, de nagyon jó és részletes a leírás hozzá, és talán egy friss panelterv is segíthet néhány figyelmet rá terelni. Külön javaslom elolvasni a leírást azoknak is, akik nem akarják megépíteni, mert a védelmekkel kapcsolatban általánosan megfogalmazódó elvárásokról is megtudhatunk több fontos részletet. R7 értékének közelítő meghatározását Reloop fórumtársunk ajánlása nyomán a rajzra is felírtam. Reléből a szerintem ideális, és beszerezhető típust terveztem a panelre. A HEStorban jelenleg nincs, de a LOMEX-ben 42-02-75 kódon elérhető azonnal készletről.
Sziasztok!
Építenék egy Skori féle védelmet. Megkérném a szakavatott kollégákat, szíveskedjenek lektorálni a nyákot. Az erősítő +-42 voltról menne. A relé előtét ellenállása még nincs számítva. Az MPSA tranzisztorok tokozása 2N2219 és 2N2905 lett helyettesítve az "elférjen biztosan" miatt. Köszönöm
Sziasztok! Megcsináltam a cikkek rovatban leközölt koppanásgátlót már (2X)kétszer, és az a gondom, hogy PC-tápról mindig hibátlanul mennek, de valamiért az erősítők után kötve a reléjük nem hajlandó meghúzni. Ilyenkor általában a végfok + tápágáról lestabilizált 12 VDC-vel táplálom az áramkört; Nem tudok rájönni, hogy mi a probléma oka. Nektek van ötletetek? Korábban már kérdeztem itt a dologgal kapcsolatban, de azóta elkészült még egy ugyanilyen hangszóróvédő, ami, az elődjével ellentétben, már nem egy 26V-ról járó 20-30W-os IC-s végfok után fog szerepelni, hanem +/- 35 V-tól kell megvédenie komoly hangszórókat. A kis erősítőben az itt kapott tanács nyomán úgy bírtam mégis működésre a hangszóróvédőt, hogy előtte a bemenő jelét egy 1k-s ellenállással lehúztam a földre. Ettől a bekapcsolási késleltetés több, mint 10 másodpercre nyúlt, de az erősítő ezután is ugyanúgy koppan, mintha éppen ráadnám a tápfeszültséget, holott az már 10+ másodperce folyamatosan rajta van! :O A relémeghúzás hiánya akkor is jelentkezik, ha egyáltalán nincs bemenő jel, és csupán a 7812 470 mikrós pufferéről jövő 12V-ot kapja. Nem tudom mit rontottam el, vagy mit nem veszek figyelembe, szóval ha ti többet tudtok, légyszi, okítsatok kicsit!
Kösz szépen! A hozzászólás módosítva: Júl 16, 2014
Egy linket tegyél be, melyik védelemről van szó.
Bővebben: Link
Erről.
Szia! Először úgy teszteld, hogy az R1 ellenállást nem a hangszóróra hanem a testre kötöd. Szépen késleltetve kell meghúzni a relének, és jól megválasztott pufferrel a 12V-os ágban viszonylag gyorsan kell oldania a táp megszűnésekor.
Ha eddig sikeresen eljutottál, akkor a bemeneti pontot vedd el a testről és érintsd testhez képest pozitív és negatív 2-3V-hoz. Mindkét esetben rövid időn belül oldani kell a relének.
Naszóval van egy védelmed amit a végfok pufferjéről akarsz járatni ergo ha kikapcsolod a végfokot akkor a pufferkondikban annyi cucc marad hogy a végfok is megy még egy darabig és a védelem is ergo kikapcsoláskor puffanni is fog.
Bekapcsoláskor hasonló a helyzet hamarabb éled föl a védelem mint ahogy elérné a táp az erősítő tápfeszültségét. Megtápolnám egy kis trafóval külön a védelmet és egyszerre kapcsolni az erősítő nagy trafójával. Én is ilyesmit tervezek most utólagos beépítésre.
Viszont nekem meg most olyan problémám ugrott elő hogy van egy marék 12v 20A-es relém ami autóba való. Nemtudom merjem-e hangfalvédelembe fölhasználni őket?
Nem csak hangfalhoz, de bármilyen típusú hangsugárzóhoz lehet nyugodtan használni.
Az jó mert van egy nagymarékkal belőle.
Viszont találtam egy jópofa 10A-es 250v-os de 12V táplálásút ami szimpatikus mert teljesen zárt így valószínű hogy nem oxidálódott az érintkezője ami ebben az esetben eléggé előnyös valljuk be. De lehet hogy a tda végfokhoz majd emezeket használom föl. Ami viszont bosszant hogy nem találok megfelelő pici trafócskát a védelemhez aminél az egyenirányított fesz 12-őre jönne ki. Stabilizátor ic-t meg nem akarok használni. A cikkek közötti védelem milyen fesz tűréssel működik ? Oké hogy 12v táp kell neki de mondjuk 14-15-16v-ról gondolom a relé nem díjjazná a plussz feszültséget. Vagy leosztom a relének mondjuk soros diódákkal vagy ellenállásos módszerrel a feszt vagy az egész áramkörnek .Ezt még kitalálom melyik lessz a nyerő. Ráadásul valami univerzális pofázmányt szeretnék neki adni ami eléggé kis méretű hogy akármelyik erősítőbe be tudjam utólagosan mókolás nélkül tenni.
Q4-en eleve esik ~1,2V körüli fesz, tehát egy két volttal magasabb a táp azt még kibírja.
Mondjuk én ezt a kapcsolást jobban díjazom valamiért.
Mivel toroidot szoktam használni, felhajtok 9,5V-ot és arra kötöm a védelmet. Bővebben: Link
Oké-oké de a válasz nem neked ment ha minden igaz.
Idézet: „Ami viszont bosszant hogy nem találok megfelelő pici trafócskát a védelemhez aminél az egyenirányított fesz 12-őre jönne ki.” Gondoltam segítek, persze nem erőszak. |
Bejelentkezés
Hirdetés |




De biztos jó lesz!




Kösz szépen! 





