Fórum témák
» Több friss téma |
Fórum » Erősítőhöz való hangsugárzó védelem (koppanásgátló)
Témaindító: Thom, idő: Márc 14, 2006
Témakörök:
4V a feszültség a két láb között Egyébként maga a védelem jól működik.
A hozzászólás módosítva: Aug 28, 2014
Tapintsd meg a T1-et gyanús, hogy melegszik. Ellenőrizd beültetésnél a kollektor és az emitter helyére került-e? R9 értékét mérd meg, az is lehet jóval nagyobb a kelleténél.
Sziasztok!
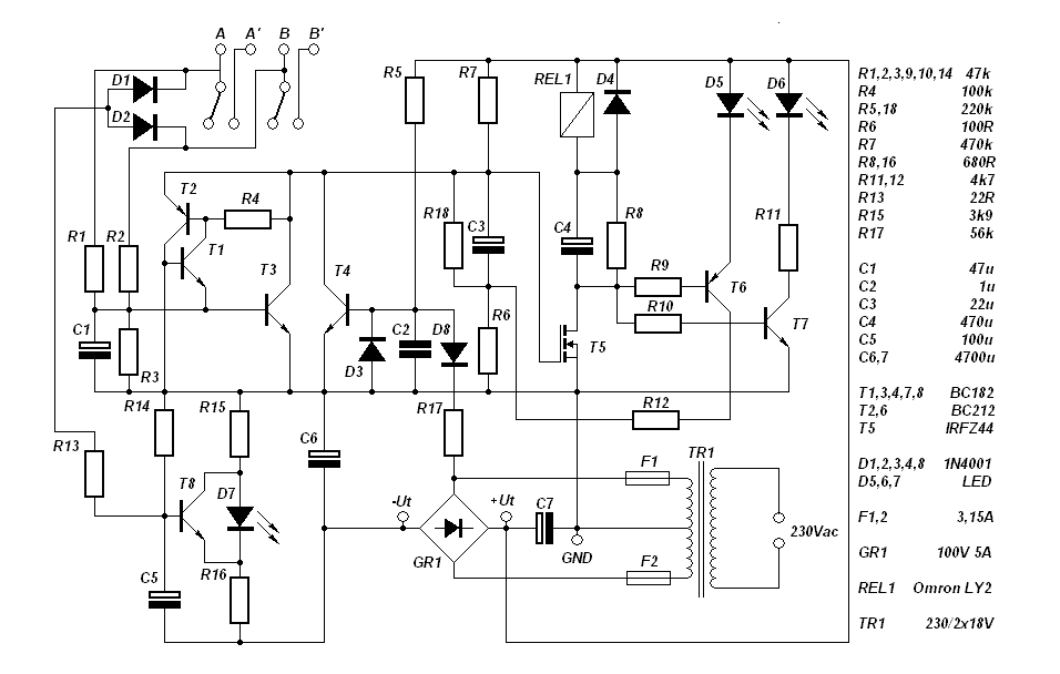
Nekem is pont így működik. Átnéztem a nyákot, a kapcsolási rajznak megfelelő. +- 37,5 V-ról megy, 7294-s sztereó végfokot véd. A tranzisztorok bekötése is jónak tűnik. De majd én is mérek.
Tudnál mutatni NYÁK tervet? Nem lehet már eleve abban a hiba?
Megvan a ludas ... Kezdő hiba, fordítva volt bent a 470µF elkó. De az ellenállás ami a Ledekkel van kapcsolva melegszik... A fesz. +-37
A hozzászólás módosítva: Aug 28, 2014
Valamennyi LED előtétet újra kell méretezned, például ezzel.
Szóval ez a donor.
Nálad mennyi a T1 Uce?
Szia!
Bocsi egy kicsit elkeveredtem. 7,2 V-t mértem. T1 CE-n. Közben fordítva kötöttem be az LM1036-ból épített szabályozót. A hajam kitéptem amikor nem akart szólni. A klipp ledjeim folyamatosan világítanak. Megnéztem a bekötéseket. Jónak ítéltem meg. A 47 kOhm-s ellenállások melegszenek. A "donor" szerint lett rajzolva az áramkör. Zárlatot stb. nem találtam. T5 ce 2 V. Nem melegszik. A hozzászólás módosítva: Aug 31, 2014
Ha építek még olyan erősítőt amelyiknek szükségeltetik ilyen védelem (márpedig biztosan építek még...), akkor erre be fogok ruházni. Szép, ötletes, jó tervek! Köszönjük szépen!
Sziasztok!
EZT a védelmet VF2 esetén hogy kell bekötni? A kimenet egyértelmű, de a NYÁK -on "Áram védelem" -ként jelölt részt hova kéne kötni az erősítőn? Amúgy hogy teljesít ez a védelem? Érdemes megépíteni? Mert szimpatikusnak tűnik, de nem tudom milyen tapasztaltok vannak vele. Köszönöm A hozzászólás módosítva: Aug 31, 2014
Óvatosan merem csak megkérdezni, a panelterved a forrasztási, vagy a beültetési oldalt mutatja?
A fordítva beültetett tranzisztorok szoktak ilyen tehetségtelenül működni.
Szia!
Egyszerre mutatja a felső (alkatrész) és az alsó (sárga-forrasztás) fólia réteget. A tranzisztorok bázis lába az ültetés helyessége miatt vissza vannak hajlítva. Egyébként a védelem működik (kb. 10 mp után kapcsol). A 470 mikroF kondi köbzoli javaslatára bipolárisan (2x100 mikro) lett kialakítva.
A gyanúm még most sem oszlott el, lefényképeznéd?
Bizony rosszul vannak bent a tranzisztorok! Lapolt rész feléd, lábak lefelé CBE a kiosztás. Bővebben: Link
Úgy látom az összes tranzisztort el kell forgatnod. A terven az a kis fülecske a tranzisztor emitterét jelöli. Nézd csak meg jobban! Kár volt áthajlítani a bázisokat.
A hozzászólás módosítva: Szept 1, 2014
Köszönöm. Jó lett. A többi KSP 42. Bízom benne azok jól vannak beforrasztva, merthogy működik. A védelem aktivitását jelző led viszont továbbra sem alszik el. Ha behúz a relé halványabbanan világít. Megnézem.
37,5 V-ra megelégszik a BC 182-vel? Elméletileg bírnia kéne. De nem értem, hogy-hogy kapcsol a relé? Végül is megérdemlem, mert többen szóltak a bekötést illetően. Többek között te is.
A hozzászólás módosítva: Szept 1, 2014
Ha jól látom a ksp42 (T1-T4) adatlapján fordítva van a lábkiosztás. Vagy nem? Már kezdek belezavarodni. Javíts ki kérlek ha tévedek.
A hozzászólás módosítva: Szept 1, 2014
Üdv, megépítettem a linkelt kapcsolást, egyetlen baja van, hogy a bekapcsolás pillanatától működik a védelem, a relé nem húz át, a sárga LED világít. BC546-os tranyók, omron G2R-1 24v-os relék. Valaki lát benne hibát, elkötést, fordított alkatrészt ? Táp +-37v TDA7294-után van kötve. Az normális, hogyha lekapcsolom az áramról, akkor az összes LED világít amíg ki nem merítik a puffer kondikat ?
Szia!
A tranzisztorok helyesen vannak beforrasztva? Én is hasonlóval küzdöttem. Úgy látom úgy építetted be őket mint én (bázis visszahajtva, lásd a képeket feljebb). A lábkiosztást (adatlap) össze kell vetni a kapcsolási rajzzal illetve a beültetéssel.
Sziasztok!
Két korábbi tervemet Bővebben: Link, Bővebben: Link egybemunkáltam. A két csatornát teljesen függetlenül kezeli. Schmitt trigger adja a reléáramot. A 9,5Vac táplálás és a 12V relé maradt a korábbi verzióból.
Sziasztok!
Melyik védelmet javasoljátok 60W körüli VF2 Conductorhoz, ami jól működik és a legteljesebb védelmet biztosítja? Elég sok van, nem tudom melyiket érdemes választani. Köszönöm
Szia! A témában szereplő kapcsolások a koppanásgátlást és a DC védelmet kielégítően elvégzik. Ez nagyon részletesen dokumentált és jó is.
|
Bejelentkezés
Hirdetés |


















