Fórum témák
» Több friss téma |
Persze. Dupla áram folyik, de ettől még a fénypor annyira világít amennyire tud. (Egy szint felett nem érdemes túlgerjeszteni.)
Nagyobb áram folyik, de nem pont a duplája (ugyanis semmi sem garantálja, hogy a fojtó feszültsége a duplája lesz). Ugyanakkor a 20W-os cső égési feszültsége kb. fele akkora mint a 40W-os cső-é. Ezért a tényleges teljesítmény valahol 20 és 40W között lehet (a cos(fi) is megváltozik). A túlhajtásnak tapasztalat szerint kb. 130...150%-ig van csak értelme, felette a fényerő alig javul, az élettartam viszont erősen csökken. Tehát a 18/20W-os csövet max. 30W-nál jobban nem érdemes meghajtani. Jelen esetben egy fogyasztásmérővel el lehetne dönteni a tényleges teljesítményfelvételt, azonban a nmegnövekedett áramot lehet, hogy az előtétfojtó tekercs sem fogja szeretni hosszabb távon....
elsőre vadnak tűnik tuti:
ha 2 fojtót sorbakötök avagy a fázisra és a nullára is teszek akkor már nem nyírja ki a 20w csövet??
akkor mese nincs sorba kell kötni a csöveket
majd valahol kifigyelem hogy kell mert elvi rajzot láttam sokat de gyakorlatit még nem ahol meg van különböztetve a gyújtós láb meg a nem gyújtós
Régeben megmértem egy 40W-os fénycsőhöz való fojtó induktivitását: 0,76H. Viszont nem tudom hogy a 20W-os fénycsőhöz való fojtó induktivitása mekkora. Meg tudná mérni valaki?? (nekem most éppen nics ilyen kéznél).
Ha két fojtót sorbakötsz akkor az induktivitásuk összeadódik. Ha történetesen a 20W-os cső fojtója 1,5...1,7H körüli lenne akkor még járható is lenne a dolog, de igy sajna nem tudom. A másik lehetőség, hogy valaki megméri, hogy mekkora áram folyik a 20W.-os csövön. Aztán összerakod te is, és te is megméred. Ha nics nagy eltérés akkor a fojtók maradhatnak, egyéb esetben meg más megoldást kell találni.
igazság szerint van kb 10 kiló fojtóm meg vagy 50 csövem
csak olyan hülye helyre kell felrakni hogy alig férni hozzá így is lécekre van felcsavarozva minden cucc esetleg rajzolna valaki kézi rajzot hogy kössem sorba a 2x20w csövet de úgy hogy látni lehessen melyik a gyújtós láb melyik a sima
ezt láttam már csak nem tudok vele mit kezdeni
mert itt középre van a gyújtó téve valóságban meg az egyik neon tartó lábon van akkor a 4mikrós kondit a fázis meg a nullára tegyem kondiból is van egy marék 3 és 4 mikrósok
ezt holnap délelőtt megpróbálom
csak sikerül......
persze van olyan hogy a gyújtó külön van nem a neon tartó lábakban
nekem lábban van a gyújtó helye
Üdvözlet!
Elnézést kérek, ha sűrűn írogatok, de folyton meglátok új dolgokat és próbálom összeszedni az infokat... Találtam egy kapcsolást amyely szerint egy fénycsövet tudok működtetni 6-12v ról . Én ezt úgy értelmezem, hogy rákapcsolok 6-12v nyi egyenfeszültséget feszültséget és a fénycső működik, az lenne a kérdésem, hogy a fénycső mérete az mindegy- e ?. Aztán a táp teljesítménye is mindegy e ? És , hogy ez működik e UV cső esetén is ? Válaszokat köszönöm. Bővebben: Link
1. Használd az URL gombot, ahogy én megtettem helyetted.
2. Nagyjából jól gondolod, de a fénycső mérete és a tápegység teljesítménye természetesen összefügg. UV, vagy sima F-cső, az mindegy.
Helló! Ha elsőre nem kezd el gyújtogatni a gyújtó, akkor ne a csövet véld rossznak és ne tegyél be helyette másikat, mert hamar elfogy az az 50db. Nézd át még egyszer a huzalozást. Üdv.:VIM (a folytóról, ha segít: a40W-os belső ell. 27ohm, vashossz 7cm. -- 20W-os belső ell. 33ohm, vashossz 6cm.)
elővettem a jobbik eszem és összeraktam a 2x20 as kapcsolást
elsőre sikerült hanem kevésnek bizonyult a fényerő és rápakoltam még 2db 2x20 ast tehát a "lámpa test" tartalmaz 6 csövet 3 fojtót most a kondikon agyalok tegyek a fázis és a nulla közé párhuzamosan 3 db 4 mikrós kondit??? vagy hagyjam a fenébe a kondikat
1 db 4 mikrósat?
most nézem valami ellenállás van forrasztva a kondi 2 lábára ezt is hagyjam rajta?
4 mikrós nem üt semmit
egy starter vágott meg pár éve, no attól még a látásom is homály lett egy rövid ideig
Sziasztok, lenne egy pár kérdésem egy 2 db t8 fénycsővel rendelkező akváriumi tető világítását szeretném kicserélni t5 fénycsőre és megduplázni a fénycsövek számát. Azt tudom, hogy páramentes foglalatok kellenek, le tudnátok írni nekem hogy még milyen alkatrészekre, lenne szükségem.
Sziasztok,
Szintén akvárium világítást kezdek készíteni,de a bekötésekhez nem nagyon értek. vettem egy 2x36w-os elektronikus előtétet,de szeretném a segítségeteket kérni, hogy valaki egészítse ki legyetek szívesek a móricka-ábrámat a pontos bekötésekkel. készítettem egy rajzot,bevágtam az előtéten található rajzot,de nem boldogulok. Nagyon szépen köszönöm a segítséget. üdv zsolt
Üdv! Esetleg ha valakit érdekel egy kompakt lámpákkal kapcsolatos link...
Bővebben: Link
Üdv!
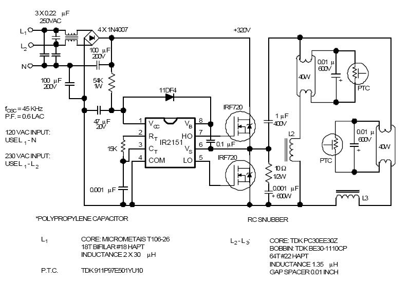
Azt szeretném kérdezni, hogy a mellékelt kapcsolásban nem lehetne-e az IR 2151 IC-t egy 555-tel helyettesíteni? Persze 12v-os stabilizátor elé stb.. A FETeknek nem tudom hány volt kell a vezérléshez?
köszi és mondjuk nagyfesz tranyókból (13001) megépített astabil már tudná vezérelni a feteket és működne a kapcsolás?
A topik elejénvolt link egy régi Hobby Elektronikában közölt tirisztoros fénycsőgyujtóra.
Megépítettem egy tucatot. 15W csövekkel kb. 0,5sec alatt gyujt. 18W csővel picit gyorsabb. 30W csővel szinte azonnal gyújt. 36W és 58W csővel nem működik: az izzószálak felizzanak, kb. 10cm-es környezetükben fehéren világít a fénycső, de nem gyujt be. Mit kell változtatni a kapcsoláson, hogy nagyobb csövekkel is működjön (és esetleg ha lehet, a kisebbek gyorsabban gyujtsonak be)?
Ugyan azt a fojtót használtad mindegyikhez? Talán meg kéne próbálni a hozzá való fojtóval.
Mindegyiket a hozzá való fojtóval használtam eddig glimmlámpás gyujtóval, ezeket kívánnám tirisztorosra cserélni.
De fojtó az változik! A tirisztoros kapcsolás csak a gyújtót helyettesíti (a kapcsolás jobb oldala) szerintem.
Az R1-et próbáltam 470k -560k - 680k között változtatni (mivel kb. értem a működést).
A fénycsövek égési feszültségéről nincs konkrét adatom, nem tudom milyen értékig mehetek föl az R1-el? Ezért kértem egy hozzáértő segítségét.
De ő az R1-et vitte felfelé...
Nehéz kérdés. A világító katód mindenképp azt jelzi, hogy a gyújtáshoz nem áll rendelkezésre megfelelő feszültség. A baj az, hogy a feszültséget normális esetben ehhez a fojtó által "lökött" impulzus szolgáltatja. Forró elektródáknál a rövidebb csövek sokkal alacsonyabb feszültségen átütnek, a tirisztoros előfűtés ezt használja ki. Viszont ha a tirisztor körülbelül nullátmenet közelében zár le, a fojtón nem fog indukálódni kellő mértékű fesz. Tehát ez a kapcsolás így nem használható tökösebb csövekhez.
Itt egy link, amin láthatsz egy ilyen komolyabb "green-starter" megoldást, ebből kicsit bővebben megértheted a lényeget: Szükség van egy minimális áramértékre, ahol a tirisztor lezár, és így a megszűnő áram képes akkora indukciót létrehozni, hogy a cső gyújtási feszültségét meghaladja. Mivel a nullátmenethez közelítve az elektródákon folyó áram csökken, arról nem is beszélve, hogy a tirisztor is csak akkor hajlandó kikapcsolni, ha a rajta folyó, csökkenő áram alulmúlja a tartóáramát. Ha ezt a csökenést nem az 50Hz lankás meredekségével tudjuk elérni, hanem sokkal intenzívebbé tesszük, akkor ez már elegendő lesz a gyújtáshoz. Ehhez a tirisztorral sorba kelle kötni egy zener diódát, ami meredek lezárásával a megfelelő hatást el tudná érni, amikor még jelentős áram folyika periódusban, viszont az igénybevétele a vélhetően szükséges Uz és az elfolyó fűtőáram miatt meglehetősen nagy. Kísérletezni kell, először csak 5-6V körüli zenerfeszültséggel, lehet, hogy ez elegendő már a 36W-os csőhöz, lehet, hogy 20-30V-ig is el kell menni. Amivel még lehetne kísérletezni, az a GTO, amihez már lehetne kialakítani időzítést, vagy impulzusszerű meghajtást, ami így megfelelő időben zárja le az eszközt. Mindkét esetben probléma, hogy 1,5kV-ot el kell viseljenek ezek az eszközök, illetve a korlátozásról gondoskodni kell.
Köszönöm, akkor elmélkedek egy kicsit a megoldáson.
|
Bejelentkezés
Hirdetés |






