Fórum témák
» Több friss téma |
Fórum » Feszültség szabályozás 5V-ról 1,4V-ra majd 1 sec múlva vissza 5V-ra (GSX-R servo eliminator)
Témaindító: MoNo67, idő: Júl 7, 2023
Témakörök:
Sziasztok!
Sajnos nem vagyok egy elektronikai zseni, ezért kérnék segítséget. =5V-ot szeretnék bekapcsolást követően leredukálni 1,4V-ra, majd kb. 0.8-1sec múlva ismét 5V kellene. Háttérinfo: Ez a kis kapcsolás egy motorkerékpár kipufogójában elhelyezett ún. EXUP szelepének tesztjét hívatott lenne kiváltani. A Vezérlő mechanika elromlott - ezért a szelep ki lett iktatva. Viszont az ECU minden indításkor leteszteli. Mivel nem működik, így folyamatosan hibát jelez a kijelzőn. Bővebb leírás a problémáról az alábbi linken érhető el: diy-gsxr-servo-eliminator Sajnos a cikkben feltüntetett kapcsolás nekem működik. Ezért keresek megoldást a problémára. Köszönettel: Norbert
Szia!
Ha jól gondolom, (a képeket elnézve) maga az egység nem tartalmaz elektronikát. Viszont az nem derült ki számomra, hogy rugóvisszatérítéses az eszköz, vagy az ECU forgatja a motoron a polaritást. Ha ez utóbbi, akkor egy olcsó, kibelezett modellszervót kötnék a helyére oly módon, hogy a modellszervó potiját a szelep potija helyére, a motort pedig egy előtétellenállással (lévén a modellszervó motorja nem 12V-os) a motor helyére. Így, mikor az ECU ráadja a delejt, megtörténik a valóságos elmozdulás és a visszajelzés. Persze a szervó csak átveréshez jó, a szelepet működtetni nem fogja. Idézet: gondolom úgy értetted: "... nekem nem működik..."„Sajnos a cikkben feltüntetett kapcsolás nekem működik. Ezért keresek megoldást a problémára.” Ha jól olvasom, amit írsz, maga a probléma az, hogy minden indításkor megjelenik (okkal) egy hibajelzés a kijelzőn, és ezt szeretnéd kiküszöbölni. A hivatkozott cikk írója ezt először manuálisan oldotta meg, indításkor nyomva tart egy gombot, majd kb. 1 sec. után elengedi, egy szimpla feszültségosztóval. Először ezt kellene kipróbálnod, hogy így tényleg "átverhető-e" az ECU. - ha nem, akkor máshol (is) lehet hiba. - ha igen, akkor lehet gondolkozni a nyomógomb helyett egy szimpla kis időzítőn, ami a kívánt időtartam után "visszaengedi" az 5 V-ot a kimenetre. Ez lehet akár egy egyszerű monostabil is. A hozzászólás módosítva: Júl 7, 2023
Valóban. Nekem nem működik. A nem lemaradt.
Egy szaki szerint abban a kapcsolásban nincs semmi időzítő, ami megcsinálná a kívánt hatást. Sajnos ehhez én nem értek. Az ECU átverhető. Pont ezért lenne szükségem ilyen kis szimpla időzítő kapcsolásra. Köszönettel:
Szevasz!
Ha neked kézzel megcsinálva nem működikaz ECU átverése. Miből gondolod, hogy elektronikával sikerül átverni az ECU-t? Üdv. M. Idézet: „Az ECU átverhető” Ezt kipróbáltad, hogy a te motorodon ez ugyanúgy történik? Három ellenállás és egy nyomógomb (v. két drót összeérintve) kell csak egy gyors próbához. Idézet: „Egy szaki szerint abban a kapcsolásban nincs semmi időzítő, ami megcsinálná a kívánt hatást.” Az első, szimpla feszültségosztós megoldásban az ember ujja és agya az "időzítő". A második, "automata" megoldásban az ECU által a szervóra küldött 12V jelalak vezérel egy FET-et, mint kapcsolót, tehát az időzítést maga az ECU végzi. Ha ez nem működik a te motorodon, akkor vissza az első ponthoz .
Én sem igazán értem a fetes részt, minek? Nem folyik nagy áram, és így is, úgy is ott a nyomógomb... Vagy az ott már nem gomb ezek szerint?
A hozzászólás módosítva: Júl 7, 2023
Idézet: „Én sem igazán értem a fetes részt, minek? Nem folyik nagy áram, és így is, úgy is ott a nyomógomb... Vagy az ott már nem gomb ezek szerint?” Ennél jobban nem tudom körbeírni : Idézet: „A második, "automata" megoldásban az ECU által a szervóra küldött 12V jelalak vezérel egy FET-et, mint kapcsolót, tehát az időzítést maga az ECU végzi.” A FET maga a "nyomógomb". A FET-et az ECU vezérli, az eredeti 12V-os szervo jellel. A feszültségosztó kimenetét visszavezeti az ECU-ra, ami jelen ellenállásokkal 4,1 V illetve 0,9 V között tud váltakozni, ezt "fogadja el" az ECU a szervo tesztjének.
Én se igazán értem, hogy 12 V 1 k / 220 Ohm kapcsolásához minek 30 A-es FET?
![]() Ami hiba lehet, hogy a FET Gate-jén nincs lehúzó ellenállás. Betennék egy legkisebb méretű bipoláris tranzisztort, ami nyitva rövidre zárja az osztó alsó ellenállását. Max 10 mA, de még lejjebb is lehetne szorítani. Ez is csak abban a néhány másodpercben folyik. Most látom, hogy az ECU vezérel, de az még nem garantálja, hogy a FET zár is. A hozzászólás módosítva: Júl 7, 2023
Idézet: „Én se igazán értem, hogy 12 V 1 k / 220 Ohm kapcsolásához minek 30 A-es FET?” Azért van ott 30 A-es FET, mert az volt neki a fiókban ... Hányszor fordul ez elő mindannyiunkkal, hogy azzal tesztelünk, ami éppen a kezünkbe akad ? A hozzászólás módosítva: Júl 7, 2023
Nem mindegy, mekkora kapacitást kell tölteni - kisütni az ECU kimenetével, ráadásul védőellenállás nélkül.
Egy BI tranzisztor elé ilyen áramnál akár 100 kOhm-os ellenállás is megfelel, kisebb FET elé meg akár Mohm is. Persze megfelelő lezáró ellenállással.
Annyira magyar hozzáállás az, hogy a hiba javítása helyett az ellenőrző, biztosító elektronika átverésére fordítunk pénzt, időt, energiát.
Bocs, én nem vitatkozom a megoldás szakszerűségén, én csak próbáltam egyszerűen megfogalmazni, hogyan kell(ene) értelmezni a cikkben leírtakat.
Hátha úgy az OP hamarad eljut a megoldásig. Pl. hogy nem az akkuról veszi a 12 V-os jelet, hanem a szervo bemenő csatlakozójáról a megfelelőt - már ha szabad tippelni. A hozzászólás módosítva: Júl 7, 2023
Idézet: „Annyira magyar hozzáállás az, hogy a hiba javítása helyett az ellenőrző, biztosító elektronika átverésére fordítunk pénzt, időt, energiát.” Én úgy nézem, sem az eredeti cikk írója, sem az ott hozzászólók, sem a cikkben hivatkozott, amúgy "kereskedelmi termék" Servo Buddy sem magyar . A hozzászólás módosítva: Júl 7, 2023
Idézet: „És ez a fórumtéma sem magyar.” De, ez teljesen magyar. Te szavaiddal: "annyira magyar hozzáállás", hogy mindig akad egy okos hozzászóló , aki a felvetett problémában segíteni nem tud és nem is akar, de a másikba belekötni, kritizálni azt igen.
További vicc az, hogy feltételezve, hogy itt a többség mérnöki tudásszinttel rendelkezik, ha csak mindenki elolvassa, mélázik rajta pár percet és mint én feleslegesen visszaböfög valamit, akkor a teljes elpazarolt költség mérnöki díjakon mérve többszöröse lesz, mint a tisztességes megoldás ára egy szervizben. Bár egyelőre nincs infó arról, hogy mibe kerül ez szakszerűen elvégezve, úgyhogy akár tévedhetek is, de nem hiszem.
A hozzászólás módosítva: Júl 7, 2023
Kérjük, hogy kanyarodjatok vissza a kérdező által felvetett probléma/feladat megoldására.
Köszönjük.
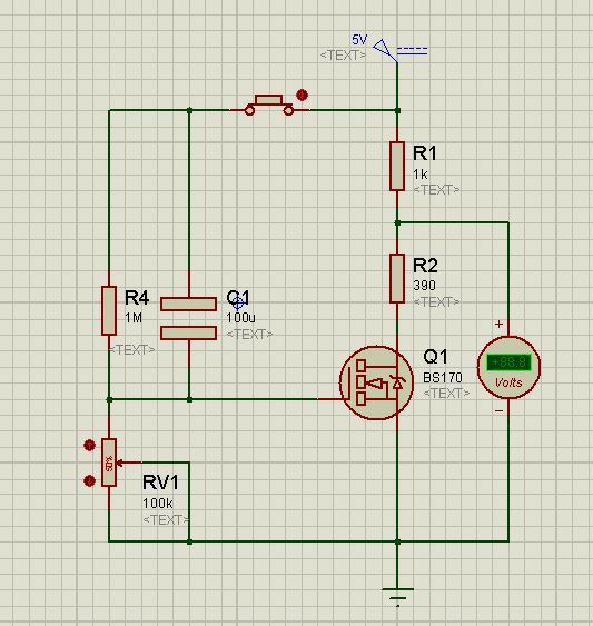
Nem írtad mekkora lesz a terhelés, de ha ecu akkor ez jó lehet. Lásd kép..
Igen, megrökönyödtem azon, hogy gányolás megy szakszerű javítás helyett, erkölcsi hulla vagyok.
![]() Amúgy két tranzisztorral, néhány kondenzátorral és ellenállással megoldható egy áramkör, ami ezt így leszimulálja, de, ha jól értem a kérdező mociján nem működik az átverés, mert csinált már egy elvileg működő verziót, tehát valami hibádzik.
Csak azért, hogy ne legyen gányolás.
Magyarázat arra, miért is nem szeretik javítani. Csakhogy, mivel ezt az ECU folyamatosan vezérli, (lásd video) így lehet, hogy a kérdező motorján az ellenőrzés is folyamatos. Ezért legkönnyebben szerintem a modellszervóval lehet átverni, mert az valós jeleket ad. Lásd korábbi hsz.-em.
Most már kezd érdekelni, hogy miért kötik ezt ki, de a linkelt cikk pont azt nem magyarázza, hogy miért nem szeretik javítani. Sőt, azt írja a Motordoktor válasza, hogy enélkül a funkció nélkül 7-10% nyomatékcsökkenéssel számolhatunk. Nem motorozok, de ha a kocsimnál 7-10% nyomaték esés lenne az alacsony tartományban, annak azért nem örülnék.
Ezek a motorok sport motorok.
Aki ilyet vesz, nem azért teszi, hogy krúzoljon. Ergó nemigen érdekli az alacsony fordulati tartomány. Az ellenben igen, hogy ez az alkatrész elég drága. Mindemellett hibaforrás. Arról nem is beszélve, hogy azon a fordulati tartományon, ahol ez a szelep dolgozik, az amúgy jócskán100 lóerő fölött teljesítő motor kb 20 lóerő leadására képes. ott meg azért, főleg a végértékhez képest elenyésző az a 7-10%.
Tudod az a szép a nagy családban, hogy ott minden előfordul.
Nálunk pl. a choppertől az endúrón át a sportmotorig.
Az is tipikusan magyar, hogy volt pénz majomra, de banánra már nincs. Tudod drága a cseréje. A linkelt válasz szerint, több hasznos levegő-benzin keverék marad a hengerben, ami azt is jelenti a nyomatékosság mellett, hogy a káros anyag kibocsátás is alacsonyabb, mivel jobb az égés.
Az is tipikusan magyar volt, amikor az öreg swiftben nem engedtem az autószerelő gyereknek, hogy ledugózza az EGR-t, inkább kipucoltam magam, rendesen ki voltak akadva, hogy "minek".
Uraim!
Érdekes és tanulságos. Köszönök mindent! Külön köszönet kokozo-nak, mert Ő a kérdésre válaszolt. A többi okoskodónak szintén köszönöm, hogy vették a fáradtságot és hozzászóltak anélkül, hogy értenék a probléma lényegét, de azért belekötnek fűbe-fába. Sziporkáznak az oda nem illő ötletek és gondolatok. Persze mindenkinek 600 az IQ-ja kivéve a kérdezőnek! A marha miért köti ki?! Nekik mondom, hogy bizonyára meg van az oka, mint szinte mindennek ezen a világon, legfeljebb sokak számára az ok homály marad. Így legalább én is mondhattam valami okosat ezen a csatornán, ha már az eletronikához fingom sincs! Idézet: „Sajnos nem vagyok egy elektronikai zseni, ezért kérnék segítséget. =5V-ot szeretnék bekapcsolást követően leredukálni 1,4V-ra, majd kb. 0.8-1sec múlva ismét 5V kellene. ” Ez lenne a feladat. Minden egyéb csak háttér info azért, hogy tisztább legyen a kép. De most, hogy így belejöttünk emelem a tétet: 1., Talán mégis jó az a kapcsolás, csak én építettem meg rosszul! A tranyó kivezetéseit lehet, hogy összekevertem és ez az oka amiért nem dolgozik. A rajz alapján nem tudom, hogy melyik az Emitter/Bázis, Kollektor (mivel nincs jelölve) 2., Talán jól építettem meg a kapcsolást, de az FQP30N06L tranyó helyett IRFZ48N lett betéve, mivel a boltban ilyet tudtak adni helyette. 3., Talán rosszul építettem (összekevertem a lábakat) és nem a megfelelő tranyóval készült. Bármelyik verzió előfordulhat. Elvégre hozzá nem értő vagyok és ezt vállalom. Mivel nekem az FQP30N06L ill. IRFZ48N csak betűk és számok: fogalmam sincs, hogy a kettő helyettesíthető-e egymással? Ez nálam nem gond, az viszont igen, ha az eladó nem jól tudta, mivel ő szakmabeli. Szóval nagyon félénken megkérdezve: a., Feltételezve, hogy jó a kapcsolás: melyik az E, B,C kivezetés a rajzon? b., FQP30N06L helyett használható-e a IRFZ48N? Ha nem és esetleg nem kapnék FQP30N06L-t akkor mivel helyettesíthetem (pl. BS170)? c., kokozo rajzán melyik az E, B ill. C láb? Köszönöm
Szia!
Remélem nem orrolsz meg rám a beleszólásért. A FET-eknél az E B C megfelelője a S G D. Azonosítsd be: Bővebben: Link A hozzászólás módosítva: Júl 8, 2023
Erre szerintem időt ne pazarolj.
Vagy csináld meg kokozo kapcsolását, vagy ahhoz hasonlót. FET(tranzisztor) lábak a rajzodon baloldali Drain(Collector), jobb oldali Source(emitter), felső Gate(bázis) Idézet: „Talán mégis jó az a kapcsolás” Elég jó az esélye. Végigolvasva a cikket és a hozzászólásokat, nekem nagyon úgy tűnik. Ezért próbáltam tőled információt kapni, hogy az ott leírt alap dolgokat kipróbáltad-e, és azok működtek-e a te motorodon, amiről szintén nem tudjuk, a cikk írójáéval megegyező modell-e, mert ott is lehet akár eltérés. Idézet: „emelem a tétet” Még előtte megkérdezhetem, az átvenni kívánt kapcsolás működését sikerült akkor megismerned? Csak azért kérdezem, mert pontosan azt teszi, amit el szeretnél érni, méghozzá zseniálisan egyszerű módon. Lehet építgetni mindenféle időzítőket, bárki lerajzol neked egy ilyet csípőből, de minek, ha egyszer az ECU elvégzi a feladatot, a megrajzolt áramkör dolga meg csak annyi, hogy az ECU által feltett egzakt kérdésre egy, az ECU-nak 100%-ban elfogadhatóan (jelalak, jelszintek, időzítések) egzakt választ ad. A FET tekintetében: szinte bármi jó oda, ami 10...12 V Gate feszültségre már stabilan kinyit. Ahogy többen is jelezték, nem kell 30 A-es FET, mert mindössze pár mA-t kell kapcsolni. És persze érdemes lehet az erbe által felvetett Gate ellenállást betenni. Vagy, ahogy szintén erbe írta, egy mezei bipoláris tranzisztor is megteszi (bázis-ellenállást nem kifelejtve), csak annyi a dolga, hogy kisöntölje (rövidrezárja, kiiktassa) a feszültségosztó egy részét, ezzel megváltoztatva az osztó kimenő feszültségét. Hogy egy transzisztornak melyik lába mi, azt az eszköz adatlapjáról ki lehet puskázni. Végül: ha netán budapesti illetőségű vagy, esetleg errefelé motorozol valamikor, ugorj be, max. félóra alatt összerakjuk a kapcsolást, kapsz hozzá megfelelő alkatrészeket. Ha mégsem működne, kapsz szakmai segítséget, hol lehet megfogni az eltérés okát. |
Bejelentkezés
Hirdetés |





.
:
?
.
, aki a felvetett problémában segíteni nem tud és nem is akar, de a másikba belekötni, kritizálni azt igen. 







