Fórum témák
» Több friss téma |
Sziasztok!
Szeretnék egy egyszerű feszültségosztót készíteni, amelyen a bemeneti feszültség 12V, a kimeneti pedig 9,6V!! (Úgy tudom ezekhez csupán 2db ellenállás kell, de nem tudom milyen értékűek.) Ebben kérem a segítségeteket!! Várom válaszaitokat! Előre is köszönöm!
Mekkora árammal akarod terhelni a 9,6V-ot?
Egyáltalán mihez kell? Csak mert nem mindig ilyen egyszerű...
Ha két ellenállással akarod megoldani, akkor azt úgy lehet, hogy két olyan ellenállást kapcsolsz sorba a 12V-os feszültségforrásra, amelyeknek aránya 2,4:9,6. Tehát ha az egyik 100kOhm-os, akkor a másik 25kOhm-os legyen. Mindig a nagyobb ellenállásra fog esni a 9,6V.
Attól függ, hogy mire kell, de én ezt a módszert nem ajánlanám. Szerintem alkalmazz inkább szabályozható stabilizátort (pl. LM317), de egyszerűbb alkalmazásokra ez is megteszi. (Az a baj vele, hogy a fogyasztó belső ellenállása miatt változik az eredő...)
Egy 9,6V-os akkus fúró motorjának üzemeltetéséhez kellene, mivel csak 12V-os adapterem van!
Hát, ahhoz nem lesz jó a fesz osztó, oda komolyabb stabilizátort kell csinálnod a fúró fogyasztásától függően.
Írd ide a max ampert is, vagy hány wattos az a gép...
Az enyém pl. 12 voltos és max terhelésnél 4-5 amper is belemegy.
Szia !
Ehhez több kell mint két ellenállás. Üdv!
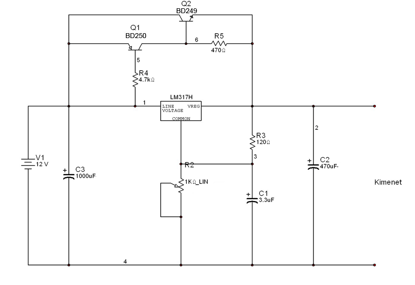
Az a BD250 összezárt bázissal minek?
elfelejtetted a soros ohmost a vízszintesben....317/be. Én elhagynám a 249-et és csak a 250 vinné, korrigált rajzzal.
Szia !
Úgy van, lemaradt, az az ellenállás. Ettől fűggetlenül a két tranzisztoros kicsit jobb, ugyanis nem esik vissza akkorát a feszültség terhelésre. Üdv!
Sziasztok!
Szerintem kár stabilizált tápot építeni akkus fúrógéphez,inkább egy sima egyenirányítós pufferos táp kellene.Nem a stabil grafta a fontos hanem inkább a terhelhetőség. Nekem van egy Bleck&Decker és egy nevenincs masinám.Ma megnéztem mekkora árammal dolgoznak.Kis terhelésen is kértek 10A áramot,szinte lefogva 20-25A kellett nekik és az akkuk feszültsége is zuhant kicsit pedig fullra voltak töltve.Ha ehhez készítenék egy trafót azt 8V és legalább 20A áramra méretezném és még a kb. 20% veszteséget is hozzá számolnám,ez kb egy 200W trafó,hát elég nagy. A 8V-ot a puffer megnyomná gyök kettőször és a grécen is esne ménkü,de a végén lenne kb. 10V.Puffer kondinak raknák úgy 10000µF értéket,hogy azért ne vigyünk mindent a halálba,inkább terhelésen essen a fesz kicsit jobban.Számítások szerint nagyobb értékek jönnek ki a fent említetteket a gyakorlat adta,van ilyenem is,de nem a géphez készült,más a feladata.:nemtudom: Mind ezt csak azért írtam,hogy a stabilizátorra fordított kincset inkább egy jó trafóra költeném,de ez csak az én véleményem. Üdv! :wave: Gábor.
Szia !
Ferci ezt írja Idézet: „Az enyém pl. 12 voltos és max terhelésnél 4-5 amper is belemegy.” Te meg Idézet: „.Kis terhelésen is kértek 10A áramot,szinte lefogva 20-25A kellett” Ekkora eltérések vannak gépek között ? Amit irsz az logikus, és ebben az esetben csak ez a jó megoldás. Üdv!
Szia!
Olvastam amit írt,szerintem nem igazán mérte meg,gondolj csak bele,12V és 5A áram az 60W,nem igazán elég talán csak egy 3-as fúróhoz müanyagban.10A és 12V esetén is csak 120W,20A esetén 240W,próbálj egy nyolcas fúrót hajtani fémben kézzel vagy mondjuk egy kb. 3mm reisert csavart behajtani 2cm hosszan egy fenyőfa lécdarabba,tapasztalni fogod mekkora erő kell hozzá.Nem mondom,hogy amit írt Ferci az nem valós,nem ismerem a gépet és nem tudom mire alapozta kijelentését.Nekem a silányabb gépnél már akkor a 4A mutatkozott amikor még csak szabadon forgott a kezemben és semmilyen hasznos munkát nem végzett,amint írtam ez 9,6V masina Biztosan vannak különbségek a gépek között,de nem ekkorák,egy biztos,minél magasabb a feszültsége annál kisebb áramot vesz fel egy bizonyos terhelésen.Ha van pisztolyfúrógéped 230V -os nézd meg a teljesítményét és látni fogod illetve,ha használod akkor érezni,mire képes és tudsz is mérés nélkül hasonlítani.Mindezekhez még hozzájön a fordulatszám is amiből látszik az áttétel.tehát egy lassubb gép mehet kevesebb graftával is,de nem ennyivel.Nem hiába raktak szabályzó elemként egy IRF540 -es fet tranyót ez 35A áramot is képes kapcsolni és a kis vezetési ellenállása miatt nem is melegszik nagyon,kevés grafta megy veszendőbe mig egy BD250 tranyó ami 25A áramra képes már 15A -nél süt és komoly hűtőborda kell neki.Ha a vásárlás oldalát nézzük akkor az a jobb választás,ha a nagyobb (18,24V-os ) feszültségű akkus gépet veszi még a bóvliból is,kisebb árammal dolgoznak,esetenként tovább bírják és általában mindegyikben ugyan azt a minőségű bébi méretű NiCa cellákat rakják,a profi gépek lehetnek mások.Én szivesebben hajlok azon megoldás felé,hogy inkább vegyen bele akku cellákat mintsem megépítsen egy ekkora tápot,árban hasonló,de ugye a mozgási területek mások.Nekem a bolha piacon sikerült vennem egy 18V pakkot 200 magyar forintért és csak egy cella volt rossz benne. Bocsánat (!) hosszúra nyúltam! Üdv! Gábor.
Szia !
Ok Nem sokat gondolkoztam ezen, mert teljesen tényszerűen írta, mint aki az előbb mérte meg Én meg nem méregettem, igy cáfolni sem volt módom. Üdv!
Hello, "erdgab"!
Ha már emlegettél és így, akkor válaszolok is: „Olvastam amit írt,szerintem nem igazán mérte meg...” Ehhez csak annyit tennék hozzá, hogy igazán megmértem. Nem ennek a topiknak a kapcsán, hanem egy másik gép miatt, ami a dupláját ette éppen és hamar lezabálta az aksiját. Azért írtam be az adatot, hogy legyen mihez viszonyítani (pl.). Nem szoktam hasból beszélni, hanem mérek. A többi igaz – ahány gép, fordulat ( áttétel ), annyiféle amper. A te mérésed igaz a tiédre, az enyém az én gépemre, és így tovább. Más… nem tudom, ismered-e a régmúltból a „PICO” fúrógépet…. 12 voltos picike, alacsony fordulattal. Nos , azzal is fúrok max. 3-as lyukat műanyagba, fába, alumíniumba, olyankor az max. 1 ampert eszik. Természetesen nem nyomom, mint az állat a gépet. P.: 2-es alulemez 3-as fúróval……... A múltkor említett 12 voltos gép 550/min max fordulattal 2 amper üresben, 3-as fúró alumíniumba 4-5 amper ( nyomóerőtől függően…) – és nem kamu. A lényeg az, hogy nem szükséges a gépet leégetni, valamint 8-as, 10-es fúróval is lehet dolgozni, de ésszel – vagy 5-800 wattos, 230 voltos géppel. Természetesen életlen fúróval lehet több ampert is fogyasztatni. Üdv és téma zár.
OFF vagy nem OFF
9.6-os akkus csavarzó valszeg simán meghajtható 12 v-ról károsodás nélkül. Ugyanis : anno az asztalosműhelyünkben "sok" ilyen gépet elfogyasztottunk, és javítgatva a gépeket, a motor+hajtómű többnyire egyforma. A vezérlő elektronikában meg szerintem van annyi tartalék, hogy füst nélkül lehessen használni.
Szia ferci!
Eszem ágában nem volt,hogy megsértselek,de olvasd vissza az akkori leveledet (2007.máj.26),amiben azt írtad,hogy "Az enyém 12 voltos és max terhelésnél 4-5A is belemegy" kicsit keveseltem,azért írtam amit írtam. Most azt írod,hogy aluminiumban 3-as fúróval stb. Most is fenntartom ,amit Te is jóváhagytál,ahány gép annyi féle fogyasztás. Úgy gondolom,mi mind a ketten talán csak támpontot akartunk adni a kérdezőnek,a többi az Ő dolga.Ismerem a piko furógépet,van nekem is sőt csináltam is hasonlót amit ma is használok ,meg vagy egy tucat különböző más fúrőgépet is a szakma miatt A téma lezárva,szerintem is. Gábor.
Sziasztok! Nekem olyan feszültségosztó kéne, aminek max. 2-3 Ampert kell kibírnia, minnél kisebbre megépíthető nyomtatott áramkörként, és a következőknek felel meg:
Bemeneti fesz: 7,4 Volt Leosztott fesz: 5 Volt Ezenfelül olyan kell, hogy legyen, hogy a leosztott feszültség akkor sem változhat, ha a tápfeszültség esik. Csak a legvégsőnél szabad a feszültségnek leesnie, akkor már mindegy. Szóval tartósan 5 Volt kellene nekem 7,4-ból. Pontos áramköri rajzot várnék, ha lenne valaki olyan kedves, és mutatna egyet.
Sziasztok! Van egy kamerám amivel dolgozni szoktam, rendezvényeket felvenni stb. Felmerült bennem hogy ilyenkor ha hangosítás is van, jó lenne a keverőről levenni a hangot és egyből csatlakoztatni a kamerába, hogy jobb minőségű felvetelem legyen. Azonban a keverőről a legkisebb a vonalszintű jel amit ki tudok vezetni, a kamerám pedig csak mikrofonbemenettel rendelkezik. Szeretnék építeni egy feszültségosztót, hogy a keverőről érkező magasabb jelszintet lecsökkentse akkorára, hogy a kamera bemenetét ne vezérelje túl. Csináltam egyet gyorsan hasraütésből, egy 150ohmos és egy 10Kohm-os ellenállás van sorba kötve és a 150ohmosról veszem le a jelet, így kaptam kb. -36dB csillapítást (ahogy a házi-méréseim mutatták és képlettel is kb ennyi jött ki), de szerintem egyáltalán nem ekkora ellenállásokkal kéne számolnom, meg egyáltalán így nem az igazi... Jó lenne valamilyen intervallumon belül szabályozhatóra is építeni, a második ellenállást potméterre cserélni, de nem tudom mekkora értékekkel operáljak. Ehhez kérnék tőletek segítséget, előre is köszönöm!
Hello! egy sima 10kohmos potit bekötsz ellenállásosztó módban, és ahogy forgatod, úgy csökkented/növeled a jelet. nem kell fix ellenállás bele.
A keverő kimenete szerintem
RCA 4,7K tehát kb egy 4,7 K/ 100 Ohm poti A fejhallgató kimenet meg 10..300 ohm De gondolom ide is jó lenne ez a páros.
Hali!
Az volna a kérdésem, hogy 2×25V-os szimmetrikus tápról megy egy 70W-os erősítő. Ugyanerre a tápra szeretnék rákötni egy aktív subwofer szűrőt melynek a feszültsége 2×12V szimmetrikus, és csak 3mA vesz fel. Ezt egy ellenálással megtehetem-e? Hány kiloohmos kell hozzá?
Mint tudod R=U/I
Neked van 25V akarsz 12V-ot 25-12=13 Az U=13V. Az I=0.003A Az osztást remélem, te is el tudod végezni. Ellenállás teljesítménye: P=IxIxR Az I itt is 0,003A R ohm ba és az eredményt W ba kapod. Javaslom inkább 78xx és 79xx ott stabil lesz a feszültség. Ha csak ellenállást használsz akkor az áram nem változhat és a bemenő feszültség se változhat.
Elég kezdő vagyok!
Ezeket a képleteket nem tudtam. Köszönöm a segítséget kipróbálom ellenállással, ha nem lesz jó akkor stabil fesszabályzóval.
Használhatsz még zener diódát. Igaz akkor a diódán is kell folyatni 3-5mA. Tehát hozzá kell számolni a készülék áramfelvételéhez. Így I=készülék 0,003A + zener0,003A =0,006A az előbbi képletbe a 0,003A helyett 0,006A helyettesíted be. Zener feszültség kb.=12V. Diódáknak van kis szórásuk.
Köszi ezt is!!!
Megtaláltam egy kapcsolást erre a célra, remélem működni fog.
Hali!
Ebben a kapcsolásban próbáltam ki a tápot, de nekem a dióda és az ellenállások is nagyon forrók voltak. A kimeneti feszültség 15,8V. Valaki próbálta már így összekötni a tápot? Milyen tapasztalatok vannak?
Én ugyanezt használtam, tökéletesen működik. tl072-t hajtok róla.
|
Bejelentkezés
Hirdetés |











