Fórum témák
» Több friss téma |
De mégegyszer nem csatolom...
Üdv!
Egy Piaggio Ape motorhoz szeretnék fesszabályzót építeni. Ez eredeti meghalt és „szerencsémre” bonthatatlan.(SHINDENGEN SH646-12) Tudna valaki segíteni egy razzal, vagy jótanáccsal? Mellékelem a motor kapcsrajzát. Előre is köszönöm
Hello Mex!
Hozzád fordulnék, mert tudom, hogy nagyon értesz a motorok elektronikájához. Van nekem egy öreg osztrák robogóm, aminek rossz az eredeti feszszabályzója, ezért építettem hozzá egy ilyet. Na most nincs ezzel sok baj, csak nagyon melegszik. Tudom, használhatnék kisebb Gate áramú tirisztort, és akkor az ellenállást növelni lehetne, ezzel csökkentve annak is a melegedését, de egyszerűen nem kapok a környékemen TIC tirisztort, csak BT151-et. Most valami más feszszabályzón gondolkodom, de nem tudom, hogy milyen legyen? Úgy értem, hogy ilyen soros szabályzású, mint amit fentebb linkeltem be, vagy söntölős legyen? Ilyenre ezeket a kapcsolásokat találtam: egyik, másik. Viszont itt meg valami olyat ír (német tudásom szinte nulla, így egy netes fordítót használtam), hogy nagyon melegszik, meg 100mA-t fogyaszt, ami 90 óra alatt lemeríti a 9Ah-s akkut. Ez a figyelmeztetés vajon mind a két feszszabra érvényes lehet? Az nem lenne jó dolog, mert a robogóban az akku és a feszszab között folyamatos a kapcsolat, tehát a gyújtáskapcsoló azt nem szakítja meg. A véleményedet szeretném kikérni, hogy mégis mitévő legyek? Az még gondolom fontos lehet, hogy a világítás (35+5W) akkuról üzemel gyárilag, így folyamatosan nagy áram terheli a feszszabályzót. Az alaplap környékéről pedig itt van pár kép (ez a tartalék blokk): Bővebben: Link Köszi előre is a segítségedet!
Milyen márka a robogó? A régebbi gépeknél jórészt áteresztő szabályzást alkalmaztak,szerintem maradj Te is ennél a tipusnál. A belinkelt söntszabályzók természetesen melegszenek,de ez a melegedés csökken,ha a fölös energia is kevesebb,vagyis bevan kapcsolva a világitás...stb.Az állandó fogyasztást egyszerű kiküszöbölni: a vezérlő részt csak a gyújtáskapcsolóról szabad megtáplálni.
Valahol van egy precizebb soros szabályzórajzom,megkereshetem,majd küldöm.
Hali!
Egy Puch Lido SE-ről van szó, de ez állítólag ugyanaz, mint a Suzuki Gemma. Eléggé ismeretlen robogók ezek, alig lehet találni róluk információt. Az a precíz szabályzó érdekelne. Légy szíves keresd meg! Köszi.
Sziasztok!
Van egy motorom,és elszált a fesz szabályzója.A hobbi elektronikáról nem sok fogalmam van.A lényeg,hogy nem lehet kapni hozzá gyári fesz szabályzót,nekem viszont kellene bele valami ami jó. A generátortól 3 vezeték megy a fesz szabba,kettőn külön külön kb 40 Volt váltakkozó feszültséget mértem,nem tudom milyen fordulaton. A régi fesz szabályzóba (5 csatlakozási pont volt rajta,és a test az a hűtőfelület)ment a generátortól a 3 vezeték,egy kivezetés megy az aksihoz meg az önindító reléjéhez,egy a test de külön a szabályzó házán is van test,és egy megy a töltésvisszajelző lámpához a műszerfalra. Ha valaki tudna valami segítséget adni nekem a témában az nagyon jó lenn.Légyszíves segítsetek. A válaszokat előre is köszönöm,ha lehet az olomlabuVcitromail.hu ra írjatok mert nem mindíg tudom megnézni a fórumot. Köszönöm a segítséget. Sziasztok.
Van egy robogóm amin rendszeresen kiégnek az első izzók.(reflektor, tompitott, helyzetjelző)A feszszabályzón13V-15V mértem a fordulatszám változása alatt.lehetséges, h ez az oka? Miért nem megy ki a hátsó? Előre is köszönöm a segítséget!
helosztok
megépítettem az itt említett nagyon egyszerű feszültségszabályzót.(6+12v) de nem akar normálisan szabályozni. terhelés kénül tökéletes,de amint egy picit megterhelem felmegy a kimeneti feszültség.és utána terhelés mertekétől el kezd esni a feszültség. ez mitől lehet?? (20v os hálózati transzformátorral teszteltem és egy 2200uf os kondenzátort töltött)
Köss sorba a trafóval egy izzót, hogy az korlátozza az áramot! 12V/21W meg is felel.
Ezután írd le újra a tapasztalatokat.
úgy sem az igazi
eredmények: TERHELÉS NÉLKÜL 14V 0.52A-12,6V 0,82A-6V 1A-0,6V ÉGŐ NÉLKÜL: 0,76A-16,5V 0.96-16 1,16-17,5 1,36-17,5 1,56-17 1,76-16,2 - - 2,56-13 2,96-11,5 3,36-10 7A-5V teljesen terhelés függő a kapcsolás. így én nem nagyon nevezném stabilizátornak! vagy nálatok jól működik?? +1.1A es terhelésnél károsítja is az akkumulátort!
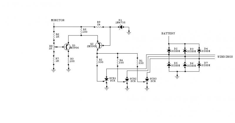
Ugye erről van szó? Én ezt használom a motoromban már vagy egy éve, és semmi bajom nem volt vele. Ha a tirisztort jól kötötted be (felirat feléd, lábak lefelé, balról jobbra: katód, anód, gate), akkor más hibalehetőség nem igazán lehet. Zener is jól áll, anóddal van testen?
Sziasztok,
Készítettem egy fesszabályozót a YAMAHA SR125-ös motoromba. Minden 3fázisú motorhoz használható. Minden févezetőt csavarozhatónak választottam,hogy könnyebb legyen szerelni. ÍME
Sziasztok!!
Bevallom őszintén nem néztem át a fórumot tüzetesen, de talán ebbe a témába illik a legjobban. Sikerült szereznem simsonba egy 6v-os fesszabályzót, csak azt nem értem, hogyan kell bekötni sőt mi több hogyan működik őkelme, mert ahogy elnéztem egy tekercs és egy dióda van benne, de semmi több. Nézegettem a motor kapcsolási rajzát, de azszerint nem tudom bekötni. Tudnátok nekem segiteni benne, hogy hogyan kell bekötni ezt a gyári cuccost? Mellékeltem egy képet róla, nekem is ilyen van. A segitséget előre is köszönöm!!
Sziasztok. Tudna nekem valaki segiteni, egy toltorelet szeretnek epiteni a motromhoz, 12v-ra kellene
Szia, mit jelent az hogy töltő relé? Egy elektronikus feszültség szabályzóra vagy egy töltés vezérlőre gondolsz?
Üdv.
Milyen motorhoz kell? Ha Simson, vagy valami hasonló rendszerű, akkor én készítek ilyeneket. Ez egy Simsonhoz készült feszszabályó és indexrelé a gyári ELBA mintájára.
Hat pontosan nem tudnam megmondani hogy mit jelent az hogy toltorele, de egy aprilia rally tipusu motorkerekparhoz kellene feszultsegszabalyozonak, mert az enyem el van romolva es csak 6 voltot tolt 12v helyett
ahham, értelek, ez esetben inkább azt javaslom vegyél egyet a Red-baronnál, nem egy összeg, és legalább kísérletezés közbe nem áll fenn a veszélye hogy további károkat okozol a gépen. Gondolj bele mekkora pusztítást végezne egy véletlen kijutó szabályozatlan töltés, mondjuk egy 24V, odaverne az összes elektronikának, az biztos. De te tudod, én nem próbálkoznék inkább a helyedben, pláne ha nem is tudod igazán mit szeretnél építeni. De ez csak egy jó tanács.
heló szerintem az nem rossz. az 6v os."tehát nembelevaló"
vagy a motor rendszere 6v. neked egy feszültség szabályzó kell. itt több topik is foglalkozik a témával.. de ha ennyire nem értesz a témához akkor egyszerűbb készen venni. keress fel egy motorosboltot. 3-4e ért lehet venni és elis mondják hogy kell bekötni.
tehat 12v-os volt benne csak tonkrement, es ha kapnek rajzot hogy kell megepiteni megtudnam oldani
Idézet: „egy aprilia rally tipusu motorkerekparhoz kellene” Akkor ehhez valószínűleg nem lenne jó az általam linkelt áramkör.
Egy sima tranzisztoros-zéneres feszstab nem jó egy dinamós motorba? Mindenhol látom, hogy viszonylag bonyolult kapcsolásokkal állnak elő, mikor egy sima feszstabról van szó (szerintem). A mellékletben szereplő stabilizátor miért nem jó? Mi az ami miatt ez nem használható?
üdv!
Én most jutottam el addig hogy meg csináljam a motoromhoz a fesszabályzót. Erre gondoltam: Bővebben: Link DE létezik az hogy a 61-es ponton kap csak tápot a gerjesztéshez? Mert a 61 es ugyan gyújtás pozitív de csak egy kis 3w os izzon keresztül, ill. a segéd diódákról kapna "+"-t de csak akkor ha már tölt de addig hogy tölt amig nem gerjeszt? Valakinek van rá tippe hogy érdemes e megcsinálni? Működhete így rendesen?
Sziasztok!
tudna nekem valaki valami ötletet adni , hogy tudnánk egy egyszerű akkumulátor töltésszabályzót építeni túltöltés ellen, van egy regulátorom amely feszszabályzást elvégzi erre szeretnénk valami túltöltés elleni védelmet.
Helló!
Ha Simsonhoz (vagy hasonló rendszerű motorhoz) kell, akkor én gyártok ilyeneket a gyári ELBA mintájára. Ez feszültségszabályozót és indexvillogtatót is tartalmaz, mindez egy kis dobozkában: Bővebben: Link. Ha érdekel keress privátban, vagy inkább e-mailben. Üdv Krisz
küldök egy képet az én regulátoromon csak "B/W" és "O" vezeték van "R" nincs nem nagyon vágom az elektronikát gépész vagyok de akkor mire szolgál a "R" vezeték és dióda hidjai?
A képet látva az előző hozzászólásom tárgytalan. Az ehhez nem jó.
Hali! Ez egy egyszerű 3 fázisú fesszabályzó. Utánépítéshez megtalálod a rajzait a topicban, még a nyákrajzot is belinkeltem. Yamaha XT600-asomban ilyen ketyeg már vagy 2 éve kifogástalanúl. Az O jelű vezetéked a feszültség érzékelő szál, az R a fesszab pozitív kimenete, a B/W pedig a föld (a tápfesz negatív sarka).
Hali mindenki!
Én ezt szeretném megépíteni de nem igazán értem, hogy ezzel mi van? Meg ez tökéletesen működik? Simsonba kellene... Bővebben: Link És akkor ahol van az a 12V, 6V oda egy kapcsoló kell vagy mi? és ugy lehet kapcsolni a 2 mód között? Meg akkor erre kell dugni egy testet, egy töltőtrafóról lejövő kábel, és egy ami megy az akksiba? Meg aztán lenne még egy dolog mondjuk ez nem idevaló annyira... de ezt is meg akarom építeni de nekem 6V -re kellene... mit kellene ahhoz itt átcserélgetni meg mire? Bővebben: Link Előre is köszi a válaszokat... |
Bejelentkezés
Hirdetés |














