Fórum témák
» Több friss téma |
Fórum » Forrasztópákák - melyik miért jó
Szia!
A szekunder oldal a levegővel lóg azt érdemes egy párszáz Ohmos ellenálláson keresztül földelni. Persze akkor le kell cserélni a vezetéket háromeresre. Azért nem ajánlott direktbe földelni, mert lehet valamekkora potenciálkülönbség a hegy és a forrasztandó pont között. Mezei triakos fázishasítós áramkörrel lehet csökkenteni a teljesítményt. Egy ilyet érdemes külön dobozba tenni egy dugaljzattal potival együtt, mert jól jöhet habvágó, vagy kefés villanymotor csillapítására.
Hát igen. Van finomsodratú vezetékem, az olyan lágy mint a cipőfűző. Azt szeretném használni.
A Solomon pákám négyeres vezetékkel csatlakozik az állomáshoz, az is nagyon merev. Főleg hidegben. Annak is volt baj a szabályzójával, mert a termoelemet egy 10kOhmos ellenállás húzza fel 5 (vagy 8?) V-ra. Ennek az lett volna a szerepe, hogy ha megszakad a hőelem áramköre, ne szaladjon fel a páka hőmérséklete az egekbe. Csakhogy a csatlakozó átmeneti kontakthibája miatt gyakran alulfűtött a hegy. Most nincs csatlakozó, be van forrasztva direktben. Így most jó. Itt vettem a Hakko hegyeket az aprón, kb. t12 árban. Annyiért megérte. Akár PID szabályzót is kaphatna, de akkor először fel kell mérnem a páka reakcióidejét, hőtehetetlenségét, felfűtési túllövését, mert sajnos nálunk az iparban is gyakorta látom hogy a rosszul megtervezett PID szabályzás beleng, majd manuális módba kapcsolva kézzel kell vezérelni a jó pénzért megvalósított automata vonalat. Úgyhogy szerintem marad amit linkeltél, csak precíziós IC-vel, hidegpont kompenzálással, 20mOhmos n csatornás kapcsolófettel. A gate meghajtáshoz a megemelt tápfeszt elő lehet állítani sokféleképpen. Majd közlöm hogy mire jutottam. A kattogós Weller az valóban etalon. Sajátom nem volt, csak céges. Idézet: Na ilyen hol van és hogy kell egyáltalán keresni? Nekem is van belőle de csak egyféle keresztmetszet és csak egy rövid darab, ég és föld a hagyományos vezetékhez képest, nem csak pákához, sok egyéb dologhoz is. De sehol nem találok, bárhogy keresem. A helyi boltban is csak néztek rám hogy az meg mi, olyan nem is létezik, aztán bevittem megmutattam nekik hogy ez az, na akkor elhitték. „Van finomsodratú vezetékem, az olyan lágy mint a cipőfűző.”
Nekem melóhelyről maradt. Kb. 2-3 m zöld, meg ugyanennyi fekete. De valóban nem látok ilyet boltban. A nevét sem tudom.
Kínából lehet ilyet rendelni! Én onnan szoktam... Ha érdekel, előkeresem a linket...
Megköszönöm, bár jobban örültem volna valami közelebbi, mondjuk eu-n belüli forrásnak.
Én innét vettem... Hőálló, nagyon hajlékony...
Itt: Bővebben: Link. A vezetékek adatlapjában van infó, mennyire hajlékonyak. Minél hajlékonyabb, annál több és vékonyabb elemi szál van a vezetékben.
Akkor most már csak válogatni kell, mert nem mindegy hogy 129db 0,07-es vagy 256db 0,05-ös szálból van-e, bár nem jön ki a matek hogy ezek végeredménye hogy lesz egyforma.
Meg az se mindegy hogy ónozott-e, nekem jobban tetszik az ami nem ónozott.Jut eszembe, az ónozott meg tökéletes villanyszereléshez még ha drágább is, mert mivel minden elemi szála ónozva is van, "soha" nem oxidálódik el belül sem, meg az évréghüvelyben sem, hajlékonyabb, könnyebb befűzni, szerelni, a köpeny meg hőálóbb, nem olvad meg egy kevés hőtől. A hozzászólás módosítva: Jan 24, 2023
Pedig hidd el, kijön a matek mind a kettő 0.5 mm2. Kicsi gyakorold a számolást mert a múltkor az ellenállás ppm-et is elszámoltad egy 10-es faktorral.
A két átmérő és darabszám szorzata szinte pontosan 0,5 mm2-et ad keresztmetszetként.
Nyilvánvalóan minden számít, de nekem úgy tűnik, hogy a páka szempontjából nem a belső vezeték a maghatározó, hanem a külső köpeny. Egy lágy szilikoncsőbe ha behúzok néhány átlagos vékony (0,5 mm2-es) sodrott vezetéket, akkor az kellően hajlékony a feladathoz. Idézet: Itt ugye ennél a 2 vezetékes megoldásnál épp az a lényege a dolognak, hogy nincs külső köpeny, csak a 2 ér, ami lehet 0,75-ös is akár. És sokkal sokkal hajlékonyabb mint bármilyen köpenybe bújtatott bármilyen vezeték. Ennek akkor jön ki nagyon az előnye amikor helyszűkében kell forrasztani, vagy résben, netán tükörből, mert ilyenek is vannak.„hanem a külső köpeny” Aki még nem találkozott az üres asztalra fektetett nyákon kívül más feladattal, annak nyilván új az ilyesmi.
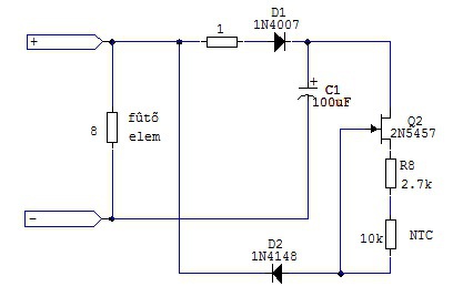
Két vezetékes 24V-os pákához a nyélben elhelyezhető hidegpont kompenzálást szerettem volna. Volt egyszerűbb, volt bonyolultabb terv is, de ez hozta a legoptimálisabb eredményeket.
Mivel itt a páka 24V-os impulzusokkal van fűtve, ezekből lopom a tápfeszt. A JFET mint áramgenerátor működik, és az áram nagyságát az NTC határozza meg. A helyes működéshez válogatnom kellett olyan JFET-et, ami -2V körüli UGS feszültségnél 0,1mA áramot szolgáltat. Ezt a kapcsolást 7-24V tápfesz között, 25-80 C fok tartományban méregettem, és a feltételezett 41uV/C fok eltérést 3 C fokon belül ki tudja kompenzálni. Ha az NTC-t a páka termoelemének hidegpontjával jó hőkontaktba sikerül hozni, akkor nem fog nagyon csalni a beállított pákahőmérséklet.
A wellernek is az előnye a jó hely, igaz meg, hogy gyorsan felfűtenek az újabb pákái, pl a WSP-80. Én mást nem vennék. A munkahelyen volt ERSA is, de az annyira nem tetszett, a Weller jobb volt.
Én használtam egymás mellett az Ersa Pico-t és a WSP 80-at. Tény, hogy utóbbi jóval masszívabb konstrukciónak tűnik, de számomra használati értékét tekintve ötször jobb az Ersa. Ha van hozzá plusz szorító hüvely (nekem van) akkor a hegycsere pár pillanat, a páka egésze jóval kisebb, a gyári kábel átmérőben talán a fele, súlya a töredéke, és jóval hajlékonyabb is. A páka súlyával meg nem is tudom tud-e bármelyik másik gyári páka versenyezni, heggyel együtt is csak 28 gramm, megmértem. Ugyanilyen formájú és méretű nyeleket akarok esztergálni a JBC hegyeimhez is, ha eljutok odáig, hogy át tudom valahogy fúrni végig a 13 centi hosszt egy 3,5-ös fúróval anélkül hogy meg kéne fordítani a munkadarabot az esztergában. Na meg ha lesz hozzá olyan késem ami se nem keni se nem szálkázza a műanyagot hanem úgy viszi ahogy kell.
Alin vettem múltkorában 1x cm hosszú fúró készletet
Végeztem egy mérést a JBC pákámmal, egy viszonylag vastag pákaheggyel. Beállítottam 330°C-ra, és megmértem a még hideg pákanyéllel ill. állomással a hegy hőmérsékletét 335...340°C körülit mértem attól függően, hogy mennyire sikerült jól odailleszteni a szenzort, és mennyire találtam el a legmelegebb pontot. Ezután kivettem a pákahegyet, és az egészet hőlégfújóval felforrósítottam, teljes hosszában. Visszatettem a forró hegyet a pákanyélbe, majd megismételtem a mérést: 348...352°C körülit mértem, azaz kb 12°C-al lett melegebb a pákahegy. Kb félórányi forrasztgatás után max. 345°C körülit mértem.
Ebből arra tippelek, hogy ha magától áll be a hőegyensúly, (tehát nem forszírozom a hidegpont melegedését forró levegővel) akkor ez nem okoz számottevő hibát. Mivel biztos, hogy sokkal több mint 10°C-al volt melegebb a pákahegy belső vége melegítés után, így egy ott elhelyezett hőmérő alaphelyzetben túlkompenzálná (persze nyilván csökkenthető a kompenzálás mértéke), de ez számomra mégiscsak kérdésessé tesz pár dolgot: - a hidegpont helyét, - az elmélet és a gyakorlat egyezését, vagy különbségét, - azt, hogy érdemes-e ezzel foglalkozni egyáltalán, ill. lehet, hogy mégiscsak elegendő környezeti hőfokra kompenzálni? - esetleg a JBC hegy kialakítása olyan, hogy valamelyest kompenzálja magát? Érdemes lenne konkrétan megmérni a pákád hőmérsékletét, hogy a ténylegesen, ill. a gyakorlatban mennyi is az a hőmérséklet változás amit kompenzálni szeretnél.
A 3 C az bakfitty!! )
Én már a D2-t, és a FET-et is kihagynám a körből, nem hinném, hogy lényegesen javítanak a kompenzálás pontosságán....
Még valami eszembe jutott. A JBC pákahegynél a termoelem fém kivezetése, és a másik két kivezetés más fémből van (az egyik forrasztható, a másik kettőn nem tapad meg az ón). Tehát a vég melegedésekor, a kontaktoknál kialakuló termoelemek feszültségeinek különbsége (más fém, tehát a feszültség is más) elméletileg kifejthet valamekkora kompenzáló hatást. Ez persze csak találgatás, nem tudom, hogy ez így van-e, ill. okozhatja-e azt, hogy a vártnál lényegesen kisebb hőmérsékletváltozást mértem.
Ha jól értelmeztem a mérésedet, ennek így nem sok értelme van! Mivel a nyél hideg maradt, miután visszadugtad a hegyet a nyélbe, annak a hidegpontja elég gyorsan visszahűlhetett a nyél hőmérsékletére, tehát mire a mérést lefolytattad, szerintem az már nagyjából visszahűlt!
Ezt úgy tudod jobban lemérni, ha mV mérővel ráakaszkodsz a hegyre önmagában. A hegy munkavégét mondjuk forrásban lévő vízbe teszed, megméred mennyit mutat, majd hőlégfúvóval megmelegíted a hidegpontját is. Látni fogod, gyorsan eléred majd a 0mV feszültséget, ami azt jelenti, egy hőmérsékleten van a páka mindkét vége....
Még nem mértem meg a páka hőmérsékletét, egyelőre a részleteket akarom kidolgozni. A mérést valószínűleg bent melóban fogom elvégezni, mert ott van igazi ipari hőmérő. Az 500 C fokig jól mér.
A fet nem a pontosság miatt került bele. Simán működne passzív NTC áramkörrel is, de az lenne a feltétele, hogy mindig 24V tápról járjon a páka.
Mivel terveim szerint többféle tápról szeretném üzemeltetni 12V-os autó akkutól 19V-os laptop tápon keresztül a saját 24V-os asztali tápjáig, ezért áramgenerátoros üzemű kompenzálást kellett terveznem. A dióda csak védelem a körben.
Ezt nem tudtam, én fix 24V-os táplálást feltételeztem!
Így már érthető!
Nálunk melóhelyen ha termoelemmel mér valamit a rendszer, akkor egyszerűen ugyanabból a fémből van a vezeték, mint a kontakt hegy. Csak az illesztő modul csatlakozóin van vége. Az pedig már lokális hőmérővel van felszerelve, így ott történik a kompenzálás.
Ez a pont a páka esetében a nyélben van, ott kell megoldani a hiba korrekcióját.
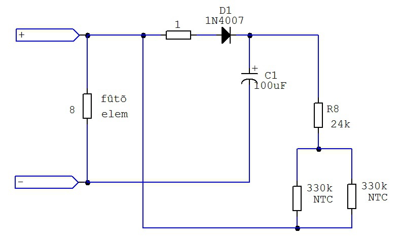
Van kéznél 330k Ohmos NTC is, abból fix 24V esetén is végigmértem a rajzon lévő kapcsolást. Ha három eres kábelt használnék, akkor meg minden más az állomáson belül lehetne, de alap feltétel volt a 2 eres megoldás.
Én vettem anno egy klón pákahőmérőt, ennek a kínai változata: Bővebben: Link.
Régen néztem is róla videót, talán Dave vagy Clive mérte össze egy eredetivel, meglepően pontos. Akkor még filléres tétel volt, a mostani 20 dodós árak (+27% ÁFA) mellett azért annyira nem éri meg. De hozzávaló szenzort lehet olcsón kapni, csak a példa kedvéért: Bővebben: Link. Ezt akár be is lehetne építeni a pákaállomásba (pontosabban rá, kívülre), aztán ha a sw erről kap valami értelmezhető jelet, akkor az állomás automatikusan kalibrálhatna is. Baromi gyors a cucc, pár másodperc alatt beáll. Ha igény van rá, akkor 15 percenként tülkölhet is az állomás, hogy rég kalibráltam kedves gazdám, pokolra jutunk mindketten. ![]() Persze ez is hőelem, szóval ehhez is kell hidegpont kompenzálás, de itt legalább van hely és alacsony a hőmérséklet, szóval bármilyen primitív és olcsó hőmérő cucc használható erre. Hátránya ennek a módszernek, hogy nyilván ehhez is kell egy erősítő és egy ADC csatorna. (Bár én még mindig agyalok azon, hogy egy ADS1115 ±0,256 V FSR mellett még 14 bit effektív felbontás (1 bit előjel, 1 bit zaj) mellett is 15 µV felbontást tud, ami bőven elég hőelemek mérésére, és 4 csatornás...)
A rajta levő apró szenzorból nekem is van egy, ami történetesen teljesen kompatibilis a multiméteremmel. Van egy Fluke multiméterhez való kis szenzorom, ami szintén kompatibilis. Azaz mindkét szenzor beáll 5...6 másodperc alatt, és ugyanakkora hőfokot mér mindkettő.
Megmértem több JBC pákahegyet is, azonos beállítások mellett, és a különböző hegyformák akár ±10...15 °C-ot is eltérhetnek egymástól. Tehát ezzel az erővel akár minden egyes pákahegyhez lehetne külön beállításokat használni. A kapcsolgatós szabályozások amúgy is lengenek 20...40°C-ot (vagy mégtöbbet) csak a lomha mérés ennek az átlagát mutatja, ezért (is) merészeltem megkérdőjelezni, hogy mennyire érdemes kompenzálással foglalkozni, egy egyszerű szabályzás mellett.
Pont erről írtam, hogy a (JBC245) pákahegy végei nem egyforma fémből vannak, tehát a csatlakozásnál újabb két termoelem keletkezik, és ez a kettő valószínűleg nem tudja kompenzálni egymást, mert az eltérő fémek miatt más lesz a feszültségük. Tehát az itt mért hőmérséklettel való kompenzálás valószínűleg nem a várt eredményt hozza.
De végülis ez néhány méréssel ellenőrizhető lesz, ha megépíted és leméred. Annyira engem is érdekelni kezdett a dolog, hogy végzek majd pár további mérést. Pl. megmérem a suliban néhány páka hőmérsékletét a gyakorlat kezdetén, majd megmérem újra amikor már sok órányit dolgoztak vele a diákok. Ez elég gyakorlatias dolognak tűnik, abból a szempontból, hogy látszani fog mennyire számottevő (vagy sem) a hőmérséklet elmászása. Esetleg a fórum olvasói szintén végezhetnének hasonló mérést. Az mindenesetre minimum gyanús, hogy a gyári, termoelemes hőérzékelővel ellátott pákákban nem nagyon látni olyan kompenzálást, ami a pákahegy belső végénél méri a hőmérsékletet. Persze lehet, hogy van ilyen - csak én nem találkoztam még ezzel. Ugyanakkor ezzel az erővel akár a pákahegyben is lehetne valamekkora belső kompenzálás gyárilag. |
Bejelentkezés
Hirdetés |





Meg az se mindegy hogy ónozott-e, nekem jobban tetszik az ami nem ónozott.








