Fórum témák
» Több friss téma |
Így. Annyi szépséghibája még van, hogy meg kell oldani, ha bedugsz valamit az elő fokozat kimenetébe, akkor lehúzza földre a végfokozat bemenetét, tökéletes akkor lesz a kuss. Ilyen esetben olyan szinten lesz halk, mint amikor nem dugsz a végfokozatba semmit.
Az elő fokozatodra dugd rá fülest. Nem sok mindent fogsz hallani. Egyszerűen nem tudja meghajtani a fejhallgatódat, az kis impedanciás kb, 30-60Ohm persze ha kristály fejhallgatód van, akkor szólhat is akár. A fejhallgatónak is kell egy erősítő, csak kisebb,mint a hangaszórónak.
Szió!
Szuper, örülök, ha tetszik. Sercegésről annyi kérdésem lenne, trimmerek vannak a drain körben? Mert ,ha igen, akkor vedd ki, mérd meg és fix ellenállással helyettesítsd! Esetleg mozgasd végig az alkatrészeket és ahol jelentkezik valami kontakt jellegű hiba, azt forraszd át! Képet dobsz róla? zsolti
Üdv!
Az volna a kérdésem, hogy ha építek egy elektroncsöves erősítőt, és rakok hozzá egy pár torzító funkciót (be-,kikapcsolható), akkor ha azok tranzisztorosok, akkor nem vesztek a minőségből? Ha nem akkor miért? Pl.: torzítás után kell erősíteni? Köszi:T
Hello!
Miért nem építesz full csöves erősítőt, csöves torzítással? Az erősítő minőségéből természetesen nem vesztesz, de az a kérdés, milyen torzító? Egy metál zón metál zónul fog hangzani, megspékelve mondjuk egy magában jó brightos előfokkal a végeredmény egy nagy kakiság lesz. Mekkora szintű torzításra van szükséged? Ha rock/hardrockk, akkor egy jcm800 2203 ajánlott én tettem bele egy ki/be csöves boostot és szénné lehet vezérelni, javasolt egy ppimv master vol is bele, hogy kis hangerőn is élvezhesd a muzsikát Ha meg nagyon nagyon torz kell, akkor ENGL fejek vagy MESA recto, esetleg a soldano egy jó lehetőség abban van minden a tisztától a crunch-on át a leadig. Ha meg egy jó alap kell ,akkor jtm45 vagy 1987X vagy 1959slp és ezt meglökni még valami disto-val vagy od-val. A lényeg az, hogy a torzítás, finomítás nagyját a csöves viszi, ezt csak kicsit meg lehet "butítani" az effekttel. Írd le mi a koncepciód, mekkora csöves erősítő, esetleg csak végfokozat, milyen hangzásc a célod, stb ![]() Zsolti
A minőség erősen szubjektív egy torzítónál, vannak nagyon jó hangú tranyós torzítók is. Ha csinálsz egy csöves végfokot, szerintem csinálsz hozzá csöves torzítót is. A lényeg az, hogy nem a jobb vagy rosszabb a kérdés, hanem hogy milyen karakterű hangzást akarsz. Érdemes többet, többfélét kipróbálni, aztán meglátod, mi tetszik.
A torzító jele általában akkora, hogy normál érzékenységű végfokot kivezérel, külön erősíteni már nem kell.
Hali!
A sercegésnek nemtudom mivolt az oka, de amint kivittem a szobámból az előfokot és kipróbáltam máshol egyből zajtalan lett. (Biztos bekapcsolva maradt a páka vagy valami.) Képet majd szerintem holnap teszek fel, addig rendezgetek a cuccon! Vettem egy LM 3875T ic-t. Az jólesz végfoknak alap kapcsolással, vagy meglehet valahogy bolondítani?
Igen-igen, köszönöm.
Az a baj, hogy sajnos megint hamarabb kérdeztem, minthogy gondolkoztam volna, mert nem kellett sok ész ehhez... és később rájöttem én is, hogy lehetne megoldani.
Az LM jó IC, jó az alapkacsolása is, ehhez szerintem nem kell cifrázni, lehet itt a sima feszültség kimenetű erősítő kicsit feszesebben szól, majd csoka69kollégát kérdezd meg, hogy mit mutat neki az áram visszacsatolttal, végső soron 2 ellenállás meg egy kondi ,esetleg egy alkatrész érték módosítás és annyi. Utólag is beépíthető.
De rajzolok egyet, milyen lehetőségek vannak. Ha valami hibát láttok benne, szóljatok! ![]() Én már látok is, a snubber az alapkapcsolásnál természetesen a kimenet és a föld között van!
Bármit rá lehet kötni bármire, csak ésszel kell használni. Egy 40W-os végfokkal is ki lehet nyírni egy 300W-os ládát, fordítva meg pláne. A legjobb párosítás az, amikor a végfok még jó hatásfokkal, torzítás nélkül dolgozik azon a teljesítményen, ahol a rákötött mélyhagszóró eléri az Xmax-ot. Csutkára kihajtott clippelő véggel, szinte bármilyen hangsugárzót le lehet égetni. Tehát jobb ha a végfok jócskán "több wattos" mint amennyire terhelve lesz. Ugyanez igaz a hangsugárzóra is.
A QSC végfok és az említett omni láda, nem tartoznak egy kategóriába, de a fentiek figyelembevételével használhatóak együtt.
AC/DC Gibson SG es egy jo Marshall .Enyi.Meg a Angus Young ket keze .
....egyedi hangzását produkáló erősítőt... ahoz nem kell semmi publikus ( bar mindent megtalalsz a netten ).Egyedi azt jelenti hogy ne hasonlitson semmi mashoz . Ha masnak az egyedi adott hangzasat akartad mondani ,az mar mas .Itt a topic-ban talasz rengeteg kapcsolasi rajzot a betuzott link-ekben.
Szerintem egy erősítő lehet attól egyedi, hogy hasonlít valamire. Végső soron minden erősítő hasonlít mindegyikre.
Én eddig építettem 1 fullcső fejet(leszámítva az egyenirányítót) meg egy cső elő, ic vég fejet. Mindegyik egyedi, mert még egy ilyen nincs a földön. És hangzásban sem. Nagy nevek a szakmában kifülelték egyikről, hogy nagyon marshallos és valóban az volt, moddoltam benn sok értéket, itt ott elég durván. Szerintem ezek egyedi cuccok, egyedi hangzás...
Hali!
Erről jutott eszembe... amit építeni fogok SLO-t, abban kapcsolóüzemű táp lesz, hasonló mint a bass kombómban. Szerinted nevezhetem majd full csövesnek? Végül is a jelútban nem lesz félvezető. A kapcsolgatása is relés lesz, nem LDR-es.
Hát ez jó kérdés. Ha bele gondolunk, akkor a tápból rajzolja ki a kimeneti jelet, bár csöves végnél nincs közvetlen kapcsolat a táppal a kimenő miatt. Az én terminológiámban a fullcső az az egyenirányítót is magában foglalja
De szerintem nevezheted fullcsőnek ![]() Ldr egyébként teljesen jó kapcsoló elem, simán felveszi a harcot a relével, csak a relé azért olcsóbban és könnyebben beszerezhető. Nálam a "fullcső" fejben ldr-es zajzár van és senki nem rótta fel kritikaként, hogy benn van a jelútban állandó jelleggel, valahogy senkinek nem bántotta a fülét
Milyen zajzárad van? Dobsz egy rajzot róla?
Az LDR -ed gyári, vagy zsugorcső technológiájú? Nézegettem őket itt is, ott is, de mindenhol pofátlanul sokat kérnek érte. Nekem nem kell olyan, főleg hogy van rá alternatíva.
Hú a rajzot elvitte egy gonosz vírus a múltkor. Azóta minden tervet back-up olok.
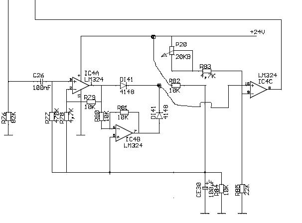
Úgy néz ki, hogy van egy kb 100X os erősítés nem invertáló alapkapcsolással(trimmerrel állítható), aztán precíziós egyenirányító opamppal, utána rc kör(aluláteresztő), de az R tag egy diódával át van blokkolva (felfutásra csúcs egyenirányítóként, lefutásra átlagérték képzőként működik a kör) ezután jön egy komparátor, próbáltam hiszterézisessel, hiszterézis nélkülivel, de az utóbbinál kötöttem ki(komparálási szint trimmerrel állítható), ezzel hajtok egy mosfetet(kapcsolóként üzemel) a drain körében poti(+ellenállás) a drainről a földre egy kondi (ha kap jelet, a drain lemegy a földre, ha másik oldalra billen a komparátor akkor mintha ott sem lenne és a poti és kondi által meghatározott időállandóval elkezd a kondi töltődni, megy fel a fesz) ez vezérel egy feszültség vezérelt áramgenerátort (azért kell, hogy a dióda nyitófeszültségét kiküszöböljuk, úgy van egy "kis" holtzóna, mikor már nő a feszültség, de míg nem éri el a nyitófeszt, semmi nem történik), az áramgenerátor hajtja a ledet. Amikor belecsapsz, akkor nagy jelet kap, túlvezérlődik az első fokozat, egyből megjelenik ennek a csúcsértéke az ei. után, billenti a komparátort, az a mosfetet, azonnal lehúzza a draint, világít a led (áramgenerátor invertálva működik, ha 0-t kap, akkor hajtja a maximális áramot a leden) és érintetlenül átmegy a szignál. Mikor csökken szép lassan, az egyenértéke is csökken, ezt simítja az ei. kimenetén levő RC tag (már nincs ott a dióda) eléri a komparálási szintet, billen, billen a mosfet, poti tölti a kondit, az meg húzza az áramgenerátort és elhalványul a led. Ez a poti a decay vagy release, kinek mi tetszik, nem tudom melyik lenne pontosan. A billenési szint az a komparátornál beállított szint osztva az első fokozat erősítésével. Ezt az egészet meg a gain poti elé tettem, annak a melegpontjára. Persze osztás és diódás védelem után, nehogy agyonverje az opampot a nagy jelszint. Kis trimmer adjusztálás után be lehet állítani. VTL5C4 van benne, de ki kellene cserélnem zsugor csövesre, mert találtunk gyorsabbat. Kb így néz ki, szerintem teszi a dolgát, bár utólag a release potit nem tenném bele, ja még annyi, a treshold poti a bemenetnél van. Annyit lehet egyszerűsíteni, hogy a mosfetes cirkuszt el lehet hagyni és egyszerűen komparátor kimenete egy soros ellenálláson gyújtja/oltja a ledet. Szerintem úgy is teljesen jól működne. Egy ENGL kapcsolásban találtam egy nagyon egyszerűt, tulajdonképpen ugyanez, csak jóval egyszerűbben, meg jfettel húzza le egy cső rácsát.. Holnap rajzolok, ha érdekel! ![]() Zsolti
Az Engl-féle érdekelne, ami egyszerű és j-fetes :yes:
Köszi!
Ez engem is érdekelne.
Pont ma tanultunk a suliban a komparátorokról. Ez az LDR akkor olyan, hogy ha nem pengetem a gitárt csend van? A komparátor hasonlítja a bemenő jelet a sajátjával, és úgy kapcsolja a ledet, a led megvilágít egy fotoellenállást, az meg szabályozza hogy mikor legyen hang a kimeneten? Ezzel tremolót is lehetne csinálni? Szabályozható sebességű LEDvillogtató-fotoellenállás-előfok...?
Így néz ki, a tone stack elé teszi, még egy 1M ohmos ellenálló van a bemenettel sorban, tehát van egy 1M/82k osztód.
Kimenettel sorban 22kOhm, az megy a J175 jfet gate jéra. Source földre, drainbe 4,7k és ez megy a hangerő csúszkára. Azért rondítottam bele, mert zsiványok ezek, rengeteg rajzuk atom hibás, alkatrész hiányos stb. Ez így működik a legjobb tudásom szerint. Előerősítés - egyenirányítás (csúcs, 2 utas) - komparátor(treshold potival billenési szint állítás). természetesen kisebb tápfeszről is működőképes lehet. Zsolti
Bizony, mikor csak "zaj" van, mintha egy láthatatlan kéz letekerné a hangerőt. Egyenértékű azzal, mikor lehúzod a vol potit a gitáron, hogy ne zúgjon műsorszünetben.
Tremolót is lehet csinálni vele, persze, minden további nélkül.
Csao.
Ma délután kicsit tekergettük CR 10 est meglepő hangokat csikatrunk ki belöle. Gityó- kombó- hama olcsó asztalimic- soundforge- mentés. Semmi emulácijó. Szerintem rettentő kellemes hangja van. Igazából kezdek rájönni, a beépített cucca kis narancsnak, ku--a jó.
Szuper a hang!
Nagyon fasza, a miki pozícióval lehet sokat játszani még, olyan közel a borításhoz amennyire lehet. Ha a hsz széléhez teszed ,akkor mély, ahogy a közepe felé mész egyre zizisebb. Minél távolabb teszed, akkor meg a szoba akusztikája egyre intenzívebben bejátszik. Érdkes, ezzel sokat lehet még hangolni a végső hangzáson. Grat tényleg faja
Na látod , a pozíciókkal nem mahináltunk, idő, sör, képzettség hiánya végett. De visszahallgatva, jááá.
Jó kombó, igaz amit a gyártó ír róla (és nem vagyok fizetett rekám)
Még valami, visszatérve egy régi hozzászólásomhoz (bocsa dupla betukert meg a ekezetekrt) ahol említettem hogy a diódavágás nem igazán felelne meg, ez így most rettentően nekünk való hangot produkált.
, Magyarázat erre az, hogy a mániám nem tekergetni EQ, meg minek az, hifi, ez meg "hangszer" szal, jó ez.
Hellóka!
Összeraktam egy tekercses wah pedált! És működik! Múltkor itt az indukciós tekercsen felbuzdulva jött az ötlet. A generalguitargadgets.com -os moddingolt VOX847-es wah-ot csináltam meg. Tekercseket vagyis 3 trafót találtam egy Panaphone kx-T9608L telefonban (vezeték nélküli + asztali töltős szett). Őszintén szólva nem hittem, hogy sikerül, ezért rajzolt nyákkal és használt alkatrészekből készült. Meg egyenlőre logaritmikus 100K -t kapott. /Lineárissal finomabb lenne az átmenet./ Majd lehet rakok fel képet vagy hangot. Így este már nem próbálgattam annyit, lehet az MPSA18 túl sokat erősít, mert minimálisan torz, de trimpot állásoktól is függ. 2N2222A-val meg 2N3904-el másabb a hang teltsége. Nagyobb trafó több mélyet, a kisebb kevesebbet visz át, de nagyjából ugyanaz. Nem tudom egy Fasel-el sokkal másabb lenne-e? Elképzelhető, hogy akinek nem működik, tényleg rossz helyről vett ki trafót! Amúgy ezt a kapcsolást ajánlom!!!
Hello,
azt látom, hogy a j201 kifutó termék. Most viszont találtam készleten j310-et Jó lenne helyette? Próbálta valaki a hangzását? Esetleg BF244A?
Üdv!
Megvettem a potikat, de az ügyes eladó 2db 1Megás helyett egy 1Megásat, és egy 50K-sat adott. Az egyik a Gain poti, a másik pedig a Bass lenne. Melyik kondi értékét kéne megváltoztassam, hogy bele mehessen az 50K-s?
Na most találtam egy 500K-sat, megpróbálom ezzel, aztán majd úgyis kicserélem, csak nem ebben a városban van a bolt, hosszú lenne az út.
Na megvagyok vele, a dobozban van, és sajnos nem működik valamiért.
Amikor a táp testpontját rárakom, akkor lemegy 7V ra a 15V os táp. Valami beterheli... 8 db FET-et hajtok vele, (a Clean-Lead csatik)Amikor a Lead csatorna Drainpotijait fölveszem maxra(100K) akkor a táp 15V ra visszamegy. Mi terheli be ennyire, a FETek? A csatornaváltást most egy egyszerű előlapi 2 ák-s kapcsolóval csináltam, így jó ahogy bekötöttem?
Hali!
Mértél áramfelvételt? Milyen az a táp? Zsolti
A táp az a Zeneres stabilizátoros...
Áramfelvételt nem tudom pontosan, egy pár száz milliamper lehet.nagyon régi analóg multim van |
Bejelentkezés
Hirdetés |






(és nem vagyok fizetett rekám)






