Fórum témák
» Több friss téma |
Szia!
Én nem erőltetném a 18Voltot, mert ha a félvezetők ki is birják, a beépített szűrőkondik nem biztos. Jellemzően 10-16 voltos elektrolit kondik nem szeretik a túlfeszültséget. Több mint valószínű hogy a gyártók itt is spórolnak, nehogy örökké tartson az ezköz. Egy 7809 stab IC és probléma letudva. Mert a feszültség osztó az nem lesz jó, bár nem tudom hogy gondoltad.
Helló, igen én is így gondoltam, hol lehet ennek az IC nek megtalálni a datasheet-jét, ebből is kettő kell +;- vagy csak egy??
Nem nagyon értek az ilyenekhez.
A mezei effektek, többnyire pozitív 9 voltot kívánnak.
Vagyis elegendő egy stabilizátor IC, bekötése egyszerű, Bővebben: Link , Vagy a HeStore is kínál ilyet. Ez meg talán az adatlapja a HE katalógusból: Bővebben: Link1
Köszi, kipróbálom hogy jó e, bár biztos működik, a stab nem fog nagyon melegedni a "magas"(18-19V) bemeneti fesz miatt.
a zajszintet nem fogja megemelni? mert jelenleg teljsen zajmentes a táp még bekapcsolt torzításnál is minimális a zúgás.
Nincsmit. Szerintem, nem fog melegedni számottevően, bár ez az effekt fogyasztásától is függ. Egy pici hűtőlemezke megoldja a dolgot. Az IC-be épített termikus védelem elég hatásos. A zajt pedig tutira nem emeli, sőt... Ha mégis bezajosodik valahol valami, az többnyire helytelen illesztés, földhurok, árnyékolatlanság okozza. Igaz az effektek szeretik a jó tápot, mezei adapter ritkán válik be, de egy ilyen stab IC-vel csodát lehet művelni a leggagyibb adapterből is.
Rendben köszönöm, a tápról csak annyit hogy ez egy omron S8JX kapcsolóüzemű tápegység szóval elég jó bár egy kicsit túlméretezett mert ha 10 pedált teszek rá akkkor is vígan elvan, de hát ez ingyen volt.
mégegyszer köszi
A 10 pedalnak kene 10 kulon stabilizatort tenni .Egy torzito lb 20-30mA-t fogyaszt LED-jeivel egyutt ehez elegg egy ellenallas+zenner dioda ,esetleg meg eft kb 100µF-os kondenzator parhuzamossan a zenner diodaval.
Nagyobb fogyazstasu digitalis kutyuhoz ami felvehet 200mA-ig aramot tipustol fuggoen ( pld.visszhang) kell egy stabilizator IC .Az IC-k 1A-ig vigan birjak , a 200mA meg se kottyan neki.1A korul lekapcsol a belso vedelem ami hore es tularamra ved. Tobb pedal bekotesa egyetlenegy tapra foldhurkot kepezhet.Jo lenne galvanikussan kulonvalasztott tap mindegyik pedalhoz.De lehet neha segiteni egy kb 40 Ohm-os ellenallassal a fold ( nulla) agban ami utan egy hidegitokondenzatort kapcsolunk.Igy lattam erositokben a foldhurok kivedeset. Magamnak egy haromkimenetu kulontekercses trafot hasznalok, mindegyik tekercsre harom kimenet van IC-vel.De ki kelll kiserletezni mit honnan taplaljak hogy ne letesuljon foldhurok ha furapedal kapcsolast allitok ossze. Csak othon hasznalom ,koncerten eleg egy DSP amibol a torzitot es a viszhangot hasznalom.
Erről a tápügyről jut eszembe, én ajánlanám mindig fordított polaritás elleni védelmet beépíteni, mert nekem vagy ötször halt meg a 2 visszhang effektem, mert van benne egy 5v regulátor, az effekt ic számára, és nagyon nem szerette amikor véletlen fordított polt kapott az 1A tápomrol, mert az is egy ilyen kínai csoda 3-12v tud, és van rajta pol váltó kapcsoló is.
Sziasztok!
Barátomnak van egy marshall MB30 -as basszusgitárerősítője és ahhoz kellene egy ,,Marshall PEDL-10008" -ra keresztelt lábkapcsoló kapcsolási rajza. A segítséget előre is köszönöm! Itt a link a lábkapcsolóról
Helló,
2 lehetőség van: 1: 2 pólusó dpdt lábkapcsoló amit ha megyomsz akkor zárva is marad 2: szintén 2 állású dpdt lákpacsoló ami csak a megynyomás ideg van zárva mind a két esetben ugyan úgy kell bekötni csak nem mindegy hogy az erősítőben hogy van megoldva az átkacsolás de az eddigi tapasztalataim azt mutatják hogy a marshallok az 1. variációt reészesítik előnyben. nagyon egyszerű a kapcsoló 2 pólusát össze kell kötni a jack dugó poólusaival, a ks rajzon látható
Szia karpi,
nem teljesen értem hogy miért kellene 10külön stab ic és a sok egyéb alkatrész, nem azt mondom hogy nincs igazad csak nem értem. igazábol semmi bajom a táppal csak a fesz szint volt magas de a stab kockával az is meg lett oldva, és eggyáltalán nem gerjed vagy zúg, földhuroknak még a hírét sem hallani játék közben. de ha tényleg kell bele minden pedálhoz akkor teszek csak szeretném megérteni miért hátha okosabb leszek.
Szia.
Hogy mikor alakul ki a foldhurok az veletlen kerdese a pedalok kabelezese eseteben a visszacsatolashoz bizonyos korulmeyek kellenek ( impedancia, fazis,erosites...stb ) Ha oszcilatoprt akarsz epiteni nem rezeg , ha meg erositot biztros oszcillatorkent jobban mukodne...hehe. Ide rajzolgattam hogy lassad menyi eselye van a visszacsatolasnak egy soros pedalkosszekapcsolasnak is. Az az ellenallasos megoldas ( szures/hidegites) kis fogyasztasnal mukodik de nagyobb nem valtozo fogyasztasnal is csak hogy akkor ki kell probalni melyik a minimalis ellenallas es egy nagyobb kondival mikor tunik el a visszacsatolas altal okozott zaj/oszcilacio stb..es az ellenallason ne essen tul sok feszultseg. En kulon stabikat tettem amiknek kulon szures van elotte utanna igy valamenyire az is segit foleg magasabb ferkvenciaju impulzus / orajelek kiszuresenel amik tulloveseinek magas harmonikusai a pozitiv tapagon is terjednek . De ha kozos a fold/arnyekolas sorba kotott pedaloknal fellephet a visszacsatolas a foldhurkon keresztul a melyebb tartomanyokba hiaba van a pozitiv ag szurve..
Aham értem, vagyis aszem bár nem vagyok szakmabeli
akkor elvileg csak a zaj miatt kellene szűrni valamilyen módon. Mivel nállam semmi zaj nincs (pedig 8 pedál van sorba kötve) akkor ezt mivel magyarázod egyszerűen csak véletlen hogy nem alakult ki?? elképzelhető hogy ha fogom a pedál boardot és elviszem máshova pl:koncert, másik próbaterem stb akkor ott olyanok lehetnek a körülmények hogy létrjön a földhurok és elgezd gerjedni?? végülis nem nagy beruházás a 8-10 stab szóval valszeg beruházok rá? akkor a bekötés a képen látható módon megfelelne??
Valahogy igy , de van ott meg alkatresz es kondenzatorok.Ha nem valtoztatsz a felallitason nem muszaly .De ha valtoztatsz es sokat akkor megjelenhet egy visszacsatolas.
De emlitettem hogy a fold hurok a nagy baj ( ha letrejon) .A pozitiv ag szurese csak az esetleges magasfrekvencias athallason segit.Most kulon szekundertekercset fogok tenni negyszer es akkor olyan lessz mintha kulon adapterek lennenek galvanikus csatolas nelkul .Aztan egyes pedalokat kozos taprol fogom hajtani kiprobalva hogy ne legyen baj. Na,de meg vannak azok az "egyiranyu" kabelek amelyeknek csak az egyik vegen van az arnyekoloharisnya a foldre kotve igy az is megszakithatja a foldhurkot. En se adtam semmit ra most harom evig , aztan mikor osszekapcsoltam mindenfelet es egy analog efektes "kis-vasutat" egy szerszamladaba szereltem es hozza egy kozos tapegyseget/halozati adaptert akkor meglett a baj. Addig mindeg kulon taplatam a cuccokat osszekotottem 4 DSP-t es az analog pedalokat es a mixert send-return es panoramaztam..kulon Vol Pedal a viszhang kimenetre stb mar en se tudom miket, ja es plusz a mixer DSP-jet .es semmi baj nem volt. egy szimpla DSP osszeallitas ,Nem talalom a masik szamot a listaban a "mindenosszekapcsolva " efektekkel nem emlekszem milyen cimet adtam neki most 3-4 eve de valahol itt van Lista.Rengeteg beallitas van itt miden szam egy kulon kiserlat a hangzasba es a mixelesbe is.
Köszönöm szépen a gyors választ!
Szia!
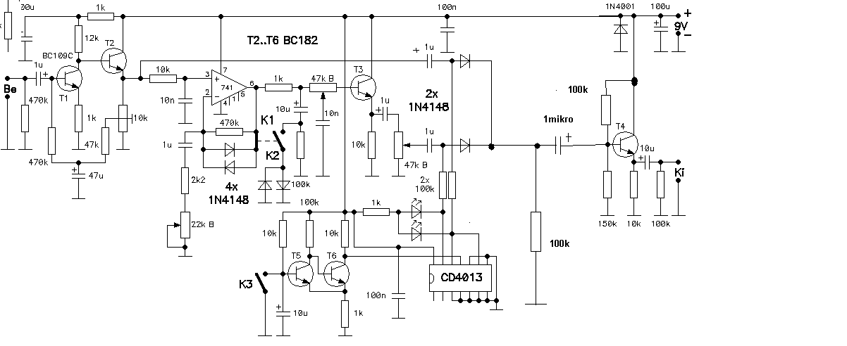
Első körben, nélkülözhetetlen az általad megépített effekt kapcsolási rajza. Illetve, ahogyan TE építeted meg, szóval kapcsirajz, és megépített áramkörről fotó. Vagy link az effektről, ez a minimum a segítség adásához.
elnézést kérek dokidoki akapcsolási rajzot a
következő helyről töltöttem le: http://www.freeweb.hu/gilszkilabor/elektronika/torzito /torzito.html köszi szépen
Jaj, semmi gond. A link hibás lett. Itt a jó: torzító
Megnéztem a kapcsolást, működése jónak tünik, de az átkapcsoló megoldás eléggé egyedi. És sajnos itt a hiba. Kettő diódával oldja meg , írja is, hogy a munkaponti áram is ezen keresztül van megoldva... (ez már lehet oka a puffanásnak) a másik hiba szerintem, hogy a kettő egy mikrós kondi, mindkettőnek mindkét vége más potenciálra kapcsolódik, és ez átváltáskor még tetéződik. Szóval, az átkapcsoló diódás kimeneti részt teljesen át kell dolgozni, egy másik de jólműködő effekt megoldására.
Próbáld meg így átépíteni, egy kondi, kettő ellenállásal több. Mellékelem az átrajzolt képet. (touchpad+paint-nem szeret engem)
Ha ez nem segít akkor jöhetnek a fet-es kapcsolók. (kicsi esélyt látok arra, hogy megoldja)
Sziasztok! Ezerszer végignéztem, de nem találtam meg újból azt a linket, ahol fel volt sorolva egy csomó gitár elektronika"kapcs rajza" pl.:2humbucker+1single coil-1volume+2tone
Valaki belinkelné nekem újra Köszi!!!
Lehet valahol kapni ilyen pickup KIT-eket? Ha igen, hol és mennyiért,de ha mégsem, abban érdemes gondolkozni, hogy én csináljak valami olyasmit? Lenne értelme, vagy inkább vegyek egy készet hangszerboltban? Egy gitárt építek, és olcsón szeretnék kijönni belőle
Hello.
Én is akartam szerezni, de nem találtam sehol olcsó pickupokat. Elvileg a Conradnál lehet kapni, de persze nincs raktáron soha. Gitár boltokban meg 20e körül indulnak. Ha pesti vagy, nézd meg a Vintage52 boltot a Szent István park felé, náluk van szeviz is, meg talán belépő szintű cuccok. Én pl húrlábat onnan vettem, 2e-ért.
Miert nem tekercseltek pickup-okat, HDD-bol kioperalt magnesekkel nagyon jo eros jelu cuccot lehet kesziteni.A droto meg valami rele-rol lehet leszedni hozza.
A legtobb pickup-ban a reklammal ellentetbe nincs semmi kulonos . A hangszinbeli valamint dinamikus viselkedes szempontjabol nem biztos hogy eltalasz egy "ismert" gitarhangot,De nem is kell szolhat egy kicsit maskepp is a sajat gitar.Igy lett a Strat es a Gibson vilaghires .Volt sajat hangzasuk. Turelemmel lehet tobb pickupot tekercselni ,illetve lehetne egy par "univerzalis" tekercset es ezekhez aztan probalgatni a kulombozo magneskor megoldasokat a megfelelo hang megtelalasahoz. szerintem a legjobb a "bridge" allasban a "blade" tipusu magneskor ami egy lagyvas lemez a tekercs kozeepebe teve minek alatta van hozzatapasztva egy megfelelo magnes.A lagyvas egy rovidrezart menetet kepez enek hatasa hogy leszuri a "csicsergo" magas hangokat ,igy tomorebben szol , valamint egy ugyancsak "singlecoil" a nyak melett de aminek minden hurhoz kulon magnespolus van , meg jobb ha kulon magnesekkel ( mint a Strato pickupnal van).Igy tomor vilagos hangszin es nagy dinamika a "bridge"( nyereg) pickup-nal es ugyancsak jo dinamikaju vilagos hang a nyaki hangszedonek is.( hogy ne bugjon csak hanem ertheto hangokat produkaljon a nyaknal mivel ott nagy a hur jele es sok melyet tartalmaz. ha Strat tipusu hangot kivanunk a nyeregnel is akkor ide is kulon magnespolusu ( minden hurhoz egy ) hangszedot hasznalunk. Humbucker tipusu hangszedot is lehet kesziteni , sok a kiserletezes mig elytalalod a tetszo hangszint de szerintem minden hangszin jo.A Humbucker-eknek a mely es a magas resze igencsak hianyos de ezet eppen jo szolozni , nem eppen gitarhang de torzitoval keltett harmonikusokkal eppen jo.
GOOGLE -> guitar wiring schematics vagy diagram es rogton lessz egy par errol szolo cikk.
elsore az elso cikk
Az egész csak akkor éri meg a fáradtságot, ha minőségi alkatrészekkel dolgozunk és nagyon tudjuk hogy mit akarunk, meg persze tisztában vagyunk a kivitelezés rejtelmeivel, buktatóival. A mágneseket innen szoktam rendelni, huzalnak pedig 0,05-ös, 1x zománcozott, nagy tisztaságú rézhuzalt használok (Sumitomo). Egyébként a single coil-ok zaját is lehet passzív módon csökkenteni, illetve kimenő jelét növelni, csupán a mágnes alsó pólusát kell a húrok felé terelni, pl egy acél L-idommal. Nem egy egyszerű "művészet"-ez, mióta ilyesmivel játszom, csináltam már jó pár marék hulladékot.
Eléggé jól leírtad, hogy miért nem csinálunk hangszedőt:
1. drótot lehet szedni valamiről, ha van valamid, amin olyan drót van, ami kell 2. ha van bontani való hdd-d 3. ha van kézügyességed, hogy szépen megfúrj egy L-vasat, amire a valamidből bontott lágyvasat teszed 4. ha van menetszámlálód 5. ha elszakítod ötvenszer tekerés közben 6. ha van valamid, amibe bele tudod tokozni 7. és ha szar a hangja, akkor végleg kibaszod a kukába, és elmész a boltba Gondolom te se állsz neki teljesítmény ellenállást gyártani 1000W-ra, én tudnék 30-50-100 ohmosat 0,05 ohm pontossággal.
Maga a tekercseles nem problema ,se a drot hozza .Biztos lehet szerezni releket vagy trefokat amibe van kb . 0,07-es drot .A szakadas az se problema egyszeruen osszesodrod es a gyujtoval osszeheggeszted .
A lagyvasat ugyancsak a kidobott relekbol lehet kioperalni szepen cromozva.A csevetest az problematikusabb hogy kibirja a teketcselest utanna mar nem fontos.fabol lehet a tekercselo sablont megcsinalni mint a trafo tekercselesnel.Olyan nincs hogy nem szol jol ,csak talan nem a kivant hangszin. Eleg nagy jelet az eros HDD magnes biztositja,nem szabad tulozni mert "lefogja" a hurok szabad rezgeset.( sustain). Nem egy es ugyanaz a mechanikus problema az megepitesnel mint egy 1000W-os ellenallasnal.( ahoz meg minek a 0,05 pontossag ugyis melegszik es valtozik 0,05-ot ide oda. HDD meg van kidobva amenyit csak akarsz csak utanna kell kerdezni. Itt egy felvetel egy osszeeszkabalt gitarral .Framus acoustic nyak , bukfa test egy haver vagta ki es csiszolta le a gyarba, pickupokat en csinaltam, a vibrator is HDD csapagybol es rele vasakbol lett osszeszerelve ,A hangszedok "doboza" olyan muanyag "cso" amibe azaramot -drotokat lehet huzni a falon ( hogy esztetikus legyen ).A hurok regiek , az erositot egy haver csinalta ezelott 30 eve Marshall copia.En meg most 4 eve talaltam ra egy bizomanyio aruhazba olcson.Erre megvettem. A torzito es visszhang egy ME-30 BOSS gitar FX.Analog FET-es torzito van benne , ezt is egy bizomanyiba szereztem. |
Bejelentkezés
Hirdetés |







Ha ez nem segít akkor jöhetnek a fet-es kapcsolók. (kicsi esélyt látok arra, hogy megoldja) 
Köszi!!!





