Fórum témák
» Több friss téma |
Nyugodtan használj, erős neodim mágneseket, pl 5x20 mm-es rudakat (kb 140 Ft/db). A kész tekercset célszerű parafinnal vagy méhviasszal ipregnálni, majd az egészet műgyantával formába önteni. Csévetestet nem feltétlenül kell használni, de kétségkívül egyszerűbb vele dolgozni. A 0.07-es drót, szerintem egy kicsit vastag, pláne ha egy single méretű tokba kellene humbuckert csinálni
Köszönöm mindenkinek!
Szóval akkor: 1 Kell egy ovális alakú csévetest, amire tekercselek 0,05mm es réz drótot 2 A csévetestet megfúrom 6 helyen, azokba rakok neodim mágneseket A hangszín az a tekercs menetszámától, a mágnesek erősségétől és anyagától, vagy mindkettőtöl függ?
Sajnos nagyvonalakban sem ennyire egyszerű a dolog. A csévetestet keményfából, vagy bakelitlapból lehet kimunkálni és nagyon simára kell csiszolni, finom smirglivel. A 0.05-ös huzal szinte minden karcolásban képes elakadni és ilyenkor rögtön szakad. Egy precíz tekercselőgép is szükséges hozzá, számlálóval, csapágyazott ütésmentes tengellyel, fordulatszabályzós motorral. Enélkül nem is érdemes hozzáfogni, az akár 20 ezer menetes tekercsnek. (25mm2 tekercs keresztmetszet, kb 10 ezer menet! )
Ha ez lesz az első piköpöd, akkor ne foglalkozz a hangszínnel, kár volna mindjárt a tökéletességet megcélozni. Milyen gitárhoz lesz? Passzívat vagy aktívat szeretnél? A passzívat nehezebb jól megcsinálni, illetve nagyobb gyakorlat kell hozzá, viszont egy gyengébb tekerésből is ki lehet hozni valami használhatót, egy egyszerű elektronikával.
Egy passzívban gondolkoztam, de az aktív sem akadály. Amelyikről jobb visszajelzéseket kapom, azt csinálom, tanácsokért fordultam az oldalhoz
Mellékeltem melyik gitárt szeretném "lemásolni". Elektronikán belül: 2 humbucker hangszedő(ikertekercs), 5állású kapcsoló,2Hangerő, és 1 hangszín lenne az én elképzelésem. Semmi tapasztalatom nincsen benne, persze idővel meglesz az is.... Szerinted hozzákezdjek egymagam tekercselni óvatosan?
Házi Készitésű Gitárhangszedők (pickup-ok)
Bővebben: Link Bővebben: Link Bővebben: Link Gitárhangszedőkkel foglalkozó oldalak. Bővebben: Link Az egyik link nem mukodik az oldalon: Bővebben: Link
Ehez a gitárhoz jó a passzív humbucker. A jellegéből gondolom, hogy "torzítós, metálos" zúzásra fogod használni
A két hambihoz 24 db 5x14 mm-es neodim rúdacskára lenne szükséged, alapesetben. Több variáció létezik. A tekercsekre egyenként, kb 30g huzal megy fel (ráhagyással). Ha addig eljutnál, hogy elkészül és jó is, akkor impregnálni kell a tekercset, hogy ne legyen mikrofóniás és az egészet bele kell önteni műgyantával, egy elöre elkészített formába, mely lehet gipszből is. Én biztosan nekiállnék, de nem akarlak rábeszélni. Nagyon időigényes, aprólékos munka és könnyű elrontani.
Théorie succincte des micros électromagnétiques pour guitares électriques .
Bővebben: Link Az alabbi link amennyiben ker passwordot egyszeruen Klikk az okera. Bővebben: Link Na meg : Bővebben: Link Bővebben: Link Bővebben: Link Bővebben: Link
Effetti a Pedale Per Chitarra
Bővebben: Link Ruszki oldal: Bővebben: Link Tekercselogep: Bővebben: Link Theory and Practice of Magnetic Pickups for Stringed Electronic Instruments: Bővebben: Link
óhh köszi, mostmár van egy alap amin el tudok induli.
Azt eddig is eldöntöttem, hogy cisinálni fogok egyet, ha más nem kókányoltam volna valamit, tehát maximum lebeszélni tudnál, de nem szokásom abbahagyni valamit, ha már a fejembe vettem.Na elég az életemről Mellékelek egy képet, valahogy... mondjuk PAINT-el valaki melléírná, hogy miből, mit hogyan csináljak?
Ezek az efektek nagyon jól jönnek
Ilyen tekercselőgépet honnan lehet beszerezni, és kb mennyiért? Máskor is lehet rá szükségem
Maskor mikor valaszolsz valakinek katt a "Válasz" gombra!
Még külön kérdeznék.
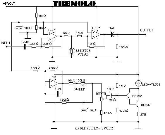
Egy tremoló kapcsolást raktam össze(Mellékeltem) Ebbe egy fotóellenállás, meg egy led van... Egy előerősítő és egy led villogtatót köt össze.A led villogására van jel a kimeneten. Kéne nekem egy ilyen led-fotoellenállás kapcsolat, a VTL5C3, de nem kaptam a boltban(Flash) Valahonnan tudnék én ilyet rendelni? Vagy helyettesíthetem valahogy?
Ezt a huzalellenállást hogy tudom hasznosítani?Most fogok először tekercselni, nem értem még hogy mi hogyan van.
Egy kicsit gondolkozz.
Te akarsz egy adott ellenallasu tekercset kesziteni. Egyszeruen kiszamitod a kepen lathato egyenletekkel a huzal hoszt. Megkapod, hogy X meterre van szukseged az adott atneroju huzalbol. Es ezt feltekered a csevere. A cseve geometriai mereteibol kiindulva kiszamitod, hogy a megengedi az adott huzal mennyiseg feltekercseleset. Tehat egy sorban hany menet es az beszorozva a retegek szamaval. Kapsz egy menatszam erteket. Ezt meg beszorzod a kitoltesi tenyezovel ami hazi modszereknel ugy 0.6 - 0.7 erteku. Es igy tovabb.
Akarmilyen fotoellenallast tehetsz oda.
Lenyegeben egy felerositett jel utjaba tett jelosztorol van szo amelynek az osztasi erteket a 10 k es a fotoellenallas erteke szabja meg abban az utemben ahogyan vezerled a led villogasat a HF oszcillatorral. Termeszetesen egy kozos fenytol vedett csobe helyezve a Led es az Fr ellenallast. Hogy egy kicsit gondolkozz. R1 = 10 K, R fotoellenallas = 10 k, az osztora kerulo bemeneti HF (hangfrekvencias jel) 1 V. A kerdes , mennyi lesz a kimeneti feszultseg erteke a kozosponton?
Tehat igy nez ki az oszto:
Uki=0,5V ?
Nem tudom hogy milyen ellenállású legyen a hangszedő, nem tudok semmit a tekercselésről.Annyit tudok hogy a menetek számától függ a teljesítmény(talán?)
Igen 0.5 V.
Azert van alabb annyi link, hogy nezegesd at oket. Miutan atnezted akkor kialakul benned a hangszedo elkeszitesenek a technikaja. Pld: Bővebben: Link Az alabbi oldalon megkapsz mindent: Bővebben: Link
Az elso linknel atvaltasz Angolra ott kozepen es jobboldalt valogatod a temat.
Itt lathatsz egy megvalositast: Bővebben: Link
Mindegyik külföldi, nem tudok rajtuk eligazodni, a magyarokon pedig nincs konkrétan leírva hogy mik is kellenek hozzá
......keresgélek azóta is közöttük....
Nem az ellenállásra kell méretezni a hangszedőt.
Ha pl 0.05-ösből tekersz 7-8 ezer menetet tekercsenként, akkor 12-14 kOhm lesz az ellenállása. Egy hídfelőli hambira kell is ennyi hogy jobb legyen mint a gyengébb, noname "gyári" vackok. A nyakfelőli már nem kell hogy olyan érzékeny legyen. Egy ilyen nagymenetszámú neodim mágneses pu akár 0,8-1V AC is leadhat, de a fokozott mikrofóniás hajlam miatt mindenképpen impregnálni kell, mint azt már említettem is. Terhelő inpedancia, kb 50 kOhm - 250 kOhm között lesz optimális.
Te rossz linket szurtam be:
Bővebben: Link
És milyen anyaggal, vagy milyen módon lehet impegrálni a tekercset?
Ez nagyon jó, köszönöm szépen.
Ebből minden szó kincs
A kész tekercset, ha olvasztott parafinba meríted, akkor az jól befolyik a tekercsek közé is. A parafin és a viasz, jól csillapítja a mikrofóniát. Kiöntőanyagnak jó az eporezit fm-4 műgyanta, t-16 térhálósítóval. Ezek nem olcsó dolgok, ha mindent megveszel a piköpkészítéshez, (neodim, huzal, gyanta, szerszámok, gépek, stb) akkor azért a pénzért biztosan kapsz legalább 2 garnitúra jóféle piköpöt. A helyedben mondjuk vennék 1-1db EMG-HZ hambit a készülő gitárba és levan a gond a piköpökkel, de Te tudod
Akkor csak körbeöntöm viasszal... Azt hittem valami nehéz eljárás kell hizzá, az impegrálás szóból ítélve
A lenyeg az, hogy a fiatalokat segitsuk elkesziteni egy Pu-t.
Nem szabad lebeszelni oket, hogy vegyenek egy kesz gyarit. A lenyeg az, hogy sajatgyartmany! Ennel felemelobb erzes nem letezik meg ha nem is ugy szol mind a gyari hangszedo. |
Bejelentkezés
Hirdetés |










......keresgélek azóta is közöttük....





