Fórum témák
» Több friss téma |
Szia Zsozsóóó,
Mégegyszer köszi a kielégítő választ és brainstormingot. Nézegettem a kapcsolásod tinában, és ha DS analzíist futtatok rá, akkor a "Kimenetnél" neked 4,5 V van, amit nem értek, hogy kerül oda. Mindenesetre egy dologra rávilágítottál, mégpedig arra, hogy ha nem testelem az áramkört, megcseszhetem. No, neki fogok ugrani mégegyszer, csak adjon nekem az ég rá egy pár órát... meg idegrendszert...
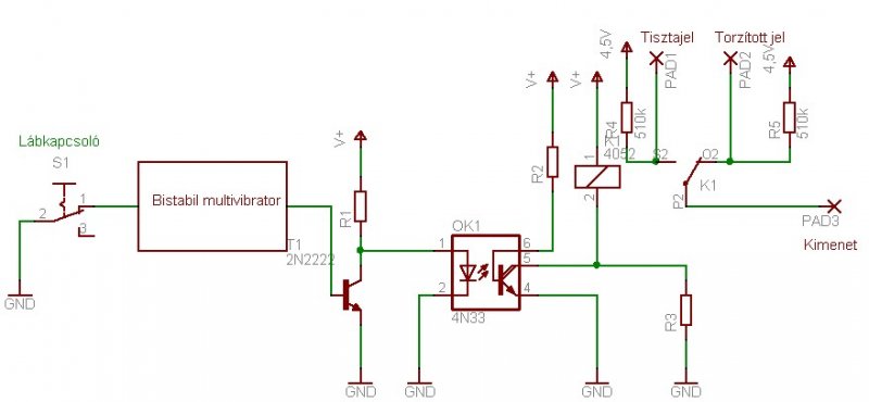
Egy ideje próbálkozom TS9 építésével- A tórzító és a hangszín szabályzó fokozat mindig elsőre és tökéletesen működött. Legelőszőr a gyári kapcsolást vettem alapúl.
Itt a kapcsolást két Fet és egy bistabil multivibrátor végzi. Ez a része egyáltalán nem működött illetve ha a kapcsoló tranzisztorok lábára feszültséget adtam akkor billentek át és ennek ellenére a FET-ek is folyamatosan nyitva voltak. A második próbálkozáskor ezt az oldalt hívtam segítségül a vibrátor tökéletesen átkapcsol még rossz minőségű kapcsoló esetén is, de a fet-ek nem voltak lezárva. A következőnél egy 4066-os analóg kapcsoló IC-t használtam ezze már simán működöt, örültem is mikor a szkópon láttam, de mikor élesben kipróbáltam elég komoly pukkanások kísérték a kapcsolást. Ekkor az elektronikus kapcsolót kidobtam és egy DPDT-t építettem be a helyére, ennél is jelentkezett ez az idegesítő hang effekt. Még elég kezdő vagyok elektronikában. Ha tudtok segíteni kérlek írjatok. Köszönöm
Sziasztok! :wave: Itt az AC-2 Acoustic simulator, ha akusztikus hangzás kell!
Véletlenül találtam egy moddingolt AC-2 beültetési rajzot. AC-2 videó is van. Sokan azért nem álltak neki ezelőtt tervezgetni, mert "bonyolult" volt a sematikus rajza az ilyen pedáloknak (egy kis akusztikáért)! Nos ezzel csak annyi a meló Ti is láthatjátok, hogy rajzprogrammal kiradírozzátok az összes alkatrészt, beszínezitek feketére a nyákrajzolatot és már mehet a nyomtatóba! A kép megbízhatónak tűnő helyről származik, de sajnos semmi egyéb. (Az a négy sor is francia. Így nem lehetünk biztosak abban, hogy 100%-ra működik. De szerintem akinek nagyon kell egy próbát megér.) Egy másik Akusztikus Szimulátor projekt kompletten! Jut eszembe, milyen tranzisztor jó a 2N7000 helyett?
Egy ideje próbálkozom TS9 építésével- A tórzító és a hangszín szabályzó fokozat mindig elsőre és tökéletesen működött. Legelőszőr a gyári kapcsolást vettem alapúl.
IttItt a kapcsolást két Fet és egy bistabil multivibrátor végzi. Ez a része egyáltalán nem működött illetve ha a kapcsoló tranzisztorok lábára feszültséget adtam akkor billentek át és ennek ellenére a FET-ek is folyamatosan nyitva voltak. A második próbálkozáskor ezt az oldalt hívtam segítségül a vibrátor tökéletesen átkapcsol még rossz minőségű kapcsoló esetén is, de a fet-ek nem voltak lezárva. A következőnél egy 4066-os analóg kapcsoló IC-t használtam ezze már simán működöt, örültem is mikor a szkópon láttam, de mikor élesben kipróbáltam elég komoly pukkanások kísérték a kapcsolást. Ekkor az elektronikus kapcsolót kidobtam és egy DPDT-t építettem be a helyére, ennél is jelentkezett ez az idegesítő hang effekt. Még elég kezdő vagyok elektronikában. Ha tudtok segíteni kérlek írjatok. Köszönöm
Csao, nem rossz hang az, csak valmi hiányzik belőle ahogy írtad, nincs alja
Szerintem ezen a ládán tényleg finomítottak rajta natívék A gain potis modra kíváncsi vagyok
Hello!
Pukkanás általában akkor van, ha pl bemeneti csatoló kondenzátor vagy valami egyik lába "lóg" a levegőben, tehát nincs egy konkrét potenciálon, Ezért szokták a bemeneti kondi jack felőli oldalát lehúni 2,2M a földre. Akkor nem lesz, illetve kisebb. Sajnos a linket nem tudtam megnyitni. Elsőre azt mondom bemenetre 2,2M a föld felé, a kimenetre 10-100k és utána megnézni mit mutat. A kimeneten szerintem van is, nem tudom.. Zsolti
Szia!
Másik topikban írtam ötletet! Zsolti
Hello!
Meg lehet építeni, a sok alul, felül, áteresztő és miegymás szűrő kapcsolatából születik meg az áramkör, szerintem ki lehet próbálni, de humbuckerrel szólhat igazán jól és testesen. 2n7000 az ha jól emlékszem mosfet, bs170 szuperul megy helyette. Megnéztem a layoutot, nem vagyok meggyőződve róla ,hogy oda mosfet kell! nem látom túl jól, de szerintem oda bármilyen jFet is megfelel, csak a lábkiosztásra kell figyelni. Zsolti
Hali!
Ráállok a modra, csak sajna most jöttem haza nemrég, kicsit hosszúra sikeredett a nap Kaja, miegymás és ugrok is neki ![]() Zsolti
Hello!
Hamar- gyorsan összedobtam az ötletet, finomítani kell rajta. Gain negyed- fél-3/4-max állás, beállítás kb a szokásos.grig3 lead800 és high white 92/8% on a miki. Még vissza kell kicsit fogni úgy érzem, de alakul a dolog. Sweet spot mod Várom építő jellegű kritikáitokat!Zsolti
Köszönöm a választ :wave:, csatolom a kapcsolási rajzot, ez alapján már más a felállás? Itt az 510K ellenállás a FET -eken akkor nem csak a munka pont beállítást szolgálja hanem a potenciálra húzást is?
Arra nem tudsz orvosságot, hogy a FET- jeim miért nem kapcsolnak?
Hello!
Az 510k az valóban arra szolgál, hogy előfeszítse a draint és a source- ot, hogy ahhoz képest kaphasson a gate vezérlő feszültséget. Elvileg, ha ez jól van összerakva, akkor mennie kell. Milyen jfetet alkalmaztál? Elvileg a gate elektródának kell helyen lennie, a drain source talán nem kritikus, de érdemes lenne szisztematikusan lepróbálni minden állást. Bár azért mondom, hogy nem lehet kritikus, mert mindkettő ugyanazon a potenciálon van, jfetnél meg nem lehet kitüntetett irányt így megadni a csatornán. Így elsőre nem tudom mi lehet a baja, gondolom a lábkiosztást ezerszer ellenőrizted, ott lehet még elcsúszni. Zsolti
Vehhe, piszok jó az egész, nekem a fehér motyó jobban tetszik, ha jól hallom így este felé (ami ma kicsit kétess
, a fuzzosodás szinte teljesen száműzve. Frankó hang, zúz, kellemesen fémes, kellően kemény de mégis sziporkázóan zizis, nagyon fankó metál sound, kíváncsi lennék 6 colos kombóval mit művelne.
Most nem jut eszembe milyet raktam bele a láb kiosztást nem ezerszer hanem 10^20 szer ellenőriztem. De ha van javaslatod hogy milyen FET használjak. A FET nem mehet tönkre ha rossz lábkiosztással szerelem be?
Üdv Mester!
Valahogy nekem is az jön be jobban, a lead egy kicsit megváltoztatja a karaktert. Nem nagy kunszt a mod, gain potit és körét átalakítottam és bekerült egy kis erősítés kompenzáló jfet fokozat. Azon még kell húzni, optóval, vagy 2 kis relével megoldható egy stock/mod átkapcsolás is, lehet meg is csinálom időtálló formában, amolyan recording stationnak ![]() Rajzot dobok fel, ha érdekli a társaságot! Zsolti
Szia!
Elvileg nem. Ezek a fetek kinyírhatatlanok egy 9V os elemmel szerintem, bár mindent meg lehet oldani ![]() Én ide valami nagy Ugsoff-ú fetet tennék, mondjuk BF245 vagy 2n3819 pl. Azért is kérdeztem milyen a fet, nem -e "p" csatornás pl? Mert az bezavarhat! Optocsatolóval nem próbálkoztál? Vagy egy kis relével, takamisawa vagy rs hasonló? Azok jó dolgok és elég kis helyen el is férnek. Zsolti
Hmm, csináld, bár nekem a kész motyóba nem kéne nagyon belenyúlni, majd esetleg valahogy kapcsolhatóvá kéne tenni.. van hej a dobozkában
![]() Majd meglátjuk ![]()
Jaa! Nem akarom én tukmálni, csak gondoltam érdekességnek megmutatom! Isten ments, hogy emiatt belenyúlj egy működő cuccba
Csak egy ötlet volt a részemről , hogy ilyet is lehet, de még hangolok az értékeken!Zsolti
Nem nem, nem tukma, de szívesen fogadom a sokoldalú változtatásokat, sőt, nagy a doboz, belefér sokminden
Volt cimborám megfülelni, és az eddigi változtatásokat, nevezzük inkább fejlődésnek, ő szerinte is hasznára vált a hangnak !! Szóval jöhet minden ötlet ![]()
Azt a pukkanást, amit átkapcsoláskor hallasz, az okozza, hogy a be- és kimeneti csatolókondik egyik lába a levegőben lóg, amikor megkerülöd az effektet. A bemenettel párhuzamosan rakj egy 1MOhmos ellenállatot és megszűnik.
Hello!
Örülök, ha jó irányba mozdult el az effekt, ez külön öröm! Mellékelem akkor a módosítást pár észrevétellel, source ellenállással is lehet játszani, akár át is lehet blokkolni kondival, de 10k alatt nem nagyon kell szerintem ellenállással kísérletezni, mert gerjedni fog ,ha túl nagy a fokozat erősítése. Ugyanez érvényes a drain feszültségre, célszerű a féltáp felett maradni. A túl nagy erősítés nem jó, csak épp egy kicsi, hogy lehessen boost- olni a kedvenc beállításnál ![]() Átkapcsoláson még gondolkozok, a gain poti köre már megvan, de próbálok minél egyszerűbb megoldást kitalálni a fokozat ki/be iktatására, de félek a korrekt átkapcsoláshoz kell 2 váltó érintkező. De én a relét/optót szeretem, de törjétek ti is a fejeteket rajta, ha van kedvetek. Felette az eddigi moddolt kapcsolásom , értelem szerint bármelyik áramkörbe beiktatható ez a kis fokozat.Annyit még hozzátennék, érdemes a gain potit méréshez levenni, mert a kondenzátorok, meg a többi kiegészítő alkatrész kicsit megnehezítheti a korrekt mérést! Zsolti
Az optocsatolóval milyen hatást tudunk kikerülni. A relé oldalainál is kell gondolom használni a potenciálra húzást?
Optocsatolóval nem dolgoztam még vmi hasonlóra gondoltál:
Hello!
Nem egészen erre, én LDR-re gondoltam, foto ellenállásra, aminek az ellenállása változik egy kicsi pár kOhm és egy nagy több MOhm ellenállás között, megvilágítástól függően, így lehet kapcsolóként alkalmazni. Relénél meg ugyanarra kell figyelni, mint a kapcsolónál. De ha már van taposókapcsolód, akkor építsd be az ellenállást, amit javasolt egy kolléga is a másik topikban és akkor meg kell nézni mi az ábra. Teljesen nem fog megszűnni a puffanás, az teljesen biztos, legalábbis mechanikus kapcsolásnál biztosan, csak csökkenhet. Fotoellenállással meg elég nagy valószínűséggel nem lesz puffanás, mert annak van egy pártíz-száz msecundumos éledési ideje ,szóval szigorúan véve nem kapcsol, hanem gyorsan "beúsztat". Ha pedig relével szeretnéd, akkor nem kell a bistabil, a kapcsolóval vezérelheted egyből a relét. Zsolti
Szia! ( a végén még megtanítotok köszönni:kalap: )
Az LDR milyen hatása? pl kapcsoláskor észre lehet venni az a kevés kapcsolási időt? Menyire megbízható? Lehet, hogy a válasz erre az lenne, hogy próbáljam ki. Te már építettél ilyet? Szabolcs
Hello! (bocsi, az állandó köszöngetés a mániám
)Az ldr -nek van egy paramétere "memory effect" ,nem tud végtelen idő alatt ki-be kapcsolni. Vannak lassabbak mint pl a vtl5c4, ennél a vtl5c1 gyorsabb, viszont állati drágák ezek a vactrolok. Lehet kapni jó fotoellenállást , neked az a jó, aminek jó nagy a sötét ellenállása és relatíve gyors 100msec körüli idővel és ezt egybe kell applikálni egy zsugorcsővel egy leddel. És már kész is a saját készítésű ldr. Én pl zajgátat építettem vele a csöves fejembe, de mesterem 4 csatornás fejét ldr- es kapcsolással oldottuk meg, nem nagyon lehetett észrevenni kapcsolási időt, viszont pukkanás, durranás nem volt. Minden a fotoellenálláson múlik. ja, és még annyit, hogy míg a fet színez neked a jelútban, az LDR szinte semmit, legalábbis én megkértem nálam sokkal vájtfülűbb zenészeket a zajgát hallgatgatására, mikor ki van bypassolva, akkor az ldr ledje állandóan világít és a ldr kis ellenállással van benn a jelútban, de nem hallottak jelentősebb káros hatást. Ki kell próbálni, csak okosan kell megválasztani az optót. De .ha már van dpdt-d, akkor kísérletezz azzal. A fetek helyére építetted be a kapcsolót? Zsolti
Jó reggelt
Igen a fetek helyére, De gondolom mivel itt a kapcsoló oldalon szó szerint a levegőben lógott a csatoló kondenzátor, emiatt durranhatot. Szerintem is a kísérletezést folytatom a DPDT -vel, gondolom ezzel az elvel orvosolható a multivibratoros történet is. Egy elektronikus kapcsolót szívesebben alkalmaznék. Kb ugyan annyiba kerül, a munkát nem számolva.
Hali!
Tegnapi ötletet továbbgondolva kiegészítettem az áramkört egy "karakter" potival, így el lehet szeparálni a bright effektust, meg a gain szabályozást. Elég sokoldalú hangzása van, csinálok is majd mintát. Különböző gain/freki szöveteket lehet beállítani. Kiragadtam a gain potinak azon pontját, amin szabályozni szoktam, ez a karakter, a gain meg a kompenzáló fokozat többlet erősítését szabályozza. Ilyen egyszerű. Rajzot is csinálok majd, csak most megyek egyet "telelni" barátnémmal, majd csak jövő szerdán leszek újra Addig is legyetek kreatívak ![]() Zsolti
Hello!
Tudnátok vmi elektroakusztikus gitárhoz egy 1-15 w os erősítőt? Elég kapcsolás is de ha van NYÁKot is Köszi
Hello,
az eredeti projekt tartalmaz egy tápszűrést. Ezt célszerű beletenni, vagy az is jó, ha egy stabkockát teszek elé? r
Hello!
Tegyél bele, ha jónak látod, nekem van egy tápom, pár éve készítettem, graetz, puffer, stab. Semmi túlreagálás, rc szűrés, de azt is lehet bele tenni, itt párszáz uA-ek mennek fokozatonként, szóval még több száz Ohm nagyságrend sem vesz el csak pár száz mV-ot a tápból. Akár mindegyik fokozathoz tehetsz RC-t, amire érdemes figyelni, hogy a C tag az bizony az drain ellenállás táp felőli vége közvetlen közelében legyen, az R is hozzá közel! Így lehet maximalizálni a hatást. Ami kellemetlenség előfordul ilyenkor, hogy a munkapont beállítás kicsit nehézkes lesz, mert ahogy tekered a trimmert, más más lesz az egyes fokozatok áramfelvétele, így a soros ellenállásokon elhúzza a tápfeszültségeket. Én ezt egy adjusztálható táppal oldottam meg anno, tudtam, hogy van 4 fokozatom, 12V tápfeszültséggel, és minden fokozat közé tettem RC-t, és hasamra csaptam és mondjuk azt mondtam, minden R-en essen 0,5V. 12, 11.5, 11, 10.5 így az első fokozat felé a tápfeszültség. Aztán egy egyszerű osztással megállapítható pl hogy mekkora áram folyik, Udrain/Rdrain és innen kiszámítható, hogy kb mekkora ellenállás kell az RC körökbe, hogy ez a hasracsapott 0,5V essen mindenhol. Egy szó, mint száz, egy stab belefér és jó is lesz, de annak is a kimeneti kivezetései legyenek közel a panelhez, a "terheléshez" (maga az áramkör). Ezen nem fog múlni ![]() Zsolti |
Bejelentkezés
Hirdetés |




Szerintem ezen a ládán tényleg finomítottak rajta natívék
Kaja, miegymás és ugrok is neki 




