Fórum témák
» Több friss téma |
Szia!
1db TL072 kell, amiben a képen látható kettő erősítő tartózkodik.
Hello!
Nem vagyok zenész, de megkértek hogy építsek egy gitárerősítőt. Az volna a kérdésem, hogy pontosan mi a különbség a "volume" és a "master" poti között? A volume az én kapcsolásomban a hangszínszabályzó előtt van, a master meg a végfok előtt. Valamint szeretném magyar feliratokkal ellátni, mi lenne ezeknek a magyar megfelelője?
Szia!
Örülök, hogy végre rajtam kívül más is magyarul feliratozza az erősítőit, szerintem ez egy jó kezdeményezés!!! A volume nálad (ami a hangszín előtt van) az szerintem inkább gain, én azt erősítésnek szoktam írni, a master pedig lehet nyugodtan hangerő vagy fő hangerő, ha úgy jobban tetszik. "Parasztvakításnak" jó az is, ha az első volme-d nem torzítja be az előfokozatot, hogy az egy hangerő poti, a master meg egy "teljesítmény" például...
Hello! Köszi a választ! Akkor lesz "Érzékenység" és "Hangerő". Én is a magyar feliratok híve vagyok
Hello! Engem olyan csöves gitár erősítő kapcsolás érdekelne ami 1 vagy 2 6L6GC végfokcsővel menne és az előfokba max 2 előfokcső ügyködne, két csatornás megoldásba: 1 szép tiszta clean csatorna, és egy nagyon brutális distortion... jólenne ha mindkét csatornának külön lenne GAIN és Bass Mid Treb meg Vol , és lenne az egésznek egy MASTER-je... gondolkodok olyanon is h egy boost-ot is beleépítek a szólók miatt... na meg max egy delayt... de ezek másodlagosak... egy kapcs rajz lenne a legfontosabb először, mind1 h 10wattos v 25... a lényeg h 1-2 6L6GC csőre legyen tervezve
![]() Előre is köszönöm Zsozsóó-nak meg pláne
Szia!
Én ajánlanám előfokozatnak az orange féle tiny terror óta fellelhető topológiáját, a duál gain -os áramköröket. A gain poti egy sztereó 1Mohm pl. Úgy nézne ki az előfokozat nálam, hogy lenne egy trióda a tisztának, kevés színezéssel (semmi katód bypass vagy nagy uF) annak egy hangerő potija és úgy menne a végre (bár így nem lenne hangszín, de akkor meg a 2 előcső (4trióda) kevés lesz...), a torz csatornával azonos bemenettel, a torz pedig úgy nézne ki, hogy erősítő fokozat - gain (a) -erősítő fokozat - gain(b) -erősítő fokozat - hangszín. Esetleg a kellő brutalitás érdekében úgy is meg lehetne csinálni, hogy a tiszta csatorna triódája ez elé kerülne...Esetleg kapcsolhatóan, hogy a torz csatornán 2 torzítás lenne...A csatoló elemeket nem kell elbonyolítani a végletekig, csak a csatoló kondi értékekkel kéne játszadozni. Ez az egyik ötletem(ez az orange rocker és az orange rockerverb koncepciója kb), a másik meg az engl 530 as előerősítője, abban ez mind benne van kb(rajzzal vigyázz, a hivatalos tök kamu, vannak neten jól visszarajzolt kapcsik is, ha nem találnál vagy bizonytalan vagy, szólj én is visszarajzoltam). A végfokozatot meg behatárolja a cső, vagy egy darab és kb 10W SE-ben, vagy kettő és akkor AB osztályban egy push pullal már lehetne erősebbet is...Ha érdekel, rajzolok neked valamit, ha az segít , de konkrét rajzot ne várj, kísérletezni kell majd vele, hogy Neked megfeleljen(főként csak alkatrész értékekkel,ha a koncepció megvan)! Zs.
ez neked való:
http://www.blueguitar.org/new/schem/soldano/slo100.zip ha nincsnek párba válogatva a végfokcsövek, akkor nem sokáig fog tartani a 2db 6L6.
egy rajzot elfogadnék h jobban lássam az áramkört, megköszönném ha rajzolnál egyet...
... mert nem értem annyira szavakban nehezebb nekem átlátni...
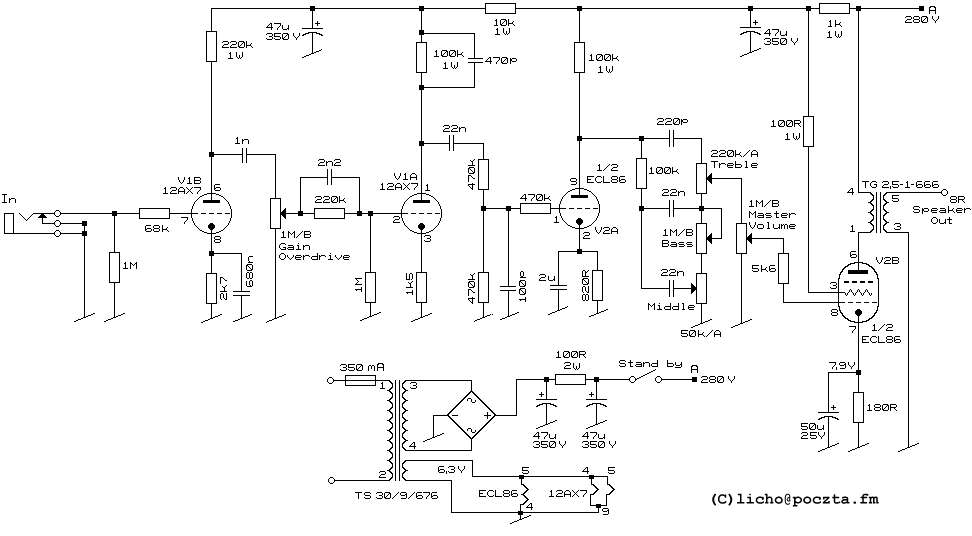
Sziasztok,
Egy ismerősömnek csinálnám meg ezt a kapcsolást, jómagam semennyire sem vagyok otthon a gitározás világában... A tápegység EZ80-al lenne megoldva, a végpentóda pedig a másik rajz szerint. A kérdésem az volna hogy ez így a trafó miatt némileg kissebb tápfeszel (260V) működik-e passziv pick-up-el? Valamint hogy a "Master volume" kell-e hogy a rajz szerinti 1Mohm legyen vsgy elég a "szokásos" 47Kohm-is? Köszönöm.
Valamiért nem engedi a rendszer hogy csatolmányt rakjak a hozzászóláshoz...
Később megpróbálom újra
Még nincs fennt a rajzod, így csak annyit lehet mondani, hogy a kisebb tápfesszel meg lehet oldani, esetleg a munkapontokat át kell állítani. Hogy passzív vagy aktív pu, az mindegy, az előfok erősítése - plusz esetleges pedálok az erősítő előtt - a döntő.
A master volume legyen csak 1Mohmos, a "szokásos" 47k nem jó csöves cuccban, más impedanciaviszonyok vannak.
Ime a rajz.
Ami még kérdés, hogy tehetek-e mindenhova csatoló kondinak 100nF-ot, értemtáni ez alatt a 6,3-as jack utáni részt és a pentóda vezérlő rácsát is? Köszi az eddigi segítséget is!
Ha 1M helyet 47K-t teszel be, legalább 10dB veszteséged lesz és semmi mély...
A 100n az nagyon sok, maradj a rajzon megadott 22n-os értékeknél.
kb 6éve kísérletezgetek gitárerősítőkkel...
építettem már vagy 30db-ot.
Rendben, de az mehet mindenhova (bemenet + ECC83 mindkét anódja + master volume után)?
Bemenetre nem kell kondenzátor és a master poti után sem (van előtte 3 is, nem kerül egyenfesz sehogysem a rácsra). Inkább a maradék 1 triódát használnám fel egy katódkövetőnek az eq elé. Ha nem akarsz magadnak bosszúságot, akkor úgy csináld a kapcsolást ahogy van. Kísérleteztek már ezzel elegen...
Sok újat nem lehet mutatni.
A bemenetre sem ülhet ki az egyenfesz?
Nem maradt triódám, mindhárom fel van használva a rajz szerint... Egyáltalán mit kell tennem MAXIMÁLIS elővigyázatosságból ha fémházas erősítőt készítek? Kérdésem erre a számomra ismeretlen esetre vonatkozik, mert hi-fi csövest már építettem párat tökéletes biztonsággal! Ez nagy felelősség pláne hogy nem én használom majd.
Ideális esetben a gitár húrjai testen vannak, ami össze van kötve a hálózati "védőföld"-el (nullázás lesz az, csak így jobban érteni), tehát a felhasználó érintésvédelmileg védve van.
van itt egy oldal: http://blueguitar.org/schems.htm tanulmányozhatod a gyári kapcsolásokat mielőtt belefogsz. Ja igen, 2 ecc83-ban 4 trióda van...
Óóóó nekem a lehető legegszerűbb dolgom akkor van ha azt tanácsoljátok mindem maradjon pontosan így (kivéve az EZ80-as anódtáp) :yes:
Ami még kérdés maradt, hogy egy picur 3,6ncm-es kimenőt találtam hozzá ami hi-fi-re nyilván jelképes, de ez nem hi-fi. Jáccadozásra azért alkalmas lehet gitár-országban?
jó lesz az a kimenő, gitárnál 80Hz-től 5-6kHz-ig számolnak.
ja bocs, most nézem, hogy az eq előtti fokozat nem is ecc83/12Ax7
Szokás hatalma...
De jó!!!
Köszönöm a segítséget, adósod vagyok a "célfotóval". Magamhoz képest villám gyors elkészülést várok, szerintem jövő hét végén már a dobozába is forrasztom! Nagyot fog nézni a srác, sejtelme sincs mire készülök! üdv.
Talán még hallhatom is, mert kb 10percre lakom tőled sztem
Hali Zsozsó!
Én is nem rég javítottam egy FM 212-est. Azt kell mondjam, hogy még mindig egy nagyságrenddel különbül van összerakva mint pl egy Marshall MG-100, tehát ez még nem az olcsó kategória legalja Készen van a legújabb cuccom. Sztereó 2x30W-os, csöves előfokkal. Íme:
:eek2: Ez valami hihetetlen gyönyörű, biztos csodálatosan szól! Nagyon nagy gratula, a szakma ásza vagy, azt kell mondjam!
Egy jútúbos tesztet, bemutatót megosztasz velünk? Nagyon nagyon tetszik, holott nem vagyok kombó párti de ez a gép nagyon lenyűgöz! Még egyszer gratulálok, lehet privátban zaklatlak majd egy kérdéssel a napokban!
Igen az FM212 amúgy nem lenne rossz, a végfokozata egész érdekes , én szoktam ilyen árammal arányos fesz visszacsatolást csinálni ,csak ennyire zért nem bonyolítom el. Ami határozottan nem tetszett az emlékeim szerint a 2 szerény puffer, mind kapacitásban, mind fizikai méretben, meg a végtranyók hűtése azzal a tömbbel magához a sasszéhoz és a non plussz ultra az előfokozat tápjában a zenerek 5Wos ellenállásai el akarnak olvadni, körülötte midnen alkatrészt felmelegítve...Meg persze nem bírnak elszakadni ettől a leddel vágjuk meg a hangot és lesz egy jó torzunk kezdetű mesétől...Mindenesetre én ennyi pénzből - egy ilyen szolgáltatásokkal, teljesítménnyel és amúgy dizájnnal bíró kombót(!!!) 2 hangszóróval (ami persze fender special design), talán még zengető is volt benne, erre már nem emlékszem - nem tudnék terméket piacképesen kihozni, ezért ezt egy korrekt készüléknek tartom ennyiért! A marshall félvezetős szériái, hát igen... Egy vs65 be kukkantottunk bele nemrég, az is katasztrófa, meg láttam még talán avt-t belülről. Mind hangilag, mind megvalósításilag a legsilányabb dzsunka minőségnek tartom (ettől függetlenül az orange csövesei sem különbek: rocker, thunder, rockerverb, thunderverb mind made in china, benn a nyákon rajta is van, a csatlakozók, a takonyágyú nyomok mind árulkodnának enélkül is, aki látott már ilyet tudja mire gondolok de magára a cuccra kívülről azt írják, hogy made in england...). De erre van egy elméletem ,miszerint direkt gyártanak gagyi félvezetőst, hogy ezzel értékeljék fel a csövesek árát! Érdemes ezen eltűnődni! Nekem a múltkor egy kolléga dicsérte a félvezetősöm hangját és annyit mondott még, hogy: "ezek szerint nem az a baj, hogy félvezetős, hanem, hogy hogy van megcsinálva!" Még egyszer gratula és bocs az eszmefuttatásért!
Köszi szépen, örülök hogy tetszik
Holnap veszek fel hangot és majd jelentkezem vele. Nekem nagyon tetszik a hangja, hasonlítani nem tudom mihez, se nem Marshall, se nem Fender. Hatalmas dinamikája van, a zaja csekély, jó dögös, fröcsögős-karcos hangok jönnek belőle. A kapcsolás saját tervezésű, sokat kisérleteztem vele mire jó lett. 6N2P-EV sztereó előfok, aktív hangszín,2 db TL074 ícé van benne, ezek adják a szimmetrikus kimeneteket is. A végfok 2 db TDA 7294, +/- 28V-os tápról. A belseje kissé kaotikus, minden egység külön nyákon, sok madzag, trafós táp... majd lefotózom belül is, mert az elmaradt.
Szia!
A kapcsolásról mit lehet tudni? Teszel közzé némi infót, rajzot esetleg? |
Bejelentkezés
Hirdetés |












