Fórum témák
» Több friss téma |
Fórum » Házi feladat elmélet - tételek
Ha priviben küldenél egy e-mail címet, akkor arra továbbítanám az anyagot!
evel a temaval kellene automatizalasbol vizsga dolgit irjak es nem nagyon haladok es mar kellene kedre
ha valaki kap valami leirast nagyon faja lene a dolgozatomba kell egy rovid leiras altalanosan az ellenallasokrol es azutan kulon az ellenalas tipusokarol kell leirast keszitsek!!! havalaki tud valami jo kis leirasokat a temaval nagyon jo lenne kosz mindenkinek
Ameddig nincs más, ezt is tanulmányozhatod: szempontok
Van bőven elágazás...
Szia
Nekem van,de 11MB a mérete. Mi legyen? üdv
hello
könyvtárban keress anyagismeret és technológia című könyvet. Benne van az összes fajtája, azok gyártása és a jellemzőjük. Én egy kék színű anyagismeret és technológia könyvből tanultam. elektronikai technikus képzés 3. évfolyam számára ez van ráírva. Az ellenállást 20 oldalon keresztül tárgyalja
koszi a tipet de szerinted egy erdelyi videki konytarban en kapok ijet szerintem meg a megyei konyvtarban sincs nagyon ijensmi konyjgyujtemegy nem hogy a kozsegibe
Sziasztok!
Lenne egy olyan feladat amit nem tudok megcsinálni! Ha valaki tudna segíteni abban, hogy lerajzol nekem egy közös kollektorú alapkapcsolást! Amikek kikéne számolni a be- és kimeneti ellenállását, az áram- és a feszültésgerősítését! Paraméterek: Ucc=6V Ic=1mA h21E=50 Rg=2 ohm Uce=2,7V Ube(on)=0,7V Rb=100k ohm Re=3,24k ohm
Földelt kollektornál Au az 1 nél kevesebb 0.9 - 0.8
Szinte nincs mit számolni rajta Bekötés NPN esetben : Tranyo collektora direkt + tápra. Bázisa és a +táp közé az Rb . Emmiter és a föld közé Re . Ezt meg tudod rajzolni most már. Bázis és Emmiterre 1 1 kondi ami DC elválasztást biztosít. számítás majd később .. Közlök ...
Szia!
Csatoltam egy részletet a tanárunk elektró jegyzetéből, abból mindent ki tudsz olvasni.
Sziasztok.
Őrült tanárom házidolgozatot adott fel, ebben kérnék segítséget. Rengeteg embert megkérdeztem már a támával kapcsolatban, nem tudtak segíteni. Elektronikával kapcsolatos kérdések. 1, Rajzolja fel a Zener-dióda jelleggörbéit és jellemezze a szakaszokat! 2, Ideális műveleti erősítővel tervezzen hangolt erősítőt! 3, A párhuzamos rezgőkar(lehetséges h. rezgőkör akar lenni) jellemzői L=50 mikroHz, C=50pF, Q(0)=120, Rs=2K ohm, Rt=10K ohm4, Számítsa ki az erősítő Rbe*Rki, Au, Ai jellemzőit, valamint a sávszélességet! 5, Tervezzen uA723-as műveleti erősítővel10 KHz-es négyszögjel generátort! A segítséget előre is köszönöm. Üdv: Béci
Sziasztok.
Ha valaki erre a témára tud megoldást, kérem írjon. Előre is köszönöm a válaszokat. Van még pár kérdésem, csatoltam a kérdés fájlt.
Szerintem írd ide a kérdést!
Ott van már a házifeladatosnál is.
Ezek iskolás feladatok. Gondolom már középiskolába jársz. Biztos tanultátok, nem üresben adta fel a tanár. Keress utána, a régi füzeteket is előszedni.
Megtudnám oldani (két óra rámehet), de nekem is utána kellene néznem valamiknek, most erre nincs időm. A 4.pont ahhoz van rajz, vagy a 2.hoz kapcsolódik?
Sziasztok! Irányítástechnikában tud valaki segíteni, mert én hülye vagyok hozzá.
Mellékeltem a feladatkiírást. Elvileg az első 2 részt a tina megoldja, de nem tudom pontosan hogy. Válaszotokat előre is köszi.
Az 5-ös feladat alapból hülyeség, mert a uA723-as az feszültség stabilizátor tudtommal...
Talán így. 1/(2pi*négyzetgyök(LC)) frekvencián feszültségrezonancia lép fel, a visszacsatolás értéke lecsökken, ezért az erősítési tényező megnő.
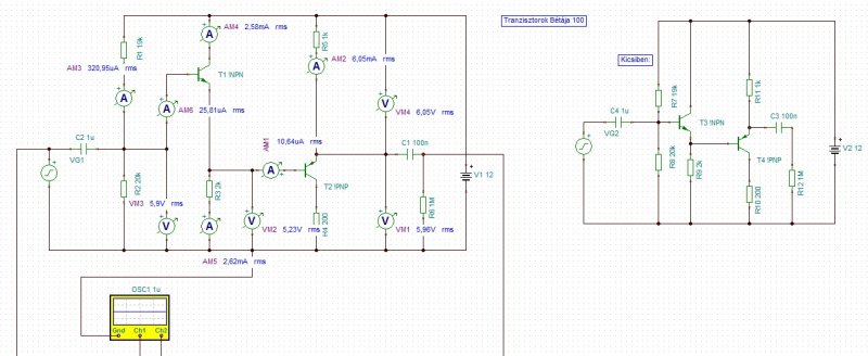
Lenne itt nekem egy egyszerű, két tranzisztoros erősítő. A vele kapcsolatos feladatok nagyrészt megvannak, már minden alkatrész értéke ismert.
A határfrekvencia számításban van egy rész, amit nem értek, a bemeneten a bázis osztó két ellenállása vált. áramilag párhuzamos, így azok repluszával kell számolni, és a bemeneti csatoló kondival. Ez stimmel, 16-20Hz jön ki, csak pontosság kérdése, és tina is ezt mutatja. Viszont a kimeneten nem tudom, mihez kapcsolódik az ottani csatoló kondi. Tina valahol 100Ghz körül méri az erősítés csökkenését, de még nem sikerült kiszámolnom közelítő értéket. Na, ennyi szó után, csatoltam képet tinából, meg magát a tinás (tina 8) fájlt is.
A kimeneti csatolókondi is alsó határfrekit okoz, kb 1,6Hz környékén, ott keresd a törést.
Itt most h paraméterek nincsenek, csak annyit tudunk a tranyókról, hogy 100-as a bétájuk.
Akkor ahogy számolom, a kimeneti csatoló kondi alkot egy szűrőt a terheléssel. Viszont tinában nem igen találom meg azt a pontot. Amúgy másik érdekes dolog, hogy tina 0-nak mutatja az erősítést. Amit számoltunk Ree és Rce-vel, az pedig 4.6 körül volt, bár abban nem vagyok biuztos, hogy Au=Rce/Ree
Az Au-t a két fokozat szorzata adja, mindkettő FC, így kb 1 az erősítésük (több biztos nem lehet)...
A kicsatoló kondi által okozott jelszintcsökkenés(-3dB) 1,6Hz-nél van (kisebb sávon futtasd az AC transfert, pl 0,1-20Hz és megtalálod ).
Oh, 200Hz-es határnál még nem láttam, de 20 HZ-en már tényleg látom. Azért elég sunyin el van bújva.
A második tag is FC kapcsolásnak számít?
az számít FC nek, ahol a kimenetet az emitterről vesszük le..
közbe énis megszimuláltam.. a bemenet 20dB el tör (freki csökkenésre) az egyenes részen ( zöld ) Ezt még 20dB el töri a kimenet az egyenes részén így 40dB ( piros )
Kezdek butulni, hót meg voltam győződve, hogy emitteres kapcsolásról van szó. Egek, de akkor mi a francot vennénk le onnan. A mai nap viszont nem csak engem csapott be ez a kapcsolás...
Amúgy elég vicces ez a második kondi hatása, de látszik tökéletesen a képeden is.
Van még egy ilyen kapcsolásom, ez kicsit bonyolultabb fajta. Itt az a kérdésem, hogy C6, C5, C8 kondi hatását melyik ellenállással kell számolni?
FA egyébként ugyanaz, mint a korábbi kérdésemnél.
C8 az átviteli szempontból semmit nem csinál (tápot szűri, felvett áramimpuzusokat csillapítja)
C5 hatása ebben az esetben meglehetősen komplex. Re emmitterellenálls egy negatív visszacsatolás (soros-áram), az erősítésre kell felírni a képletet (FE CE nélkül), ahol RE helyére Ze-t kell beírni. Az első fokozat sávközépi erősítésétől -3dB-t visszaszámolva, és egyenlővétéve az erősítés egyenletével, kifejezve a Ze-t, abból pedig a frekit, megkapod a töréspontot)(az erősítés frekifüggésére, kapásból nem tudok mit mondani) (ahol Ze : az R12, R11, C5 2pólus eredő impedanciája). (Ez töménytelen számolás, százhelyen elrontható) (sávközépi erősítés: C5 hatása rövidzárnak vehető, szerintem C6 nem szól bele(szakadás), de azt vedd figyelembe hogy az első fokozatot a második terheli(ha van megadva adat)) C6 pedig a második fokozat belsőellenállásához "adódik" hozzá Zbe 2 ként. Így frekifüggvényében más lesz az első fokozat terhelése, ezért Aut is (C6 f felsőt okoz!!) tehát csak a C5 (meg a ki/be-csatolók) okoznak alsó törést. csá |
Bejelentkezés
Hirdetés |














