Fórum témák

» Több friss téma
Fórum » HFP-elvű áramlásmérő elektronika tervezése
Lapozás: OK   1 / 1
(#) bano86 hozzászólása Máj 12, 2013 /
 
Sziasztok!

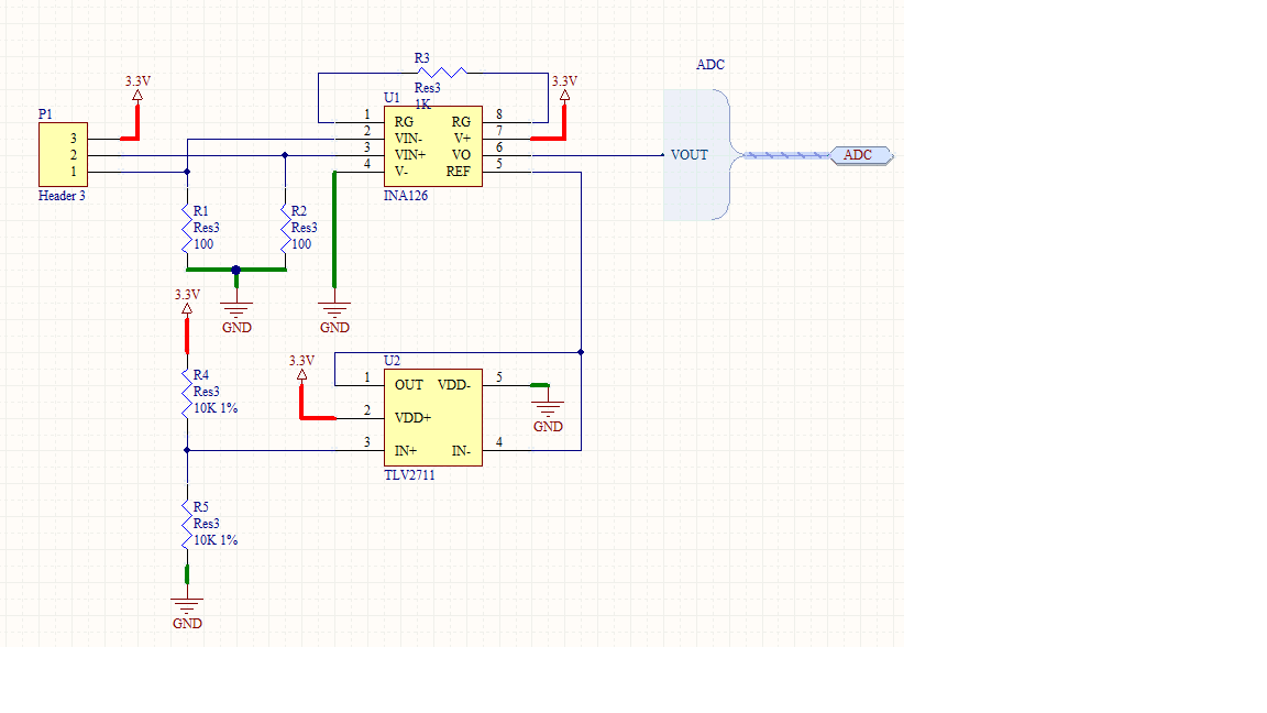
Egy hőimpulzus elvű áramlásmérő szonda elektronikáját szeretném megtervezni. A mérésről és aszondáról röviden: a szonda felépítése 2xPT100 hőmérséklet érzékelő egy fűtőszáltól 5-5cm-re helyezkedik el, a fűtőszálat egy logikai MOSFET (IRLR3410) segítségével fűteném fel, a cél hogy kb 5köbcenti víz hőmérsékletét 30fokkal megemeljem. A hőimpulzusok beérkezési idejét kell mérnem egy AD-vel és abból áramlást számolni illetve csúcskeresést eszközölnöm. A szonda tápja 150mA 150V-ot tud, áramgenerátoros táplálású. Egy buffer kondenzátort 40V-ra töltök 50mA-es áram segítségével a kondi egy 10000µF-os ELKO, ezt az energiát a fettel rásütöm a fűtőszálra. Első körben fél-híd kapcsolásban szeretném ezt megvalósítani. a PT-ket 0-100fokra kell méreteznem. 3,3V-os referencia feszültségről. Kérdésem az lenne, hogy az alábbi kapcsolás jó lenne-e ?

VO=G(V(+)−V(−))+VREF ==> a kimenő feszültség
A hozzászólás módosítva: Máj 12, 2013
Következő: »»   1 / 1
Bejelentkezés

Belépés

Hirdetés
XDT.hu
Az oldalon sütiket használunk a helyes működéshez. Bővebb információt az adatvédelmi szabályzatban olvashatsz. Megértettem