Fórum témák
» Több friss téma |
Fórum » Hiraga erősitő
Témaindító: pcmaster90, idő: Máj 27, 2013
Témakörök:
Nem tartozik a témához, de jól kapcsolódik a felvetésedhez.
Sok paramétert meg lehet határozni, de ez a vezetősáv kontra áram viszony mégis érdekes kapcsolat. Kicsit olyan, mintha egy szatyor teherbírását úgy akarnánk meghatározni, hogy meghatározzuk mennyit nyúlhat fogója. A paneltervezéskor sokszor nem az a lényeg mekkora egy adott sáv hőváltozása, hanem hogy mekkora feszültség esik rajta. És érdekes módon ezt nem mutatják a paneltervező programok.
De innentől már csak egy pöttyentés a számológépen és már azt is tudjuk.
Sziasztok Vissza olvastam a 28-33 közötti oldalakat. Érdekes.
28-32 oldal között senki nem épített Hiraga erősítőt (bocs, talán 1 tag jelezte, hogy elkezdte.) ![]() Rengeteg szimulátoros semmitmondó ábra található. Meg hozzátartozó elméleti ideológiák. Sok "szép", honnan rendelted. "Milyen a vetősáv szélessége" És rengeteg civakodás. Bocs.
Én voltam a tag aki elkezdte (azt hiszem mástól nem láttam az utóbbi időben, hogy bemutatott volna valamit a sajátjából)
. . . igazából már üzemel is néhány hónapja, csak kísérletezgettem vele még egy kicsit, de már összeállt a végleges verzió, csak be kell építeni a dobozba.
Végleges verzió nem létezik.
A hozzászólás módosítva: Feb 10, 2024
Guglizz rá a melós szabály #1 kifejezésre!
Oké, ez igaz . . . Ahogy reloop társunk is írta, így lesz befejezve
Nem szeretnék senkit felzaklatni, de elkészült egy újabb darabja az erősítőnek.
Ezen a boardon kapott helyet a dupla graetz-híd, egy 5V-os feszültségstabilizátor és a hangszóróvédelem.
Itt pedig a végfokok, ezeken most egyelőre már nem változtatok, mennek a dobozba . . .
Én pár éve megépítettem. Aztán el is adtam.
Nem tetszett a hangja. Időtöltésnek jó volt!
Ez a le Monstre . . . Mi volt a baj a hangjával, ami neked nem tetszett? Illetve mit hallgatsz helyette?
Az eladás oka igazából az volt, hogy összeköltöztünk a párommal és nem tudtam volna magammal vinni. A bajom ezeknek a hangjával mindig az, hogy elvárok valamit tőlük, példáué tiszta, ütős mélyeket és magasokat, de ezt valahogy ez az erősítő nagyon alul teljesítette számomra. Persze sok és viszonylag vegyes véleményt is olvasok erről az erősítőről, de ennek teljes tudatában vágtam bele az építésbe.
Hogy mi van most helyette? Ami megmaradt. Egy egyszerű Sony erősítő amit lomtalanításon guberáltam, meg egy Orion SE-260-as amit sajnáltam eladni a költözéskor.
Sajnálom hogy el kellett adnod, de megértem. Én nem tartok itthon nagy hangtechnikát, viszont rendszeres karbantartója vagyok egy jó barátom édesapjának. Most is van nálam egy szeretett erősítője, ami egy véletlen bemeneti statikus impulzus miatt meghibásodott. Ez egy puritán, mégis jó hangú erősítő. Nálam nem igazán szólt jól. Viszont volt nálam csöves monoblokk pár is tőle, az nagyon jól muzsikált. Úgy tűnik, nekem kicsik a hangsugárzóim, ezért a nagy lineáris, hangszín szabályzó nélküli, magas damping faktorú erősítők nem tudják megdörrenteni a kis dobozokat. A tulajnál elképesztő energiákat véltem hallani ugyanazon a zene anyagon, tehát vélhetően a kis dobozaimmal van a baj. Az, hogy alacsonyabb damping faktorú csöves erősítő pedig úgy szólt a kis dobozaimon hogy elkönnyeztem magam, az valószínűleg azért volt, mert a kisebb csillapítású erősítőnek köszönhetően a basszus nem feszes, hanem dörrenős lett.
Most magas damping faktorú félvezetős erősítővel hajtom ezeket a kis dobozokat, de van egy aktív mélynyomó a rendszeren. Így nem hiányzik a robbanékonyság. Pedig szerintem nem éri el az erősítőm a Hiraga minőségét.
Azt a verziót amit Te építettél nem hallottam - az a helyzet, hogy a 20W-osból is csak az enyémet - de mielőtt nekiálltam volna összebarkácsolni, a leírtak alapján szimpatikus volt. És nagyjából hozza is azt amit vártam. Korábban amilyen erősítők megfordultak nálam - többnyire kommersz - azok elég vérszegényen muzsikáltak. A Hiragának ennek a verziójában elég szép kerek mélyek vannak és a magas is elég precíz. Ami számomra negatív a hangjába, hogy a középtartomány egy kicsit harsány, ott lehetne egy kicsit lágyabb. Ez utóbbit talán megfelelő hangfal választással még korrigálni lehetne (Illetve ha összejön, akkor az is épített lesz, majd kiderül, hogy sikerül).
Pedig megfogadtam, hogy nem szólok bele...
" hogy elvárok valamit tőlük, példáué tiszta, ütős mélyeket" Én is szerettem volna ilyet hallani a VF4-el, hát a gumis helyett vettem bele egy 250mm-es hifi kevlárt, és lőn csoda... A kábelekről nem is beszélve. De a megfelelő felvétel nélkül semmi értelme az egésznek. No meg a hangfalak pozíciója, és még hosszan lehetne folytatni. Nem beszélve az építés milyenségéről. Szóval nem a kapcsolást kellene csesztetni.
Én csak innen a partoldalról kotyognék bele egy picit...
Én kb 20 éve építettem az elsőt, és azóta nem tudok szabadulni tőle... Pedig addig, és azóta is sokminden megfordult már nálam, köztük viszonylag komolyabb cuccok is. De én egyszerűen imádom a Hiraga hangját... Most is építgetek egy párat, monoblokk verzióban....
Igen, olvasgattam régebben a hozzászólásaidat ebben a témában, az autós verziót is
![]() Azt nem tudtam viszont, hogy a fogja lettél ![]() Egyébként kapnak az enyémek most új trafót is. Ennek a legfőbb oka, hogy amit eredetileg szántam bele, annak van egy nagyon kicsi zúgása, terheletlenül is (az audio jelbe nem hallatszik bele, csak úgy magában zizeg). Ez ugyan bedobozolva szinte hallhatatlan lenne, de ugye "A" osztály esetében folyamatosan terhelve van - az én verziómnál úgy 2,5A-el - akkor is ha meg sem nyikkan, és ott egy picit már hallatszik ez a zizegés. DC blokkolóval nem próbáltam, de én gyanítom, hogy felül van gerjesztve egy kicsit az a trafó. Ezért gyártattam toroidot hozzá, 250VA, impregnált, alul gerjesztett 5%-al, a primer és a szekunder között árnyékoló menetsorral (ez mondjuk az előzőnél is megvolt). Valamint kapott egy külön felfogató lemezt, ami gumilábakkal van rögzítve a sasszihoz. És ez nem zizeg terhelve sem. A hozzászólás módosítva: Márc 27, 2024
Felfigyeltem a kivezetéseken lévő harisnyákra. Ilyet az Elektriszesek alapból nem csinálnak. Te kérted, vagy magad patkoltad meg a rajta lévő normál kivezetést? Egyébként ezt a fokozott hőállóságú borítást mi indokolja?
Illetve nem látom az impregnálás nyomait. Ezt miért nem kérted, amikor toroidnál kimondottan hasznos manőver? A hozzászólás módosítva: Márc 27, 2024
A kábelharisnya inkább csak egy kis túlzott óvatosság, hogy szanaszét ne álljanak a vezetékek, egymáshoz majd rögzítve lesznek, és folyik rajta némi áram, valamint a hőmérséklet is egy kicsit magasabb lesz itt mint egy más osztályú erősítőnél, ezért még pluszba ráhúztam egy ilyen csövet (valószínű e-nélkül is élhetett volna). Valóban nem az Elektris csinálta, saját agyszüleményem.
Pedig impregnálva van, mag, primer, szekunder.
Tulajdonképpen jól néz, ami már önmagában is érték.
Az impregnálás nagyon hasznos. Ugyan feláras, de Ők különösen alaposak ebben. Azért nem látszik mert impregnálás után került fel a fóliaszigetelés.
Igen, valószínű ezért nem látszik, hogy impregnálva lenne.
Először még az is megfordult a fejembe, hogy kiöntetem műgyantával, de annak a felára még húzósabb lett volna, illetve azt az infót kaptam, hogy többnyire nincs rá szükség. Ha mégis, akkor utólag is ki tudom önteni . . . de nincs rá szükség.
Üdvözlet az összes Hiraga építőnek.
Huvét hajnalban halgatom a nemrég elkészült két új (95százalékban kész )hangfalamat, a régi saját, vagy 25 éve épített mosfet es érősítőmmel, utána egy barátomtól kölcsönkapott Eskey A osztályú erősítővel. És hát most érkeztem el arra a pontra ami már amúgy évek óta bennem van, hogy kell építeni egy Hiragát, mert a régi erősítőm hangja bizony csúnyán alatta marad annak az A osztályú hangjának. Az lenne a kérdésem az urakhoz, hogy a Hiraga valamelyik verziójához, beszerezhető e nálatok , tőletek panel, valaki árulja esetleg ezeket? Talán egy 20 wattos verzió azért kellene. Köszönöm a választ, üdv. Zoltán.
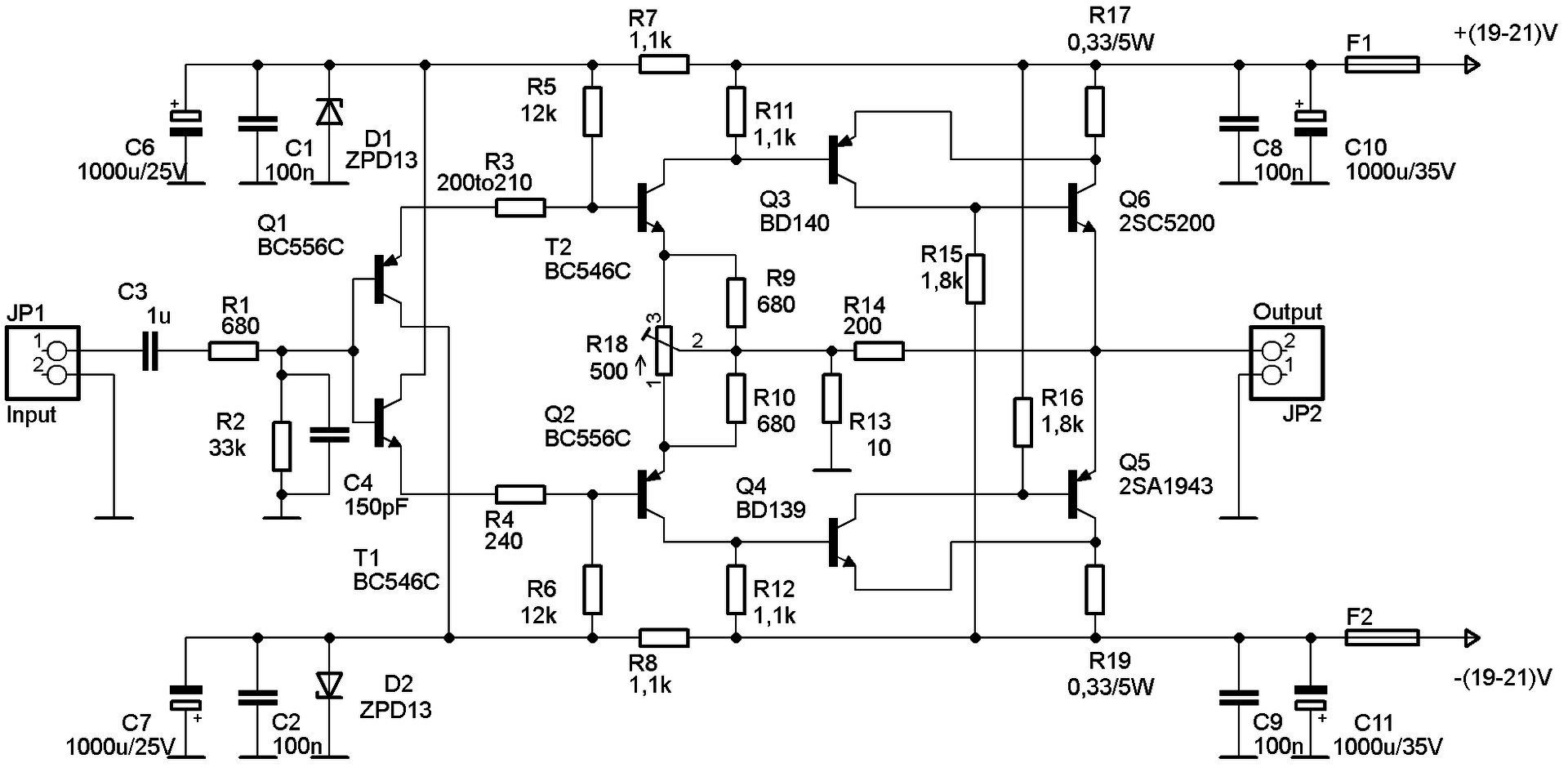
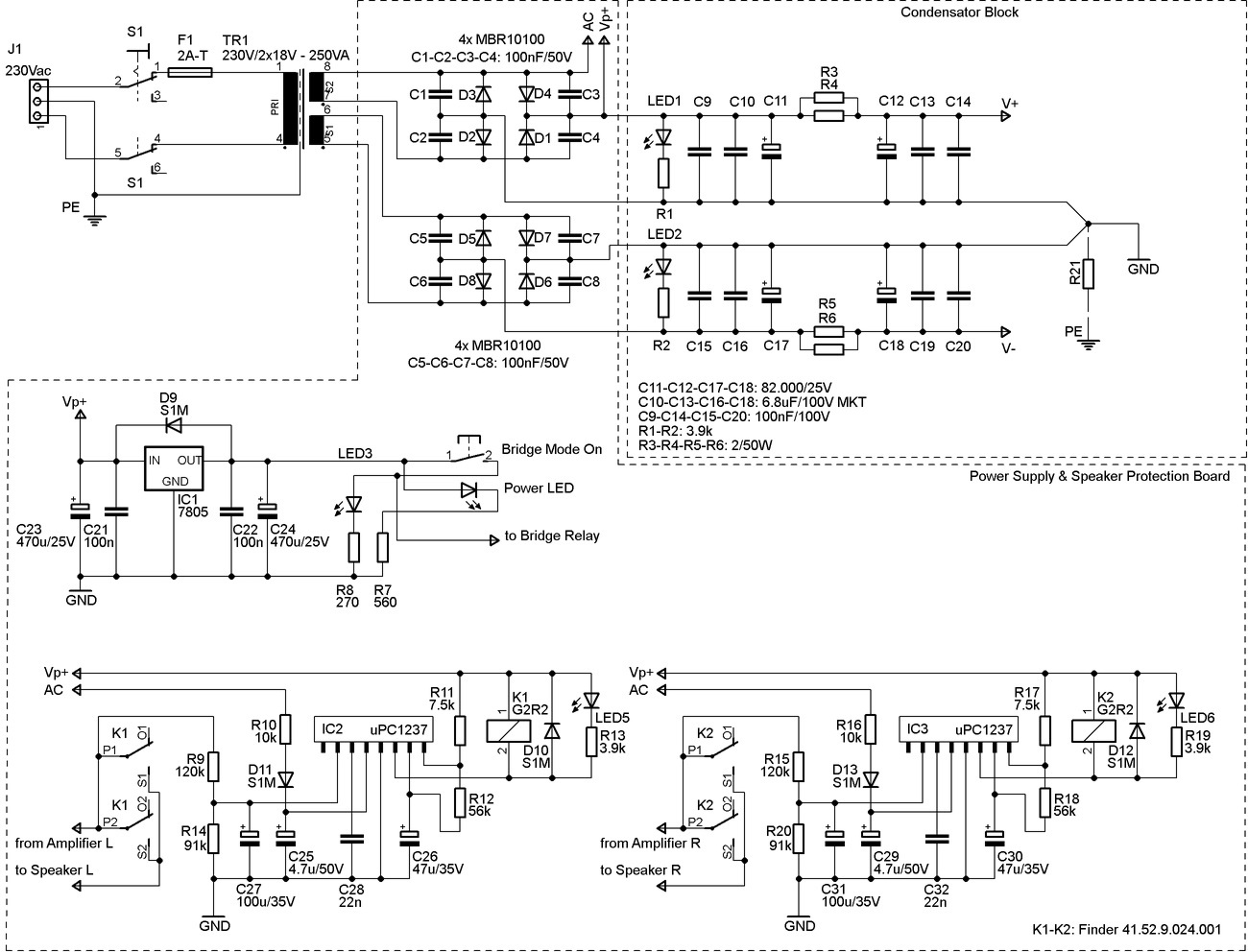
Csatolom a kondiblokk layoutját, ami a végleges verzió lett, illetve a Graetz/hangfalvédelem PCB-jét is.
Mit szimbolizál a panel közepén lévő nagy karika, két csavarméretű PAD-el a szélein? Sem a rajz, sem a korábbi panelképek nem adnak támpontot ehhez nekem.
Ha a két tranzisztor között akarna valamilyen hőkapcsolatot garantálni, akkor ahhoz a tokok összeragasztása talán eredményesebb lenne.
Pontosan az amit írtál.
Úgy van tervezve a PCB, hogy a tranzisztort a panel másik oldala felől kell beforrasztani, ott kap egy alumínium korongot, amibe bele van fúrva az első fokozat tranzisztorainak a helye, hővezető pasztával benne a tranzisztor, és ez a korong hozzá van csavarozva a hűtőbordához a PCB-vel együtt . . . Majd megpróbálok egy képet csinálni róla, csak most nem vagyok ott ahol a cucc
Illetve van néhány kép amin már fel van szerelve a hűtőbordára.
Valamennyire látszik a megvalósítása amiről írtam.
Kicsit haladt ismét a projekt.
Összeszereltem a trafót és a graetz híd/hangfal védelem PCB-jét. Azért lettek ilyen hosszúak a távtartók, hogy a kondenzátor block és ez a PCB egy síkban legyenek.
Elkezdődött a dobozba építés.
|
Bejelentkezés
Hirdetés |













































