Fórum témák
» Több friss téma |
Helló!
Szeretnék építeni egy füstgépet, állíthatő kazánhővel, aminek max 350°C-ra kellene felmelegednie. Az a problémám, hogy nem találtam olyan szenzort, ami elviselné ezt a hőmérsékletet. Ötleteket szeretnék h. mit lehet használni, de kapcsolásokat is szívesen vennék. Előre is köszönöm mindenkinek a segítséget, kellemes ünnepeket és B.U.É.K.
Szia!
RET
NiCr-Ni hőelem (K típusú hőelem) "röhögve" tud ilyen hőfokot mérni. Lehet tizenezer forintért szabályzót is kapni hozzá, ami rögtön kapcsolni tud 230V 2-3A-t.
Például itt:
szia
Hőelem táblázata B Platina-30% -Platina-6% Ródium 0°C ... 590°C 600°C ... 1190°C 1200°C ... 1810°C E ChromegaŽ - Konstantán -260°C ... 340°C 350°C ... 990°C J Vas - Konstantán -200°C ... 490°C 500°C ... 1190°C K ChromegaŽ - AlomegaŽ -260°C ... 290°C 300°C ... 840°C 850°C ... 1370°C N Nikkel króm ezüst ötvözet - Nikkel ezüst ötvözet -260°C ... 490°C 500°C ... 1290°C R Platina-13% Ródium - Platina -40°C ... 540°C 550°C ... 1140°C 1150°C ... 1760°C S Platina-10% Ródium - Platina -40°C ... 540°C 550°C ... 1140°C 1150°C ... 1760°C T Réz - Konstantán -260°C ... 390°C vagy használhatsz platina érzékelőt is az -200... +550°C ig A hőelemnél korrekció is kell (környezeti hőmérséklet ) A platina érzékelőnél, nem. Ha kiválasztottad, meg lesz a kapcsolási rajz is. üdv.
Köszi, de ezt nem az én pénztárcámhoz szabták, ennyiért már gyári füstgépet vehetnék...
Helló!
esetleg valami kapcsolásod vagy ,,kottád" lenne hozzá, a neten nem találtam róla konkrét leírást.
Huh, köszönöm szépen. Engem a legolcsóbb megoldás érdekelne mert szegény egyetemista vagyok... :beka2:
Itt egy táblázat.
De Pidsbc kolléga már épített is egy ilyent a Ki mit építettben. Szerintem ha szépen megkéred segít.
szia
Mondjuk akkor, anyuka hőfokállítós vasalója. 350°C az is kapcsol. ( barkácsbolt, szerviz, maga a kapcsoló) üdv.
Köszi, felvettem vele a kapcsolatot.
Helló!
nem vagyok benne biztos hogy a vasalók felmelegszenek e ekkora hőmérsékletre, de utánna nézek. Köszi a segítséget.
Szia!
Vegyél egy forrasztópákát a hqvideo.hu -nál. Mondjuk ilyet: Bővebben: Link Szétszereled, és meg is van a hőelemed. A forrasztópákához találsz itt is nagyon jó kapcsolásokat, annyit kell módosítanod, hogy ugye a pákát nem a saját fűtőszálával fűtöd, hanem a füstgép kazánjával. Az elektronika a kazánt kapcsolja ki - be, és kész is vagy. Szerintem egész olcsón megúszod, és még szabályozni is tudod a hőfokot, esetleg kijeleztetni.
Szia,
Egy hőelem+ MAX6675 típusú IC (a hidegpont kompenzálására. Vagy valami hasonló, de ezt még lehet, hogy küldik mintában). Ja igen és még egy mikrovezérlő ami kiolvassa az adatot és kapcsolgatja a fűtőszálat.
Az ötlet jó szerintem, a bimetall kibírja, legfeljebb a csavarján csavargatni (lemezén hajlítgatni) kell.
(Régen a BRG-ben (mikor még volt) a tekercsek végeit ónozó kád hőfokszabályozása így volt megoldva.)
Helló!
én is gondolltam már erre, de elvetettem ezt a megoldást, mivel a kazán hőmérsékleltét állítani szeretném. Azért kösz.
szia
Ha a forrasztópárkánál, tartunk. írd be a keresőbe a szót van egy két találat. A végére olyan alkatrészek kellenek, ami a 230V –ot bírja (optó, triak ) Végig nézve a kapcsolásokat egyik se veszi figyelembe a környezeti hőt. De ez maximum 22-25°C eltérést vihet a mérésbe. Tehát 350°C kijelzett érték helyett 328-325°C lesz a tényleges hőmérsékleted. Vagy eleve beleszámolod (összeadó kapcsolás a műveleti erősítőnél pl.:20°C –ra), vagy láttam olyan kapcsolást, aminél két műveleti ki van hagyva. Ha felhasználod, akkor a környezeti hőt is tudod kompenzálni. üdv.
Szia.
Hát, nem tudom. Én építettem már forrasztóállomást, és nem volt a környezeti hővel semmilyen problémám. Egyszer be lett kalibrálva, azóta is kifogástalanul és pontosan működik, tök mindegy hogy 10 - 20 - 30 fok a környezeti hő. Lehet, hogy 1 - 2 fok eltérés mutatkozik, de ez nem probléma. A gyári hőlégfúvómon is hasonló a megoldás, és szerintem, ill. mérések szerint az is pontos. A füstgép kazánjának fűtéséhez biztosan elegendő a pontossága. A bimetálos kapcsolótól szerintem jobb, és pontosabb megoldás, mindazonáltal megbízhatóbb. Az oldalon pedig simán lehet találni olyan kapcsolást, ami szinte egy az egyben jó. Triak van a végén. Annyi, hogy nem 24 V hanem 230 lesz kapcsolva. Megfelelő triakot kell választani és kész. Egyébként, pedig működés közben kell beállítani, mivel a füstgép kazánja is fog termelni hőt, így a környezeti hő is közel be fog állni egy szintre. Itt kell beállítani és kész. Egyébként még mindig nem értem ezt a környezeti hő problémát. A hőelem 350 fokon ugyanazt a feszültséget fogja adni, tökmindegy hogy kint 0 fok van vagy 50. A fűtés vezérlésében pedig hőkompenzált referenciát használok, és már nincs is gondom a külső hőmérséklettel.
Nézd meg a hőfokszabályzó pt100 -érzékelővel
című témát a végén kész rajz panelterv van
Szia
Nézd nem neked céloztam csak te hoztad fel a forrasztó állomást. Én csak az itteni linkekre próbáltam felhívni a figyelmet. Mert igazad van, a forrasztó állomás is jó. Hőelem tulajdonsága: A hideg és a melegpont közötti hőt adja ki mV –ba . Ha a hőelem mind a két végén azonos a hő 0mV fog kiadni. És ott van a csatlakozási pont, ami megint csak, egy hőelem pl.: a réz- konstantán és a vas konstantán. Te neked megfelel hőfokba a vas konstantám mivel a hőelem vezetéked rövid megtoldod réz vezetékkel. Márt ott is van, a következő hőelem. Ezért kell, a környezeti kompenzáció. Nem nindegy hogy -20°C van kinn, és 0°C mérsz, ahhoz öltözöl, vagy 30°C akarsz vizet melegíteni, és 50°C lesz. Mondjuk az se mindegy, hogy etil alkohol, vagy metil alkoholt iszol. A metil 65 fokon válik ki az etil 78 fokon, válik ki. 13°C környezeti hőnél pont a nem ihatót kapod. Forrasztásnál mindegy ott az ón lehet hogy 120°C olvad, de az alkarrészt is melegíteni kell. Tehát 120 vagy 140°C mindegy, csak ne tegye tönkre, a panelt, vagy az alkatrészt. És manapság, az ezüst tartalom miatt, 300°C környékén járunk. üdv.
Szia!
Én azt értem, amit te mondasz, de akkor azt mond meg nekem, hogy hol a fenében van a forrasztó pákában a hideg rész? Az egész hőelem meleg mint az állat. Körbeveszi a fűtőszál. Amit te irsz, az olyan mint a Pleiter elem. Azt mondod, hogy ha a hideg meleg rész azonos hőfokon van akkor 0 mV. Viszont akkor hogyan működik a multiméterek hőmérő szondája? Az is hőelem, feszültséget generál hő hatására, akár 1000 fokig. Az egyész hőelemet beleengedem a rotyogó 100 fokos vízbe, a multi meg kiírja hogy 100 fok. Hideg rész sehol. És tökmindegy hány fok van kint. Amúgy ilyen hőelemmel már javítottam Weller pákát, amihez egy vagyon lett volna egy új hőelem. A multiméter hőmérő szondáját beleépítettem, az elektronikát utána állítottam és ta-dá, működik.
szia
A hideg rész, az a csatlakozási pont. A meleg rész, ahol a két fém, össze van olvasztva. Ha a kötő vezeték azonos a hőelem vezetékével bárhová el lehet vinni. Hátrány az ára, a kötő vezetéknek. Iparba, ezt termosztáttal, oldják meg. Hátrány hogy 50°C alatt nincs érték. maga a termosztát 50°C –ra van felfűtve és ott van a hőelem vezetéke, összekapcsolva réz vezetékkel. Onnan mehet a réz vezeték. Az áram távadós fejekbe, márt be van építve. Választhatód a termosztátos, környezeti kompenzációt. A hőelem csak a meleg, és a hidegpont, közötti hőmérsékletet jelzi mV –be Tedd be a honod alá a műszered hőelemét mind a két végét pár perc után, mérjél rajta feszültséget 0mV lesz. Ha csak a meleg pontot hagyod benn, és utána mérsz feszültséget 1,44mV lesz. Meg is van a 36fok, K típusnál. Hogy van, benne kompenzáció, úgy tudod eldönteni, bekapcsolás után 0 vagy a környezeti hőt jelzi ki. De ezt, fixen is meg adhatom. 20 lesz a kijelzett érték, bárhová teszem a műszert ( hóra, vagy napra ) A kialakítás, környezeti hőre, bármi lehet. p-n átmenet ami dióda vagy tranzisztor, de lehet hőfok mérő IC is. De lehet PTK, vagy NTK, mindegy csak hőt tudjon mérni. Lényeg kb.:-20…..+50°C mérjen. És erre a 1N4148 bőven megfelel. Annál inkább 2…8Ft között kapható. üdv.
Üdv!
Én úgy tudom, hogy a hőelem melegpontja az, amivel mérsz (a hegesztett csúcs), a hideg pont pedig gyakorlatilag a csatlakozó multiméter esetében. A hideg illetve meleg pont között lehet mérni a T hőmérsékletkülönbség hatására beállt U feszültséget a hőelem hidegpontján. Ha a hidegpont és melegpont azonos hőmérsékleten van, akkor nincs hőmérsékletkülönbség-> nincs feszültség. Ezért nem lehet hőelemmel abszolút hőmérsékletet mérni, csak relatívot. Ahhoz, hogy abszolút hőmérséklelet mérni tudd, ahhoz szükséges egy kompenzáció. Ez úgy történik, hogy a hidegpont hőmérsékletét méred egy másik hőmérővel (PTC,NTC,RTD, dióda stb...) és az így kialakult jelet hozzáadod a hőelem kimenetén mért feszültséghez (persze a két szenzor meredekségét ugyanarra kell beállítani egy erősítővel). A multiméter is ugyanezen az elven mér. Ha a hőelem nincs csatlakoztatva, a környezeti/hidegponti/ hőmérsékletet akkor is méri. üdv: GLaszlo ui: 1-2 link hőelemes mérésekről: Single Supply Temperature Sensing with Thermocouples Simplified Thermocouple Interfaces and PICmicroŽ MCUs
Aha. Most már kezdem kapizsgálni. Érdekes, hogy ez a gyakorlatban eddig igazából fel sem tűnt.
Igaz, nem gyakran forrasztok 0 fokban. Azért az érdekes, hogy ugye a hőelem a páka nyelében van csatlakoztatva a bekötő vezetékhez. Ha jól értem akkor ez a hideg pont. Na mármost ha a páka nyele melegszik a kezemtől, illetve idővel a fűtőszál hőjét is átveszi, akkor ugye az elektronika egyre jobban kezd fűteni, mivel csökken a hideg és meleg pont közötti hőmérséklet különbség. Így azért ez elég instabil lenne. Habár valószínűleg egy idő után ez a különbség realizálódik egy állandó különbségben és megszűnik a hőmérséklet kúszása. Ezt figyelembe véve, visszatérve a füstgéphez, üzemeltetés közben, miközben melegszik a hőelem hideg és melegpontja is, be lehet lőni hogy közel állandó legyen a 350 fok. És mivel a hőelem csatlakozási pontja is fűtve van valamennyire, szerintem elég valószínű, hogy viszonylag érzéketlen lenne a környezeti hő változására, vagy legalábbis nem 20 fokok lennének az eltérések, hanem mondjuk 5 -10. Ez pedig szerintem, habár nem vagyok füstgép szakértő, egy ilyen készüléknek elegendő stabilitás.
A hideg pont az páka esetében a csatlakozó, nem a páka nyele tudtommal, ami gyakorlatilag környezeti hőmérsékletű, ennek a pontnak a hőmérséklete közel állandó.
A Te esetedben, ha fűtöd a hidegpontot is, akkor nagyon kis feszültségeket fogsz csak mérni a hőelem kimenetén, ráadásul a referenciád is mászkálni fog/hidegpont hőmérséklete/. Szerintem jobb megoldás, ha a hőelem meleg pontját rakod csak bele a térbe, ahol a hőmérsékletet mérni kell, a hőmérő+szabályzót pedig egy külön térben helyezed el egy kompenzáló hőmérővel. Így biztosan nem fog mászkálni a hőmérsékleted olyan nagy mértékben, mintha a hidegpontodnak is állandóan változna a hőmérséklete. ui:Javítsatok ki, ha tévedek.
Szia
Nézd van ahol 50°C se számit, van ahol 0.1°C Is számit. De ha lehet akkor mért ne a valóságot mérjem. üdv.
Nekem 5-10 fok még nem számít, de lécci nehogy má itt essetek egymásnak...
Ha még nem találtál szenzort, a gáztüzhelyek és egyéb ilyen cuccok "égésbiztosítója" is hőelem... (szenzor)
Amit ott van felállítva a láng mellett! Ez kapható minden gázszerelvény boltban, 600Ft-tól fölfelé... Ezt egy jó multiméterrel megmérheted... Ha öngyújtóval melegíted 200-300C körül megméred mekkora feszt ad...(kb 2mv/C, nem lineáris) Keress itt a neten hozzá erősítőt "thermocoupler" a varázsszó...én ezt találtam. OP21, OP7...stb megfelel az IC helyett. Ha nem akarsz bajlódni vele egy valamiből kibuherált, hőfokszabályozó ami hőelemet kezel megfelel, legfeljebb kalibrálnod kell...
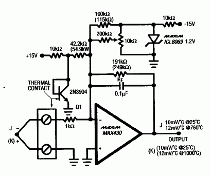
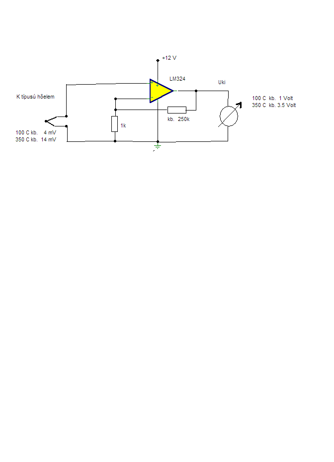
A K típusú hőelem a mellékelt rajz szerinti alapkapcsolásban működik.
A másik mellékelt EWB fájllal szimulálható. Bemenetnél védődiódák, a 250k-nál beállító potméter (220k fix + 47k poti), zavarszűrő kondenzátorok precizebbé teszik. Az LM324 maradék egységeiből küszöbérték kapcsoló készíthető. Teljesítménykapcsolás igény kérdése ( relé, triak, fet ). A gáztűzhely lángőrjei szerintem alkalmasak a feladatra (és tényleg 600 Ft).Valószínűleg K típusúak.
Helló!
Köszi, megnéztem a inket amit küldtél, és elgondolkodtató. Csak azt nem értem h. a max megengedett környezeti hőmérséklet 150°C kerámia alaplappal. Ez pontosan mit jelent?
Heló mindenkinek!
Weller pákát tuningolnék, mivel nagyon drága bele a mágneses kapcsoló. Régi selejtezett szabályzó-terminálos pákából mentettem platina hőérzékelőt. Nem hőelem! Kis kerámia lapka kék festéssel. De nem tudok róla semmi többet. Érzékenység, pontosság, beállási sebesség. A legnagyobb bajom, hogy az eredeti rögzítés nem passzol a Weller-be. És nem jut eszembe semmi, miként lehetne jó hőkontakttal rögzíteni, anélkül, hogy eltörjön. Sajnálnám, mert drága , ha meg kéne venni. Van valakinek 5lete??? |
Bejelentkezés
Hirdetés |











