Fórum témák
» Több friss téma |
Fórum » Időzítő
Témaindító: Mekkmester, idő: Dec 25, 2005
Témakörök:
A kapcsolási rajzon egyértelműen ott vannak a számok, hogy melyik kivezetést hová kell kötni. Ezt a fajta kapcsolást szokd meg. Mindenhol ezt alkalmazzák. Nézd meg a te kütyüdön, hogy a számok valóban azok a kivezetések, majd a számozás alapján huzalozd össze. A sült galambot ne várd, magadnak kell megcsinálni a rajzot is, ha tanulni szeretnél. Mi adunk hozzá instrukciókat. (Lásd az előbb írtam mit mérj.)
Hello!
Nem említetted a mágnesszelep áramfelvételét. Valamint, hogy a mágnes szelep valamelyik tekercsvége közös-e a testtel (vagy más feszültséggel). És szabad megtudni mi értelme van annak, hogy 24V-os aksitöltőről üzemeljen egy 12V-os mágnesszelep? (mert annak feszültsége terheletlenül, szinte "akármekkora" lehet..) üdv! proli007
Ennek az egyszerű ( Lásd áramutas rajz. ) kapcsolásnak csak nekifogni nehéz...
Ha elkészíted a kapcsolást _kiegészítését_, akkor leellenőrizzük!
Ez a "kis" elektronika egy starter csatlakozóba lenne beépítve, ami a külső nyomógombbal vagy ha sofőr elfelejti akkor a gyújtás ráadásakor leválik az autóról. Amikor a mágnesszelep kinyit, a sűritett levegő bejut a csatlakozó dugó és az aljzat közé és ezáltal megszűnik a kapcsolat. A starter csatlakozó lényege, hogy mindig üzemkész állapotban legyen az autó.
Van benne 400V, 24V, és álandó levegő ellátás. A csatlakozó a képen láthatónak egy régebbi változata. A szelepen levő mágnes típusa: Nass Magnet 0550 00.1-00/5129 A felirat szerint: 12V - 6,8VA 24V 60Hz 8,9 VA 100% ED
Köszönöm mindenkinek a segítséget!
Problémámat megoldtam egy másik időzítővel ami jobb is meg egyszerűbb is!
Hello!
Kezd derengeni. De ezek szerint a kocsiban van 24V aksifesz, csak a mágnesszelep 12V-os. És ezek szerint a szelep tekercseinek vége nincs bekötve sehova, avagy szabad.. Addig is filózok rajta, mit lehet itt értelmesen tenni. üdv! proli007
Megosztanád velünk, ezt a másik időzítőt? Kíváncsi vagyok.
Köszi!
Ha 2 db 12V-os akkumlátortöltő volna akkor könnyebb volna a megoldani? Mivel a csatlakozóban benne van az akkumlátorok közös pontja, hogy külön is lehessen őket tölteni.
Az eredeti elektronikáról tudok egy fotót feltenni ha érdekel. Üdv
Egész biztos hogy 2 másodperces 24v nem okoz semmiféle problémát a szelepnek.
A javaslatom: gyujtás szál - sorbakötve egy nagyobb kondi (1000uf) -sorbakötve 1kOhm - rákötve egy NPN tranyó bázisa. Az emitter testre, a kollektor egy relére. A tranyó bázisa és emittere közé 1kOhm. És már működik is a dolog.
Hello!
Elkészítettem. Ez 24V-ról működik. A szelepnek nem feszültséget, hanem áramot ad (azon majd beáll a 12V). Kell hozzá egy fix 24V feszültség, a gyújtásról egy 24V-os jel. Van egy belső nyomógombja, és egy külső. (De csak annyi a különbség, hogy az egyik ki van vezetve.) Tehát azt használod, amelyiket szeretnéd. üdv! proli007
Köszönöm.
Megpróbálom, és majd jelentkezem.
sziasztok a bc517 es tranyot mivel lehet hejetesiteni van nekem 550-540 ezek jok?köszi
Van tranzisztor helyettesítő topic is.
550,540 nem jó mert nem darlingtonok.MPSA 25, BC 875, BC 877, 2SC4017 a jók helyette.
Sziasztok!
Nagyon sokféle késleltető kapcsolást láttam 555-el, de sok esetben nem tudni biztosra melyik hogy működik. Segítséget szeretnék kérni. Nekem olyanra lenne szükségem, ami késleltetve húzna meg egy kis relét. A késleltetett meghúzás kb pár s-tól akár 30 s-ig lehessen állítani. A meghúzott relé kikapcsolását gondolom a tápfesz elvételével, vagy a reset funkcióval lehetne megoldani. Tehát ilyen igényekre szeretnék megoldást találni. Köszi előre is a segítséget.
Hello!
Remélem valami ilyen működésre gondoltál. Két bemenet is elképzelhető, az egyikkel felfutóélre, a másikkal lefutó élre lehet indítani. Az Off gombbal, meg le lehet állítani a késleltetést, vagy a végén kikapcsolni. Érdemes stabil tápról járatni, és jó minőségű elkót használni, ha az időt relatíve pontosan szeretnéd tartani. üdv! proli007
Köszi a segítséget, találtam már 555-el egy monostabil megoldást.
Hello!
Igen láttam, de akkor vagy az nem megfelelő számodra, vagy nem jól fogalmaztad meg az igényeidet.. üdv! proli007
Jó estét mindenkinek !
Egy kapcsolásra lenne szükségem ami bejövő 3,3 v ot bolokkol egy x secundum ideig amit én határozok meg azután már engedi tovább folyamatosan ,tulajdonképpen késlelteni kellene egy 3,3 v os kimenetet az induláshoz képest .Miden ötlet érdekel. Köszönöm.
Tudom hogy nem illik ilyet kérdezni de sajnos nem tudom hogy egyáltalán el olvasta-e valaki a kérdésemet. Ha ogen akkor elnézést kérek.(Csak fontos lenne ez a kapcsolás akár egy link is jó lenne.)
Szia. Egy 555 el megoldható. Menj át ide,http://www.hobbielektronika.hu/forum/topic_1134.html biztosan tud valaki segíteni.
Sziasztok egy olyan áramkörre lenne szükségem amin egy kapcsolóval kapcsolható hogy 12, illetve 24 óránként kb. 1-2 másodpercre zárna egy áramkört. Akváriumhoz szeretnék önetetőt csinálni.
Egyszer adtatok itt valami hasonlót kapcsolást, azt fényképezőgéphez akartam kötni, és kb 15, 20, 30 másodpercenként magától zárt egy áramkört szintén egy két másodpercre, egy ellenállás nagyságától függően. Azt akkor sikerült is megcsinálnom, tökéletesen működik azóta is. Ha jól emlékszem az egy perc eléréséhet ott már 1Mega ohmos ellenállásra volt szükség. Gondolom ezt nem ehet akkor kitolni 12 órára. Ezért gondoltam hogy a segítségeteket kérem.
Analóg módon ilyen idő tartományt már nem lehet biztonságosan megcsinálni. Inkább frekvencia osztás elvén,digitálisan.
Üdv!
Hello!
Ha "hagyományos megoldást" szeretnél, akkor rajzoltam neked egyet.. üdv! proli007
köszönöm, valami kis leirást azért kaphatnék a kapcsoláshoz, nem vagyok az a vér profi
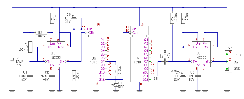
.Amit látok rajta az a két 555 ic ha jol gondolom az egyik a 12 a masik a 24 orás progira, az egyiknél van egy poti a msiknál nincs az miert van? Illetve a led mit fog mutatni? A kettes kimeneten zárja az áramkört ugye? Egyáltalán jol gondolom a kapcsolást? a V4040-es az micsoda? Elöre is köszönöm válaszod. Szabi
Hello!
Nem az első 555 egy ütemadó (kb. 100Hz-es), ami a 24-órás időzítés időalapja. Ezt követi két CD4040-es 23 tagú bináris osztó. Ez kettő hatványa szerint oszt. Tehát a teljes osztás, 2^23-on. Így jön ki az ütemjelből a 24óra, mi a p1 potival állítható be. A Led-en az ütemjel leosztott villogását láthatod, hogy megy-e az időzítés. Az utolsó 555 időzíti a egy másodperces jelet, amit a számláló indít 24-óránként. Ez fix, nem állítható. De R4 ellenállás vagy C5 változtatásával azt is állíthatod. üdv! proli007
Ok akkor már sok mindent értek. Már csak egy kérdésem maradt, hogy ez tud 12 órára is ütemezni? vagy az igy megrajzolt áramkör csak 24 órás?
Sziasztok! Tudna nekem valaki segiteni?? Idozitot kell csinaljak 555 IC-vel es a bevezetohoz nem kapok semmit. A bevezetobe kell irni az altalanos dolgorol,szuksegesseg,tortenelem es milyen szerepe van az elektronikaba. Elore is koszonom.
Hello!
Két lehetőség adódik. - A P1 potival az időzítés, kb.3,2 órától 25 óráig beállítható. - Vagy ha 24 órára van beállítva, akkor a Q11 kimenetről átteszed C7 kondit a Q10 kimenetre és automatikusan 12 óra lesz a késleltetés. (Mert minden bináris kimenet kétszeresére növeli az időt.) Az időzítést a következő képen lehet kiszámítani: - Elsőként ezzel a segédprogrammal kiszámolod az ütemadó frekvenciáját. R1 a rajzon lévő R1, R2, pedig a P1 poti, és R2 összege. C pedig a C1. - Mivel az idő a frekvencia reciproka (t=1/f), kiszámítható az ütemidő. A poti rövidre zárt helyzetében, ez kb. 1,4msec, míg véghelyzetében ez 10,8msec. - Mivel a számlánc 12+11=23 tagú, ezt az időket kell megszorozni a tagok hatványával. pld. 1,4ms*2^23=11744sec. Ha ezt elosztjuk 3600-al, megkapjuk, hogy hány órát is jelent ez. (3,26óra) Beállítani pedig úgy lehet, hogy a led két felvillanása közötti időt, megszorozzuk 65536-al. Vagy 18,2-vel és akkor órában kapjuk az időt. üdv! proli007
Kezd tetszeni a dolog
![]() Nagyon köszönöm a segitséget. Kezdem begyüjteni az alkatrészeket. ![]() Mégegyszer köszönöm a kielégitő válaszokat...
Sziasztok!
Van egy 3G routerem, ami néha lefagy. Ilyenkor, ha újraindítom, akkor megint jól működik.Kérdésem az lenne, hogy van egy GTRTA400-as GSM távjelzőm vezérelhető kimenettel /12 voltos//kép csatolva/. Hogyan lehetne megoldani, hogy mobilon keresztül kikapcsoljam a routert ellátó konnektort, majd újrahivás után visszakapcsoljam. A vezérlést tulajdonképpen a GTRTA megoldja, a probléma számomra inkább az, hogy 220 voltot kéne vezérelni 12voltos jellel. |
Bejelentkezés
Hirdetés |















