Fórum témák
» Több friss téma |
Fórum » Időzítő
Témaindító: Mekkmester, idő: Dec 25, 2005
Témakörök:
Sziasztok, egy igazi PIC-es feladatot szeretnék megoldani, de én azért ragaszkodnék a 4541 -es programozható időzítő IC-kel történő megvalósításához. Ebben szeretnék egy kis segítséget, főleg az illesztésekhez.
Adott egy astabil T1 és T2 periódusidőkkel. T1: kb 0,3 - 2 másodperc T2: kb. 20 - 180 másodperc. Ezt a billegő áramkört két dolog hozhatja működésbe. 1. Egy külső kapcsolójel magas szintje. 2. Egy másik astabil kimenőjelének magas szintjének a megléte (vagyis addig amíg a kimenet magas szinten van) A második astabil (álljon T3 és T4 periódusidőkből, hogy ne legyen keveredés) T3: kb 3 perctől - 10 percig T4: 30 perctől 3 óráig Rajzoltam valami folyamatábrának csúfolandó skiccet. Az időarányok kicsit torzak, mert ekkora időátfogásokat egy rajzon nehéz lett volna arányosan megrajzolni, de talán látható rajta mit is szeretnék. Röviden összefoglalva, bekapcsolom az egész áramkört, ha van külső vezérlőjel, akkor T1-T2 astabil induljon. T3-T4 addig áll, amíg a vezérlőjel meg nem szűnik. Ekkor ugye megszakad a T1-T2 tápja és T3-T4 indul. Amikor ennek kimenete H szinten van, akkor az kapcsolja be T1-T2 - t. Tudom, hogy most a vérbeliek a fejüket fogják, mert ez már mikrovezérlős kategória (is lehetne), de 4 időzítős áramkört inkább bevállalnék Köszönöm, ha valaki segít ebben.
A leírásod elég bonyolult, nem is igazán látom át. A három órás időzítést nem is szokták időzítő áramkörökkel megoldani.
Próbáld meg a feladatodat kicsit átszabni. Én egy ilyen feladatot számláncok sorba kapcsolásával oldanám meg. Egy astabilból óragenerátort készítenék, ezzel hajtanék egy jó hosszú számláncot. Ennek a bináris osztókból felépített számláncnak a különböző kimeneteit összekapuzva állítanám elő a szükséges időzítéseket. A mikrovezérlő is így csinálja, csak a feltételeket programból kapja, így rugalmasan állítható.
Hello!
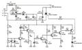
Megrajzoltam mit kell tenni. Az időzítések beállítását és programozását nem, azt majd Te kiszámolod-beállítod. De kicsit leírom hogy képzeltem a működését. Nézzük a T3-T4 időzítését: (Az időzítők T1..T4 jelzése megegyezik az IC pozíciószámával.) - Mind a T3 és a T4 időnek külön időzítője van. Hogy váltakozva üzemeljenek azt az U5c-U5d RS tároló biztosítja.Ha az IMP bemenet alacsony szintű, akkor U5a kimenete magas szintű, így az RS tár működhet. - Mivel az időzítők MOD bemenete alacsony szintre van állítva, monostabil módban működnek. Az RPH bemenet magas szintre állítása miatt, a RESET állapotban a Q kimenet magas szinten van. Ha az idő lejár, a Q kimenet alacsony szintre billen. (De ez csak egy pillanatig tart, mert itt azonnal újra RESET állapotba kerül az időzítő.) - T3 időzítése alatt, az U3 RST bemenete alacsony szinten van, a számláló számolhat. (Ez alatt U4 RST bemenete magas szintű, így az Reset állapotban várakozik. - Ha a T3 idő lejárt, a Q kimenet alacsony szintre vált. Ez a C2 kondin keresztül átbillenti a tárolót. Így U5c kimenete magas szintre vált és egyben Reset állapotba hozza U3 időzítőt. - A tároló U5d kimenete ekkor alacsony szintre vált, és indulhat a T4 időzítése. Ha T4 idő lejár, a C3 kondin keresztül visszabillen az RS tároló, és ismét kezdődhet a T3 időzítése. - A T3 időzítése alatt, U5d kimenete magas szinten van, ami majd engedélyezi, a T1/T2 időzítő működését. - Ha az IMP bemenet magas szintet kap, akkor az U5a kimenete alacsony szintre vált. (Bementi RC tag a prellezés megakadályozása miatt van.) Ekkor a RS tároló mind két kimenete magas szintre kerül. Mind a két (T3-T4) időzítő törölt állapotban van. (Ez lényeges, mert a belső számlálókat törölni kell ahhoz, hogy a T3-T4 idők indításkor is pont a megadott hosszúak legyenek. Avagy nem futhatnak szabadon az időzítők.) - Amikor az IMP bemenet alacsony szintet kap, az U5a kimenete magas szintre vált. A T3-T4 időzítés elkezdődhet. De ekkor az RS tár úgy állna be, ahogy kénye kedve tartja. De ezt a C3-C4 kondi értéke megakadályozza. Hiszen a C4 kondi lassabban sül ki, vagy is az U5d 13-as bemenetét tovább alacsony szinten tartja, mint a C3 a 8-as bemenetet. Így a tároló alaphelyzetében a 11-es magas szintű, míg a 10-es alacsony szintű lesz. Avagy a T3 időzítése fog elkezdődni. T1-T2 időzítők: - Azonos felépítésű, mint a T3-T4. vagy is a működése is azonos. Ha a T3 idő telik, akkor az R3-R4 ellenállás magas szintet kap, az RS tároló, és ezzel a T1-T2 időzítése működhet. - Ha a T4 idő tart, az R3-R4 alacsony szintet kap, az U6c és U6d RS tároló mind két kimenete magas, T1-T2 időzítő Reset állapotban várakozik. - Mikor az INP bemenet magas szintű, R3-R4 folyamatosan magas szintet kap, így T1-T2 időzítő folyamatosan működik és termeli a kimenti impulzusokat. - Az időzítés T1-es indulását, itt is C4-C5 értéke biztosítja. (Vagy is ha nem T1, hanem T2 idővel szeretnénk indítani a T1-T2 időzítőt, akkor csak a két kondit kell megcserélni) - Amikor T4 időzítés tart, T1-T2 "Stop" állapotban várakozik. Ekkor U6 RS tároló, mind két kimenete magas szinten van. Hogy ekkor ne legyen az OUT kimenet magas állapotú, U6 kis logikája biztosítja. Ha U6 10 és 11-es kimenete magas, akkor U6 1-es bemenete H, míg 2-es bemenete L szintet kap, mert U6b invertál. Ekkor az U6a kimenete magas szintű, U5b kimenete viszont alacsony szintű. Könnyen belátható, hogy ha U6a mind két bemenete magas szinten van. Vagy is U6c kimenete alacsony, U6d kimenete magas szinten van. Ez nem más, mint a T1 időzítésének ideje. Nos kb. ennyi a működés. De mint írták, processzorral célszerűbb a megoldás.
Pazar
Nagyon szépen köszönöm. Tetszik az ötlet az RS tár alkalmazással, nekem ez eszembe sem jutott volna. Kicsit más lett így a logikája, de a végeredmény ugyanaz. Ez így nekem tökéletes lesz (reméljük ), a mikrovezérlős technika tőlem távol is áll, meg ez folyamatosan finomítva lesz. Ez csak a váza, működését még fél tucat egyéb feltétel fogja vezérelni. Hiába kérnék meg valakit, hogy írja meg a programot + égesse bele, a módosításoknál újra és újra zaklatnom kellene. Még egyszer köszönöm. Idézet: „De ekkor az RS tár úgy állna be, ahogy kénye kedve tartja. De ezt a C3-C4 kondi értéke megakadályozza. Hiszen a C4 kondi lassabban sül ki, vagy is az U5d 13-as bemenetét tovább alacsony szinten tartja, mint a C3 a 8-as bemenetet. Így a tároló alaphelyzetében a 11-es magas szintű, míg a 10-es alacsony szintű lesz. Avagy a T3 időzítése fog elkezdődni.” Ez a rész egy picit kusza. Sejtem mi akarna lenni, de a kondijelölések szerintem nem stimmelnek.
Hello! Nem csoda, elírtam a számozást. Nyilván a C2-C3 és C4-C5-ről van szó. (Nem látom egyszerre a képet és a szöveget, aztán az ide-oda kattogtatáskor eltévesztem. Tudom két ablakot kellene nyitni, csak nem szoktam, mert régen ez működött.)
Idézet: „De ekkor az RS tár úgy állna be, ahogy kénye kedve tartja. De ezt a C2-C3 kondi értéke megakadályozza. Hiszen a C3 kondi lassabban sül ki, vagy is az U5d 13-as bemenetét tovább alacsony szinten tartja, mint a C2 a 8-as bemenetet. Így a tároló alaphelyzetében a 11-es magas szintű, míg a 10-es alacsony szintű lesz. Avagy a T3 időzítése fog elkezdődni.” Akkor ha így gondoltad, akkor értem. Még egyszer köszönöm.
Pontosan.. (Örülök, hogy legalább van aki elolvassa amit írok. Mert nem ez a jellemző..)
A hozzászólás módosítva: Máj 15, 2014
Sziasztok:Szeretném kérdezni,hogy tudna e nekem valaki segíteni.Olyan gondban vagyok,hogy ennek a kapcsolásnak melyik alkatrészeit kellene kicserélnem,hogy kb 15mp-et menjen és 15-öt álljon előre is köszönöm
Számolóprogram: Bővebben: Link.
R1=2,2 k ohm R2=47 k ohm C-220 uF A hozzászólás módosítva: Máj 24, 2014
Köszönöm szépen a segítséget sokat segített.Ezzel kibírtam számolni az időt.
Arra figyelj, hogy a 7805-ös stabilizátor IC kiosztása hibás. Szemből nézve, balról jobbra: Be, GND, Ki. Egyébként az egész kapcsolás elmegy 12 V-ról, nem szükséges az 5 V-os stab. IC.
Tiszteletem! Szeretnék egy kis segítséget kérni egy wc szellőző ventillátor időzítőjének megépítéséhez. Volna kettő db. rajz, az egyikhez még leírás is de nem tudom eldönteni, melyiket volna jobb megépítenem, ha már belefogok a megépítésbe. Az egyik rajzon az egyik feszültségosztó ellenállás értéke sem ismert és így nehéz volna megsaccolnom, mekkora is legyen az. A másik dolog ami kérdéses, hogy a kapcsolások ugye nem kommutátoros, hanem sima asszinkron motorosra készültek?
Szia!
Érdekes lenne, ha egy kommutátoros fúrógépmotor döngicsélne a vécében nagydolog közben.
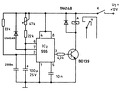
Szia! Persze-persze, csak a rajzból ítélve kissé félrevezető az értelmezése. Azért gondoltam ilyesmi típusú áramkörökre mert, nem akarok külön tápegységet építeni, mert csak a baj van vele és nem is olyan pontos intervallumra van szükség és a gyári sem tartalmaz relés végfokot stb. ... Ilyen hasonlóan egyszerű leosztott feszültséggel működtetett áramkört gondoltam megépíteni egy sasszira. Melyiket volna célszerűbb megépíteni? Az első változatot? Az legalább triakos és a stabilizátor is csak egy teljesítmény zénerrel van megoldva és kész. A kisütő? részét nem igazán vágom, hogyan működik (C4)? . A lámpa lekapcsolása után az izzószálon keresztül történik a "lecsengés"? Nem értem és jó volna ha valaki útba tudna igazítani ezzel kapcsolatban, hogyha megépítem, valamennyire értsem is mit csinálok rosszul. A trimmert sem tudom, hogy milyen értékek között tudja az időértékeket állítani, mert jó volna ha 10perc vagy több lenne a lehetőség.
Hello!
- Az első rajzon a D3 dióda fordítva van, mert mikor bekapcsolod a lámpát, a kondinak negatív feszültségre kel töltődni a nullához képest. - A másodikon az ellenállás értéke kb. 1Mohm lehet, mert a tranyó feladata gyorsabban zárni a Fet-et, mikor annak zárása megindul. Így ha a Fet zárása eléri a 6V szintet a tranyó segít kisütni az időzítő kondit.
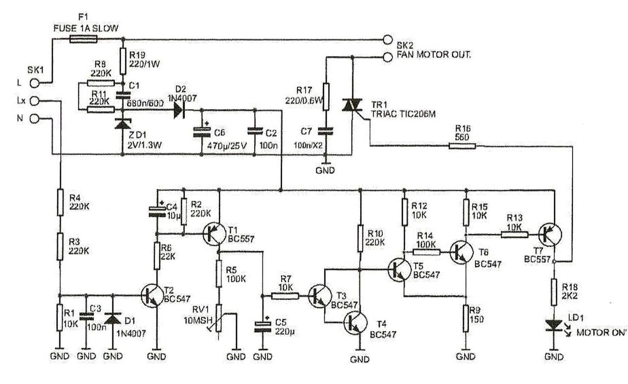
Szervusz! Köszönöm, hogy ránéztél a rajzokra és kiigazítottad a hibákat. Fel is rakom őket, javítottan, hogy más is megtalálhassa ha szükséges. Volna még egy kissé bonyolultabb megoldás is aminél van visszajelzés a motor működéséről ill. a triak "nyitott" állapotáról. Ezt esetleg a "timer1."-n ki lehetne alakítani vagy ez utóbbit építsem meg? A megoldást előre is köszönöm.
Kedves VIM,
a kedvedért visszarajzoltam egy nálam működő gyári (TimerD2V2) időzítőt. Viszonylag egyszerű kapcsolás. Ami nincs rajta a rajzon: Az IC 74HC14D, hat invertáló schmitt triggeres meghajtó. A két zener (nem mértem meg), valószínűleg 4V7...6V8 lehet. Szerintem CD4069-el, CD4011-el ugyanúgy megépíthető, és a maradék kapukat az utolsó fokozatban párhuzamosan kötve felhasználnám. Egy dologra oda kell figyelni: Világítós kapcsoló és elektronikus kompakt fénycső esetén soha nem kapcsol ki, lásd "miért villog a kompakt fénycső kikapcsolt állapotban" topic-ok tömkelegét... Üdv, G. A hozzászólás módosítva: Máj 28, 2014
Bocsánat, egy dióda is lemaradt. Itt a javított rajz...
Hello! A Led-et simán be lehet kötni a T1 kollektorába, akkor is meg fogja hajtani a Triac-ot. (Az új kapcsolásban is felesleges volt pazarolni az áramot a Led-re, mikor a Triac Gate 560ohm-al is sorba lehetett volna kötni. De ennyi tranyó is felesleges, egy CMOS IC-vel is megoldható a késleltetés, mint pld. itt a gyári Venti-dT kapcsolásban tették.)
A hozzászólás módosítva: Máj 28, 2014
Sziasztok, Egy időzítő áramkört szeretnék építeni, kikapcsolásra. A lényeg az lenne ,hogy ne tartalmazzon indító nyomógombot,vagy kapcsolót,hanem a tápfesz megjelenésekor húzzon be a jelfogó és 2-5 mp letelte után engedjen el. A tápfesz kereken 60mp-ig van(óra vezérlőhöz kellene).
Ezt a rajzot a neten találtam .Véleményetek szerint ez alkalmas a fenti feladatra?
Az óravezérlő már működik(mikrokontrolleres).Az időzítő egy kiegészítő áramkörhöz kell.
Szervusz! Más probléma merült fel az időzítő megépítésével kapcsolatban. A "megrendelőm" szeretne ugyan olyat mint ami nálam is működik, az pedig 555-el működik és tápegységgel hajtott. Meg is építettem a "klasszikus változatot" a monostabilból de olyan érzékeny a bemenete, hogy ha hozzáérek máris indul. mit rontottam el, vagy hogyan oldható meg ez a probléma. Az 555 nem CMOS. Valami hálózati brumm indíthatja, vagy árnyékolni kell a trafót vagy a pozitívot? A megépített áramkör elég zsúfolt a dobozban a tápegységgel együtt. A trafócska közvetlen szomszédságban van az 555-el, egy telefontöltőé volt. A tápfeszt 11.88Vra tudtam csak felhúzni a ~11V -t a 7812 stabilizátorral és a megfelelő szűrőkkel együtt. A relés kimenet hasonló a 3. lábon, egy 1K kicsatolás a BFY NPN típusnak. Mikor tantál elkót raktam be, akkor azonnal indult és nem is kapcsolt ki az áramkör. Most "sima elkó" van beépítve.
Mostmár kezdem elveszíteni a fonalat.
Gombbal akarod indítani és relével kapcsolni a ventillátort? Trafós táppal ami állandóan fogyaszt?
Igen. A miértekre a válasz abban rejlik, hogy ez a helyiség ablak nélküli és más célokat is ellát (gépészeti elemek és háztartási tisztítószerek tárolása). Na most ha bemegyek a helyiségbe és felkapcsolom a világítást menni fog az időzítés is ha azt elhagyom és huzat is lesz. Na ezt nem akarom, hogy ha nem azzal a szándékkal megy "oda" az ember akkor NE csináljon semmit a szellőzés. A másik momentum a két intervallum közüli választási lehetőség (rövid és hosszú szellőzés) amit nem rajzoltam be, mert az a része nem befolyásolja a működési hiányosságot. Talán ezért is tetszett meg az unokaöcsinek is ez a megoldás. A fogyasztás 8W alatt van és kikapcsolható.
Hello! Zavarmentesíteni a trigger lábat így érdemes. A Tantált, szinte biztos, hogy fordítva tetted be, vagy zárlatos volt.
Köszönöm. Most kicseréltem az 555-t és így most indítható, ill. kikapcsol az idő letelte után. A "P"-s változat az már biztosan nem lesz beépítve, mert azzal érzékeny de van még "N"-s változatú azt még majd kipróbálom. Most érdekes módon a sima 555 feliratú változattal beválni látszik az áramkör. A zavarmentesítést elmentem, mert még jól jöhet ha nem lesz válogatási lehetőségem az IC-k között.
Vettem az adást.... majd estefelé referálok róla. A tantál kondi az a csepp forma, polarizált típus volt beépítve és mérve is volt az értéke, gondolom jó volt az csak az áramkör volt érzékeny az ellenállásértékek miatt.
![]() Nem az én koromnak való már az ilyesmi, de hősiesen küzdök. |
Bejelentkezés
Hirdetés |




Köszönöm, ha valaki segít ebben. 

Nagyon szépen köszönöm. Tetszik az ötlet az RS tár alkalmazással, nekem ez eszembe sem jutott volna. Kicsit más lett így a logikája, de a végeredmény ugyanaz.
), a mikrovezérlős technika tőlem távol is áll, meg ez folyamatosan finomítva lesz. Ez csak a váza, működését még fél tucat egyéb feltétel fogja vezérelni. Hiába kérnék meg valakit, hogy írja meg a programot + égesse bele, a módosításoknál újra és újra zaklatnom kellene. Még egyszer köszönöm. 













