Fórum témák
» Több friss téma |
Fórum » Időzítő
Témaindító: Mekkmester, idő: Dec 25, 2005
Témakörök:
Jelentem, teljes a siker!
A 100nF-os kondit be sem tettem és így is tökéletesen zavarmentesen indul még a sűrű ki-be kapcsolgatások alkalmával is. A tantált nem tudom mire vélni de nem működik vele. A polaritás fel van rajta tüntetve és az szerint raktam be de nem töltődik fel sosem a 33µF értékével, 4M7 ellenállással töltve, ami a 47µF-os elkót kb. 5,3 perc alatt tölti fel (nem a számlálóval számolva, hanem stopperrel mérve). Még egyszer köszönöm a segítséget!
Nem az IC típusán múlik a zavarérzékenység, hanem hogy a felhúzó ellenálláson a tranziens eléri-e a trigger táp/3 küszöbszintjét. Ha nem akarsz a kapcsoláson változtatni, akkor legalább tedd azt amit Zoli írt. De egy mezei kondi a nyomógombon, az is sokat segíthet.
(A tantálnak jobbnak kellene lenni, mint az elkónak. De alapszabály, 1 percen felül nem késleltetünk 555-el..) A hozzászólás módosítva: Jún 4, 2014
Jóóóó lett! Emlékszel még arra amikor mondtam, hogy a nálam működő darabbal olyan gondok voltak, hogy az energiatakarékos fénycsövek bekapcsoláskor időnként működésbe hozták az időzítőt? Hát akkor ez a hibája, hogy a bemenete túl érzékenyre van szabva azokkal az értékekkel. Majd ha lesz kedvem felmászok a dobozhoz és megműtőm az enyémet is olyanra mint a mostani, Gabi bácsi zavarmentesített változata.
Sejtettem, csak próbálkoztam nem-e azzal van a gond és csak ki-be rakosgattam a tokban a különféle gyártmányokat. Az 1percen túli időzítésre nem találtam akkoriban jobbat és mostanra már teljesen megfelel a sacc/kb. időtartam, mert a mellékhelyiségben 1-2perc ide vagy oda nem számít nekem pedig ez éppen tökéletes.
Sziasztok!
Végigkerestem több száz hozzászólást de igazán számomra szükséges áramkört nem találtam meg. Tehát az alábbi probléma megoldásában kérek segítséget. Keresek egy 3VDC-ről működő állítható idejű késleltető időzítő kapcsolást. Késleltetés a tápfeszültség bekapcsolását követően indulna és kb. 30-120sec lenne. A késleltetés lejártát követen egy kis zümmert kapcsolna be. Ha a tápot elveszem természetesen kikapcsol. Ha újra tápot kap az időzítésnek újra a beállított értéken kell lefutnia. A zümmert kivéve az elektronika energiaigénye lehetőleg minimális, pár mA legyen. Feladat egy résnyire nyitva felejtett hűtő ajtó jelzés lenne. A tápkapcsolást egy reed relével oldanám meg. Ennek mágnestávolságával be tudom állítani a réstávolságot, tápellátás pedig 3V-os gombelemmel , vagy 2db AAA elemmel gondoltam megoldani energiaigénytől függően. Ezer bocs, ha volt már a téma de nem találtam meg! Segítséget előre is küszönöm4 A hozzászólás módosítva: Jún 21, 2014
Hello! Megoldható 555-el, de a CMOS változatot kell használni. Leginkább a 3V tápfesz miatt. Ugyan is a fogyasztása azért nem kritikus, mert csak addig működik, míg az ajtó nyitva van.
Köszi!
![]() Gyártásba teszem, mert már kicsit sok élelmiszer ment a levesebe!
Üdv. A következő feladatot szeretném megoldani. Egy relének 0-5 perc közötti intervallumban be kell, hogy húzzon és behúzva maradjon 0-1 percig majd elengedjen és induljon az egész újra. Ezt a két intervallumot egy-egy potival szeretném állítani. 555-tel szeretném ezt megoldani. Ebben kérem a segítségeteket.
Előre is köszönöm!
Hello!
Analóg módon nem időzítünk 5 percig, és nullától sem. De találsz itt ciklikus időzítőt. Így független lehet változtatni a két időt. (Mondjuk én nem értettem meg, a leírásodból, hogy a periódusidő a 0..5perc, vagy a periódus idő a 0..5perc+0..1perc adja-e ki.) Ha a 4093 ütemadók idejét nem tartod elég precíznek, akkor kehet helyette 555-öt alkalmazni.
Egy mágnesszelepet akarok kapcsolgatni. Természetesen "0" soha nem lenne az idő. Tehát a lényeg, hogy egy beállított idő letelte után bekapcsoljon egy beállított ideig majd kezdje újra a folyamatot.
A képletben a Qx helyére kell írni annak Q kimenetnek a számát amin épp van az átkötés?
A hozzászólás módosítva: Jún 23, 2014
Ez pontosan így van, mert egy bináris osztó a kettő hatványai szerint oszt. Avagy minden Qx+1 kimeneten kétszerese az idő, mint a Qx kimeneten. (Természetesen a képletben az alaposzcillátor T=R*C összefüggését fenntartásokkal kell elfogadni, mert a Schmitt-es kapu komparálási szintje lehet más és más, valamint tápfeszfüggése is van. Ha pontosabb ütemidő kell, akkor célszerű az oszcillátorokat 555-re kiváltani.)
Értem. Ha lesz még kérdésem keresni fogom. Köszönöm a segítségét.
Máris van kérdésem.
A képletben az "X" replusz műveletet jelöl ugye? A hozzászólás módosítva: Jún 26, 2014
Nem! Szorzást jelent, mert a programban nincs csillag karakter. Pontosabban nem emlékszem melyik ASCII kód alatt van. (Ez alól persze kivétel a "Qx") A képlet alapja a T=R*C összefüggés ami általában egy RC időzítés (Tau) idejét adja. És ez még meg van szorozva a használt számlálók osztásarányával.
Értem. Akkor már azért azt is megkérdezem, hogy a Qx-1 az hatványkitevő ugye?Ha nem túl nagy kérés akkor örülnék ha leírnád az áramkör teljes működését. Mert csak elképzelésem van, hogy mi, miért van úgy, ahogy...
A hozzászólás módosítva: Jún 26, 2014
Ez egy nagyon egyszerű lelkületű jószág.
- Van két ütemadó. Ezt az U1a és U1b testesíti meg. Egy-egy időzítés alatt, mindig csak egy ütemadó jár és "lépteti" az U2 számlálót. - Az ütemadók működése kapuzott, a 2-es és 6-os láb segítségével. Az az ütemadó jár, amelynek kapuzó bemenete "H" szintű. A kapuzást a számláló általunk kiválasztott Q kimenete végzi. Az U1b közvetlenül , míg az U1a az U1d inverteren keresztül kapja a vezérlést. Ha a kiválasztott Q kimenet magas szintű, akkor az U1b ad ütemjelet és U1a tiltva van. Ha a Q kimenet alacsony szintű, akkor az U1a van engedélyezve, és U1b tiltva. - Az U1c feladata, hogy a két léptető jel az egy számláló bemenetére kerüljön. Ránézésre ez egy ÉS-Nem (NAND) kapu, de itt negatív logikájú "VAGY"-ként szerepel. Mert ha mind két bemenete magas szintű, akkor a kimenete alacsony szinten áll. De bármely bementet alacsony szintre húzzuk, a kimenet magas szintű lesz. Vagy is nem "H", hanem "L" bementi szintre működik a VAGY logika. - A számláló bináris, tehát kettő hatványai szerinti osztja az ütemjelet. Tehát pld. a Q12 kimenet 2^12 (4096) ütem után váltja át a kimeneti szintjét. - Ha a kiválasztott Qx kimenet szintje magas, akkor a Q1 tranzisztor kinyit, és meghúzza a relét. - Ha kiszámoljuk az ütemadók ütemidejét, és megszorozzuk a kiválasztott kimenet osztásarányával, akkor megkapjuk, hogy a relé mennyi ideig húz, vagy ejt el.
Így már érthető. Köszönöm.
Hali. Szükségem lenne egy nagyon egyszerű időzítő kapcsolásra. A terv olyan, hogy egy kis tranyó, (ami kapcsolna egy 5Vos relét) aminek a bázisán van egy kondi, azt egy nyomógombon keresztül feltölteném, és amíg ki nem sül a kondi, addig tartaná kapcsolva a relét. Ha lehetséges ez így, valaki össze tudna dobni egy rajzot?
Hello! Egy időzítő legfontosabb paramétere az idő.. Nálad ez nem szempont?
Egy Fet tranyóval (pld. BS170) jobban jársz. Mert egy tranyó működéséhez bázisáram kell, az gyorsan kisüti a kondit. Darlingtonnal meg nagy lesz a maradék feszültség 5V táp mellett.
Sziasztok!
Van egy elektromos kapunyitó vezérlés amire olyan kapcsolást szeretnék, hogy a kinyitástól kb 5 percig legyen térvilágításom. A vezérlés paneljén van 4 relé, ebből 2 van kapcsolva ami a motorokra megy (szárnyas kapu), a másik 2 állandóan meghúzva tart, mert folyamatos 30V DC-t mérek, és van ezen kívül még 4 kivezetés ami nem tartozik reléhez, 2 a kapu mozgás időtartama alatt ad 12V DC-t (gondolom ide lehetne kötni a sárga villogót) másik 2 kivezetésen viszont semmit sem mérek. A vezérlés típusát sajnos nem tudom megmondani, mert elkeveredtek a papírjai, de fényképet tudok készíteni róla ha kell. Megoldható lenne eszközölni a vezérlésre valamiféle időzítő kapcsolást az 555-el? Üdv.
Hello! 5 percre már nem időzítünk 555-el. Ennek az INP bemenetét oda kötöd, ahol a kapu mozgása alatt +12V van.
Szia!
Egy időzítő nem elég hozzá, be kell iktatni még egy alkonykapcsolót is, különben nappal is világítani fog, ha megy a kapu. Az meg felesleges.
Sziasztok!
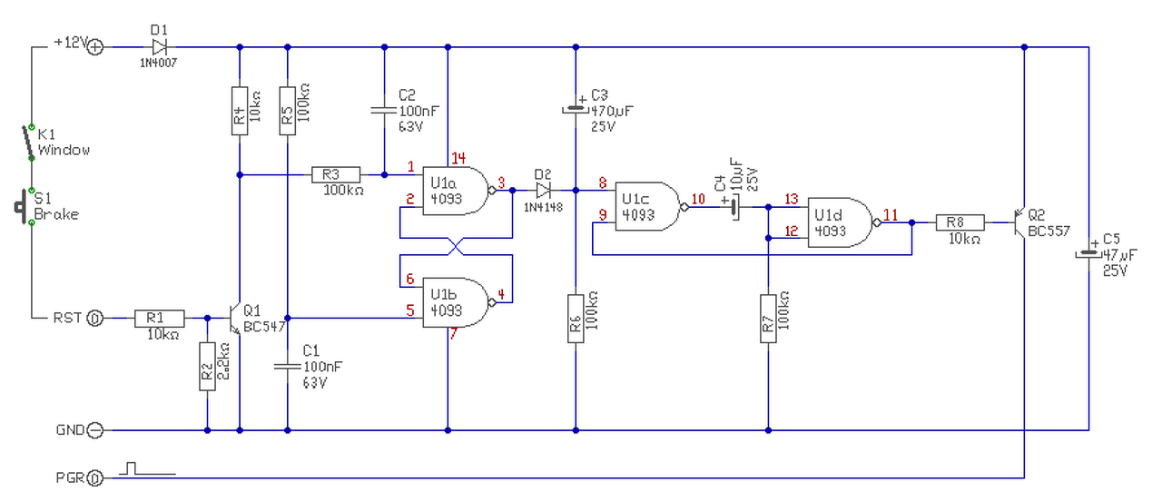
Adott egy autó, amiben gyárilag nincs riasztó, csak a gyári távirányítóval vezérelhető a központi zár. Adott továbbá egy GSM pager, ami egy pozitív vagy negatív indító jelre (programozás kérdése) felhív egy megadott telefonszámot: egy rejtett mikrofonnal bele lehet hallgatni az utastérbe mi történik, illetve SMS-sel blokkolható a gyújtás. Riasztó nélkül szeretném vezérelni a cuccot úgy, hogy amikor én szállok be az autóba ne értesítsen. Arra gondoltam, hogy az egészet úgy valósítanám meg, hogy amikor beszállok az autóba, ráadom a gyújtást, kelljen csinálnom két dolgot egyszerre (például fékre lépés és elektromos ablak kapcsoló fel irány). Ha ezt x időn belül nem teszem meg (pl 45 mp.), akkor a kimenet indítja a pagert! Így lehetne megkülönböztetni a saját használatot az illetéktelentől! Ebben kérném a segítségeteket, milyen kapcsolással valósítható meg? Esetleg ötleteket elfogadok! A hozzászólás módosítva: Aug 23, 2014
Üdv mindenkinek!
Végigolvastam több kategóriában is az időzítőkkel kapcsolatos fórumokat, de csak kérdést találtam az én problémámmal kapcsolatban, választ sajnos nem láttam. Biztos vagyok benne, hogy az igényem egyszerűen megoldható, ami tulajdonképpen egy késleltetett kikapcsoló. Autóba szeretnék felhasználni egy olyan időzítőt, ami figyeli a gyújtáskapcsolót. Maga az áramkör folyamatosan megkapná a tápfeszt és a gyújtáskapcsolóról érkező kb. +12V lenne az indítójel. Az időzítő kimenete a gyújtás ráadásakor magas szintre kell, hogy váltson, az időzítés viszont csak akkor kell, hogy induljon, amikor lekapcsolom a gyújtást. Az időzítés hossza 30-40mp. Az időzítő kimenete tehát a gyújtás be- és kikapcsolása közötti idő +30mp-ig folyamatosan magas szinten kell, hogy legyen. Amennyiben az időzítési idő közben újra visszakapcsolnám a gyújtást, akkor az időzítésnek természetesen le kell állnia, ami tehát csak akkor indulhat újra, ha ismét megszűnik a vezérlő jel. Segítségeteket előre is köszönöm! A hozzászólás módosítva: Aug 24, 2014
Hello! Ez relatíve könnyen megoldható, ha a C2-vel párhuzamosan tesz egy fotótranyót..
Hello!
Nem tudom a kocsiból hogyan tudod a jeleket "összevadászni", de ha van egy +12V amikor az ablak "Fel" irányát nyomod, és van egy független mikrókapcsoló a fékpedálon, akkor azzal tudod hatástalanítani az áramkört. A tápfeszültségét a gyújtásból kapja. Ha azt bekapcsolod, bebillenti az RS tárolót, amit az ablak+pedál zárásával törölhetsz. Ha a törlés jel nem kb. 45sec idő alatt nem érkezik meg, akkor feltöltődik C3 kondi, és kb egy 1sec +12V-os impulzust ad Pager felé..
Nagyon köszönöm a kapcsolást!
A bemenetet nézegetve azt találtam ki, hogy a RESET-elést inkább úgy oldanám meg, hogy az elektromos ablak helyett az automata váltó sport gombját használnám, ugyanis az testet kapcsol! Fogok egy 12V behúzótekercses relét, +12V a gyári féklámpa kapcsoló záró érintlezője (amikor rálépek), test a sport gomb. A relé kimenete pedig 12V-t adna a RESET-re. Így nem kell extra féklámpa kapcsoló és nem kell sorba kötni őket egymással. Jól gondolom?
Ha jól értem erre gondoltál, de akkor inkább egy optocsatolót használnék, nem relét.
|
Bejelentkezés
Hirdetés |




A 100nF-os kondit be sem tettem és így is tökéletesen zavarmentesen indul még a sűrű ki-be kapcsolgatások alkalmával is. A tantált nem tudom mire vélni de nem működik vele. A polaritás fel van rajta tüntetve és az szerint raktam be de nem töltődik fel sosem a 33µF értékével, 4M7 ellenállással töltve, ami a 47µF-os elkót kb. 5,3 perc alatt tölti fel (nem a számlálóval számolva, hanem stopperrel mérve). Még egyszer köszönöm a segítséget!










