Fórum témák
» Több friss téma |
Szevasztok
Szeretnék csinálni egy olyan index vezérlést a motoromra, ami a következő képpen működik: a kormányon lenne egy-egy nyomógomb a jobb és a bal oldalon, ha megnyomom pl a jobb oldalit akkor el kezd villogni a jobb oldali index, egészen addig amíg meg nem nyomom újra a jobb gombot, ekkor megáll a villogás. DE ha a bal oldali gombot nyomom meg miközben jobbra villog, akkor a villogásnak át kell váltania a bal oldalra, és ekkor már persze a bal oldali nyomógombbal kellene leállítani a villogást. Természetesen ugyanezt fordítva is kell tudnia a készüléknek. Tehát a nyomógombok, és az indexrelé közé kellene valami vezérlést raknom. gondolom valami logikai kapcsolást kell építeni. előre is kösz a segítséget. Á
Majdnem BMW.
Szerintem a legegyszerűbb, ha egy kisebb PIC-el oldod meg. PL 12f629. Nem kerül sokba az elektronika, egyszerű, viszont programot kell írni és égetni.
Ha már a vezérlést meg kell oldani , mondjuk egy pic-cel akkor én már kihagynám a rendszerből az indexrelét is , a kapcsolás mellet a villogtatást is elintézheti a pic .
kettő gomb egy pic és kettő relé az anyagigény
a piccel kapcsolatban igazatok lehet, csak éppen teljesen sík vagyok hozzá. viszont az emlékemben az él, hogy léteznek olyan ic-k ami pont ezt csinálja. valam olyasmit, hogy kap egy impulzust a bementeten, akkor a kimenet 1 ha kap mégegyet, akkor a kiemenet 0. tudtok erről valamit?
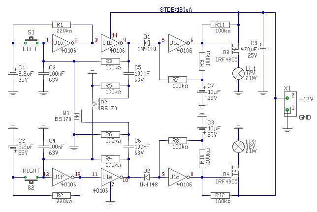
Ha emlékeim nem csalnak a 4013 ic két db flippflop ot tartalmaz set reset bemenetekkel
az ő adatlapját nézd meg , valószínűleg találsz benne kapcsirajzot is . kösz a tippet, azthiszem rá is találtam: http://www.discovercircuits.com/PDF-FILES/4013oneshots.PDF már csak azt kell kitalálnom, hogy hogy lesz belőle jobbos-balos megoldás.
A fenti kapcsolással megoldódott a nyomógomb problémája. eddig ott tart a történet, hogy van két nyomógombom, és egy kapcsolás két kimenettel.
Szerintetek hogy tudom megoldani, hogy ne lehessen elakadásjelzőt csinálni a kapcsolásból? Tehát ha pl a jobb oldal villog és megnyomom a bal gombot akkor jobb oldal lekapcsol és a bal kezd villogni. Az jó megoldás lehet, hogy a 4013-as ic jobb oldalhoz tartozó reset lábát alapesetben gnd-n tartja a bal oldali kimeneten lévő kétmorzés relé egyik morzéja. Ha behúz a relé mert megnyomom a bal gombot akkor reset lábat 12V-ra kapcsolja. A másik morze pedig kapcsolgatja az indexrelét. és persze ugyanez megvalósítva a másik oldalra.
Kicsit bonyolult lett a kérdés, valójában így is föltehettem volna:
ha a kapcsolásban az ic reset lábát föld helyett +12V-ra kötöm akkor a kimenet kikapcsol?
Hello!
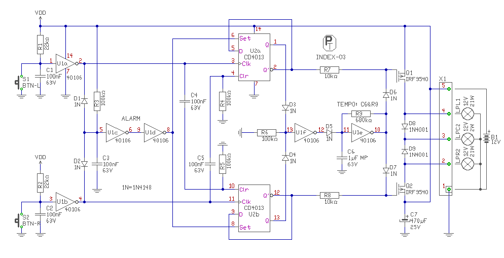
Találtam benne egy kis hazárdot, amit most javítottam. Kicsit gyors lett volna, és bekapcsoláskor a szünetidővel kezdte. Kárpótlásul készítettem hozzá nyákot is. (Persze ebben nem vagyok valami bajnok.) üdv! proli007
Hello!
Ha a Reset "H", akkor a Q-kimenet "L "szintű, Q-negált, pedig "H" . De Ha a a Set és Reset is egy időben "H" szintű, akkor mind két kimenet "L" szintű lesz. (nem túl szép, mert a Reset-nek elsődlegességet kellene élvezni, de ez van.) üdv! proli007
Hát nem! Neked kellett volna a 007-nek lenni..
Huh ez nagyon profinak tűnik.
Akkor ez villog is ha jól látom? nem kell hozzá indexrelé?
Hello!
Nem kell hozzá. Azt elfelejtetem írni, hogy a piros vonal a beültetési rajzon, az alkatrész felőli oldalon bekötött vezeték átkötés. De gondolom kitaláltad magad is. üdv! proli007
Nem ártana először megkérdezni a műszaki vizsgabiztost, mit szól hozzá?
Ne aggódj semmit. Nincs előírás arra, hogyan kapcsold be az indexet. Ha a színe és a fényereje valamint a ritmusa megfelelő nem lesz vele gond. Hopp köbzoli gyorsabb volt.
A hozzászólás módosítva: Okt 11, 2012
Szerintem sincs semmi köze, de a többi mellett fel sem tűnne neki azthiszem
![]() Proli Bond -nak pedig örök hála. Mégegyszer köszönöm.
Megépítettem, működik, nagyon frankó.
Mégegyszer köszi. Á
Hello!
Ennek örülök, hogy nem fárasztottam magam vele hiába.. üdv! proli007
Üdv.
Én is megépítettem , ötletes és nagyszerű ,nagy köszönet a megalkotónak.
Ügyes. Gratulálok hozzá. Milyen nyomógombot szereltek fel a kormányra?
Javasolnám a két kimenetet összefogni egy-egy diódával, és megvan a kontroll lámpa is. Esetleg egy vészvillogó kialakítása?
Én is megépitettem, a visszajelzö LED is meg van.
Ami egy kicsit exotikus a kapcsolásban, az a teljesitmény P-FET (nem mindenhol kapható - és tul sok helyettesitö FET sincs a katalogusokban). Azonban semmi gond, 3 fajtát kiprobáltam (az eredetit nem....mert nem volt, csak megrendelésre:rant és valamennyi müködik! (A BMW-ben rosszabbul megy, mert a féleszüek oda processzort raktak, amitöl az sokkal lassubb!) ![]() A hozzászólás módosítva: Dec 16, 2012
Nem a "processzor" miatt lassú, hanem azért, hogy a gyengébb képességű vezetők is tudják kezelni. Amit Proli tervezett, nagyon igényes és ékes bizonyítéka annak, hogy nem kell mindenhez uC. Ellenben ugyanezt a funkciót ellátó uC-es áramkör hardveres része, jóval egyszerűbb lenne, hiszen szoftverből sok mindent meg lehet oldani. Ettől szép ez a szakma.
10 éve BMW-vel járok. Már a 4-ik generácio azota - igyekeznek a kezelésen gyorsitani, de sajnos ma mai napig sem érték el a kivánt szintet.
Eléggé siralmas egy ilyen felsöosztályu gyártotol. A legujabb kocsin is a reakcioidö alig van 1/2 másodperc alatt. Egyöntetüen a processzor ill. a rendszer miatt ilyen lassu
Üdv.
Nem tudom bonyolult lenne e olyat csinálni a kapcsolással ,hogy ha a két nyomógombot egyszerre nyomnánk meg akkor vészvillogóként menne
Hello!
Ez nem egészen így működik. Ha ötletparádé van, akkor processzort kell használni. Én megrajzoltam, a nyákot remélem Te fogod megtervezni.. üdv! proli007
Köszi a kapcsolást ,próbálom megérteni a működést ,próbapanelen megcsinálom ,remélem össze tudom hozni és akkor csinálok panel tervet ,ha majd tudok benne segíteni másoknak akkor felrakom ,még egyszer kösz a segítséget
Hello!
Válasznál használd a fejléc Válasz gombját, mert különben nem lehet tudni kinek írsz. (Speciel itt igen, mert még nem volt hozzászólás azóta. De.. Jó munkát! proli007
Hello!
A működés megértésében segíthetek, ha ez gond.. - Az áramkör "központja" az U2 D-tároló. Mivel ennek D bemenete a tároló Q-negált kimenetére csatlakozik, minden Clk órajel felfutó élére a tároló átvált. Így biztosítható, hogy pld. S1 gomb nyomkodásakor az irányjelzés ki-be-ki.. kapcsolgatható. - A nyomógombot prellmentesíti, R1-C1 és U1 hiszterézises bemenete. Erre nagy szükség van, mert ha a nyomógomb kontakthibásan zár-bont, (így prelleg) minden felfutó élre a tároló átváltana, vagy is össze vissza kapcsolgatna ki-be. - Amikor megnyomjuk pld. az S1 gombot. U2a állapotot vált, de közben C4-R5 differenciálótagon keresztül, az U2b tároló törlődik. Ezzel a megoldódik, hogy amikor pld. jobbra irány jelzünk, és közben megnyomjuk a baloldali jelzést, a baloldali beíródik tehát jelez, a jobboldali jelzés pedig törlődik. (természetesen ez oda vissza igaz) - Van egy közvetlen nem átlátható funkció is. Amikor az áramkörre a tápfeszt rákapcsoljuk, a C1-C2 feltöltődése alatt mintegy "megnyomja" az S1-S2 nyomógombot. Így mind két tároló törlődik, vagy is alapállapotba kerül, jelzés nincs. - Ha mi egyidőben megnyomjuk a S1 és S2 nyomógombokat, akkor az első pillanatban a tárolók a differenciáló tagoknak köszönhetően ugyan törlődnek. Ugyan akkor U1a és U1b kimenetein magas logikai szint lesz. Az ezt követő diódás ÉS kapu avagy U1c bemenete magas szintre vált. Ezzel az U1d kimenete is magas szintre kerül, és a tárolókat a Set bemeneteken keresztül bebillenti. Vagy is vészvillogó jelzés lesz a két irányjelző egyidejű villogása révén. A C3-nak fontos szerepe van, mert mint említettem, a tápfesz rákapcsolásakor C1-c2 mintegy "megnyomja a gombot", így bekapcsolná a vészvillogót. Mivel az R1*C1 időállandója kisebb mint R3*C3, a bementi jelzés megszűnik, mire az áramkör vészvillogóra váltana. Vagy is a táp bekapcsolása törlést, és nem vészvillogást vált ki. (U1a és U1b közül bármelyik kimenet alacsony szintre vált, C3 kondit a dióda azonnal kisüti.) - Tekintve, hogy ebben az áramkörben már vészvillogó is van, ahhoz hogy a két oldal egyszerre villogjon, közös ütemjeladó (Tempo) kell. Az ütemjeladót, R9-C6 és U1e valósítja meg. Ha bármelyik D-tároló bebillen, annak Q kimenete magas szintre vált. Ezeket a jeleket fogadja a D3-D4 és R6-ból kialakított VAGY kapu. Tehát bármely tároló kimenete magas, U1F engedélyezi az ütemadó billegését. Ha nincs bebillenve egyik tároló sem, akkor U1f bemenete alacsony szintű, kimenete magas. D5 dióda kinyit, és feltöltve tartja a C6 kondit. Így U1e kimenete alacsony szintű, és ebben az állapotban D6-D7 zárva van. (Alapvetően az ütemadó szabadon is futhatna, csak akkor nem lenne biztosított, hogy az irányjelző megnyomásának pillanatában a lámpa azonnal jelezzen. Az ütemadó tiltása miatt, a C6 kondi teljesen feltöltött állapotban van, így az első ütem első jele cseppet hosszabb, mint az ezt követő jelzések hossza, mert a továbbiakban a C6 csak U1e hiszterézise között töltődik-sül ki. De ez majdnem észrevehetetlen) - Amikor pld. az U2a tároló bebillen, Q kimenete magas szintre vált, de Q-negált kimenete alacsony szintű lesz. Ez a feszültség nyitja R7-en keresztül a Q1 Fet tranyót. Bekapcsolódik az irányjelző lámpa. De mivel ezzel egyidőben megszűnik az ütemadó tiltása is C6-ot kisüti az R9 ellenállás, és U1e kimenete magas szintre vált. A D6 diódán keresztül az ütemjel ciklusának, minden magas szintjén a Fet lezár. Ezzel biztosítja az irányjelző villogását. Természetesen ugyan ekkor a D7 diódán keresztül az ütemadó Q2-re is hat, csak az ekkor nincs nyitva. Vészvillogó működésekor mind két tároló bebillent állapotban van, így a két dióda egyszerre villogtatja a két kimenetet, ezzel biztosítja a szinkron működésüket.. (Az R7 ellenállás és a D7 dióda tulajdonképpen egy negatív logikájú ÉS kaput alkot.) - A meghajtó fokozatban Pcsatornás Fet-eket alkalmaztam, hogy az irányjelző egyik fele (mint általánosságban) testpotenciálra köthető legyen. Általában a P-Fet-ek "gyengébbek", hogy a jelzés árama ne fűtse azokat, érdemes minél kisebb Rds-on ellenállású Fet-et alkalmazni. - Ha a kétoldali irányjelzésnek egy visszajelző lámpája van, akkor használható X1 csatlakozó 3-as kimenete. Ahol D8-D9 dióda egyszerű VAGY kaput alkot. - Az áramkör passzív állapotában (mikor nincs irányjelzés) minimális önfogyasztással bír. Ahol a fogyasztók, - a CMOS áramkörök - az R3 és R9 ellenállás). A fogyasztás számításaim szerint 100..15uA körül van, ami megengedi az áramkör esetleges állandó táplálását is. Nos, kb. ennyi a működési logikája ennek az áramkörnek. természetesen az áramkör célszerűbben megoldható mikroproci használatával, de ekkor is biztosítani kell a ki és bementi jelek kondicionálását. üdv! proli007 |
Bejelentkezés
Hirdetés |




Szerintem a legegyszerűbb, ha egy kisebb PIC-el oldod meg. PL 12f629. Nem kerül sokba az elektronika, egyszerű, viszont programot kell írni és égetni. 




