OK
Mégsem
Hobbivasút
|
HESTORE
|
Kislexikon
Hírek
Cikkek
Fórum
OK
Hírek
Cikkek
Fórum
Lexikon
Segédprogramok
Apróhirdetés
Fórum témák
Elektronikában kezdők kérdései
AVR - Miértek hogyanok
Ki mit épített?
NYÁK-lap készítés kérdések
[OFF] Pihenő pákások témája
- Elektronika, és politikamentes topik
Ez milyen alkatrész-készülék?
PIC kezdőknek
ARM - Miértek hogyanok
•
Philips TV
•
Alternativ HE találkozó(k)
•
Vásárlás, hol kapható?
•
Izzítás és izzítógyertya teszter
•
Kombikazán működési hiba
•
Motorindító kondenzátor
•
Szárítógép problémák
•
Felajánlás, azaz ingyen elvihető
•
HESTORE.hu
•
Arduino
•
Mikrohullámú trafóból hegesztő
•
Sprint-Layout NYÁK-tervező
•
Gigatron TTL számítógép
•
Gázkazán vezérlő hibák
•
SDR (Software Defined Radio)
•
Kazettás magnó (deck) javítása
•
Aszinkron motor teljesítményének meghatározása
•
Frekvenciamérő
•
555-ös IC-s kapcsolások
•
Erősítő mindig és mindig
•
Opel Astra elektromos hibák
•
Bojler fűtése közvetlenül napelemmel
•
Autóelektronika
•
Vicces - mókás történetek
•
Videókártya probléma
•
Rádióamatőrök topikja
•
Tekercs induktivitás kiszámítása
•
Hangszínszabályzó
•
Csöves tápegység
•
Folyamatábrás mikrokontroller programozás Flowcode-dal
•
Elfogadnám, ha ingyen elvihető
•
Mosógép vezérlők és általános problémáik
•
PIC programozás mikroC fejlesztőkörnyezetben
•
Akkutöltő hiba
•
Érdekességek
•
Kapcsolási rajzot keresek
•
Tápegységgel kapcsolatos kérdések
•
A műhely (bemutató topik, ahol az alkotások készülnek)
•
Videomagnó problémák
•
Fejhallgató erősítő
•
RIAA korrektor
•
Füstgép építése házilag
•
BatteryBank gitar pedalhoz
•
Parkside akkuk javìtása
•
Ki hol gyártatja a NYÁK-ot ?
•
Mosogatógép hiba
•
Forrasztási 1×1 forrasztástechnikai miértek
•
Tablet PC javítások
•
PLC kérdések
•
Labortápegység készítése
•
Kapcsolóüzemű táp 230V-ról
•
Villanypásztor
•
Számítógép hiba, de mi a probléma?
•
Hifi erősítők tervezése
•
Gáztüzhely elektromos szikráztatója
» Több friss téma
Fórum
Keresendő kifejezés
Keresés módja
Intelligens keresés
Hozzászólás keresés
Fájlmellékletben
Fájlmellékletben (képek)
Kategória
Minden kategória
Alapismeretek
Ellenállások
Kondenzátor
Áramforrások
Tekercsek
Kapcsolók
Érzékelők
Motorok
Műszerek
Egyéb
Analóg áramkörök
Erősítők
Szabályzók
Egyéb
Digitális áramkörök
Flip - Flop és tárolók
Kapuk
Vonali választók
Multiplexerek
Dekóderek
Demultiplexerek
Bufferek és meghajtók
Számlálók
Regiszterek
Aritmetikai áramkörök
Logikai áramkörök
Memóriák
Egyéb
Mikroprocesszorok
PIC
Memória / EEPROM
Memória / EPROM
Memória / RAM
Egyéb
AVR
STM32
STM8
Espressif, ESP
LPC
SAM
PIC32
ARM általános
Speciális
Csövek
A/D konverterek
Időzítők
Komparátorok
Egyéb
Technika
Audiotechnika
Fénytechnika
Vezérlés technika
RF technika
Méréstechnika
Keresés
Új téma nyitása
Lapozás:
1. - 50. elem
51. - 100. elem
101. - 150. elem
151. - 200. elem
201. - 250. elem
251. - 300. elem
301. - 350. elem
351. - 400. elem
401. - 450. elem
451. - 500. elem
501. - 550. elem
551. - 600. elem
601. - 650. elem
651. - 700. elem
701. - 750. elem
751. - 800. elem
801. - 850. elem
851. - 900. elem
901. - 950. elem
951. - 1000. elem
1001. - 1050. elem
1051. - 1100. elem
1101. - 1150. elem
1151. - 1200. elem
1201. - 1250. elem
1251. - 1300. elem
1301. - 1350. elem
1351. - 1400. elem
1401. - 1450. elem
1451. - 1500. elem
1501. - 1550. elem
1551. - 1600. elem
1601. - 1624. elem
OK
6 / 33
IMG_20190418...jpg
IMG_20190418...jpg
quad405_tek.gif
IMG_20190425...jpg
IMG_20190316...jpg
kiskep.JPG
nálam ez m...jpg
quad-405.jpg
Képernyőfe...png
Képernyőfe...png
IMG_20190107...jpg
toroid_start.jpg
bizti diagra...jpg
bizti tábl...jpg
Szigelelő.jpg
20190102_215...jpg
Áramkorlát...jpg
Quad_20kHz_1...jpg
Quad áram.JPG
Ampermérő.gif
IMG_20180126...jpg
IMG_20180427...jpg
IMG_20181231...jpg
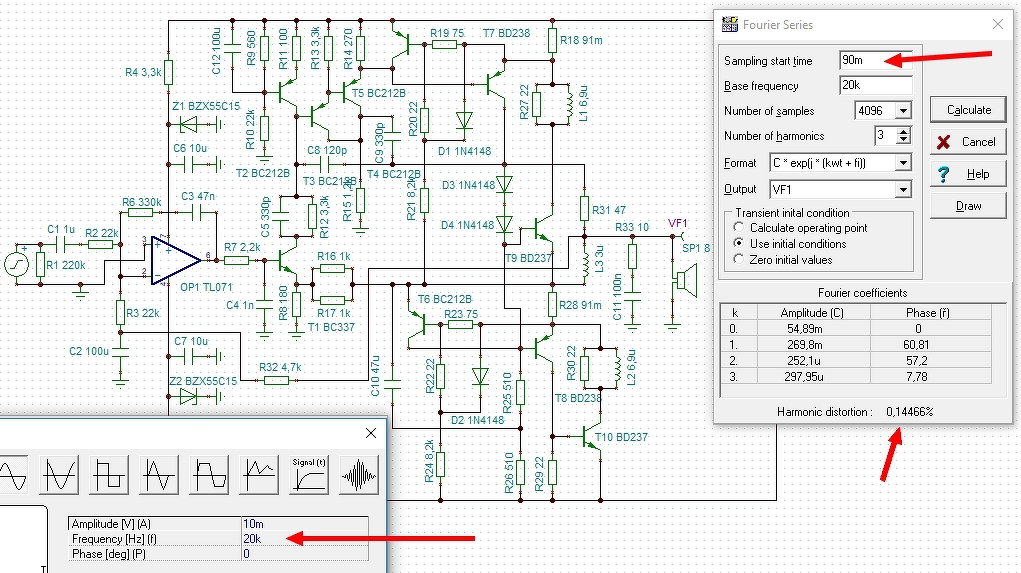
Quad THD 1kH...jpg
Quad THD 20k...jpg
1993.JPG
405_20kHz_10...jpg
Quad405_kors...jpg
405.jpg
20181230_125...jpg
20181230_112...jpg
20181230_112...jpg
Mérés_bal2.png
2134-es elő...png
Net.JPG
Quad.JPG
Sub v2.jpg
ESP-05C.jpg
ertekek.png
Adatok.png
20180924_211...jpg
20180924_211...jpg
Quad 405 2.jpg
P80704-18370...jpg
P80630-11502...jpg
P80628-10564...jpg
P80628-10581...jpg
P80627-05513...jpg
P80627-05514...jpg
P80627-05524...jpg
Következő:
1. - 50. elem
51. - 100. elem
101. - 150. elem
151. - 200. elem
201. - 250. elem
251. - 300. elem
301. - 350. elem
351. - 400. elem
401. - 450. elem
451. - 500. elem
501. - 550. elem
551. - 600. elem
601. - 650. elem
651. - 700. elem
701. - 750. elem
751. - 800. elem
801. - 850. elem
851. - 900. elem
901. - 950. elem
951. - 1000. elem
1001. - 1050. elem
1051. - 1100. elem
1101. - 1150. elem
1151. - 1200. elem
1201. - 1250. elem
1251. - 1300. elem
1301. - 1350. elem
1351. - 1400. elem
1401. - 1450. elem
1451. - 1500. elem
1501. - 1550. elem
1551. - 1600. elem
1601. - 1624. elem
»»
6 / 33
Bejelentkezés
Felhasználónév
Jelszó
Jegyezz meg!
Belépés
» Elfelejtett jelszó
» Regisztráció
Hirdetés
A használat feltételei
•
Adatvédelem
•
GY.I.K., Használati útmutató és szabályok
•
Impresszum
•
Elosztó
•
Hiba jelentése
Az oldalon sütiket használunk a helyes működéshez. Bővebb információt az
adatvédelmi szabályzatban
olvashatsz.
Megértettem