OK
Mégsem
Hobbivasút
|
HESTORE
|
Kislexikon
Hírek
Cikkek
Fórum
OK
Hírek
Cikkek
Fórum
Lexikon
Segédprogramok
Apróhirdetés
Fórum témák
Ez milyen alkatrész-készülék?
Ki mit épített?
Elektronikában kezdők kérdései
AVR - Miértek hogyanok
NYÁK-lap készítés kérdések
[OFF] Pihenő pákások témája
- Elektronika, és politikamentes topik
PIC kezdőknek
ARM - Miértek hogyanok
•
Tápegységgel kapcsolatos kérdések
•
Frekvenciaváltó
•
LG okos tv
•
Opel Astra elektromos hibák
•
Dobozolási technikák, műszerdobozok
•
Vicces - mókás történetek
•
Arduino
•
Mosógép vezérlők és általános problémáik
•
Kapcsolóáramkör MOSFET-tel
•
Energomat mosógép
•
Erősítő mindig és mindig
•
Labortápegység készítése
•
Kapcsolóüzemű tápegység
•
Alternativ HE találkozó(k)
•
Felajánlás, azaz ingyen elvihető
•
SDR (Software Defined Radio)
•
Gáztüzhely elektromos szikráztatója
•
MyElecParts alkatrészkereső és készletnyilvántartó
•
Kombikazán működési hiba
•
Aszinkron motor teljesítményének meghatározása
•
Mikrokontrollerek zavarszűrése
•
Castone erősítő javítás
•
Érdekességek
•
Izzítás és izzítógyertya teszter
•
Motorindító kondenzátor
•
Gigatron TTL számítógép
•
Philips TV
•
Vásárlás, hol kapható?
•
Szárítógép problémák
•
HESTORE.hu
•
Mikrohullámú trafóból hegesztő
•
Sprint-Layout NYÁK-tervező
•
Gázkazán vezérlő hibák
•
Kazettás magnó (deck) javítása
•
Frekvenciamérő
•
555-ös IC-s kapcsolások
•
Bojler fűtése közvetlenül napelemmel
•
Autóelektronika
•
Videókártya probléma
•
Rádióamatőrök topikja
•
Tekercs induktivitás kiszámítása
•
Hangszínszabályzó
•
Csöves tápegység
•
Folyamatábrás mikrokontroller programozás Flowcode-dal
•
Elfogadnám, ha ingyen elvihető
•
PIC programozás mikroC fejlesztőkörnyezetben
•
Akkutöltő hiba
•
Kapcsolási rajzot keresek
•
A műhely (bemutató topik, ahol az alkotások készülnek)
•
Videomagnó problémák
•
Fejhallgató erősítő
•
RIAA korrektor
•
Füstgép építése házilag
•
BatteryBank gitar pedalhoz
•
Parkside akkuk javìtása
» Több friss téma
Fórum
Keresendő kifejezés
Keresés módja
Intelligens keresés
Hozzászólás keresés
Fájlmellékletben
Fájlmellékletben (képek)
Kategória
Minden kategória
Alapismeretek
Ellenállások
Kondenzátor
Áramforrások
Tekercsek
Kapcsolók
Érzékelők
Motorok
Műszerek
Egyéb
Analóg áramkörök
Erősítők
Szabályzók
Egyéb
Digitális áramkörök
Flip - Flop és tárolók
Kapuk
Vonali választók
Multiplexerek
Dekóderek
Demultiplexerek
Bufferek és meghajtók
Számlálók
Regiszterek
Aritmetikai áramkörök
Logikai áramkörök
Memóriák
Egyéb
Mikroprocesszorok
PIC
Memória / EEPROM
Memória / EPROM
Memória / RAM
Egyéb
AVR
STM32
STM8
Espressif, ESP
LPC
SAM
PIC32
ARM általános
Speciális
Csövek
A/D konverterek
Időzítők
Komparátorok
Egyéb
Technika
Audiotechnika
Fénytechnika
Vezérlés technika
RF technika
Méréstechnika
Keresés
Új téma nyitása
Lapozás:
1. - 50. elem
51. - 100. elem
101. - 150. elem
151. - 200. elem
201. - 250. elem
251. - 294. elem
OK
6 / 6
DSC00336.JPG
SDC10642.JPG
ellenorzo.jpg
DSCF2427.JPG
ledes.gif
840dd4f22eed...jpg
kapcsrajz.JPG
mA_kalk_v0.2.JPG
e32186d3b3ba...gif
mA_szamitas.jpg
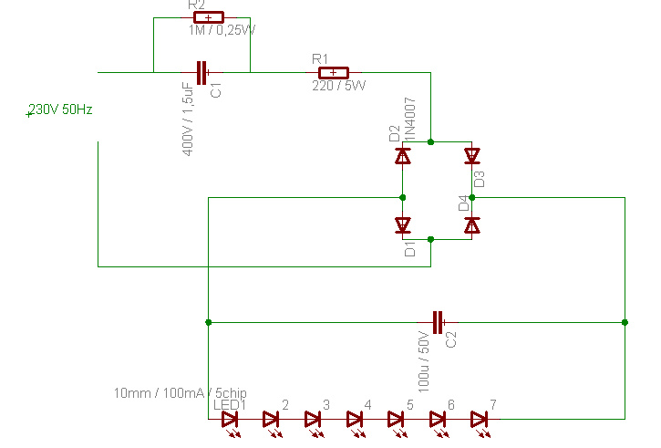
230VAC_kapcs.jpg
Led.jpg
Adatlap.jpg
C-reaktanci...gif
multifuse.png
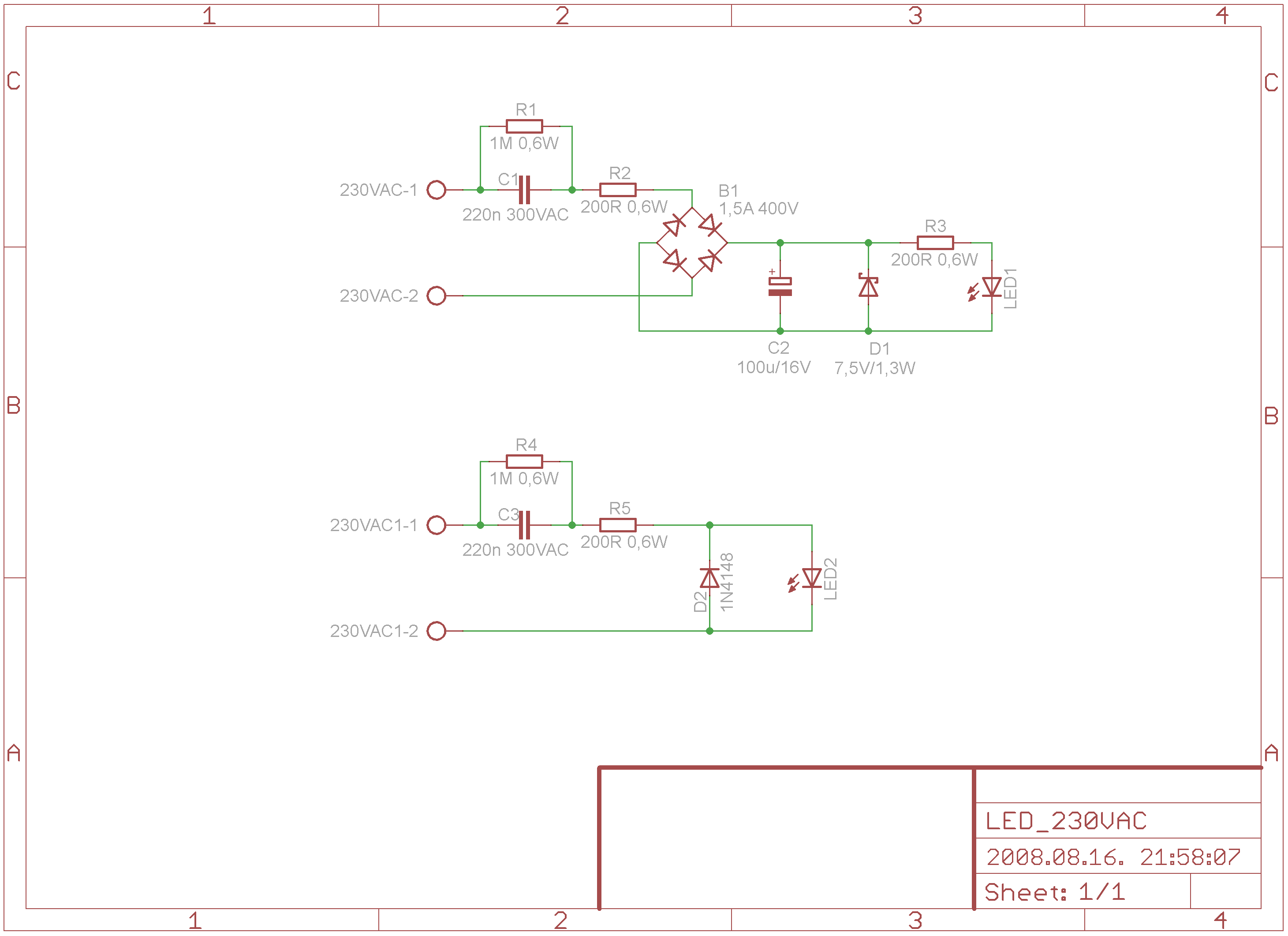
LED_230AC.png
LED-ek_230V-...jpg
LED_230AC.png
LED_230AC.png
220AC_2_PIC.jpg
vez02b.JPG
vez02.JPG
LED_220Vról...jpg
LED 230V-ró...jpg
regulátor.JPG
DSC00006.JPG
220vled100ma...gif
kapcs.jpeg
220vled100ma...gif
220vled100ma...gif
220vled100mA...jpg
220vled100mA.jpg
LED 230 V-r...jpg
Led_sorosell...jpg
RC-soroskapc...jpg
Xc - Kapacit...jpg
1led-230V-ro...gif
led-230V-rol.gif
led-230V-rol...gif
ledek.JPG
1db LED.jpg
ledsor.jpg
ledsor.jpg
led230.gif
Következő:
1. - 50. elem
51. - 100. elem
101. - 150. elem
151. - 200. elem
201. - 250. elem
251. - 294. elem
»»
6 / 6
Bejelentkezés
Felhasználónév
Jelszó
Jegyezz meg!
Belépés
» Elfelejtett jelszó
» Regisztráció
Hirdetés
A használat feltételei
•
Adatvédelem
•
GY.I.K., Használati útmutató és szabályok
•
Impresszum
•
Elosztó
•
Hiba jelentése
Az oldalon sütiket használunk a helyes működéshez. Bővebb információt az
adatvédelmi szabályzatban
olvashatsz.
Megértettem