Fórum témák
» Több friss téma |
Fórum
Nincs valakinek olyan nyákterve amit
1 megis oszt 2 jól működik és kb 0-25V 0-3A is elég. Amit eddig csináltam valamiért nem voltak jók. Előre is kösz
Sugi,
A plussz tranyo bazisaba kell egy 1k (aramkorlatozasi cellal). Nelkule nem illik bekotni! Udv.
sziasztok
megcsináltam a lm338k-val a tápot... minden szép és jó, lehet szabályozni normálisan, csak ha pl. egy ízzót rárakok akkor leesik a feszültség ilyen 0,5 meg még alacsonyabbakra... gondoltam azért, mert a c2-es elektrolit kondi helyett egy másik nem tom milyen fajta kondit de nem elektrolitot raktam be aminek nincs + és - oldala... kicseréltem egy másikra ami 100u 63v-os... azzal a fesz. már csak 1,1 voltig esik le.. Mi lehet a gond? Olyan kevés alkatrész van benne ezen sztem nincs mit elrontani. Vagy igen? A trafóval bisztos nincs gond, mert az elég erős. köszönöm cooler
Persze, PCB csak az elképzelésre volt kíváncsi, én lerajzoltam, de nekem pl nem is ellenállás van mellette, hanem trimmerpoti, még nem volt időm cserélni.. Koleszban vagok, és nem látom magam előtt.. Hogy pontosan hogy sikerült belőni, aztmajd pénteken tudom megmutatni..
Bocsi, hogy beleszólok, de szerintem nem jó a kiegészítésed.
A rajzon fel kellene cserélni a tranzisztor emitterét a kollektorral, akkor lenne jó logikailag úgy, ahogy elképzelted. De ha felcseréled, akkor meg az eredeti LED folyamatosan nyitva tartaná a tranzisztort, sőt ezt bázis ellenállás nélkül tenné, tehát valami megdöglene.
Nah, itt a kiegészítés, elnéztem, nem a negyedik, hanem a 3. müv erősítővel hajtom, amivel a protect Led is megy. Led előtét ellenállás értéket nem írtam, mert mindenkinek más tápról megy (mehet), így mindenki magának méretezi.
Szia !
Idézet: „Tuom, most kérdezitekmagatokban, MINEK?” Ez nem jött be ![]() Jó ötlet, sőt a megoldást le is rajzolhatnád mert kiegészíteném a rajzom ! Üdv!
Mellesleg egy pindurkát kiegészítettem a kapcsolást.
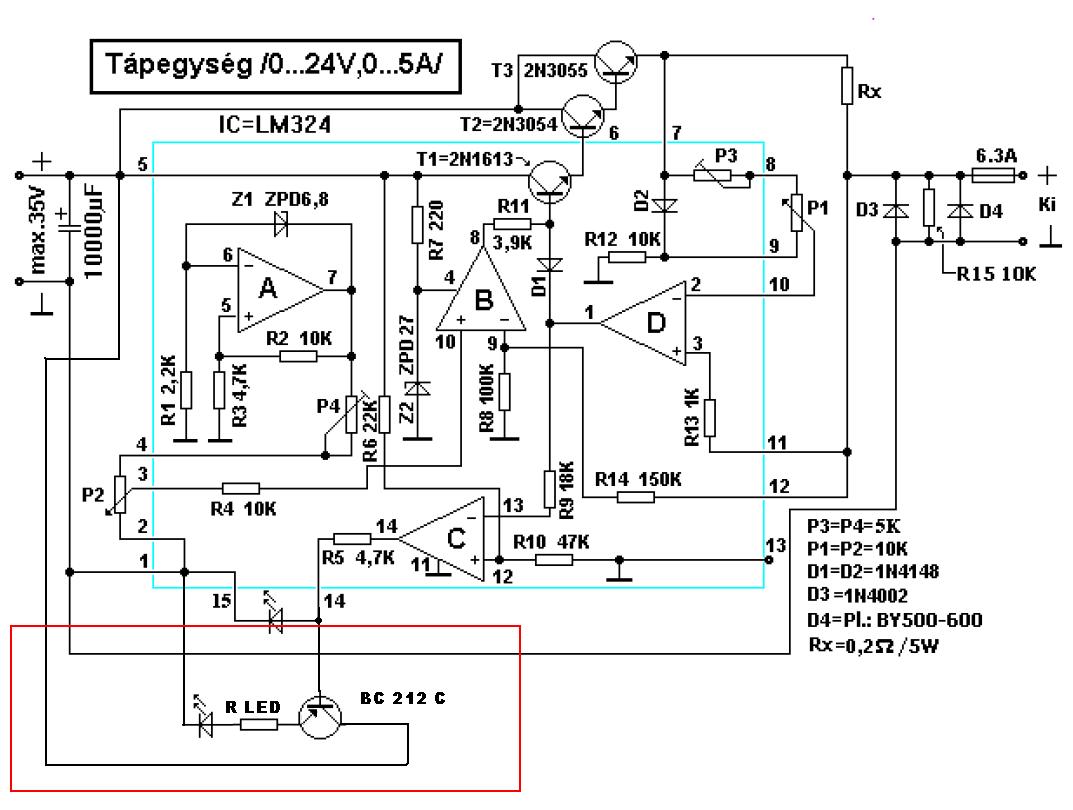
Az lm324 4. műveleti erősítőjével egy bc 212-est hajtok, ami egy ledet kapcsol le, amikor bekapcsol az áramkorlát. Tehát van két ledem, egy piros, meg egy zöld, és ha korlátoz, a zöldet lekapcsolja, a pirosat fel.. Tuom, most kérdezitekmagatokban, MINEK? Esztétikusabb lett tőle a táp.. Éjjen a LED!
Igen!
Ha nem esne le a feszültség, nem esne az áram sem. Üdv!
PCB!
A tápnál helyes az a működés, hogy amikor lefelé tekerem az áramlimitet, és mikor eléri a határt, azaz a fogyasztó többet vesz fel, mint a beállított érték, akkor leesik a feszültség? Egyelőre csak tesztelgetem, tehát nem trafóról megy! Számítógép tápról hajtom 24 v-al..
Szia !
Pl: csináld meg az elsőt, 1.2V - 25V -ig. Üdv!
Szia !
Táp amiről eddig szó volt, kb 500Ft -ba kerül. Nagy valószínűséggel a te tápod meg ez a táp közt jelentős eltérés nincs, ezek ebben a kategóriában mind egy kaptafára készültek. Üdv!
Nem gondoltátok, hogy 723-as IC-vel épitsétek meg a tápot? 1981-es Rádiótechnikában volt egy kapcsolás, 0-30 V-ig 0- 3A-ig lehet szabályozni, de ezek az értékek könnyen módosithatok. Nálam már régóta müködik (igaz némi módositással) 0-31 V 0-1,6A, de csak az ért ennyi, mert a trafom ennyit bir. (egy közönséges 24V 75W-os trafó) Nagy előnye, hogy nem kiván semilyen extra drága alkatrészt.
köszönöm a jó tanácsot az lesz...
holnap megveszem a PCB féle táphoz az alkatrészeket, és össze próbálom rakni de ezzel az lm338k-val is megpróbálok valamit csinálni :yes: ha van egy kis időtök megköszönném ha megnéznétek a www.alldatasheet.com oldalon található pdf fájlt amiben vannak alapkapcsolások...és hogy melyiket épíccsem meg... köszönöm cooler
Szia!
Műszerek legközelebb a kivezető kapcsokhoz. Üdv!
köszönöm a segítséget, de csóró gyerek lévén mindíg az olcsóbb utat válastom
de a PCB féle tápot is megakarom építeni... Ha megcsinálom az lm338k-nak az adatlapjában lévő egyik alapkapcsolását (ebben is segíthetnétek melyiket érdemes, mert van néhány), akkor ehhhez hogyan tudnék áramkorlátot egyszerűen, és hova célszerű a feszültségmérőt illetve árammérőt kötni..? thx cooler
Heló
Mivel kezdő vagy, így ajánlom, hogy építs inkább egy olyan tápot, amit már nagyon sokan megépítettek, mert ha valami nem működik, akkor sokan tudnak segíteni.
Épp csak ránéztem, elég kusza rajz, maga az IC nincs is berajzolva, csak utalás a lábakra. A bal oldali tranyó kollektorában piezo zümmer van (de miféle rajzjel?!).
A fesz. és árammérő műszereket - feltehetőleg - vagy a 100nF-os kondikkal jelölte(!?), vagy ezekkel párhuzamosan képzeld oda a műszert.
Szia !
Ez szó szerint, ugat, ketyeg, csicsereg ![]() Próba szerencse, én sokat nem nézek ki belőle. Üdv!
szijasztok
találtam itthon egy LM338K-t és mivel amúgy is szerettem volna tápot építeni ezért gondoltam megpróbálom ezt... vagyis eköré építeni egyet... talátam is egy kapcsolást, de nem nagyon tudom értelmezni vannak rajta számomra érthetetlen dolgok pl. tranyók mellé nincs semmi írva ez nekem azt jelenti, hogy bármilyet be lehet oda rakni. Vagy nem? Aztán a baloldali tranyó felett van egy dolog amit még nem láttam :no: de van tippem sztem egy kristály lehet... nah aztán van pl. ez a ON LINE [space], [space], voltmeter, meter set amper meter, max v adj... lefordítani le tom, csak mivel kezdő vagyok az elektró terén, ezért nem nagyon tom mit jelentenek... egyszóval mit mondtok erre a rajzra? (nekem az fontos hogy szabályozható legyen az áram)
Na megépítettem a Pcb-féle tápot, szabályoz is szépen, de az áramkorlát kicsit furán működik.. Ill. sztem nem normálisan.. A Potmétert ahogy csavarom, eccercsak hirtelen leugrik a fesz, magyarul leszabályoz.. De elvileg nem így kellene. Hol lehet a hiba?
Jééé4 Szabi! Mit beszélsz itt félre! Mondtam neked, hogy 3 amperes!
sőt..
Idézet: :yes: „Tápegység 0 -24V 5A”
Hali! Tuggya vaki hogy a PCB féle tápot hogy lehet felturbózni vagy 2-3 amperra?
Akkor nem kell sokat szórakozni vele! Két combosabb diódával egyenirányítod kétutasan és rákötöd a motort, nem kell szűrés sem. Persze nem lesz olyan erős, mint akkuval, mert abból csúcsokban 10A-t is képes kiszippantani.
Valójában ez egy akkumulátoros fóró-csvarozó géphez kéne. Merthogy a gép tökéletes csak az aksija nagyon gyorsan lemerül. És arra gondoltam hogy egy ilyen táppal lehetne belőle vezetékeset csinálni. Ezt kéne megoldanom . Amúgy köszi a válaszokat
|
Bejelentkezés
Hirdetés |




