Fórum témák
» Több friss téma |
Fórum
Sziasztok!
Tudna valaki küldeni egy jó kapcsolást labortáphoz? A feszültség és az áram legyen állítható! kb 0-20V-ig 0-2 vagy 3 A-ig PCB-é tetszik, csak nem teljesen értem a rajzot. Miért van darabokra szedve? Deniel
Köszi a választ.
Igazából arra lennék kiváncsi, hogy mekkora feszt lehet belőle kihozni? De szekunder tekercs ezek szerint csak egy van, de több kivezetése van? Deniel
Hello
Azt akarod megtudni,hogy melyik a primer tekercse,hogy ne a szekundert kösd a hálózatra? Ezt általában ugy szoktam megállapitani,hogy kimérem a két végét ellenállás mérővel,és ahol több ohm-ot mér,az a primer tekercs,vagy ahol vékonyabb a vezeték a szekunder tekercs vezetékétől,akkor az is a primer! Ha nem ezt akartad megtudni,hanem azt,hogy tényleg hogy van tekercselve Ez a trafó ugy van tekercselve,hogy több kivezetése van,amely kivezetéseken eltérő feszültséget mérhetsz! A kapcsolóbol azért jön ki egy vezeték,mert a a trafó kivezetésének eggyik polaritását kapcsolja arra ez egy vezetékre! Ez a kapcsoló pont ugyanugy müködik,mint a vasutnál a forgóasztal! Csak az a mozdony tud kijönni,amerre az asztal "áll" itt csak azt a feszültséget tudod használni,ahol a kapcsoló zárja az épp arra rákötött feszültséget! Nem tudom érthető vagyok-e? de sztem nem igazán... ![]() Pontosan nem tudtam mire vagy kiváncsi!
Köszi
Euz tényleg pontatlan,nem megfelelő válasz volt! DE ha a zárlat,vagy ha véletlen ősszeér a két kimeneti vezeték(az utobbinál tuti,hogy több amper folyik át),akkor a bizti "leold"ha viszont a zárlat nem emészt fel nagyobb áramot,mint 3 ampert,akkor tényleg én lettem volna a kakuktojás ![]() ![]()
Sziasztok!
Szétszedtem, egy másik akkutöltőt, amiben ilyen trafót találtam (ld: kép) A kimeneti feszültség 3,4V-tól 14,4V-ig változtatható egy forgókapcsolóval. Ez a trafó hogy lehet tekercselve? Mert a kapcsolóból csak egy vezeték megy a diódákhoz, a másik a trafó egyik kivezetéséből jön. Deniel Idézet: „Zárlatvédelem megoldható egy 3A-es sorbakötött biztivel” Ne vágjunk már fát Egy tápegység akkor ér valamit ha az szabályozható, mint feszültség mint áram szempontjából. Labortáp, ez nálam olyan feszültségforrást jelent amit univerzálisan lehet használni javításkor, élesztéskor. A zárlatvédelmet nem egy 3A-s biztinek kell ellátnia mert mi van ha amit javítok az 2A-be belehal ? A labortáp nem dugótáp ! tápegység rajz: http://torolt_link6/webtartalom/kapcsolasok/tapegyseg/tap.pdf Üdv!
Hi
Örülök,hogy tudok segiteni ![]() Szoval az a talált tápegység 30V AC? ha igen "nyert" ügyed van Én tudok egy 3A-es 1,2-26V szabályozható tápot! Zárlatvédelem megoldható egy 3A-es sorbakötött biztivel Áramerősség,és feszültségmérő nincs hozzá,de azt is lehet "mellékelni" A kapcsolást kiprobáltam,sajna nem hobbielektronikárol van ![]() A rajzon látható kimeneti fesz pontatlan,ugyanis 5k potival 24 V maximum,4,7 potival pedig 26V maximum,a lomex-ban csak 5k volt! Én egy 32V-os AC tápot használok(a rajzon 30V-os van)és csak 1,5A-rel probáltam ki rövid ideig,egy elég nagy hütöbordával,de ha folyamatos 3A-ral akarod müködtetni,akkor követelni fog egy ventilátort! is ![]() Még annyit,hogy 1N4007-es diódát használunk mind a 2-nél,és 50 V-os kondikat Üdv:Gyorsfagyasztott Pulykafilé ![]()
trafód legyen kettős szigetelésű.
Olyat nem lehet csinálni, hogy a trafó kimenetéről párhuzamosan 2 szer veszem le a feszültséget (pl 12V), külön egyenirányítva, és stabilizálva, majd a végén sorba kötve nem kaphatok 2 szer akkora feszt (24V) ?
Vagy ez nagy hülyeség? Deniel
Sziasztok!
Van itthon egy trafóm régi akkutöltőből. 12V 6,3A van ráírva (de terheletlenül 19,9V-ot ad le) Ebből lehetne valami jókis labortápot építeni? Deniel
Mondták mások, hogy nehezen megoldható amit szeretnék, ezért maradtam a 30V 3A-nél!
Azért ezt rendesen alább adtad! A 30V 3A elég messze van a kitűzött céltól.... Nem is az áram - mert az csak trafó, tranyó meg hűtés kérdése - hanem a feszültség. 35V kimenőhöz kell legalább 38-40V pufferfesz és ez nem mehet feljebb terhelés nélkül sem a kommersz műveleti erősítők használatánál. Ekkora áramhoz darlington áteresztő (még inkább 3-as darlington) kell, ami min 1,4 (2,1)V-al magasabb kimenőfeszt vár a műv-erősítőtől mint a kimeneti fesz.
Ezek a korlátok csak spec. alkatrészek vagy más kapcsolástechnika (pl lebegő táp) alkalmazásával hidalhatóak át.
thx, én nem is tudtam volna, nem tom hogy kell...
De a probléma még adott! Help!
Nem lehettt volna tömöríteni? Vagy kisebb képméretben feltölteni? IRFAN, ACDsee, Photshop...
Na erre a tápra gondoltam...
Én köszönöm a pontot!
Bye Sheffield
Köszönöm! Ezekre gondoltam, és még IC-m is van hozzá! Tiéd a pont!
A tápegység meg van oldva! Találtam egy 0-30V 3A-eset! Köszönöm!
A hiba oka:gerjed a műveleti erősítő....
rakj a zénerrel párhuzamosan egy 100pF körüli kondit. (csak arra nem emlékszem melyik is...de aszthiszem az A jelű -referencia- a bűnös)
Feszültség mérő 1
Feszültség mérő 2 ez ugyan az mit az előbbi csak Topi kreált hozzá egy frankó leírást! Áramerősség mérő Remélem tudtam segíteni! További jó fórumozást! Sheffield
Szia Tom19!
A rajzot amit be raktál nekem megvan építve, de van egy kicsi hibálya. Nem mindig indul be az áramkör! Még nem sikerült rájönnöm a hiba okára.
Sziasztok!
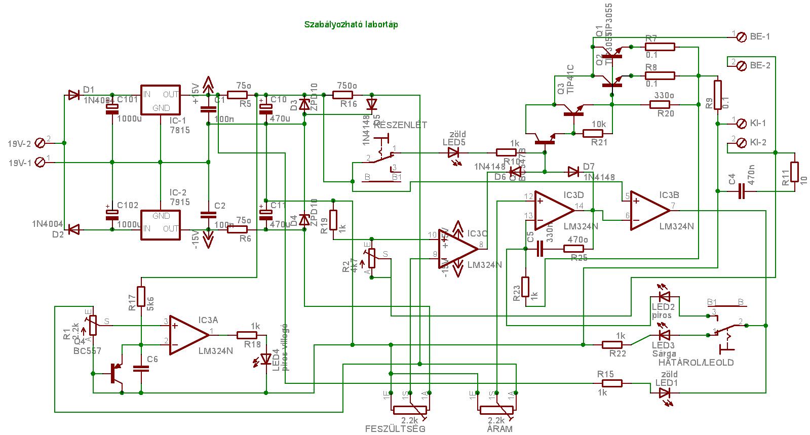
Kezdem azzal hogy, végig olvastam minden tápegységet fórumot, de egyikben sem találtam választ! Tehát szeretnék építeni egy komolyabb labor tápegységet! Amit szeretnék: -Legyen állítható feszültség: 35V kell max, a min nem nagyon számít, mondjuk 2-35V-ig -Zárlatvédelem legyen rajta és max 5A-t tudjon leadni A többi már csak extra! -Felvett áram kijelzése(7 szegmenses LED kijelzőn, egy tizedes jegyig: 3.5A) -Kimeneti feszültség kijelzése ( ez is mint az áramfelvételnél) Külön külön is küldhettek kapcsolásokat, én már talán össze tudom rakni! Tehát ha valaki egy tápot küld, más meg a fesz kijelzést, valaki pedig az áramfelvétel kijelzését! Nekem van egy kiszemelt áldozatom tápegység ügyben, de átalakításra szorulna, hogy azokat tudja amiket leirtam. Csatolom a rajzát! Köszönöm a segítséget előre is!
Hy!
Van itt olyan aki megépítette a rádiótechnika évkönyv '02-es számából a labortápot? Kellene egy kis segítség mert nem igazán megy...
Ahogy én tudom, azt csak kézzel tudod megoldani/utólag módosítani.
A kapcsolási rajz nekem a szovjet TV-khez adott stílusú, áttekinthetetlen. Némi átrajzolás után már jobban tetszik (nekem).
Na igen .
De ezekben nincs leírva pl.:A tápoknak hogy csináljak szélesebb fólicsíkot autóruterral!
Csak halkan jegyezném meg, hogy két fórumtéma is foglalkozika az EAGLE-s problámával:
EAGLE Nyáktervező; Eagle 4.16 nyáktervező... :nezze: Érdemes azokba is beleolvasni. Az RT ÉK 2005 / 137-oldalon van leíris az EAGLE 4.0-ás verzió használatáról. A főbb utasitásokat mutatja be.
Nekem így első ránézésre úgy tűnik mintha túl lenne bonyolítva a kapcsolás. Egyébként én általában ExpressPCB-t használok.
Proteus
Ez ezerszer jobb mint az eagle. Én is kökat küszködtem az eagle hülyeségeivel, aztán ráakadtam a proteuszra, ez nagyok király.
Talán most .
A nyákfélén az alkatrészek értékei öszzekeveredtek! Köszi ha tudtok segíteni . Megyek aludni , holnap fojtköv. Jóélyt |
Bejelentkezés
Hirdetés |













