Fórum témák

» Több friss téma
Fórum » Inverteres hegesztőtrafó
 
Témaindító: Gabi, idő: Aug 12, 2005
Lapozás: OK   550 / 566
(#) boap válasza Peter65 hozzászólására (») Márc 16, 2022 /
 
Mint írtad kisebb gate ellenállással adták meg az teszt adatokat. Ezen a frekvencián sokkal fontosabb a meredekség, ezért kellene gate ellenállást 4.7R-t csökkenteni, van 3.3R-om, illetve rakhatok rá még egy 4.7R ellenállást így 2.35R lenne.
Amúgy a 2 db 0.5-ös maggal csináltam 8/8 menetes képet 4-eres szalag kábelllel 2 primer és 2 szekunder tekerccsel. Csak fél, azaz 2 gate-re elég, de kettőt csináltam.
Amíg csak a fele volt fenn, addig a meredekség jónak tűnt. Ha mindkét mag rá volt kötve az egy meghajtásra, akkor belassult a töltés. Már megcsináltam a pót meghatást, majd azt fogom tesztelni. FZT-ket aliexpressről rendeltem, BDP-k még vannak itthon.
(#) boap válasza Peter65 hozzászólására (») Márc 17, 2022 /
 
Tudsz javasolni egy nagy áramú gate meghajtót ami ide jó lenne a HEstore-ból ?
(#) Peter65 válasza boap hozzászólására (») Márc 17, 2022 /
 
Jól értem ugye, hogy ezzel a gate meghajtóval akarod az IGBT-ket vezérlő trafót meghajtani?
A HEstore kínálatából a TC4421A vagy TC4422A jöhetne szóba. Kettő kellene belőlük, hogy a kimenetük hidat képezzen. Nem olcsók, és a 10A-es csúcs áramot sem tudod elérni a hídba kötés, és a viszonylag nagy belső ellenállás miatt, ezért felvetem, hogy nem próbálod meg esetleg a fet-es meghajtást? A vezérlő IC-d kimenetei fetmeghajtó áramkörök, így azokhoz jól illeszkedhetne. A HEstore kínálatából az IRF7343 tűnik nekem a legszimpatikusabbnak. Ebben van egy P és egy N csatornás fet. Kettő ilyennel elég rendes trafómeghajtást lehetne összehozni. Persze lehet külön fetekből is összeállítani. Az eddig használt sot-223 tokozásban a HEstornál nem találtam nekem tetsző feteket. Ha esetleg a D-Pakos tokozású fetet könnyen rá tudod forrasztani a sot-223 helyére, akkor az IRFR024N/IRFR9024n párossal lehet megpróbálni. Persze az áramkört át kellene alakítani. Mivel egy kimenetről lenne meghajtva egy félhíd P és N csatornás fetje, a keresztbenyitást elkerülendő diódával kellene kikapcsolni, és ellenállásal lassítva bekapcsolni a feteket. További védelmet jelentene, ha az IGBT-k közös meghajtó ellenálását a primer oldalra tennéd (ha eddig esetleg nem itt volt), és a drain-ek közé tennéd mind a kettő hídágban. Így egy összenyitás esetén ezek is korlátoznák az áramot.
(#) boap válasza Peter65 hozzászólására (») Márc 17, 2022 /
 
Megrendeltem őket(utolsó 3 amit említettél) , majd megjönnek valamikor. Pontosítsuk a az áramkört,mert a IGBT közös meghajtó ellenállása az melyik is...A 2 fet közötti dióda is talán a gate-k között lenne valahogy. majd beszéljünk róla.
BDP949/950re cseréltem a pótmeghatóban a tranzitorokat bázis ellenállásként 47R-tettem oldalanként. Valalmi nem ok bal oldallal mert egyik fele nem jól működik, a bázisig egyforma.
Holnap még kicserélem a bal oldali tranzisztorokat, de nem sok remény fűzök hozzá, hogy jobb lesz a meredeksége.
A hozzászólás módosítva: Márc 17, 2022
(#) boap válasza boap hozzászólására (») Márc 18, 2022 /
 
Megpróbáltam mérni még egyszer mi okozza ez eltérést. balszerencsémre vitte a UCC2808-at is a bal felső(BDP949) tranzisztor (BDP949). Cseréltem őket és jó lett minden.
Csináltam gate és gate ellenállás képeket, határozottan szép az emelkedés/süllyedés jele. Az áramjel tovább növekedett, de két maggal csak picit emelkedett.
Továbbra is kérdés maradjon a 4R7 gate ellenállás vagy 3R3-ra cseréljem?
A fetes meghajtást is ki kell majd próbálnom. Ha jobb az lesz beépítve.
Amúgy már gondolkodtam rajta, és próbálgattam is, de az egybe nyitást akkor sem küszöböltem ki, és ezért nem volt jó és nem is vittem tovább.
A hozzászólás módosítva: Márc 18, 2022
(#) boap válasza Peter65 hozzászólására (») Márc 21, 2022 /
 
Mostanra értettem meg amit leírtál.
tehát gatekre ellenállás és párhuzamosan dióda a kisütéshez, az áram irányok megkülönböztetésére.
Nézegettem a D-pak-os FET-ek adatlapját és számoltam gate lassító ellenállásokat.
Az N-es fetre 56 Ohm esetleg 47 ohm.
A P-s fetre 68 Ohm vagy 56 Ohm-ot számoltam, hogy befejeződön a másik lekapcsolódása.
Diódából gondolom gyors kellene , esetleg kapcsoló tipusú akkor LL4148 jó lenne, de a P-s fetre 2 kellene ismétlődő csúcsáram 500mA, (+ képvagyok a P-sre fordítva kell behelyezni - kisütés a +táp felé).
Ha így jó, akkor tervezek egy kis pótpanelt, mire megjön kész leszek vele.
(#) GPeti1977 hozzászólása Márc 21, 2022 /
 
A RT2021 évkönyvben van egy cikk ami arról szól hogy inverteres hegesztőt használunk alaptápként amivel további step down konverterekkel állítunk elő stabil feszültséget. A szerző visszarajzolta a hegesztő szekunder oldalát, ami egy félhidas invertert feltételez a topológia meg a menetszám arányokról, tehát nem a szokásos 2T forward, viszont a szerző felvette az inverter kimeneti karakterisztikáját ami üresjáratban 2x -es feszültségről indul majd exponenxiálisan csökken 40V-ra 100Amper terhelésnél.
Az egész ellentmondásos, lehet kapni félhidas kínai hegesztőt ami segédkapcsolással felemeli az üresjárati feszültséget (az nincs a rajzon), vagy az inverter 2T forward csak hibásan lett visszarajzolva a szekunder rész?
(#) Peter65 válasza boap hozzászólására (») Márc 21, 2022 /
 
Inkább nagyobb ellenállással kezd, akár 100R-mal egységesen, hogy a keresztbenyitást elkerüld, és inkább legyen egy kis szünetidő. Szerintem 100R-rel is 50nsec alatt van a kapcsolási idő.
Szerintem az N csatornás fet kisütő árama lesz nagyobb, a meghajtó IC a GND felé tud nagyobb áramot (sink current peak 1A).
Az LL4148 szerintem kevés, inkább valamilyen shottky vagy más gyorsdióda legyen 1...2A-es. Ha mégis az LL4148-at akarod, akkor a P csatornás kikapcsolására 2db-ot párhuzamosan, az N csatornás kikapcsolsásra 4db-t párhuzamosan (az LL4148 maximális ismétlődő csúcsárama 0,5A, nem célszerű maximálisan kihasználni).
Ha új nyákot csinálsz, a félhidak körét kis induktivitással és jó táphidegítéssel alakítsd ki, hiszen a P és N csatornás fetek parazita diódái védik a másikat a túlfeszültségtől.
Én lusta voltam lerajzolni a kapcsolást. Ha te megteszed, akkor biztosabban tudom azt mondani, hogy: igen, így gondoltam.
(#) boap válasza Peter65 hozzászólására (») Márc 21, 2022 /
 
Ilyenkor csak Qgs-el kell számolni ? Mert,ha igen , akkor tényleg 50ns alatt vagyunk.
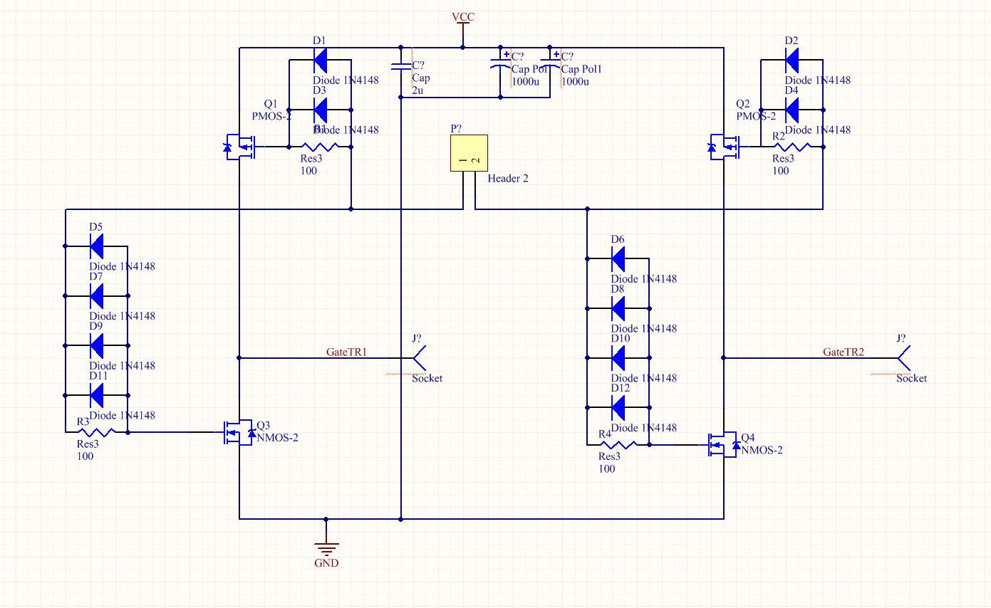
A másik: közös Gate ellenállás nem volt, gate-nként van egy 4R7 (egyik felén most 3R3 ).
A H híd mindkét ágán legyen sorosan a FET-ekkel, a fetek között ? Mekkora legyen, és ha a primer oldalon lesz, akkor gate-nként nem kell már ?

Láttad a BDP-s gate képeket ? Ha ilyen lett volna korábban, akkor nem állok neki tökéletesíteni.
A hozzászólás módosítva: Márc 21, 2022
(#) boap válasza Peter65 hozzászólására (») Márc 21, 2022 /
 
Itt van sematikus rajz/terv.

FET_TR.JPG
    
(#) boap válasza Peter65 hozzászólására (») Márc 21, 2022 /
 
A nyákterv első verzió:
(#) Peter65 válasza boap hozzászólására (») Márc 22, 2022 /
 
A kapcsolási időhöz a teljes gate töltéssel kell számolni, "Total Gate Charge", Qg-vel jelölik az IRFR024N adatlapjában.
Én a primer oldalra tenném "egyben" a gate ellenállást, de nyugodtan megoszthatod, ha akarod. A primer oldalon, a fetek közös drain kivezetése közé, a GateTR1 éd GateTR2 csatlakozási pontok fölé mind a kettő félhídba tennék legalább egy-egy 1 ohmos ellenállást. Ez az esetleges keresztbenyitás áramát (és persze a trafó áramát is) kb. 15A-re korlátozná. Az 1 ohmos ellenállás robosztusabb legyen, akár 5db 5R1 ellenállás párhuzamosan kötésével is kialakíthatod.
A nyákon nem látok hidegítő kondenzátort, és még hiányzik a javasolt 1R ellenállás. A félhidak és a hidegítő kondenzátorok áramutjával körülhatárolható felületet kellene minimalizálni. Azaz a feteket közelebb kellene rakni, a sourse-uk minél közelebb legyen, és a nyakukra 100nF + 1µF + 10µF kerámia kondikat kellene tenni. Lehet néhány uf-os lábas fóliakondenzátort is használni (pl. a nem smd-t tartalamazó oldalra tenni), mert a 15A-es áramtüskéket ezeknek a kondenzátoroknak kell biztosítani, és a felületszerelt kerámia kondenzátorokat azért ez eléggé igénybe veszi. Ha ehhez egy picit távolabb kell vinni a gate ellenállásait és diódáit, akkor meg kell azt tenni.
A BDP-s képekről; bennem azt erősíti meg, hogy a meghajtó áramodat kell(ett) növelni. Hogy neked mikor lesz megfelelő, azt neked kell megítélned.
(#) boap válasza Peter65 hozzászólására (») Márc 22, 2022 /
 
Ez az első verzió, jó nagy hűtőfelülettel kezdtem a feteknek, de ezt is szoktam optimalizálni.
Nekem is az volt utólag az érzésem, hogy nagy lett kisebbre kell terveznem (közelebb), megpróbálom kifelé tenni a drain-ek hűtőfelületét ezáltal közelebb lesznek.
Hátul VCC és GND felületket hagytam találkozni oda terveztem a mostani rendelésem fólia kondezátorait (1.5u, 2u) de a polarizált 1000u-sat is.
A két "1 ohmos"-t beletervezem.
A "nyakukra 100nF + 1µF + 10µF" kerámia kondikat keresek 1u van. De azt érted alatta. hogy közel a fetekhez és a VVC - GND közé ?

Az árammeghajtási gond már nyilvánvaló volt számomra is, de ez már bizonyíték rá.
A másik oldalt is 1 BDP kivételével átépítettem. A hibás hiányzott a sorból. Csak rendelni tudtam, de várakozó több tételem is(köztük a fetek is).
(#) Peter65 válasza boap hozzászólására (») Márc 22, 2022 /
 
Szerintem itt nem kell a fetek hűtésével foglalkozni. Nem számoltam utána, de szerintem töredéke lesz, mint ami az 1R ellenállásokon keletkezik.
Az jó, ha a panelnak mind a kettő oldalát kihasználod.
Igen, a "nyakukra" alatt a fetekhez minél közelebbi táphidegítést értem.
(#) boap válasza Peter65 hozzászólására (») Márc 23, 2022 /
 
Rakhatnám a bottom oldalra a gate ellenállásokat és a diódákat ( úgy is át kell vezetnem az összekötések miatt ), akkor még közelebb mehetek a sourse-okkal.
(#) boap válasza Peter65 hozzászólására (») Márc 23, 2022 /
 
Kerámiából 100n van smdben és THT verzióban, 1µF-os is szintén SMD kerámia
Van még 2u-os és több 1µF-os kondim ezeket nem tudom pontosan melyik fajta:


A 10µF-ost nem látom kerámiából HEStore-ban sem.
(#) boap válasza Peter65 hozzászólására (») Márc 23, 2022 /
 
Itt a harmadik verzió. A kondikat majd elhelyezem ha itt lesz minden alkatrész.
A gate köröket a bottom oldalra tettem.
A hozzászólás módosítva: Márc 23, 2022
(#) Peter65 válasza boap hozzászólására (») Márc 24, 2022 /
 
Az az első problémám ezekkel a nyák verziókkal, hogy nem látom rajtuk a hidegítő kondikat. Lehet, hogy csak egyszerűen nem tudom értelmezni, de így nem tudok újat mondani.
Ha én álnék neki; Q2 és Q4 lábai balra, Q1 és Q3 lábai jobra néznének. Q2 és Q4 szorosan egymás mellett, hasonlóan a Q1 és Q3. A Q2 és Q4 alatt furatgalvánok vízszintes sorban sűrűn a drainre kötve, úgy, hogy köztük elférjenek az ellenállások a másik oldalon. Az ellenállásokat értelemszerűen a furatokra kell kötni. A fetek sourse-i alatt is furatgalván, a másik oldalon 1µF + 10µF hidegítő kondival átkötve. A furatokat úgy lenne jó elhelyezni, hogy a hidegítő smd kondi fölé a furatokba lábas fólia kondenzátort tudjál forrasztani (nem baj, ha előre le kell vágnod a lábait, mert a túloldalon a fetek kivezetése miatt nem tudnak kilógni). A fetek oldalán a Q2 és Q4 lábaitól balra 100nF hidegítő kondenzátor a sourse-k között. A többit lehet úgy ahogy adja magát.
A Lomex-ben van 10µF 50V X7R kondi 1206 méretben (82-14-91) elfogadható áron.
A source-ok távolsága a DPAK tokozásból adódóan kb. 7 mm lesz. Ha 5mm-re teszed a lyukgalvánokat, akkor már elég neccesen fér el közte a 1206, de a 2 raszteres fóliakondenzátor éppen belemenne. Kicsit könnyebb a helyzet, ha 7,5mmre teszed az átmenő furatokat, az smd kondi könnyebben elfér, és akkor 3 raszteres fóliakondi lenne a jó választás. A fólia kondi legalább 1µF-os legyen, elég 50V-os is.
(#) boap válasza Peter65 hozzászólására (») Márc 24, 2022 /
 
A Q1-3 azt lehet könnyen(már terveztem is,de csak a Q1-et ) jobbra fordítani a lábaival. A Q2-4-et megfordítom és így a furatgalvánokkal a bottom oldalra kerülnek ellenállások (akkor meg fel kell cserélnem bottomon lévő gate kört a top oldalon levő ellenállásokkal) OK ez meglesz.
Amit mutattam képet alkatészról, abból 1206 100nF-t mondod felhasználni, a másik oldalon 1µF-t ?
Megnéztem a Lomexben 10µF 50V X7R kondi 1206 , nem vásároltam ott de volt regisztrációm régről. Meg is rendeltem utánvéttellel.

A 2µF-os az nemtudom milyen kondi ?
A hozzászólás módosítva: Márc 24, 2022
(#) boap válasza Peter65 hozzászólására (») Márc 25, 2022 /
 
A furatgalvánokat én csak átkötéseknek tudom elkészíteni.
(#) Peter65 válasza boap hozzászólására (») Márc 25, 2022 /
 
Amilyen kondikat mutattál korábban (2uF, 100nF), azok jó minőségű polipropilén fólia kondenzátorok, de most lehet hogy nem tudod felhasználni. A 2µF esetleg jó lehetne, de elsőre szerintem túl nagy ide a mérete. Neked most elég 50V-os kondenzátor is.
Ami elrendezést javasoltam, azzal a feltételezéssel írtam, hogy furat-galvános az átvezetés. Ha ez nincs, akkor a kettő egymás mellett lévő fet alatti drain padot a felső esetében felül, az alsót pedig alul szélesíteném meg annyira, hogy ott 4-5 átvezetést létre lehessen hozni. A másik oldalon az átkötésekhez csatlakozó felületek közé mehetnek az ellenállások.
A source alatt lévő átkötéseket is szét kell így húzni, lehet hogy 4 raszteres fólia kondi fog kelleni.
(#) boap válasza Peter65 hozzászólására (») Márc 25, 2022 /
 
A 2µF az 22mm-es lábtávolságú.
Az ellenállások, 5db egymás mellett kb.16 mm széles helyet foglalnak. Vagy egymásra teszem őket, vagy egyet a top oldalra(1-1-et) a jobb és bal FET-e közé, vagy távolabb a jobb bal oldalt....
A hozzászólás módosítva: Márc 25, 2022
(#) Peter65 válasza boap hozzászólására (») Márc 25, 2022 /
 
Nem tudom, a 16mm hogy jött ki. A 1206-os ellenállás 1,6mm széles, a pad-ja se kell, hogy 2mm-nél szélesebb legyen. Persze így is az 5db kb. 10mm, míg a Dpak teste kb. 7mm magas. Mondjuk kiegészítheted a Dpak-ot 3mm-es zászlóval. Az egymásra pakolás jó lenne a rövid idejű terhelhetőség növelésére, de nekünk most a kis induktivitás a fontosabb, az meg akkor jobb, ha szélesebb sávban egymás mellett vannak az ellenállások. Ilyen alapon, ha 16mm hosszú hűtőfelületet készítesz, lehetnek az ellenállások is 16mm hosszan.
(#) boap válasza Peter65 hozzászólására (») Márc 25, 2022 /
 
Csak nem 1206, hanem 6332 1W-os , vagy ez túl robosztus ? Van 1206-os is.
(#) boap válasza Peter65 hozzászólására (») Márc 25, 2022 /
 
itt a 4. verzió kezdemény.
(#) boap válasza Peter65 hozzászólására (») Márc 25, 2022 /
 
Lehet hogy 4R7 5% gondoltam, mert 5R1 nincs is.
(#) Peter65 válasza boap hozzászólására (») Márc 25, 2022 /
 
A félhídban lévő fetek szerintem így jók lesznek, viszont a kettő félhíd között ne legyen fölösleges távolság. Alapvetően a hidegítő kondikat kellene közelebb tenni, közvetlenül a fetek lábaihoz, itt minden milliméter számít. A gate kivezetést a kondik padjai között hozd ki. A gate áramköröket megkerüli a Vcc illetve a GND. Csökkenteni kellene a hurkot, ha másként nem megy, akkor átkötéssel. Sajnos a színeken nem tudok eligazodni, így nem tudok konkrétabb segítséget adni.
Jó a 4R7 is.
(#) boap válasza Peter65 hozzászólására (») Márc 26, 2022 /
 
A 4R7-bol elég 4db 1,17 Ohm lesz belőle, ha 5db akkor 0,95 Ohm lesz. Lehetne , hogy egymásra teszem őket és akkor még közelebb viszem két oldalt.
A hidegító kondik miatt nem fért el gate kivezetés via-padja, de vékonyabb (0.5mm) vezetékkel elférek a lábaik között, vagy tényleg a láb álá teszem a via-t.
(#) boap válasza Peter65 hozzászólására (») Márc 26, 2022 /
 
Itt van az 5. verzió. Esetleg az egész szélességét csökkenteni fogom.
(#) Peter65 válasza boap hozzászólására (») Márc 26, 2022 /
 
Ez már lényegileg egész jó, persze mindig van még mit finomítani rajta:
-A trafó primerjét nem érdemes fóliával odébb vezetni, a sodrott érpár végét én közvetlenül fetek drain padjára forrasztanám.
-A négy fetet még mindig közelebb lehetne húzni függőlegesen és vízszintesen is.
-A hidegítő kondik is még közelebb húzhatók néhány milliméterrel.
-Hidegítő kondiból többet is betehetnél. A Vss és Gnd felület találkozásánál ahol van hely, végig telerakhatod kerámiakondival.
Következő: »»   550 / 566
Bejelentkezés

Belépés

Hirdetés
XDT.hu
Az oldalon sütiket használunk a helyes működéshez. Bővebb információt az adatvédelmi szabályzatban olvashatsz. Megértettem