Fórum témák
» Több friss téma |
Fórum » JLT-02 analóg forrasztóállomás
Jól gondoltam, sima K-típusú hőelem van benne:
Bővebben: Link Most már ezáltal az állomást meg tudom hozzá tervezni. :yes: Csak egy megfelelő akváriumi levegőztető pumpát kell még találni, no meg megvenni magát a pákát.
Nos köszönöm a linket, de ugyan ezt én magam is belinkeltem pár hozzászólással ezelőtt.
Sziasztok !
Utánépítettem a forrasztóállomás II-t, és a figyelmetlenségemnek köszönhetően fölcseréltem az IC2-t és az IC4-et. Azokat már kicseréltem újakra, de még mindig nem működik megfelelően. A fűtés rendesen működik ha rákötöm a pákát, csak a kijelző nem jelzi ki a valós értéket. Amikor bekapcsolom akkor fölvillan egy érték és utána semmit nem jelez ki . Lenne valakinek valami ötlete hogy mi lehet a probléma? Előre is köszönöm a segítséget. Üdv.:Olivér
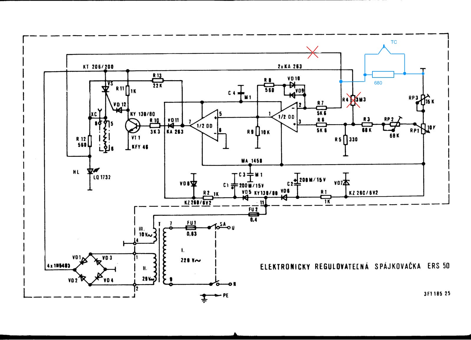
Ma elővettem az ezer éves, még anno a kollégiumban a "csehszlovák kollegák" által behozott Tesla ERS50 típusú hőfokszabályozós pákámat, hogy egy kicsit feljavítsam. A 4. képen látható típus van nekem, a 3. képen jobban látszik, hogy mit is tud (200-400 fok egy potival beállíthatóan, egy LED-del visszajelezve a fűtés állapota), de az már az újabb sorozat, különálló pákatartóval.
Az történt ugyanis, hogy a használat során elégtek a hegyei, és bárhogyan kerestem, nem sikerült venni hozzá. Így hát úgy döndöttem, hogy EZT a pákát felhasználva új életet lehelek ebbe a békebeli csodába. Az eredeti kapcsolási rajza a 2. képen látható, a hőelemes pákához módosított pedig a 1.-n: a pirossal áthúzott ellenállás és az összeköttetés megszüntetése, a plusz ellenállás beépítése, és a TC-vel jelölt hőelem bekötése volt szükséges. A hőfokot hőmérővel beállítottam, egész jónak tűnik a potméter skálája is. A páka pedig kapott egy eredeti Weller hegyet, úgyhogy teljesen meg vagyok vele elégedve.
Szia!
Egy kérdésem lenne hozzád,mert én is gondolkodtam azon,hogy Weller hegyet tennék az ugyan ilyen pákámba.Melyik típusú megy bele?Nekem az állomásom is a gyári Solomon.Egyáltalán van értelme a másik hegynek,mert az eredeti sem tűnik rossznak. Üdv Fox11
Őszintén szólva nem próbáltam az eredetivel (bár ránézésre tényleg jónak nézett ki), a páka vadonatúj volt, és valahol (lehet, hogy pont itt) olvastam, hogy a Weller belemegy. Mivel van itthon "kattógós" (TCP50 a neve?, talán a hegyeket meg PT50-nek hívják bele) Wellerem, és ahhoz pár hegy, gondoltam, kipróbálom, ezért került bele a Weller hegy.
Amúgy régebben voltak ezekhez a Wellerekhez a Puskás-hegyek és az eredeti Wellerek. Hát, azt kell mondjam, hogy a munka során igencsak lehetett érzékelni a különbséget. A Wellerrel nagyon jó volt mindig dolgozni, a Puskás-félék szerették néha nem kellőképpen "fogni" a cint. Én úgy vagyok vele, hogy legutóbb tán 1500Ft-ért vettem eredeti Weller hegyet (a hosszú lapos fazont szeretem leginkább), ami ha nem sérti meg az ember, egy fél életet kiszolgál. Szerintem ennyit megér egy jó szerszám, amivel aztán nem kell bosszankodni. Ez a páka most annyival jobb a kattogós Wellernél, hogy nem kell hegyet cserélgetni, ha más hőfokon szeretne dolgozni az ember. Szerk: Itt vannak a Weller pákahegyek, szerintem ezek mind belemennek a mi pákáinkba: Bővebben: Link
Szia!
Köszi a választ,akkor nem gondoltam nagy hülyeségre.Nemrég vettem az állomást.Weller meg brutál drága,a Solomonról meg jókat írtak ezért döntöttem mellette.Be kell vallanom amikor nézegettem az állomásokat bizony kétségeim is felmerültek.PL:Wellert is nézegettem és találtam ahhoz hasonlót(ugyan olyat),csak más színe volt a kasznijának.Lehet,hogy már ez is made in china?Végül is szinte mindent ott gyártanak.A Solomont is megtaláltam vagy 3 néven.Elgondolkodtató.Köszi mégegyszer!! Üdv Fox11
A linken szereplő pákát a HEstoreban is meg lehet venni és sokkal olcsóbban (csak ha vki nem tudná). Sajna még nem volt időm megépíteni az állomást, de már minden alkatrész itt van. Nagyon bízom benne, hogy jó páka lesz. Már a külseje is tetszik mivel alig hosszabb egy ceruzánál és a fogása is kényelmes. Egyedül talán a csatlakozóra kell majd vigyázni, mert szerintem az kicsit "gagyi" (nem védi semmi a vékony lemez"pajzsot").
Egyik nap a kezembe került egy mini ragasztópisztoly és az jutott eszembe, hogy lehet hogy az elég lenne a hőlevegős pákához. Majd egyik nap igyekszem kipróbálni a forróságát...
Üdv! Elkezdtem építeni a vzoole féle egyszerübb forrasztóállomást, ez az első komolyabb kapcsolásom. Ma megvettem hozzá pákát, már egyszer lett említve itt fönt, az a fekete típus.
Bővebben: Link Meg néztem solomon állomásokat neten, és az ESD védettek fekete pákával voltak. Bővebben: Link Akkor ez is ESD-s? Hogyan lehetne megállapítani? És ha az, akkor ezt a funkciót hogyan lehet beilleszteni kapcsolásba? ( én arra gondoltam, hogy a csatlakozó 5., nem használt lábához kell kötni földet, de ha butaság javítsatok ki)
Üdv.!
Szerintem a színen kívül az égvilágon semmi különbség sincs a fekete és a fehér Solomon páka közt.
Én szép feketét akartam és rittig fehéret küldtek
Hello!
Megépítettem az Attila féle forrasztóállomás 2-t és valami probléma van...a kijelzőn olyan 300 körüli értéket látok és a 0.25A-es bizti azonnal kiégett... ötlet?
Szia én is megépítettem mind kettőt de egyik sem működik sajnos nálam mindkettőnél ugrál a kijelző azonkívül bármerre tekergetem az 50kilós potit rajtuk semmi változás már kérdeztem Attilát is de még nem kaptam választ az ímélekre(sajnos) ugyan ez van a labortáppal is mert az sem működik !!!!!
Üdv.!
E-mailben eléggé összeszedettlenül írtad meg a problémá(ka?)t, nem sokat értek belőle. Kérlek fogalmazd meg világosabban a problémát és megpróbálok segíteni! A kijelzőn a tizedespont világít? Az én nyákterveimet használtad? A panelokat lemostad rendesen (gyanta)?
Üdv.!
Ha a 250mA-es bizti kiégett, akkor az áramkör nem kap tápfeszültséget, így a kijelző sem működhet és nem tud kiírni semmit. (Egyébként a 250mA-es olvadóbiztosító a hálózati oldalra kell.)
Szia mindent leírtam pontosan legalább 3-szor lemostam a panelokat mindegyiknél villog a kijelző az 50 kilós potit hiába tekergetem semmi változás a tizedes pont világít! és a te nyákodat használom a kettes állomásnál meg ugye ott a nyomógomb is amit hiába nyomkodok semmi és írod hogy a hőellem csatit is össze kel érinteni a 20k heli beálítása után amit ugye 900ma-ra álítok nem nulázódik le a kijelző
Első körben meg kellene mérni, hogy mekkora feszültség van az IC3 8-as és 14-es lábain akkor, amikor nincs tekerve a potméter.
Illetve végig kellene követni, hogy a potméter tekergetésekor az IC1 5-ös lábán változik-e a feszültség. Ha igen, akkor ugyan ezt mérd meg az IC1 7-es lábán is, majd az IC6 4-es lábán! Végül az IC6 3-as lábán! (Tehát azt, hogy a poti tekergetésekor változik-e a feszültség.)
ne csodálkozz, ha nem válaszolnak a leveledre, értelmezhetetlen az írásjelek nélkül.
pl melyik az igaz? leírtam pontosan legalább 3-szor ... vagy legalább 3-szor lemostam a panelokat
Mindegy...Ezen nem nagyon fogom rágni magam...Megépítem az analógot,mert már nyák van hozzá meg minden és csak 1 potit kell venni...
ui.: legalább marad 7szzegmenses kijelzőm
Sziasztok!
Egy kevés segítséget szeretnék a JLT-02-höz.. Szóval a jelenség: nem fűt a páka, nem világít a LED és nincs fogyasztása az áramkörnek. A MOC3061-re gyanakszom, ugyanis a műveleti erősítő kimenetén (8-as láb, LM324) mérhető feszültség, 5 V körül ha jól emlékszem. Változik is a potik tekerésével, viszont a 330 Ohm-os ellenállás után, a MOC3061 bemenetén (1-es láb) már 0 V van. A 4-es lábán gondolom valami változó feszültséget kellene mérni, de 0 V van. (nincs scop-om, csak multim). LED szintén sötét. Valami ötletetek van esetleg, mi lehet a baj?
Ha a ledes résznél van feszültség akkor vagy a LED van fordítva bekötve, vagy az optotriakban ment ki a LED.
Hát, a LED-re már nem megy feszültség, és az LM324 kimenetén sincs, a bemenete pedig nullázza a kapott jelet. Tehát az előtte lévő 330 Ohm-on esik a vezérlésre kapott fesz.
Sikerült megölnöm miden félvezetőt közben, ahogy próbáltam kiszűrni, mi is a baj, így nemsokára cserélve lesz az összes.. Köszi a válaszod, meglátjuk majd, javul-e a csere után. Szerintem a forrasztástól az elején tönkremehetett az LM324, nem kapott tokot
javít: Nem 330 Ohm, hanem 470..
üdv mindenkinek meg épitettem én is a forrasztó állomást dig. kijelzéssel probléma: a páka fűt rendesen lehet állitani a hőfokot viszont a kijelzőt hozzákapcsolva kijelző ugrál . a kijelzőt külön kipróbálva rendesen működik főpanel és a kijelző vezetékkel van összekötve bekapcsoláskor a kijelző 0-át mutat ha elérte a hőfokot a kijelzőn 130-tol 210-ig ugrál ha bekapcsol akkor megint 0-át mutat mi lehet a baj köszi szepi003
Üdv.!
Azt a forrasztóállomást szándékosan úgy terveztem meg, hogy csak akkor működjön rendesen hogyha a kijelző panel közvetlen van hozzáforrasztva a vízszintes panelhoz. Ha vezetékekkel kötöd be, akkor valószínűleg ugrálni fog. Ezt úgy lehet kijátszani, hogy minél rövidebb és vastagabb vezetékekkel kötöd össze a két panelt.
Hali szilva!
Elkérhetném a forrasztóállomásod legújabb szoftverét? sikerült másodjára összedobnom a panelt... Először megtanítottam magam hogy ne konvertáljak pdfbe és utána nyomjam ki . Ma még gyorsan megcsinálom a táp áramkört és akkor talán menni is fog .Előre is köszi!
Szia!
Melyik verziót építed, a 16F684-gyel működőt? |
Bejelentkezés
Hirdetés |













