Fórum témák
» Több friss téma |
Fórum » JLT-02 analóg forrasztóállomás
Hello Mindenki! Én egy ZD-937LK típusú pákát vettem a SOS-tól és egy kis gond van a bekötésével. A csatija egy sima 4 pólusú mikrofoncsatlakozó (kép). Próbáltam kimérni, de teljesen más értékeket mutat mint a JLT pákának kéne. Segítségeteket előre is köszönöm!
Szivesen segítünk...
de miben is... a bekötésben? kellenének a mért értékek...
Igen, 1-2 ellenállás értéket jó lenne tudni...
Ha hőelem van benne akkor annak lesz a legkisebb az ellenállása. De ha a konyhában gázláng fölé tartod a páka hegyét, óvatosan melegítve, multiméterrel ki lehet mérni hogy melyik a fűtőelem és melyik a hőelem (ezen lehet feszültséget mérni, és egyben a polaritását is ki lehet deríteni.)
Igazából egy kicsit zavarban vagyok, mert nem tudom, hogy a műszer a rossz vagy csak én vagyok hülye. kezdeti állapotban vízszintesen a felső részen és az alsón is kb ugyan annyi volt az ellenállás (3.2-3.5) és függőlegesen szakadás. Melegítés után mind a kettő vízszintes érték változott, de a felső + irányba (6.5 ohm) a másik - irányba (2.9-3.0 ohm). A feszültségek érdekesebbek voltak, mert kezdeti állapotban nem nagyon mértem semmit, viszont melegítés után a felső és alsó kb egyező volt és stabil 1-2 mV, de ha függőlegesen vagy keresztben mértem akkor is volt fesz és az változott is, ez 8-100mV közötti érték volt.
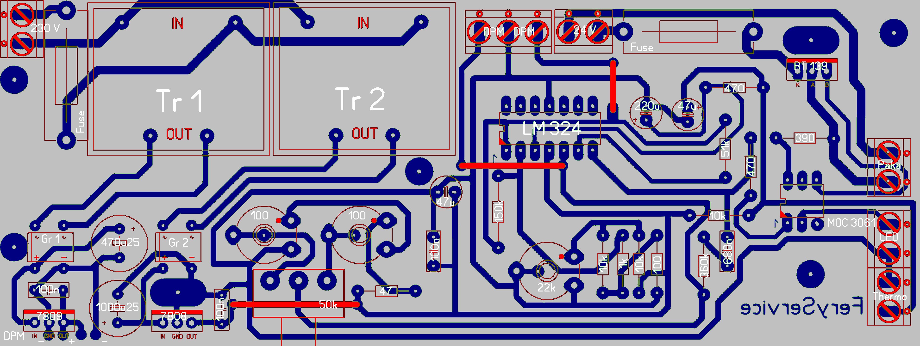
Na végre, sikerült összehozni a dolgot úgy ahogy én szerettem volna,sőt még sikerült kibőviteni a dolgot. Egyik régebbi hsz-ben irtam,hogy a müszerrel volt egy csomó gondom. Valószinüleg azért mert szerettem volna egyetlen trafóról megoldani a vezérlést és a páka fütését. Nekem ez nem müködött tökéletesen mivel nem állt be pontosan a müszer, ugrálgatott egy kicsit. Ezután különválasztottam a kettőt és elkezdett alakulni a dolog. Mivel a Topi féle müszert akartam használni, de azt nem szabad a mérendő áramkörröl táplálni mindenképpen be kellett raknom egy plusz kistrafót. Igyhát inkább feltettem a panelra kettőt mivel 120mA bőven elég a páka vezérléséhez. Aztán gondoltam egyet és beletettem még egy müszert amivel a beállitott referencia feszültséget mérem, igy mindig látom azt is,hogy én mennyire állitottam be én a hőfokot és azt is hogy milyen meleg a páka.
Igaz,hogy a müszer méréshatárával szórakozni kellett de megérte. Ha valakit érdekel felteszem a nyákrajzot.
Nekem egy tápról megy és nem ugrár a műszer
A "Ki mit épített"-be (#123971) feltettem dobozolva is
Szia!
Engem érdekelne a megoldásod, a referencia kijelzésére gondolok! Ha megtennéd,hogy felteszed ide. Előre is köszi!
Hy
Meg tudná valaki azt mondani vagy mérni hogy a jlt-02pákának(24volt 48W) hogy mekkora feszültségen hány fokos maximum a páka? köszi
Szia. borzasztó egyszerü a dolog a nyákrajzotn látod,hogy az IC 5-ös lábán levő referenciát mérem ugy,hogy amit Topi árult DPM-et, annak a méréshatárát alakitottam át a következőképpen : RA 180kOhm - RB 10 MOhm és igy be lehetett kalibrálni mindkét müszert hogy pontosan azt mutassa amit hőmérővel mértem a páka hegyén. Nem tudom miért de nekem csak a két trafós módszerrel állt meg teljesen a müszer. Viszont arra figyelj, hogy a legtöbb DPM csak külön tápról üzemel.
Hálás köszönet!
Még egy kérés: a Topi féle DPM kapcs rajzát hol találhatnám meg? Vagy vmi infót róla?
Nagyon szivesen.
Arről nem tudok rajzot, Topi árulta itt a fórumon 1000.- Ft-ért. LCD DPM. Kérdezd meg privátban Tőle,hogy van-e még neki. Vagy elektronika boltokba is lehet kapni 2500-3000 Ft-körül.
Azt se felejtsd el,hogy nem egyforma müszert használtunk.
Köszi az infókat és a segítséget, majd érdeklődöm nála!
Hali!
sziasztok.
Én is megépitettem a forrasztóállomást és a kijelzőt is. A szabályzó rész az müködik szépen de kijelzővel az a gond hogy nem mér semmit. Üresben lehet állitani a trimmerrel de amikor rákapcsolom a pákát akkor se változik ez az érték. Mekkora fesznek kell lennie a bemeneten? És esetleg nem tudja valaki megmondani hogy a 150C és a 450C hoz mekkora feszültség van a hőelemen? elöre is köszi a segitséget. Tiva
Hányas lábán van az IC-nek a műszer ?
fery57@citromail.hu MSN
Én is megépítettem az itteni forrasztóállomás kapcsolást. De nekem nem tetszett a működése: ugyani mikor bekapcsol a fűtés, annyi zavart összeszed valahol a hőelem vezetéke, hogy emiatt szinte azonnal lekapcsol.Ez is látszot szkópon simán. Persze működött ígyis, de látszott hogy fűtés alatt a piros led nagyon gyorsan villog. Egyfolytában ki-be kapcsolgat. Szkópon látszott is hogy egy szinusz hullám kimegy, azután egy szünet, majd egy ujabb szinusz. Hőfok elérése felé pedig egyre több a szünet a és kevesebb a szinusz.
Módosítás után most úgy működik, hogy bekapcsoláskor telibe világít a led, fűt, azután ha elérte a hőfokot, akkor max 2x -3x villan a led mielőtt kikapcsolna. A módosítások pedig: hőelem bemenetnél 470 ohm a két kondi között 10k ra cserélve + 100nF hidegítő a második kondival párhuzamosan, és a műveleti erősitő komparáló részénél, az 51k után egy 330nF al még az erősített jelet is szűröm.
Szia!
Nem tudom, aktuális-e még a kérdés, de nekem is ilyen pákát sikerült beszereznem. Méregettem jobbra-balra vagy egy órán keresztül, másik pákával fűtöttem ezt, hogy ne hidegellenállást mérjek, de csak nem jött össze: mindkét érpár mérhető volt termoelemként és hőre növekvő ellenállásként (fűtőszál) is. A problémát úgy hidaltam át, hogy szétszedtem a pákát és ezt láttam: a porcelán fűtőbetétbe 2 vastagabb és két vékonyabb szál megy be. Feltételezvén, hogy a vastagabbak a fűtés, a vékonyabbak az érzékelő vezetékei, tápegységgel próbáltam ráfűteni, sikeres volt. Azaz: az 1-4 érpár a fűtés (a csatin lévő kulcs két oldalán), a 2-3 érpár a hőelem. Jelenleg épp készülőfélben van egy PIC-es vezérlés LCD kijelzővel, ha ez elkészült, akkor majd írok róla bővebben.
Nagyjából elkészült a páka PIC-es vezérlése, egész jól viselkedik. Kis mechanikus faragásra, kalibrációra, a program komfortossá tételére lesz még szükség, de a lelke már kész
Üdv mindenkinek!
Hozzájutottam egy WSP80 Weller pákához és a vezérlő paneljéhez (WSD81).Csak sajnos a panel nem működik. Feszültséget adva rá PIC és a műv.er. IC nagyon melegszik a kijelző sem világít.Ha valaki tudna segíteni kapcsolási razzal, vagy szervíz tapasztalattal nagyon megköszönném.
Szia! Köszönöm a segítséget. Már azon gondolkodtam, hogy eladom, mert azóta már beszereztem egy JLT-02 -t. De ettől függetlenül érdekelne a PIC-es vezérlésed.
Senki nem vette észre eddig, a rossz címet? "JLT-02 analóg forraszóállomás"
javítva
No, ma "készre" szereltem a páka PIC-es hőfokszabályozóját és v1.0-nak nyílvánítottam a szoftverét is
Akit érdekel, feltettem ide:PIC-es hőfokszabályozás hőérzékelős pákához
Szia !
Nem nagyon vagyok járatos a PIC-ek világában. 16F84-re vagy 628-ra is átírható a progi ? Nekem nem kellene semmi luxus, ennyi "tudás" elegendő. (esetleg ha kaphatnék tőled egy hex kódot ezekre a típusokra... )
Szia!
A 628-ban és a 84-ben sincs A/D, ami kell a működéshez. A forrást és a hex-eket majd kiteszem az oldalra.
Ha jól olvasom nálad is előjött a zavar a hőelem jelén.
Próbáld meg te is megszűrni az analóg jelet, talán akkor kevesebb átlagoló ciklusra lesz szükség. (lásd #131014) uhmm, nem szólatm, most nézem a rajzodon szűröd már eléggé. Pedig nálad egyenáramról megy a fűtés, fura hogy ígyis zajos.
Az a "zajosság" a 10 bites A/D-zés alsó 1 vagy 2 bitjén van jelen nálam.
|
Bejelentkezés
Hirdetés |








javítva 