Fórum témák
» Több friss téma |
Fórum » Kapcsolási rajzot keresek
Témaindító: Kallai Csaba, idő: Márc 11, 2006
Témakörök:
Semmi?
A francba ezt hogy csinálod?
![]() alig hogy megkérdeztem
Üdv!
Nekem abban kellene segítség, h van egy LG 5.1-es hangfalszettem és ezt szeretném rákötni a PC-mre. Na ezzel több gondom is akad: 1; A hangfal külön részekből áll, és mind a 6 része (mélynyomóval 1ütt) + - -val kapcsolódik egy összekötésbe (nem tudom mi a pontos megnevezése ennek az összeköttetésnek )2; Amennyire konyítok az elektronikához, arra rájöttem, hogy egy teljesítmény erősítőre lenne szükség, csak nem tudom pontosan, hogy hogyan kellene kinéznie úgy, hogy egy olyan beépített "összeköttetés" legyen a bemeneten amibe beletudnám kötni a hangfalakat és az erősítő kimenetén egy jack dugó lenne amit rálehetne kötni a PC-re. A hangfalak tulajdonságai: - Modell: LHS-25SCS - IMPEDANCE: 6ohm -MAX.POWER: 60W(PROGRAM) Mélynyomó tulajdonságai: -MODEL: LHS-25SCW -IMPEDNCE: 8ohm -MAX.POWER: 140W(PROGRAM) Elöre is nagyon köszönöm a segitséget, már ha van erre lehetőség És ha még valamilyen információra szükség van akkor kérem jelezzétek és elküldöm
Nem kérdezni, felajánlani szeretnék egy majdnem CD-nyi anyagot (Kb. 600MB). Különböző elektónikai témákban a katalógusoktól a segédprogramokon át a kapcsolási rajzokig sok minden van rajta. Csak példának: monitorokról (több mint 100 db.-ról) van kb. 115MB-nyi anyag. TV kapcsolási rajzokról kb. 284 MB, külön TV tápokról 82MB. Túl nagy anyag ahhoz, hogy feltudjam tölteni, akár ide a HE-ra, akár saját honlapomra. Viszont szeretném közkincsé tenni, de az egyenkénti sokszorosítás, másolgatás és postázás nem praktikus. Az anyagot felajánlom további felhasználásra ha van valami praktikus ötletetek. Természetesen egy-két példány másolása nem probléma és el is küldöm, de csak olyan címre, aki elérhetővé tudja tenni mások számára is, akár itt a HE-án keresztül, vagy saját honlapján.
Javaslatokat egyéni címre kérem.
Én is oda töltögetem fel, emelték 10Gb-ra a helyet. ...jólenne legalább 50
Szia!
Több regisztrációt kell csinálni, és akkor lehet bővülni. Persz ez sovány vigasz.
Addig eljutottam, hogy regisztráltam a Google-ba és van egy fiókom. Azt már nem tudom, hogy ha én oda beteszek bármit is, akkor azt hogyan lehet elérni annak, aki nem ismeri pl. az én jelszómat? A másik. Belenéztem abba a fiókba, amit "aflmor" adott meg és azt tapasztaltam, hogy az ő fiókjának is ugyan az a neve mint az enyém "My 4 shared". Vagy ez minek a neve? Sajna nem vagyok angolos, ezért csak ugatom és butaságot meg nem akarnák csinálni. Esetleg a feltöltéssel kapcsolatban is adhatnátok valami praktikus tanácsot.
Regisztrálnod kell a 4shared-ra. Az ide feltöltött anyagokat publikussá lehet tenni, ekkor egy külön elérési úton keresztül lehet letölteni. Akkor valahogy így néz majd ki a dolog:Bővebben: Link
De Almorf többet tud ennek a mikéntjéről. Google dokumentumoknál is megadhatod, hogy ki érhesse el a dokumentumaidat. Példa:Bővebben: Link
Az általad feltett linkben a 4shared.com előtt nálad ott van az "aflmor". Na ezt én (természetesen más névvel), hogy tudom elérni. Egy próba feltöltést csináltam, de nálam a cím csak http://www.4shared.com/... . Másik kérdésem, hogy egyszerre egy könyvtárat, hogyan tudok feltölteni, hogy ne kelljen egyenként bajolni a fájlokkal?
Elsőnek ezt szedd le. ....a nevesítésre visszatérünk. Kell annak menni.
Amikor a webesfelületen vagy, a főmappa "nagyfehér" ablakán jobbklikk, "Sharing & Security", utána "Subdomain name: amitakarsz .4shared.com. "Check" ha szerencséd van, még nem foglalt. Save.
Sikerült minden, amit leírtál, bár a böngésző címsorába nem marad meg ez a cím, hanem ENTER után rögtön átvált valami másra, de végül is oda megy ahova kell.
helló
Tudna nekem valaki segíteni? 24V-os motor ne égjen le ha nagy a terhelés. Valami kis egyszerű rajzra van szükségem. A motorra ez van írva 24V DC 1.3A
Milyen felhasznalasra?
Amugy talan a legprimitivebb megoldas: veszel egy 24V-os izzot es ele kotod sorosan.
Az izzó ebben az esetben szerintem nem működne. Mondjuk 1,5A körüli lomha vagy 2-2,5A körüli lomha biztosíték? Ha ettől kicsit kifinomultabb megoldás kell, szólj és fabrikálunk valamit
Szerintem valami olyasmi elektronika kellene neked mint az autók ablakemelő elektronikája.Ha eléri a végállást túlterhelődik a motor(megáll) akkor letilt...
Akartam mondani 2 - 2,5 A körüli gyors biztosíték.
Mi lenne, ha túláramra letiltó tápegységet csinálnál? Nem egyszerű, de legalább bonyolult. Nem azt mondtam, hogy a mellékletben szereplőt építsd meg, csak - esetleg - lehet belőle ötletet meríteni. Ha bonyolult így, akkor meg egy tirisztoros megoldást javasolnék.
Sziasztok!
Nekem egy áramgenerátor kapcsolásra lenne szükségem(100,200mA) ,milliohm mérőhöz (1mohm-100mohm)-(kalibrálás 1ohm-al) ,minden hozzászólást szívesen fogadok. Köszönettel Unbreakable
Sziasztok!
Valaki tudna segiteni abban hogy az ELLER DDS 200 S erősítő kapcsolási rajtzát megtaláljam? Esetleg nincs meg valakinek? Köszi, és mindenkinek BUÉK!
kösz a rajzot meg az infót
A kapunyitó motor, ha megszorul, akkor le oldjon. Ehhez valami egyszerű rajzot.
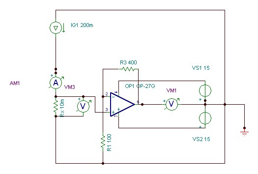
Ez egy egyszerű milliOhm mérő.
Áramgenerátort is tudsz LM317 -ből, vagy 78xx -ból építeni pofon egyszerűen. Az adatlapjukon megtalálod a kapcsolást. (78xx -nél 1db ellenállás.)
Motort azért nehéz így (elektronikával) védeni, mert induláskor gyakorlatilag ugyanazt az áramot veszi fel, mint akkor, amikor megszorul. Valószínű, hogy egy kis késleltetéssel azért meg lehet oldani a dolgot. Én úgy oldanám meg, hogy egy ellenállással érzékelném az áramot, és - ha elérte a kioldó áramot - egy tirisztort kötnék az áteresztő bázisára, ami azt lehúzza. Lerajzolom, és beszkennelem.
Hello!
Erre gondoltál? üdv! proli007
Szia!
Kell neked egy nagyon pontos ellenállás és egy (vagy esetleg több) ultra alacsony offsetű műveleti erősítő. |
Bejelentkezés
Hirdetés |












