Fórum témák
» Több friss téma |
Fórum » Kapcsolási rajzot keresek
Témaindító: Kallai Csaba, idő: Márc 11, 2006
Témakörök:
Itt meg is tudod venni!Bővebben: Link
Erről van szó?
Kép: Hivatkozás Ha igen, máskor pontosabb típust adni (R-A100) Feltolom valahová, mert itt csak 2MB lehet, ez meg 2,6
Hello mindenkinek. Én nekem lenne egy olyan kérdésem, hogy én szeretnék építeni egy 4x250 W-os erősítőt, amin külön lehetne állítani a mélyet és a magast. Plusz még a hangerőt persze. Ha valaki tud, akkor legyen szíves küldeni nekem kapcsolási rajzot ehhez. Aki tud, és küld, neki előre is nagyon megköszönöm. Na hello!!!
Szevasztok!!
Kellenének nekem asztali DVD lejátszókhoz tápegység kapcsolási rajzok!! Aki tud az rakjon fel néhányat!! köszönöm
nekem orion dvd 4200 M es dvd lejáttszóm van.alig múlt egy éves,és most megadta magát. leolvasó fejjel van v szeg gond,mivel elkezdi olvasni a lemezt és aztán azt írja ki hogy error és ez gyári lemeznél is ugyanígy van. valaki légyszives segítsen hogy mi lehet a gond?
Hali
Nagyon óvatosan tisztísd meg az optikát. Száraz fűlpucoló kikapcsolt állapotban, csodákra képes. Üdvi
Sziasztok!
Valaki ki tudna segíteni opel astra 1,4 gk. elektromos kapcsolási rajzával. Köszi
Üdv!
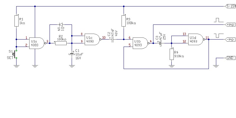
Olyan kapcsolásra lenne szükségem ami beállítható áramkorlátozást végez az alábbi környezetben: 12-15 volt feszültség max 3 amper terhelés. Ez a feszültség impulzosok formájában jön. Két impulzus között max 40 ms az idő. Az impulzus hossza változó. Nem tudom elég jól fogalmaztam-e de majd szóltok ha nem. Köszi.
Mondjuk, ha nem 555... (De ott is ugyan ez a módszer.
üdv! proli007
Hát ez eddig nem érthető!
- Ha 12..15V ból szeretnél kiadni maximum 3A szabályozható áramot? Terhelés micsoda és mekkora? Mi az, hogy a feszültség impulzus formájában jön? - A tápfesz? - A vezérlés? - Milyen hosszú az impulzus? - Ez lesz a vezérlőjele (alapjele) az áramgenerátornak? - Netán az áramgenerátort a szabályzáson kívül kapcsolni is kell? Egyszerűbb lenne, ha néha megírnátok "parasztosan" hogy mire szánnátok. Akkor esetleg több ötlet is van, vagy a problémára más alternatív megoldás. üdv! proli007
A lényeg az, hogy léptetőmotorok vizsgálatához kell.
Mobil dolognak szánom, és külömböző áramkörökkel kellene működnie. A vezérlő rendelkezik teljesítménytranzisztorral a tekercsek meghajtásához. Minden tekercsre külön akarok tenni egy áramkorlátozót tehát 4 db 1 motorra. Az impulzus azt jelenti itt hogy a vezérlő léptetőfeszültséget ad a motorra.
Egy kérdésem és egyben egy kérésem is lenne ha megodhato! az automba szeretnék egy olyan ármakört/vezérlöt amivel az ablaktörlöt egy potméteren keresztül tudom vezérelni ugyhogy az olyan gyakran töröljön ahogy én állitom a potit és a végállása pedig az legyen hogy folyamtosan töröljön! Megoldhato-e ez? ha igen akkor lécic jelezzétek azt nekem!
Régi RT-ben, vagy HE, már nem emlékszem, van ilyen.
Potival állítható oszcillátor (555?) kapcsolgatja, megfelelő teljesítmény-kicsatolással. (FET?)
én ehhez sik hülye vok, tudnal ebben segiteni nekem? msn: cyberg@externet.hu
Hali!
Ez elvileg 555-el megoldható. Anno Skodához csináltam meg. egy potival lehetett állítani az időzítést két törlés között, egy kapcsolóval pedig azt, hogy egyet, vagy kettőt töröljön (rögtön egymás után). Szóval 555 astabil kapcsolásban. De egy kicsit módosítani kellett az autó vezetékezésén is. Milyen jármű?
vw vento 1.9 td
ugy kéne megcsinalni hogy amikor áramot adok neki akkor én a potival tudjam állitani hogy milyen gyakran töröljön.
Ez pont azt csinálja.
Holnap utánnanézek a dolognak.
Sziasztok!
Keresek ONKYO TS-DX 494-es receiver kapcsolási rajzot. Előre is köszönöm.
És szerinted miért van olyan téma hogy Kapcsolási rajzot keresek?
:yes: Nem csak "varist"-nak: Az igen jó lenne, ha legközelebb mikor kér valaki, valamit, a típust helyesen adná meg!
sziasztok!!hitachi hta-7000-es erősitőhöz keresnék gyári rajzot!!aki tud segitsen lécci!elöre is köszi
Ott a "lúzer manual" van. Service-nek utána nézek...
kobold! Odaért a lemez?
Sziasztok, már évek óta előtétellenállásokkal használom a Pioneer SX-335 ös erősítőmet, mert mikor leéget a szerelő nem tudta milyen értékűek lehettek a végfokban az elégett ellenállások. Kicserélte, de nam merte beindítani. Aztán nekem adta csináljak vele valamit, ha tudok. Én betettem két 10 ohmos 10W-os ellenállást a +-táppal sorba a rossz oldalra. Azóta így megy. Eléggé melegszik ezért nem merem levenni őket, viszont így is nagyot szól. Egy szó mint száz rajzot keresek hozzá! ha tudtok segítsetek, köszi.
Hali
tudna nekem adni valaki kapcsolási rajzot egy MM5402N Digitális óra IC-hez én csak ezt találtam (pdf, adatlap) de az adatlapján nincs kapcsolás köszi ( egyébként az éppen készülő órámhoz pont ez kellene, mert olcsó, és nincs agyonmultiplexelve )
Sziasztok!
Van nekem egy STALKER IX cb rádiom. Elszált a hang végfok ic olyan szinten, h nem lehet az adatokat elolvasni. (adást ad és vesz is de nem hallom) Rajzban tudna nekem segíteni valaki ? Előre is köszönök minden segítséget.
Üdv!
Rádiótechnika Évkönyv 1983. |
Bejelentkezés
Hirdetés |




Feltolom valahová, mert itt csak 2MB lehet, ez meg 2,6

köszi ( egyébként az éppen készülő órámhoz pont ez kellene, mert olcsó, és nincs agyonmultiplexelve




