Fórum témák
» Több friss téma |
Fórum » Kapcsolási rajzot keresek
Témaindító: Kallai Csaba, idő: Márc 11, 2006
Témakörök:
Keresek egy V250 VISZEK hegesztő komplett kapcsolási rajzot.
Az előtolásvezérlővel szenvedek.
Sziasztok!
Van egy hangulatvilágítás vezérlőm. (uszodatechnikai. Márkája nem ismert.) Egy kicsit megázott. Pár smd alkatrész vélhetően tönkrement. Ezért szeretnék hozzá rajzot találni. Valakinek ismerős esetleg az áramkör? A feliratok alapján sajnos nem találtam semmi információt.
Hello!
Ha esetleg nem lenne rajz.. A felső egy 3,3kohm-os ellenállás, a harmadik 10kohm-os. A másik kettőt meg kondinak nézem. Az IC 1-es lába tápfesz, ezért úgy gondolom az egy 100nF-os. A másikat nem látni jól, de előfordul hogy el lehet dönteni ha látni/tudni hogy a PIC melyik lábára megy. De a nagyfrekis fémkalapot is ki kell emelni, hogy megtisztíthasd alatta a fóliákat. Aztán próba cseresznye. üdv! proli007
Sziasztok lenne egy kérdésem kaptam egy Ford autó rádiót 1S5F-18C815-CA sajnos elvágták a vezetékeket és igy nemtudom bekötni,a rádion megvannak a csatlakozok csak elötte vágtákle a vezetéket,ha valaki tudna segíteni köszönöm kapcsolási rajzot nem találtam hozzá köszi a segitséget előreis üdv ligyakeli
Sziasztok!
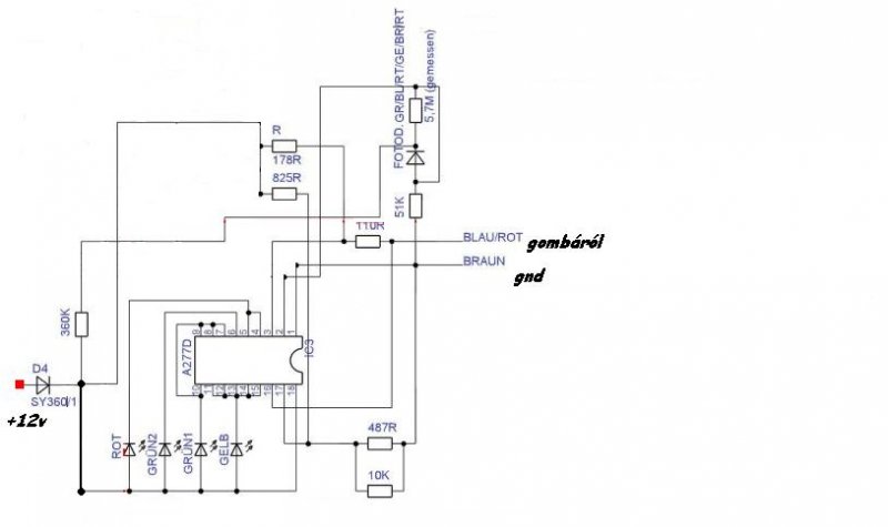
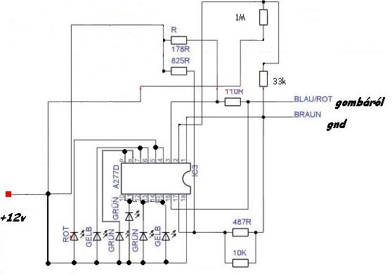
A képen látható trabant 1.1es műszerhez keresnék kapcsolási rajzot, szét szedtem de nem látni a nyákon sok mindent mert kormos, van benne viszont 2db a277d. Nem is annyira a tank hanem a vízhőfok mérő érdekelne. Köszi
Itt talán tudnak segíteni Bővebben: Link
Üdv mindenkinek:Én ONKYO 8250-hez keresek kapcsolási rajzot,ha tud valaki kérem segitsen.Előre is köszönöm,Üdv:zsolt
szia: Sokat segitettél nagyon köszönöm,üdv Zsolt
Sziasztok!
Fender Frontman 212R kapcsolási rajzot keresek. (elektrotanyán nem találtam)
Köszi szépen
Igazán nincs mit
Esélytelen az oldal, regeltem, "Fórumhoz szólhatsz: Igen" amikor írni szeretnék akkor meg " A fórumba csak klubtagok írhatnak." üzenet fogad.
2011.07.13. án megkértem Prokee-t hogy tegye fel a kérdésem a fóumban mert én nem tudom, de semmi reakció sem volt. De hátha valaki... A képen látható trabant 1.1es műszerhez keresnék kapcsolási rajzot, szét szedtem de nem látni a nyákon sok mindent mert kormos, van benne viszont 2db a277d. Nem is annyira a tank hanem a vízhőfok mérő érdekelne. Köszi kép
Tallózz itt : trabioldal
Vagy ez kell?
Igen ezt tudom. A ledek bekötése már meg is volt, csak a bemenetei nem voltak tiszták. De megvan a rajz, köszi neked is!
Abban tudnál segíteni hogy hogy lehetne külön választani a 2 műszert? A hőmérőt és az üzemanyag szint mérőt?
Nekem a piros keretesre lenne szükségem.
Ha tudnánk, hogy melyik vezetéken mi megy, biztos...
D nem ártana pl megtudni, hogy mitől lehelte ki a lelkét, mert ott még további hibák is lehetnek. Ha Pesten laksz, tarthatunk konzíliumot némi sörök mellett.
Pest mellett, a sört szeretem
de egy hétig most nem lehet nekem(ügyelek). Nem lehelte ki a lelkét csak van egy trabi motorom (ami VW) és a vízhőmérő műszerét kéne lemásolnom hogy működjön is azzal a pár leddel jelezzen vissza. Kék-piros a gomba.
Akkor már miért nem csinálsz egyet, ami esetleg pontosabb is lesz...? A gomba az vagy NTC, vagy PTC, a hőfokfüggő ellenállásváltozása katalógusadat, de ki is lehet mérni, úgyhogy akár kivezérlésmérő kitből is össze lehet hozni egyet
Tudom, de ez már bevált kalibrált kapcsolás ezért hagyatkoznék erre.max rakok bele még 3-4 ledet mert itt ugye össze vannak kötve. Csak nem értem minek az a 4001.
4001...? Hol...?
Lehet, hogy én vagyok vak, de nem látom a rajzon...
Bocsánat, kedden tudok bármit...
Lerohadt itthon a netem, kedden a melóhelyről tudom megnézni... 10 percig tartott, mire ezt az egy oldalt meg tudtam nyitni Az egy képet sem tudom megnyitni
Nem gáz, de köszi a segítséget, hétvégén legóztam vele kicsit, és elkészült. Ugyan olyan jól működik mint az eredeti, sőt.... 2 vel több LED van benne.
Itt a rajz.
Nekem ehez a reléhez kellene egy kapcsolási rajz FRL-264 DO24/04CS
Megköszönném
Akkor h lehetne ebből védelmet csinálni
Van egy relém Frl-267 Do24/04CS
Ezt szeretném hangszóró védelemnek csinálni csak nem találok sehol kapcsolási rajzot hozzá és ezt szeretném h mutassatok egy kapcsolási rajzot.. |
Bejelentkezés
Hirdetés |











