| Fórum témák 
 
 » Több friss téma | Fórum » Kapcsolási rajzot keresek 
			Témaindító: Kallai Csaba, idő: Márc 11, 2006		 
			Témakörök:
			
		 
				Kösz szépen.				 A hozzászólás módosítva: Máj 17, 2018 
 
				Ne foglalkozz azzal a csatlakozóval, cseréld ki UHF -re, passzol a helyére.						 
 
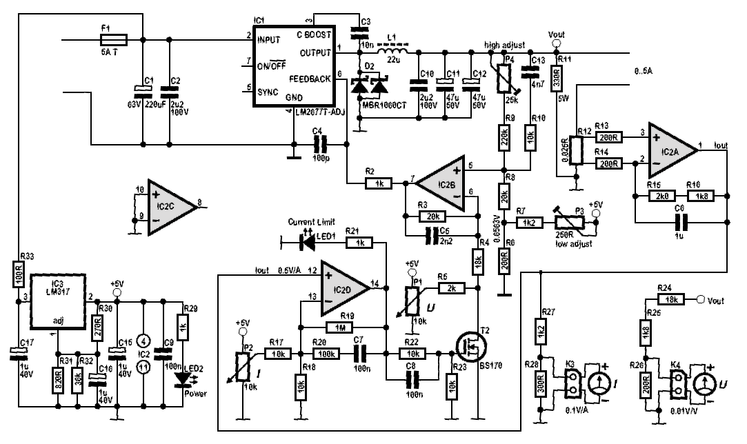
				Sziasztok! Egy 12V-os akkumulátorról üzemelő akkumulátortöltőt keresek (repülőgép modellek akkumulátorainak töltéséhez) amelynek kimeneti feszültségét és áramát én tudom szabályozni. Előre is köszönöm. 
				Mekkora feszültségtartományban? Mekkora árammal?						 
				Bemenő feszültség: akkumulátor feszültség (13,8V DC) Kimenő feszültség: 3,7V÷12V DC Kimenő áram: 0,1A÷5A 
				Ez tudja a megadott paramétereket. Egy schottky dióda sorban a kimenettel megvédi, ha a bemenetet hamarabb elveszed, mint az akkut a kimenetről.				 A hozzászólás módosítva: Máj 18, 2018 
				IC2 - TL074 típus megfelelő?						 
				Igen. Ide szinte bármi jó...						 
				A műveleti erősítő legyen LM324-es!						 
				Elvileg kész a panelterv ...     Jól néz ki, szép munka! Azért a 2677-nek nem hiszem, hogy elég lesz a fólia általi hőelvezetés... A hozzászólás módosítva: Máj 19, 2018 
				Valószínűleg nem.						 
 
				Heló! Az lenne a kérdésem, hogy hogyan lehetne azt megoldani, hogy egy mono tolópotival szabályozni sztereó hangot? (monósítás, és kettő darab poti beépítése nélkül) 
 
				Szia! Például elektronikus úton: Keresés. 
 
				Jó a google-t használtam én is... Az a baj, hogy többnyire nyomógombosat találtam. Az meg nekem nem jó. 
 
				No, akkor van itt egy teljesen analóg, IC nélküli megoldás jFET-el. A kontrolfeszültséget ellenállással szétoszthatod és így két független csatornát tudsz egy potméterrel szabályozni. Bővebben: Link. A jFET, mint változtatható ellenállás: Bővebben: Link. A hozzászólás módosítva: Máj 26, 2018 
 
				Köszi!    
 
				Azért azt tegyük hozzá, hogy bármennyire is egyszerűnek tűnik egy J-Fet-es megoldás, minőségileg hagy kívánnivalót maga után. Valamint a a J-Fetek között elég nagy a szórás, így nehéz a két csatorna közötti együtt-futást biztosítani. Céláramkörök is nem véletlenül nem ezt a módszert használják. Pld. egy megoldás.. A hozzászólás módosítva: Máj 26, 2018 
				Sziasztok! Keresek egy olyan kapcsolási rajzot ami egy pici áramváltó gyűrűn keresztül nézi a vezetőt és ha azon áram folyik, akkor meghúz egy relét. Válaszokat előre is köszönöm. 
 
				Csak addig van meghúzva amíg áram folyik a körben, vagy öntartóba kapcsoljon?  Erre célra használható a reed relé is.						 
				Egy lehetséges megoldás. A két schmitt-trigger nem feltétlenül kell, ha az áram nem változik széles határok közt. 
 
				Addig kellene húznia ameddig áram folyik a vezetőben.						 
				Ez teszik, esetleg van valami szöveges háttere a rajznak? Köszönöm.						 
				Hello! 10 év fórumozás után, már "illene" egy ilyen egyszerű kapcsolás működését felismerni.    - Az áramváltót egy feszültség-kétszerező követi. (Nem szükséges 1N4007 két 1N4148 is megteszi.) - A kondik kisütéséről gondoskodik az R2, ha megszűnik az áram. - Az R3/C5 egy integráló tagot alkot, hogy gyors tranziens, vagy zavar, ne billentse be a relét. - ZD1 korlátozza a feszültséget 9V-ra. De ez csak akkor helyes típusú, ha az IC tápja is 9V. - A két kapuáramkör Schmitt-es, hogy az átváltás határozott legyen. Pld. CD4093 - A tranyó meghúzza a relét, ha folyik az áram. R4 a bázisáram korlátozó. - Az áramkör akkor fog működésbe lépni, ha az áramváltó szekunder feszültsége meghaladja a komparátor (a kapu) bebillenési küszöbértékét, levonva a diódák veszteségét. 
 
				A reed relé a legegyszerűbb és legolcsóbb megoldás						 
				Szia! A leírásnál nem feltétlen a működésére gondoltam. Köszönöm az információt! Neked is köszönöm otvenkilenc! 
 
				Egyenáramnál igen (féklámpa kontroll 5-6 menettel a csövön), de váltóval nem megy...						 
 
				Én arra gondoltam, mert nem tudni milyen áramot szeretne figyelni. Az áramváltó alapján váltó, de nem nem biztos. Lehet egyenáram is.						 
 
				Váltóáramot kell figyelnie, ha elindul a lapszabász gép akkor induljon hozzá az elszívó. De közben rengeteg cél áramkört találtam olcsón, ide teszem hátha mást is érdekel. AC Current Sensor | Bejelentkezés Hirdetés | 






 
						







