Fórum témák
» Több friss téma |
Fórum » Kapcsolási rajzot keresek
Témaindító: Kallai Csaba, idő: Márc 11, 2006
Témakörök:
Az általad felvázolt szuperheterodin rendszerű oszcillátoros megoldás nem is hangzik rosszul, talán még ki is tudom vitelezni.
A fűrészgenerátor nincs kivezetve a szkópon, úgyhogy majd azt is meg kell oldani, hogy meglegyen a szükséges vízszintes eltérítés. Kiindulási ötletnek mindenképpen jó lesz amit írtál, köszönöm a választ. Viszont annyit szeretnék leszögezni, hogy nincs égető szükségem egy spektrum analizátorra, mert ha most meg akarok mérni, azt egyetemen meg lehet oldani, vagy veszek egy RTL SDR-t, ahogy írtad. Inkább csak tanulni szeretnék, ennyi lenne a cél.
Az embernek fiatalkorában sok sok megvalósítandó projekt nyüzsög a fejében. Egy részük megvalósul, de a többségük nem, különböző okok miatt, de azért érdemes a dolgoknak utána járni. Gyűlik a tapasztalat, és az egyáltalán nem baj.
A hozzászólás módosítva: Márc 18, 2020
Keresném Panasonic SA-AK 300 mini hifi rajzát / vagy csak részletét/. Nem szedtem még szét,és őszintén ne is tudtam a hibáról. A hiba jelenség a következő: A készüléket feszültség mentesítettem délelőtt 8 óra körül, mondván megy garázs rádiónak,az új meg megy a régi helyére. Olyan 16 óra körül dugtam vissza a hálózatba, akkor bekapcsolás helyett egy pillanatra bekacsolt / húzott a relé és megvillant a kijelző/ majd kb.2 másodpercen belül kiállt F61 hibakódra. Kb. egy óra elteltével a be gomb és a CD kiadó gomb egyszerre megnyomásával elindult. Ha kihúztam újra,és kb. 5 percig nem volt feszültség alatt akkor újra kezdte az egészet. Én úgy gondolom ez valami memória akku hibára utal.
Jó volna tudni milyen kell bele / ha csak nem kondival van megoldva/. Ebben kérném a segítségeteket.
Ez talán jó lesz.
Kapcsolási rajz is van a végén, a második oldalon kezdődik.
Sziasztok, rádiórésze szól, csak a magnórésze nem működik, nem indul meg. Ezért volna szükségem a rajzra hátha megtudnám javítani. Már írtam előzőleg (Mega Szound sx-2301-es hordozható rádiómagnóról volna szó). Ebbe a KORONA VÍRÚSOS időszakban.
Sziasztok!
Festival 7000 HJR 7002 -hez keresek kapcsolási rajzot. Sajnos szétszedve és a végfokból hiányzó tranzisztorokkal hozták, és ezt kellene pótolni. Előre is köszönöm!
Sziasztok!
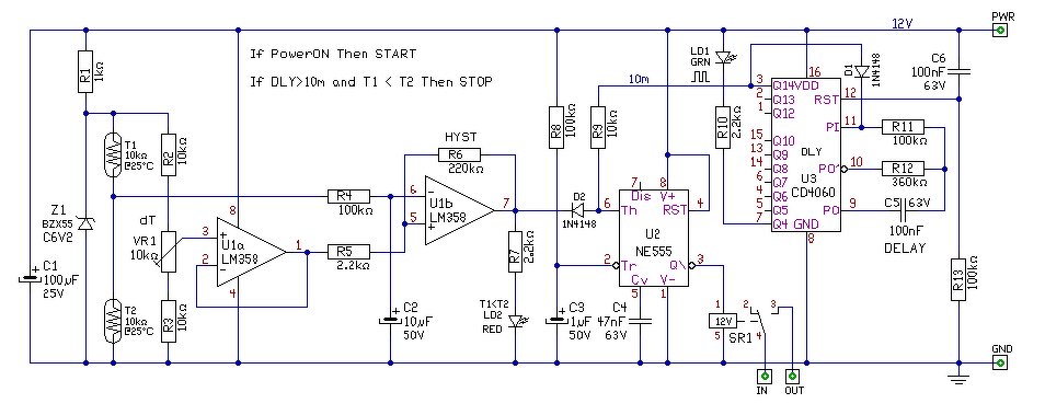
Kapcsolási rajzot keresek az alábbi probléma megoldására: Folyadékot kellene keringetni egy szivattyúval. A szivattyú 230V-os és 50W-os, ezt egy relével gondolnám kapcsolgatni. Az elvárás az lenne, hogy a tápfeszültség (12V) megjelenése után 10 percig működjön a szivattyú. Az idő letelte után jönne képbe két hőérzékelő (nem szükséges a nagy pontosság). Ha az 1-es számú érzékelő magasabb hőmérsékletet mér mint a kettes számú, a relé maradjon meghúzva. Mikor a két érzékelő által mért hőmérséklet kiegyenlítődik a relé engedjen el, a szivattyút kapcsolja ki. Ha a 10 perc leteltével az egyes érékelő még mindig hidegebb a kettesnél, a szivattyút akkor is kapcsolja ki. Ebben kérnék segítséget.
Hello!
- A táp bekapcsolásakor a C3 bebillenti az U2 tárolót, így a relé behúz. - A C6 törli az U3 számlálót és elkezdődik az idő mérése. 10 perc múlva az U3 Q14 kimenete magasra vált. - Ha ekkor a T1 hőmérséklete nagyobb mint T2-é, tovább működik a szivattyú. Ha T1 hőmérséklete alacsonyabb, vagy megegyezik a T2 hőmérsékletével, az U2 törlődik és a szivattyú leáll. - Újraindítani a folyamatot, csak a táp újra bekapcsolásával lehet. - A trimmerrel lehet beállítani, hogy milyen differencia esetén működjön a kapcsolás.
A képen látható tápegység kapcsolási rajzát keresem.
fsub fórumtársnak.
Mi ezzel a problémád? Beteszel egy soros ellenállást, és egy vele párhuzamos kapcsolót. A kapcsoló ki söntöli az ellenállást.
Köszi, így tényleg egyszerűbb. Kicsit túlbonyolítottam.
![]() Én az alábbiak szerint gondoltam. Most fixre van bekötve a két ellenállás, amíg nem találok számomra megfelelő kapcsolót. Ezzel kapcsolatban privátban folytassuk tovább.
Üdvözöllek Gábor!
Hálásan köszönöm! Titkon benned bíztam.
Hello! Azt gondoltam, hogy már nem érdekel a dolog. De közben kicsit módosítottam a jelzéseken, hogy könnyebben átlátható legyen a működés és a beállítás. Most ha telik az idő, villog a zöld és ha magasabb T1 hőfoka, mint T2 világít a piros. Na meg megrajzoltam a karantén nyákot is.
Sziasztok!
Van egy ipari GSM relé kontaktus, amit legkevesebb 1 másodpercre lehet meghúzatni. Nekem viszont csak 0,5 másodperc ideig kellene egy impulzust adni egy másik vezérlésnek. Szóval ha elengedett egy másodperc után a GSM reléje, akkor induljon egy időzítő és fél másodpercig adjon ki pozitív tápot vagy GND-t. A tápfeszültség 12V. Köszönettel:Tamás
Hello! Megrajzoltam. Persze ez nem egy precíziós időzítő, mert az idő függ a Fet GS küszöbfeszültségétől is. Úgy rajzoltam, hogy egy relét működtessen. De ha nem ez van, akkor a relével párhuzamos dióda nem kell. Meg nyilván a terheléstől függően kell a Fet típusát megválasztani. stb. Az időt a 470nF és a 820k határozza meg.
Sziasztok!
Keresném azt a Rádiótechnika számát amelyben nagyáromú műterhelés leírása található 2n3055-l.? A hozzászólás módosítva: Ápr 10, 2020
Szép Napot!
Keresem a Reflex 500 végerősítő beültetési rajzát.Megvan a kapcsolási rajz,a nyák.rajz,csak ez hiányzik.Nem szeretnék legózni,mert az sok hiba lehetőség lehet. Előre is köszönöm.
Üdv mindenkinek lene egy orosz végfok végerősitö nem ismeri valaki a bekőtesét vagy kapcsolas rajz is meg felelne
Ha lecsutakolod, (pl. téli ablakmosó, ecset), majd kiszárítod, nem túl bonyolult lekövetni a kimenetet, a tápot. Itt még vannak fóliacsíkok és alkatrész méretek.
A bemenetet meg könnyű, ha már működik.
Sziasztok.
Gelhard gxv 800 vt autós erősítő kapcsolási rajzát keresem. Ha esetleg valakinek meglenne és eltudná nekem küldeni azt nagyon megköszönném. Előre is köszönöm.
Sziasztok. Keresem a Videoton TS 4317SP kapcsolási rajzát. Ha valakinek megvan és el tudja küldeni akkor megköszönném. Sajnos ami a modul tv készülékek szervizkönyvében van korábbi típusok rajza az nem teljesen jó mert ebben a készülékben sok újítás van ahhoz képest.
Sziasztok!
1999-es octavia kombi kapcsolási rajzát keresem. 1.9 tdi ahf, kombi. Vagy bármi tippet, hol találom meg. Köszi előre is.
A pontos neve ahogy írtam Reflex 500,2X250 W-os hangerősítő végfok.
Az RX500 nem tudom mit takar?
Nekem van egy Reflex RX-500 erősítő kapcsolási rajzom.
Csatoltam, nézd meg, hogy ezt keresed e vagy sem. ![]() Hátha. A hozzászólás módosítva: Máj 29, 2020
|
Bejelentkezés
Hirdetés |




















