Fórum témák

» Több friss téma
Fórum » Kapcsolási rajzot keresek
 
Témaindító: Kallai Csaba, idő: Márc 11, 2006
Témakörök:
Lapozás: OK   89 / 385
(#) lapose válasza katona.t hozzászólására (») Aug 20, 2009 /
 
Szia!

Bővebben: Link

Ha esetleg triak vezérlésre kellene akkor pedig pl. MOC3061.
(#) VRubenX válasza katona.t hozzászólására (») Aug 20, 2009 /
 
Üdv!
ITT is találsz egyet.
(#) kiskacsa2009 válasza VRubenX hozzászólására (») Aug 20, 2009 /
 
Ezzel nem lettem okosabb...
A He-s topikokat már megnéztem, a BSS-en pedig pont fordítva van, mert az VGA->RCA, és nekem RCA->VGA kell.
De azért köszi, hogy fáradoztál...
(#) Sebi válasza kiskacsa2009 hozzászólására (») Aug 20, 2009 /
 
Van ilyen téma, ha beleolvastál volna, már tudnád, hogy ez nem egyszerű móka. Nem érdemes, illetve bonyolult és drága áramkörökkel oldható csak meg, semmiképp nem egy kezdőnek való project.
(#) mark.budai hozzászólása Aug 20, 2009 /
 
Bár nem kapcsolási, de rajz. Car Technic Überblendregler autós equalizerhez keresek bekötési rajzot. Még az előlapjára 34198 van írva, ez nem tudom, hogy milyen szám lehet.
(#) mindenes hozzászólása Aug 21, 2009 /
 
Üdv. mindenkinek !
Kapcsolási rajzot keresek egy 20 éves, KENWOOD DC-20X kazettás-rádió tunerhez. Sajnos a rádió része nem működik. Akinek megvan kérem küldje el.
Előre is köszönöm.

DC-20X.JPG
    
(#) csabee hozzászólása Aug 21, 2009 /
 
Szép napot!
Parabolához szeretnék egy beállító műszert fabrikálni és kérdezem. hogy nincs-e valakinek leírása vagy kapcsolása róla?
Köszönöm...
(#) norbika78 válasza csabee hozzászólására (») Aug 21, 2009 /
 
Üdv
Ha ez segít,van egy térerő indikátor a hobby e. 90/5. számában parabola beállításához!
(#) csabee válasza norbika78 hozzászólására (») Aug 21, 2009 /
 
Köszi! Előbogarászom, remélem meglelem!
(#) mutatvanyos hozzászólása Aug 22, 2009 /
 
Sziasztok!

Egy Philips TV kapcsolási rajzára lenne szükségem: Philips 46GR 8850/02B ZB009101007358
Aki tud segítsen légyszives!
Eőre is köszi!
(#) Horváth P Tamás hozzászólása Aug 22, 2009 /
 
Sziasztok ! Szeretnék egy olyan kapcsolási rajzot kérni ami egy 12V -os egyenáramú motort működtet, fordulatszám szabályozással és forgásirány váltással .Köszi (A motor egyébként a magnókba vagy videókba használatos )
(#) Horváth P Tamás hozzászólása Aug 22, 2009 /
 
Egy 12V-os egyenáramú motort szeretném úgy működtetni,hogy legyen forgásirány váltása és fordulatszám szabályozása . KÖSZI
(#) dbase válasza Horváth P Tamás hozzászólására (») Aug 22, 2009 /
 
Szokásos dc dimmer áramkör:Bővebben: Link
A motorra menő 2 vezetékre meg kell egy 2 áramkörös 2 állású kapcsolo helyesen bekötve.
(#) Horváth P Tamás hozzászólása Aug 22, 2009 /
 
Egy tranzisztoros megoldás érdekelne . KÖSZI
(#) Horváth P Tamás hozzászólása Aug 22, 2009 /
 
Egy 12 V-os egyenáramú motor kapcsolási rajzát szeretném elkérni valakitől forgásirányváltással és fordulatzám szabályozásal. Csak tranzisztoros megoldás érdekel. Mágneskapcsoló ne legyen benne az áramkörben. Köszönöm.
(#) VRubenX hozzászólása Aug 22, 2009 /
 
Sziasztok!
Egy olyan kapcsolási rajzra lenne szükségem ami egy jel hatására véletlenszerűen meghajt egy tranzisztort 4db tranzisztor közül kellene válogatnia ha nem is randomba mondjuk, egymás után is jó. De folyamatosnak kell lennie tehát ha van jel akkor életbe lép egyik tranzisztor addig amíg van jel (monostabil) ha a jel megszűnt és még egyszer jön a jel akkor ugyan így csak másik tranzisztor lép életbe. remélem érthető voltam. Köszönöm
(#) Doncso válasza VRubenX hozzászólására (») Aug 22, 2009 /
 
Véletlen nem disco lámpához kell ütemvezérlő?
(#) VRubenX válasza Doncso hozzászólására (») Aug 22, 2009 /
 
Nem, nem ez egy kis áramkör 4 állathangot ad ki a 4 gomb négy állat, ehhez kellene.
(#) Doncso válasza VRubenX hozzászólására (») Aug 22, 2009 /
 
Jó lenne neked egy johnson számláló, adsz neki egy impulzust és a kimenetét váltja, úgy működik, hogy pl 4 kimenetet használsz, egy impulzus hatására átugrik 1-es ről a kettesre, és mindaddig ott marad amíg nem kap mégegy impulzust. Ezekre lehetne tranyókat kötni.
(#) VRubenX válasza Doncso hozzászólására (») Aug 22, 2009 /
 
Igen
Gondoltam 4017-re de a többi 6 kimenetével mit kezdjek mert azt is beleveszi a számolásba vagy azokra is tranyó és valamelyik másik tranyóval párhuzamosan működne.
(#) lapose válasza VRubenX hozzászólására (») Aug 22, 2009 /
 
Szia!

A 4017-nek van reset bemenete, amivel újra tudod indítani a számlálást.
(#) Doncso válasza lapose hozzászólására (») Aug 22, 2009 /
 
Erre gondoltam én is, valami ilyesmire.
(#) VRubenX válasza lapose hozzászólására (») Aug 22, 2009 /
 
És ha az 5. kimenetet vissza vezetem a reset bemenetre akkor újra indítja magát?
(#) lapose válasza VRubenX hozzászólására (») Aug 22, 2009 /
 
Igen, és újra kezdi a számlálást.
(#) VRubenX válasza lapose hozzászólására (») Aug 22, 2009 /
 
Köszönöm válaszaidat és Doncso-nak is megépítem.
(#) lapose válasza VRubenX hozzászólására (») Aug 22, 2009 /
 
Szívesen!
(#) DiveZ hozzászólása Aug 22, 2009 /
 
Sziasztok!
Keresek egy 3 digites kijelzőhöz kicsi és egyszerű kapcsolást.
A következőre volna szükség:
a három jegyű szám mind a három értékét külön gombbal lehessen változtatni. Értelem szerűen 0-9-ig, gombnyomásonként változzon az érték.

És egy kérdés:
a kijelző színe jelent-e különbséget a tápláláskor? Gondolok itt arra, hogy a ledek is két különböző V ill. A értéken működnek...

Előre is köszönöm a segítséget!!!
(#) Sebi válasza DiveZ hozzászólására (») Aug 22, 2009 /
 
Akkor mindegyik digithez kell egy számláló (ha jól emlékszem, van olyan CMOS, ami 7szegmensest hajt) ezeket tudod az órajel bemeneteken léptetni. Kell még (egy közös?) reset gomb is, amivel nullázod. (vagy csak mindig körbe-körbe lépteted). Kisebb méretű LED kijelzőknél nincs ok aggodalomra a nyitófesz-különbségek miatt, a soros ellenállással beállítható a kívánt áram. A nagyobb méretűeknél már gond lehet, néha az 5V sem elég a több soros LED miatt.
(#) Bari- válasza DiveZ hozzászólására (») Aug 23, 2009 /
 
Szia

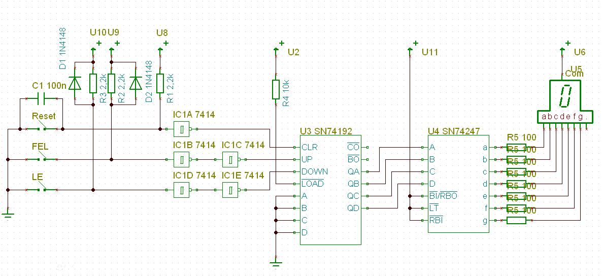
Csatoltam egy egyszerű számlálót, ezt azt csinálja amit szeretnél, de bővíthető oly módon hogy le és fel számoláshoz elég 2 nyomógomb, mert kaszkádolható.
A reset gombbal párhuzamosan kötött kondi a bekapcsoláskori resetet végzi. A 7414-es IC egy 6 kaput tartalmazó smithtriger inverter ez végzi a prel mentesítést. A 4192 a számláló, a 74247-es pedig a kijelző meghajtó. Tápnak 5V-t kell neki, a kijelző közös anódos. A kapcsolást meg kell triplázni, kivéve az IC1A kaput és a hozzá való restet gombot, kondit és felhúzó ellenállást. A számlálók CLR bemeneteit közösíteni kell. Összesen 6db IC, PIC-el lehet egyszerűbb volna, de ahhoz sajnos nem értek . A kapcsolás TTL IC-kből épül fel, de biztos megoldható CMOS-al is.

Bari
(#) Bari- válasza Bari- hozzászólására (») Aug 23, 2009 /
 
Most nézem csak hogy elszámoltam a tokokat, 3 digit esetén 9db tokkal számolhatsz. Digitenként 3db.
Következő: »»   89 / 385
Bejelentkezés

Belépés

Hirdetés
XDT.hu
Az oldalon sütiket használunk a helyes működéshez. Bővebb információt az adatvédelmi szabályzatban olvashatsz. Megértettem