Fórum témák

» Több friss téma
Fórum » Kapcsolóüzemű feszültség szabályozó kismotorhoz
Lapozás: OK   3 / 9
(#) mex válasza SzT hozzászólására (») Júl 3, 2007 /
 
Szevasz. Nézd meg jobban,valóban egyfázisú?
(#) potyo válasza SzT hozzászólására (») Júl 3, 2007 /
 
Teszel bele erősebb tirisztort, oszt jónapot.

Elvileg azt is meg lehetne csinálni, hogy egy step-down konverterrel szabályzott 14V-ot állítani elő...
(#) SzT válasza mex hozzászólására (») Júl 3, 2007 /
 
1. Hogy 1 fázisú -e? Passz... 12 tekercs sorba kötve , úgy elrendezve mint egy csillagmotor. Körülötte forog a "lendkerékmágnes". Sztem inkább 12 fázisú, de ez csak tipp, meghaladja a tudásomat. A fenti kapcsolásnál van jelentősége?

2. Erősebb tirisztorra tudnál konkrét tipust mondani?

3. Ez a step-down konverter nekem kínai. Ha a megvalósítása egyszerűbb mint a neve, jöhet.
:yes:
SzT
(#) potyo válasza SzT hozzászólására (») Júl 3, 2007 /
 
Vannak ott diódák, vagy kijön a tekercsből két szál drót, és az megy be a szabályzóba?

Pl. BT152-800R Ez 20A-t tud.

Egyszerűnek nem nevezném a step-down konvertert
(#) KeserűCukor válasza mex hozzászólására (») Júl 3, 2007 /
 
Én megépítettem, és a két ellenállat elkezdett füstölni, ennyi....
Nem is megy....
Mi lehet a hiba?
(#) mex válasza SzT hozzászólására (») Júl 4, 2007 /
 
Jlyen kivitelű generátorral még nem találkoztam ami 12 szegmenses és csak egy fázisú. Nincs a tekercselés környékén valami "buhera"? Az ilyen szegmensszámú generátorok 3~ kivitelűek,a csillagpontjuk nincs kivezetve. Ezek nagyteljesitményű utcai motorokon találhatóak. Terhelés nélkül mérve ezeken is felszalad a feszültség akár 100V-ra is ,de a 200V-ot nem éri el. Ezért is gyanús a fenti traktorgenerátor. Na de a kérdésre válaszolva az a szabályzó nem alkalmas ilyen nagyságú üresjárati feszültség kezelésére,márcsak a tranzisztorok E-C feszültségtűrése miatt sem. Ezenkivül az ellenállásokon is túl nagy disszipáció lép fel. Tehát nem elég a tirisztort nagyobb áramúra cserélni. A BT152 egyébként is lassú erre a helyre.
(#) SzT válasza mex hozzászólására (») Júl 4, 2007 /
 
A tekercsekről 2 szál jön le, egyik a test, a másik bement a régi szabályzóba, onnan kijött a szabályzott fesz, ennyi. Az egész teljesen gyári, ahogy a japánok összerakták x éve, semmi buhera.
Azért füstölt le, mert kidörzsölődött a vezeték szigetelése. Az eredeti elektronika kb gyufásskatulya méretű volt, körülötte hűtőbordával.
Kb ilyen:Kép: Hivatkozás
SzT
(#) mex válasza SzT hozzászólására (») Júl 4, 2007 /
 
Az eredeti irásodhoz képest ez a tekercs 4 szegmenssel kevesebb. Na de nem ez a lényeg. A japán szabályzók egyik válfajában a tirisztor nem mint áteresztőelem szerepel,hanem a feszültség korlátozására oly módon, hogy testeli a tekercset a beállitott töltőfeszültség felett. Az egyenirányitást külön diódák végzik. Meg kellene tudni (az elektronika szétbontásával) milyen tipusú a szabályzás. Óvatos bontással fel lehet tárni a vastagréteg,álalában kerámia panelt,be lehet azonositani az alkatrészeket is. A tirisztor és a diódák általában egy vastagabb rézlemezen helyezkednek el,de nem diszkrét tokozásúak igy nem is cserélhetőek. Ilyen tipusú szabályzót nehéz épiteni,mert gyors tirisztorra és diódára van szükség (képes a tirisztor beragadni),ez általában nagyobb fordulatnál jelentkezik. Háromfázisra már gyártottam ilyet de macerás a fentebb emlitett okok miatt. Ezért érdemes a vezérlőpanelját feltérképezni. Egy nagyon alap rajzot felteszek,ha megtalálom,bár az inkább csak az elvet szemlélteti.
(#) mex válasza mex hozzászólására (») Júl 5, 2007 /
 
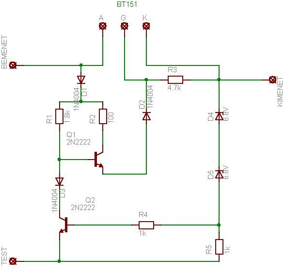
Ez a rajz egy motoros oldalról származik.átrajzoltam és módositottam az alkatrészek tipusát. Az egészet hűtőbordára kell szerelni,mivel melegedni fog. A kettős diódát és a tirisztort is szigetelve kell rögziteni. A feszültségfigyelés nevű kapcsot a gyújtáskapcsoló közbeiktatásával kell az akkumulátor pozitiv sarkára kötni, a zavarok elkerülése végett.

Akkut.pdf
    
(#) SzT válasza mex hozzászólására (») Júl 5, 2007 /
 
Idézet:
„testeli a tekercset a beállitott töltőfeszültség felett.”

Az jó néhány amper lehet, bírni fogja?
Idézet:
„Meg kellene tudni (az elektronika szétbontásával) milyen tipusú a szabályzás. Óvatos bontással fel lehet tárni a vastagréteg,álalában kerámia panelt,be lehet azonositani az alkatrészeket is.”

Ez nem megy, az egész egy tömör széntömbbé vált
A rajzodat kipróbálom, hátha...
Alternatív megoldásként jó lenne akár egy mechanikus fesszabályzó is de milyen és hogy kössem be?
(#) mex válasza SzT hozzászólására (») Júl 5, 2007 /
 
Miután a tekercsek és a mágnesek közt relative nagy a légrés,nem fog túlzottan nagy áram kialakulni,mert a rövidzár hatására az erővonalak mintegy "kifújódnak a vasmagból". Ez a tipusú szabályzás nagyon sok japán motor sajátossága. Előnye,hogy bombabiztos,nem teszi tönkre a gyújtáselektronikát akkor sem,ha meghibásodik. Még annyit: a kettős dióda akkura menő vezetékébe be lehet tenni egy15A-os késes biztositékot,ha zárlatba menne a dióda akkor sem tud leégni a tekercs. Egyébként a kapcsolásnak 14.2V-feszültségre kell szabályoznia,zavarmentes működés esetén.
(#) SzT hozzászólása Júl 6, 2007 /
 
Ha jól értelmezem a rajzodat, és ha igazam van abban hogy 12 fázisú delej jön ki a generátorból, a tirisztor ha egyszer begyújt, nem fog kikapcsolni, csak ha leáll a generátor.
Rosszul gondolom?

SzT
(#) mex válasza SzT hozzászólására (») Júl 6, 2007 /
 
Nem értelmezed jól a rajzot,és nem 12fázisú "delej" jön ki a generátorból! A generátorból1fázisú!!!!,a fordulatszám függvényében változó frekvenciájú áram jön. Mint tudjuk a váltakozó áramnak van pozitiv és negativ félperiódusa. Jelen kapcsolásban a pozitiv félperiódust testeli a tirisztor,ha a töltésfigyelő elektronika bekapcsolja. A kikapcsolás minden nullaátmenetnél (vagy annak közelében ahol a tirisztoron átfolyó áram a tartóáram értéke alá csökken)bekövetkezik. Miután a tirisztor egyirányú eszköz (ellentétben a triakkal) ez az állapot fennmarad a negativ félperiódusban,majd az újbóli bekapcsolásra a figyelőelektronika készteti,ha szükség van rá. Javaslom,hogy az elkészitésnél kérj meg valaki hozzáértőt,nézze át az elkészitett kapcsolást az anyázás elkerülése végett!!
(#) SzT válasza mex hozzászólására (») Júl 6, 2007 /
 
Idézet:
„A generátorból1fázisú!!!!,”


Nem kötözködés, csak nem értem: minden tekercs a saját 1 fázisát állítja elő, és adja hozzá a többi tekercs időben eltolt 1-1 fázisához. Hogy lesz ebből összesen egy szinuszhullám?

Idézet:
„a fordulatszám függvényében változó frekvenciájú áram jön. Mint tudjuk a váltakozó áramnak van pozitiv és negativ félperiódusa. Jelen kapcsolásban a pozitiv félperiódust testeli a tirisztor,ha a töltésfigyelő elektronika bekapcsolja.”


Ez tiszta.

Idézet:
„A kikapcsolás minden nullaátmenetnél (vagy annak közelében ahol a tirisztoron átfolyó áram a tartóáram értéke alá csökken)bekövetkezik.”


Ez is tiszta, feltéve hogy tényleg 1 fázis, és van nullátmenet.

Idézet:
„Javaslom,hogy az elkészitésnél kérj meg valaki hozzáértőt,nézze át az elkészitett kapcsolást az anyázás elkerülése végett!!”


Köszi a javaslatot! Azért átlátom a kapcsolást, csak az 1 fázissal van bajom ....

SzT
(#) SzT hozzászólása Júl 6, 2007 /
 
Egyébként, megépítem és ha működik, tényleg 1 fázis. Legföljebb nem fogom érteni, miért...

SzT
(#) mex válasza SzT hozzászólására (») Júl 6, 2007 /
 
Deritsd ki hány pólusa van a gerjesztőmágnesnek. Ha a fénykép a szóbanforgó traktorgenerátorról készült akkor 4-északi,és 4 déli pólussal rendelkezik. A nyolc darab tekercs pedig változó menetiránnyal van felcsévélve,igy a bennük létrejövő feszültség összeadódik,egy szinuszhullámot képezve. A nullátmenet akkor jön létre amikor az egyes mágnespólusok a tekercsek előtt pontosan középen helyezkednek el. Ha kézzel lehet forgatni akkor kipróbálhatod:ez a legkissebb ellenállású hely. Ettől jobbra-balra mozditáshoz jelentős erőt kell kifejteni. Ezt az egészet oszcilloszkóppal könnyű megjeleniteni,az elektronika működésének ellenőrzéséhez pedig a legcélszerűbb műszer.
(#) potyo válasza SzT hozzászólására (») Júl 8, 2007 /
 
Idézet:
„Nem kötözködés, csak nem értem: minden tekercs a saját 1 fázisát állítja elő, és adja hozzá a többi tekercs időben eltolt 1-1 fázisához. Hogy lesz ebből összesen egy szinuszhullám?


Ha azonos periódusú színuszhullámokat adsz össze, akkor az eredmény is színuszhullám lesz. Pl. a hálózati 400V is úgy jön ki, hogy két egymáshoz képest eltolt 230V-ot összeadunk, és az eredmény egy 400V-os színuszhullám.
(#) Dudus válasza mex hozzászólására (») Júl 8, 2007 /
 
Keress rá a szuperpozíció -nak nevezett fogalmora, majd miliméterpapíron rajzolj fel 2 színuszhullámot, aminek azonos a periódusideje és eltérő a fázisa. Ezeket grafikusan add össze és megkapod azt a színuszhullámot, amit keresel.

Bár ez állóhullámokra van, de érthető lesz a lényege, ha megállítod az animációt egy tetszőleges pontban:

Ezt kellene tanulmányoznod.

szerk.: Bocs rossz helyre ment, természetesen SzT - nek válaszoltam
(#) SzT válasza potyo hozzászólására (») Júl 9, 2007 /
 
Idézet:
„Ha azonos periódusú színuszhullámokat adsz össze,”


Itt lesz a kutya elásva, én végig időben eltolt hullámokra gondoltam. A kép egyébként nem a szóban forgó generátorról készült, a neten találtam. Szétszedem még egyszer, és megnézem a tekercselést és a mágneseket is...
SzT
(#) mex válasza SzT hozzászólására (») Júl 9, 2007 /
 
Ha lehetségez tegyél fel fényképet.....
(#) potyo válasza SzT hozzászólására (») Júl 9, 2007 /
 
Lehetnek eltoltak (külömböző fázisúak), csak a periódusidejük (frekvenciájuk) legyen azonos. Ez teljesül is egy ilyen generátornál.
(#) SzT hozzászólása Júl 23, 2007 /
 
Tegnap a szóban forgó generátor közelébe jutottam újra, sajnos műszer és fényképező nélkül, így csak leírni tudom az "adatait": 12 tekercs párosával ellentétesen tekercselve, kb. 20 menet kb 2 mm -es vezetékkel, körülötte 3 mágnessel. Szimuláltam a fent ajánlott szabályozási módot: egy sodrott vezetékkel testre zártam egy kicsivel alapjárat fölötti fordulaton.
A motort érezhetően terhelte, egyszerre 2 elemi szálat még elégetett, 3-4 szálat már nem. A pár másodperces "kísérlet" után érezhetően melegedett a generátor.Hogy ez hány amper lehetett ? :nemtudom:
Ma hívott fater, hogy 22000 Ft-ért kínáltak neki eredeti szabályzót, valószínűleg megveszi...

SzT
(#) Kraven hozzászólása Szept 3, 2007 /
 
Üdv Mindenkinek!

Mex által berakott bt-151 tirisztoros kapcsolás átalakítható úgy, hogy a bemenő fesz 0-120V-ig az áramerrősség meg 20 A legyen? A kimenő fesz meg 14,4V.
Vagy sokat akarok? Ez egy 3~ generátor egyenirányítása utáni "áteresztő" szabályozója lenne. Nagyon megköszönnék egy skiccet.

Köszönöm
(#) Kraven hozzászólása Szept 4, 2007 /
 
uppolok
(#) mex válasza Kraven hozzászólására (») Szept 4, 2007 /
 
Csak egy kérdés:milyen motor generátoráról van szó?
(#) Kraven válasza mex hozzászólására (») Szept 4, 2007 /
 
Saját gyártmány. 11 fázistekercs, 1 HV tekercs a tiri gyújtáshoz. Fázistekercsek fázishelyesen párhuzamosítva, deltakötésben. (illetve most kísérletezek egy "egymenetes" tekercseléssel, ahol nem párhuzamosítok, hanem sorosan alakítom majd ki a menetszámot vastagabb dróttal)
Mi már konzultáltunk erről (most is köszönöm még egyszer), illetve a CDI részéről. Az azóta is kifogástalanul megy.
Jelenleg egy fázisonkénti söntölő tirisztoros fesszab van rajta, de mivel zárt térben van és hűteni nincs esélyem, nagyon melegszik a stator. Működik próbapadon, de kipróbálnám más szisztémájú szabályzással is. Ami érdekes, hogy direkt testelésnél nem a tirisztorok melegednek, hanem a tekercsek. Ha műterhelést teszek rá, akkor a melegedés csökken, de még jelentős.
(#) Kraven hozzászólása Szept 4, 2007 /
 
Ja, természetesen 3~, tehát 8 mágnestömb a gerjesztés.
(#) mex válasza Kraven hozzászólására (») Szept 4, 2007 /
 
Csak azt tudom mondani,hogy a gyári megoldások mind söntstabilizátorok háromfázisú kivitelnél. Azoknál is jelentős a tekercsek melegedése. A kérdéses BT151-en alapuló kapcsolás is söntstabilizátor csak félhullámú és egyfázisú. Éppenséggel át lehetne tervezni,de a melegedési problémát ez sem oldaná meg. Ha meg áteresztő tipusú stabilizálást akarnál az több mint tekintélyes nagyságú hűtőfelületet kivánna,véleményem szerint ilyen teljesitményű generátornál nem járható út. Még annyit:általában csillagkapcsolású tekercselést alkalmaznak.
(#) nagyelek hozzászólása Szept 5, 2007 /
 
Sziasztok! Valahol ráleltem én is egy fesz-szabályzó kapcsolásra!
szerintem ua mint a fentiek!

Kérdésem a köv:
ugyebár a simsonban van 3 tekercs: Gyújtás, világítás töltés!

Javaslatokat kérnék, mi lenne ha a világítás, illetve a töltő tekercset kiszedném, letekerném mindkettőt, majd kb 0.8-as vezetékből hajtok rájuk kb 15 v-ot, majd Félutas egyenirányítással egyesítem őket.... majd ez megy a szabájzóba, azután az akkura(~5Ah)!
ez 2 tekercs elméletileg szolgátat annyi áramot, hogy hogy töltse az akkumulátort illetve ellássa elektromosan a villamos hálózatot! konkrétan 60/55 ös halogén fényszórót szeretnék, aminek kell ~5 A!
a tekercsek darabonként gyárilag ~40 Wattosak!
a kettő együtt ~ 70-80 Watt lenne (elméletileg)
ez Kb 8-A terhelhetőséget jelent ami kiszolgálja a Halogén fényszórót, és még a töltés kielégítő mértékű!
Azért akarom átalakítani, mert igy nem fordulatszámfüggő a fényerő... Elméletileg konstans feszültségünk lesz...
Ez csak egy kósza ötlet, amiről szeretném kikérni a véleményeteket....
Elöre is köszike mindenkinek!

---/nagyelek@freemail.hu/---
(#) mex válasza nagyelek hozzászólására (») Szept 5, 2007 /
 
Igen ezt a szabályzó ák-t még én tettem közzé. Egy-egy nagyobb terhelhetőségű diódán keresztül a pozitiv félhullámot rá lehetne kapcsolni a tirisztorra,bár nem tudom,hogy a két tekercs milyen fázisviszonyba áll egymáshoz képest. A lényeg, hogy kell lennie a periódusok közt szünetnek aholis a tirisztor kikapcsol,ellentkező esetben nem tud,és igy nem lesz szabályozott feszültség.
Következő: »»   3 / 9
Bejelentkezés

Belépés

Hirdetés
XDT.hu
Az oldalon sütiket használunk a helyes működéshez. Bővebb információt az adatvédelmi szabályzatban olvashatsz. Megértettem