Fórum témák
» Több friss téma |
Fórum » Kapcsolóüzemű (PWM) végfok építése
Pa a cél sok sok teljesítménnyel.
És pont hogy mikrovezérlő is lenne benne kijelzővel. Több vezérlő lenne benne tápnak is külön . Természetesen galvanikusan leválasztva. Végfok részben pedig limiter. Jelenleg azon is dolgozom. Arduino & stm 32
Azt elfelejtettem írni, hogy az ardu (arduino) ilyen célra teljesen kielégítő lenne. (Mint mikrokontroller.)
Programozása egyáltalán nem annyira rázós, de ha ebbe az irányba mozdulnánk (szerintem egyébként felesleges) akkor én szívesen vállalom a kódolási részét is. szerk: Pont így ufy92. A hozzászólás módosítva: Máj 9, 2018
Tetszik a tűz benned, meg jók ezek az új eszközök, csak az öregeknek tele van a műhely alkatrésszel, és nem szívesen dobáljuk ki őket. Ezért van az, hogy szeretnénk felhasználni az évtizedek alatt felhalmozott alapanyagot. Ötven felett is megnézem a szomszéd lányát, meg is tervezném hozzá a nyákot, és a forrasztással sincs még problémám. Csak van itthon saját mosfetem, amitől már nem szívesen válnék meg. Kicsit lomha, kicsit nagyobb az ellenállása mint egy mai szuper félvezetőnek, de inkább ebból próbálom kihozni a maximumot.
Idézet: Be is ültetnéd azt a lányt? „megnézem a szomszéd lányát, meg is tervezném hozzá a nyákot”
Nincs is köztünk vélemény különbség. Én is szívesebben használom azt ami a fiókban van. De itt kicsit többről van szó. Ez egy nagyon nagy lépés előre. Az hogy a Qrr valójában nem létezik nagyon komoly előny az induktív terhelés miatt. A miller plató megint csak. A gate töltés nem is érdekes, mert meg lehet azt a gate-t tölteni akár hogy is de az hogy alapvetően a kapacitív jellege a félvezetőnek mindnen irányból SZÁMOTTEVŐEN alacsonyabb komoly különbség. Itt nem arról van szó, hogy a Si FET lomhább. Alapjaiban nyílnak ki ajtók más lehetőségek, határok felé a GaN használata kapcsán.
Nem kampányolok a dolog mellett, ha van kedved majd megnézed a doksikat amiket odébb csatoltam. Az új erősítőmet én ilyen kapcsolóelemmel tervezem. A kezdetektől szándékomban áll Veletek minden nemű tapasztalatomat megosztani. Alapvetően az a szomorú, hogy nem jutok a páka mellé mostanában. "Ötven felett is megnézem a szomszéd lányát, meg is tervezném hozzá a nyákot, és a forrasztással sincs még problémám. Csak van itthon saját mosfetem, amitől már nem szívesen válnék meg." Ezt úgy ahogy van imádtam. Eskü, nem tudom eldönteni hogy az asszonykádra utalsz-e a mosfet alatt, de akárhogy is, jót mosolyogtam a dolgon. Hogy a forrasztást vagy a nyáktervezést már ki se vesézzük... Egyébként ez érdekes adalék, hogy a csatornaellenállás nem számottevően alacsonyabb. Valójában ebből a szempontból elhanyagolható a különbség. Még annyi a valósághoz hozzá tartozik, hogy Ők 5-6V-os MAXIMÁLIS gate feszültséget viselnek el és 4 körül már csontra nyitottnak tekinthetőek. Ideálisan 5-5,2V-ig mennek a meghajtóik. Ez is egy kellemes pozitívum lehet a meghajtás tekintetében. Szerk: Látom killbill-nek is megütötte a szemét a lányka... A hozzászólás módosítva: Máj 9, 2018
Nem igazán fórum téma, ezért inkább maradok az eredeti gondolatmenetnél.
Természetesen elolvastam a linkelt témát, és tetszett is. Az, hogy mikor milyen cél vezérel, eldönti hogy milyen alkatrészbázist használok. Ha csak részkapcsolásokat akarok tesztelni, akkor csak a fiók tartalmát használom. Ha kommersz (valakinek megbízásából építek olcsón), akkor megint csak igyekszem felhasználni az itthoni lomot. Akkor veszek teljesen új dolgokat, ha valami nagy világrengető gondolatom támad. Régebben gyakorta volt ilyen, azokból maradt mostanra ez a sok lom.
Van egy cimborám akinek elektronikai alkatrészboltja van (már bezárt), ő maga kiment Ausztriába szoftveresnek. Neki sok nyákot csináltam, mert jöttek a diákok a kis ledes kivezérlésmérő, meg TBA810 erősítő kitekért. Pár hete hazaköltözött a fickó az egyik itteni iskolába tanítani. Egyébként tanár, sőt az apja és az anyja is tanár volt, az én tanáraim. Az iskola karbantartója is cimborám, régebben zenével foglalkoztunk. Lelkendezve mesélte, hogy fel lesz számolva a bolt készlete, és van benne egy csomó jó dolog. BD250, meg QUAD405 panel is. Szép-szép, mondtam neki, de ma már nem ér semmit. UA741-ből meg már mit csináljunk. Tehát ez a vége, ha felhalmoz az ember. Lent a kerékpártárolóba meg egy fióknyi telefon. Na az tud elavulni rendesen. Van mikor elkerülhetetlen a lomtalanítás, és fel kell frissíteni a raktárkészletet. Ennek ellenére az asszony még marad. Annyira még nem avult el, legfeljebb levágom a két lábát majdnem tőből, és a hátánál fogva forrasztom hozzá a nyákhoz. Nyerek vele pár nH-t.
Majd ha lesz ilyen be(le)ültetős topik, ott kitárgyaljuk. Itt a fórummester lefagyasztja a pákámat egy hétre ha szalonképtelenün írok.
Régen mindent csövekkel, aztán germánium, majd ... most SiC, meg GaN. Ezek csak anyagok, de az igazi lényeg a kapcsolástechnika. Amit linkeltél, ott volt egy kaszkód tranzisztor. Tulajdonképpen egy növekményes fetre ültetett kiürítéses. Egy ilyen kaszkód (most az alapanyagtól eltekintünk) képes eliminálni a Miller kapacitás hatását a meghajtás könnyítésére. Már analógban is próbálkoztam kaszkód fokozattal, és nagyon szép hogy olyan kicsi lesz a bemeneti kapacitás, hogy szinte alig kell áram a kapcsolgatáshoz, de mint tudjuk semmi nincs ingyen. Megint Karesz tapasztalata kellett hogy ráébredjek mennyire nagy szakadék van az elmélet, és a gyakorlat között. Ezek a kaszkódos dolgok nem szóltak olyan jól, mint a mezítlábas társaik. Ott van például az UHC MOS technológia analógban. Ott az volt a cél, hogy visszacsatolás nélkül lehessen alacsonyan tartani a torzítást, ugyanis egy ultra nagy áramú fetnek nagyon nagy a drain áram változása icipici GS feszültség változtatásra. Azonkívül alig van DS feszültség változás, mert csak egy emitterbe, vagy egy másik fet source-ébe kell áramváltozást okoznia. Tehát ideális lehetne. Csak mégsem. Mint amikor egy kiváló mérnök irányítja a munkálatokat, a beosztottak meg széjjelszaladgálnak.
Gondolom hogy az új anyagoknak köszönhetően újra megpróbálták ezt a nem új kapcsolástechnikát, és jobb eredményei miatt most lett összességében javulás. A csatornaellenállás nagysága pedig a tervezőkön múlik. Nem minden esetben kell ragaszkodni az alacsonyhoz. Minél alacsonyabb, annál nagyobb lesz a gate kapacitás. Egy integrált PWM erősítőnél is optimalizálni kell a kimeneti feteket, mert a kapcsolási-, a vezetési veszteség, a kapcsolófrekvencia szorosan összefüggenek. Megint Kareszt hozom fel, mert ő csinált 1MHz vivővel PWM-et. De nem hangosításra való. Ez a freki azért olyan álomhatár most. Hasonlóan, mint amikor először volt 1GHz-es proci a gépembe. Az is olyan álomhatár. Azóta meg csak nőtt, meg nőtt, meg egyre nagyobb disszipációt kellett elfűteni. Aztán áttértek a többszálas feldolgozásra. Az órajel is kezdett visszaesni, mert kiderült, hogy nem csak ez az egyetlen út a teljesítmény növelésére. Mi most egy szálon, vagyis egyetlen félhíddal próbáljuk megoldani a megoldandót. Viszont a kaszkód megoldás kicsit birizgálja a fantáziámat. Már ezért is volt értelme a linkelt dokumentációba beleolvasnom. Köszönöm!
Talán ennyi off-ot elnéznek, mert végre egy topic értelmes szálon halad hosszú ideje. Jó látni. Este már én is azon törtem a fejem, hogy előszedem a 2003-ban félrepakolt PWM végfok témát. A kényszervezérelt, vcs nélküli (csak DC-re), optós szintillesztős, MAX626 FET meghajtós, 400W végfokom ott pihen a pincében. Azóta nem hagy nyugodni a dolog.
Az mellett hogy analóg párti vagyok, nem tudtam elmenni a PWM mellett. Már csak azért sem, mert a TV, a számítógépem monitorsugárzói (már rég nem műanyagdobozos PC hangszórót használok), a lányom cipelhető boom box-a, meg még tudja a fene mi, nagyrészt d osztályú. Olyan ez mint az öltöny. Alapvetően farmer meg bór, de nem lehet elkerülni hogy zakó és nyakkendő legyen a szekrényben. Most meg már a zakóim közül válogatok. Tehát ha akarom, ha nem, PWM.
Egyébként nekem is tetszik, hogy felpezsdült a topik, és végre igazi információkat is kapunk a régi motorosoktól, akik azért valljuk be pár marék fet eldurrantása árán igazi kézzel fogható információval tudnak szolgálni. Off: Ha látnád te is megcinelnéd.- On
Valóban a kapcsolástechnikában van a varázs. Nincs itt semmi újdonság. A kaszkód megoldás csak egy több közül, mert önmagában a GaN fetet valahogy be kell vezetni a "piacra".
A GaN systems nevű gyártó (nem csak Ő, de az Ő megoldásai nyerték el egyelőre leginkább a tetszésemet) szolgáltat tisztán FET-et tokban. Itt semmi csicsa. Csak ugye vigyázni kell vele, mert 7V-nál megadja magát a gate. GS61004B Én nem mondtam hogy ezt kell használni, csak egy lehetőség. Nálam is úgy van hogy a fiók meg a szekrény teli van maradékkal, mert ha az ember épít, dolgozik, nem fog 2 kondit és 2 FET-et venni ha 2-t használ mindegyikből. Butaság is lenne. De az hogy nincs itthon egy adott eszközből, mikor akkora kapukat nyit mint egy ólajtó, nem fog visszatartani az alkalmazásától. De mint már leírtam, megértem, ha nem ez volna az első lépés részedről. Pusztán annyi a szándékom hogy megosszak a kis közösségünkkel egy - szerintem - remek lehetőséget. Ennyi és nem több. Idézet: „Mi most egy szálon, vagyis egyetlen félhíddal próbáljuk megoldani a megoldandót.” Alapvetően már Te is utaltál rá hogy több fázis komoly lehetőségeket nyitna, az általam korábban felvázolt 3 szintű megoldás és a BCA is hasonló módon vezet a megoldás felé. Én a magam részéről egy teljes hidat propagálnék legnikább, de elébb lássuk mi hogyan. Jah még egy adalék: GaN-t alapvetően HiFi-re szántam. PA-ra simán oda kell vágni a vaskos FET-eket és kalap. PA-ra nem kell MHz feletti vivő. Senkit nem érdekel egy aktív ládában hogy kicsit több a vivőmaradék...
PA cuccok vivőmaradékát utólagosan szűrik. Volt nálam egy Ampeg Portabass erősítő, és minössze kilazultak a fojtók a panelből, ezért néha tiltott. Ott 1V felett volt a vivőmaradék, de utána tettek egy szűrőt. Ebben a nálam lévő Powersoftban is van egy kimenettel párhuzamosan kötött vivőre hangolt soros rezgőkör. na meg ha csak mélyre kell, akkor szabadon garázdálkodhat az ember. Aktív két utas ládában például csak a mélyközép ment kapcsiról, a magasat egy "AB" vitte. Ott úgy is nagyobb az érzékenység.
Visszatérve a hifire, mert ez jobban érintett ugye. Szimulálgattam kicsit, és az összenyitásra próbáltam koncentrálni. Ha nagy a holtidő, növekszik a torzítás, ezért úgy variáltam, hogy egy kis összenyitás legyen, pontosabban átkapcsoláskor 0,5A körüli impulzusok legyenek. Ez alapjáraton jó lenne. Viszont kivezérelve az erősítőt, az összenyitási tüskék megváltoznak, és akár 20A is lehet. Vagy több. Ha nagyobb áramot kell megszakítani a fetnek (és ez valószínűleg még a GaN fetnél is érvényes), lassabban kapcsol ki. Megint egy olyan dolog, ami csak részletkérdés, de nem hanyagolható el. Ez azt jelenti, hogy mivel ez nem kikerülhető állapot, a nagy gyártók valószínűleg észrevették, és kerestek rá gyógyírt. Integrált eszköznél nem látunk bele, diszkrét áramkörnél meg többnyire inkább nagyobb holtidőt alkalmaznak, hogy elkerüljék a durrantást. A Crown K2-t ismerem, az BCA topológiát alkalmaz, ott nincs összenyitás mert a kapcsolástechnika nem is teszi lehetővé. Viszont a hangja (bár nem hallottam csak színpadi zenével) állítólag nem olyan jó. Minden olyan kapcsolás ami arra épül hogy ezt a holtidős dolgot megoldja, ront a hangon. Olyan mint a lufi, itt benyomom, ott kijön. Mindenesetre nem kell sok idő, és ez a GaN technológia még olcsóbb lesz, aztán veszünk egy marékkal belőle.
Az általam tervezett 3 szintű sem tud összenyitni, mert ott is csak a terhelésen kereszül vezet egyik illetve másik félperiódusban. De azzal is az a gond hogy a B osztályéhoz hasonlóan torzít az audiojel nullátmeneténél. A gyanúm szerint erre gyógyírt jelent a GaN nulla Qrr-je.
Normál topológiához pedig: Találtam a múltkor egy meghajtót ami addig csökkenti a holt időt, míg nincs összenyitás. Ennek a megoldására kellene rájönni, mert az egy nagyon elegáns módszer. Megpróbálom megkeresni... MIC4605 Rosszul emlékeztem. Ez is csak egy hurokban hozzáad 240 nsec-ot. Sebaj, a FET áramát figyelve (tudva a DS ellenállást a rajta eső feszt figyelve pl.) megoldható lenne ez szerintem ügyesebben/elegánsabban is. A hozzászólás módosítva: Máj 11, 2018
Elég gyors kapcsolóelemeknél nem gond ha összenyitnak, mert ha megnézed az adatlapokat ott látszik hogy simán lenyeli a lapka a több kW-nyi impulzust. Csak akkor olyan gyorsan le kell vezényelni a kapcsolást, hogy tényleg ne legyen baj. Két út közül között lehet választani. Vagy olyan kis teljesítményű, kis fizikai méretű kapcsolóelemmel kell dolgozni amilyennel csak lehet (100W-hoz 10-20W-os 200 mOhmos fet), és akkor gyorsabban kapcsolható végfokot tudunk gyártani. Ezzel együtt jár hogy kisebb a holtidő is, vele együtt a torzítás. Vagy teszünk bele bivaly kapcsolókat (Crown, Powersoft) ahol 100W kimenőhöz 4 darab 300W-os kapcsolóelem, és nem fog prüszkölni párszáz wattnyi melegtől. Vagy pedig agyalunk egy kicsit még, aztán kitörpölünk valamit.
Nem tetszenek az automata beállítású izék, mert akkor állítgatja magát, amikor nem kéne. Volt erősítőm TDA7250-el, az folyamatosan méregette a nyugalmi áramot, és annak függvényében szabályozta a bias feszültséget. Cserébe csak be kellett ültetni a panelt oszt jónapot. Mondjuk ez gyári erősítő volt, Telefunken HA680. Nem szerettem hallgatni, mert bár tényleg gyönyörűen vitte át a szinuszt, valami zavart a hangjában. Nekünk kell ezt valahogy megoldani, vagy lopni kell valakitől működő kapcsolást.
Egyet értünk teljes mértékben! Ráadásul az hogy valami szépen mutat a scope-on még messze nem jelenti azt, hogy szépen is szól. És ezért a mondatért sokan a fejemet vennék, de fel merem vállalni.
Ezért mondtam, hogy falat kell húzni a PA és a hifi között. Más igények, más lehetőségek. Magam részéről a hifi most jobban mozgat. Más kérdés hogy van egy megoldásom PA-ra is, de őszintén - így magunk között - nem hiszem hogy volna piaca (talán piaca van/volna, de betörni ...) és megérné beleölni több száz órát többünknek. PA-t eladni lehetne, a hifit pedig magunk élvezhetjük. Az utóbbiból magam részéről én mindenképp többet profitálok. Legalább is most.Betörni a PA világba név nélkül, még ha jó a kütyü is szerintem nagyon nehéz. Pedig adott egy 2-3kW körüli megoldás. De akkor még ott vannak a védelmek, egyebek. Sok ez, nagyon sok munka. Erre meg most pláne nincs időm. Megint csak azt a kis időt amit rá tudok szánni inkább szánom a minőségi de alacsonyabb teljesítményű megoldásra. Ehhez pedig itt fekszik az a bizonyos eb a föld alá temetve: "Csak akkor olyan gyorsan le kell vezényelni a kapcsolást, hogy tényleg ne legyen baj. Két út közül között lehet választani. Vagy olyan kis teljesítményű, kis fizikai méretű kapcsolóelemmel kell dolgozni amilyennel csak lehet (100W-hoz 10-20W-os 200 mOhmos fet), és akkor gyorsabban kapcsolható végfokot tudunk gyártani." Ehhez elengedhetetlen az alacsony Qrr és alacsony Qg. Meg a piszok jó nyák... A hozzászólás módosítva: Máj 11, 2018
Itt a jónép java így gondolja. Egyedül az otthoni hifi éri meg, mert saját célunkra lehet optimalizálni. Van akinek a hangerő, van akinek a szellősség. Nincs olyan erősítő, ami minden paraméterében kifogástalan. De ha van, akkor megfizethetetlen.
A PA is jó dolog, még ha nem is gazdagszunk meg belőle, lehet magunknak építeni. Ha elméleti szinten foglalkozunk vele csak, az is hasznos, mert itt a példa a nálam lévő Powersoft véggel. Félredobtam, mert még rajzom sem volt hozzá. Azt sem tudtam mit mérjek rajta. Kiszedve a hűtősínből, még a GND folytonosság is megszűnt. De ki lett agyalva az optós rész, én meg előszedtem lefotózni. Most ott tartok vele, hogy ma érkezik a futár azalkatrészekkel, és a hét végére kész. Most is szól, csak olyan alkatrészeket tettem bele ami itthon volt. Most utólag hülye voltam, mert Garry PC1004 névvel kerestem. A Garry viszont nem gyárt modult, hanem a Powersoft paneljait dobozolja. Ugyanúgy, mint ahogy a kapcsitápok jó részét is a Delta electronics inc. Hát ezzel is jó tisztába lenni. Úgy látszik 50 év is kevés hozzá. De ez már nem elektronika, hanem politika, logisztika, meg üzlet. Ahhoz meg mi kicsik vagyunk. A hifi meg szerencsére nyitott lehetőség, még ha nem is lesz olyan szép az előlapja mint a nagyoké.
Kicsit szimulálgattam. A Karesz által linkelt kapcsolást figyelgettem. Persze mindig belenyúlok mindenbe, tehát ez sem úszta meg. Mindig rá kell jönnöm, hogy nincs új a nap alatt, mert megint olyanhoz nyúltam, amit korábban azért találtak ki, mert nem volt elég gyors félvezető. Szóval fióktakarításos alkatrészekból (hangsúlyozom szimuláció) 100W /8 Ohm, 900kHz vivő, és 0,1% torzítás 10kHz-en 70W-nál. Egy opcionális kimeneti szűrővel 20mV alá szorítható a vivőmaradék.
Sajnos az "egyéb" dolgaimmal vagyok elfoglalva mostanában, ami inkább analóg, mint pwm és semmi okosság nem jut eszembe.
Idézet: „Vagy pedig agyalunk egy kicsit még, aztán kitörpölünk valamit.” Ezen a mondatodon azért jót mosolyogtam - a "tehenes" viccre emlékeztetett... hiába no... az élettapasztalat
Kedves TheEngineer! Nagyon tetszik a fiatalos lendületed és lelkesedésed! Kicsit "lorylaci"-ra emlékeztetsz, aki évekig molyolt ugyanilyen lelkesen valami IRS alapú smd izével és senki nem tudja mi lett a végeredmény, mert jól eltűnte magát a kapcsolással együtt. Nekem is tetszik ez a gallium izé, de inkább Béla visszafogottságával értek egyet. Nekünk ez már amolyan "...lári-fári, újmódi huncutság...". Egyszer talán lesz időd megcsinálni a deszkamodellt és akkor majd nyerünk vele mi is némi tapasztalást. Egyelőre nálam is maradnak a jó öreg induktív lábú fetek a maguk 50 V körüli Ugs-ükkel (bár már nincs a fiókban ezekből sem
). Azért próbálom majd aktivizálni magam, csak legyen némi időm és kedvem hozzá. A hozzászólás módosítva: Máj 12, 2018
"-Hosszú lábú asszony! Hány óra?-"
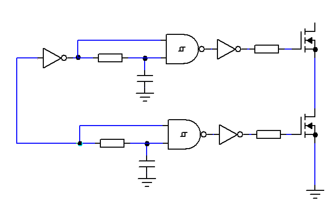
Most csak eszembe jutott a Voga-Turnovszky duó mondata. Minél hosszabb a láb annál később van. Vagyis egy klasszikus TO-220 tokozás lába miatt a kapcsolási idő is megnő. Ha majdnem tőből levágom és felületszereltként rakom a nyákra, akkor az is párszor 10 nsec nyereség. Az a baj, hogy ha lassú a kikapcsolás, akkor a bekapcsolást is késleltetni kell, mert nagy lesz az összenyitás. Az meg még tovább lassítja az amúgy sem gyors teljesítményfokozatot. Egyébként mekkora összenyitási áram a normális. Jó hatásfokhoz a minél kisebb, de akkor az azt jelenti, hogy növelem a holt időt. Alacsony torzításhoz viszont kicsi holtidő kellene, de az nagyobb összenyitási áramot jelent. Elméletileg ha nem dióda+ellenállás megoldással lassítanám a bekapcsolást, hanem később jönne a bekapcsolási impulzus nem kellene lassabb bekapcsolást alkalmazni. Mind a be, mind a kikapcsolást egyenlő árammal kellene csinálni. A holtidőt meg a NAND izék oldanák meg. Csak elmélkedtem.
Nand kapu helyett jó(bb) a sima and kapu és utána nem is kell not kapu.
Ráadásul az and kapu egyik bemenetét lehet használni védelmi célokból.
TTL és kapu nincs Schmitt-triggeres bemenettel, csak nand -> 74LS132.
Akkor ezt a rajzot rosszul értelmezem?
Ezek csak jelképes részletek. Természetesen a gate meghajtó, meg a szint illesztő sem hagyható el, mindössze ara akartam rávilágítani, hogy az R+D megoldástól talán ez korrektebb. Olyan elképzelés is volt, hogy az RC tag helyett 4-10 darab buffer vagy inverter is használható lehet, mert ezek együttes késleltetése elég a holt idő beállítására. A logikai fokozatokat a lehető leggyorsabbra kell választani, de az áramköri parazita lengések miatt valószínűleg kell trigger fokozat is. A gate meghajtást meg kellően nagy árammal kellene megoldani. Ezen is múlik a hatásfok, mert hiába a gyors fet, ha a meghajtást szándékosan lassítjuk. Még az is javulást eredményezhet, hogy a fet source lábára tőben ráforrasztunk egy negyedik kivezetést, gyakorlatilag létrehozva a lehető legrövidebb hozzávezetést a source lábra. Ehhez a ponthoz képest hajtanánk meg a gate elektródokat. Így mivel nem szól közbe a source kivezetésen eső drain áram okozta feszültség, gyorsabb lehet a meghajtás. Persze ennek az az ára, hogy az alsó fet meghajtása is lebegő lenne, hiszen nem közös a negatív tápsínnel. Cserébe akár hosszabb lábbal is beforrasztható a fet, mindössze 4 lábú alkatrészként kell kezelni. A hosszú lábak okozta probléma ugyan is két részből tevődik össze. Először is a túllövések okozta túlfeszültség, ami a fetek épségét veszélyezteti, ami a fetekhez illő tápfesz kiválasztásával kordában tartható, valamint a source elektródon eső negatív visszacsatolás, ami pedig lassítja a be- illetve a kikapcsolást. Erre vagy a nagyobb meghajtó tápfesz a gyógymód, vagy az említett plussz láb kiépítése.
Éppen ezt a kondenzátorral lassított R+D fokozatot akartam kiváltani, mert a diódák feléledési ideje sem nulla, meg a fetek lezárásánál is ott van ez a jelen esetben 33pF.
Sziasztok!
Az ebay -es IRS2092 -es erősítők hangminősége mennyire vállalható? Pl.: Bővebben: Link 150W 8 Ohm -os hangszóróhoz, egy szobai mélysugárzó építéséhez szeretném használni. Köszönöm
Nem halottam még de mélyládába bőven elmegy közel bármi.
Az rendben van, hogy lekaszabolom a FET lábait, de mi van a fóliainduktivitással?
De... ezeket is bele lehet rajzolni a szimulátorba és egész más lesz a "leányzó fekvése". Szerintem diszkrét alkatrészeknél nem kell külön holtidőt beállítani - több kárt csinál, mint hasznot. Elvileg a lehető leggyorsabban kell kikapcsolni a feteket és viszonylag lassan bekapcsolni. Erre való pl. a gate ellenállás. Persze ez sem ennyire egyszerű, mert a fojtó fluxusát is le kell építeni. Ha túl lassan kapcsol be a fet akkor nagy lesz a túllövés a kimeneten a fojtón keletkező önindukciós feszültség miatt. Ha megengedünk hangyányi összenyitást, akkor a fet testdiódája ki sem nyit. De a végén úgyis a nyákterv fog meghatározni mindent. Mint ebből a szimulációból is látszik (a sárga az alsó fet Ugs feszültsége, a kék a felső feté) a fólia induktivitások akár segédtápot is előállíthatnák. Szóval... ahogy "katt" mondaná: nem egyszerű, de legalább bonyolult.
Most nagyon megvigasztaltál, Így most már még nagyobb biztonsággal érzem magam késznek egy diszkrét D-Class építéséhez. De legalább nem egyszerű. Nem is lenne kihívás, akkor meg minek.
Visszaolvastam pár évet, aztán mindenkinek a légszerelt drótozott modell viselkedett jobban. A komparátoroddal semmi baj, mert ott szinte alig folynak áramok. A feteknél meg talán az segítene, hogy a nyák tervezésénél nem mindenáron egymás mellé kellene tenni ezeket, hanem fittyet hányva a szépségnek, ahogy a legjobban kijön. Akár keresztbe is. |
Bejelentkezés
Hirdetés |





Ez is csak egy hurokban hozzáad 240 nsec-ot. Sebaj, a FET áramát figyelve (tudva a DS ellenállást a rajta eső feszt figyelve pl.) megoldható lenne ez szerintem ügyesebben/elegánsabban is. 







