Fórum témák
» Több friss téma |
Dehogy is nem baj! Baj ez, nem is kicsi, ahhogy ez is:
"Nem lehet, hogy te arra gondolsz, hogy ha egy tekercset rákapcsolunk egy DC feszültségre, akkor abban egy e-ados függvény szerint nő az áram, aminek a végértékét a DC feszültség és a tekercs Ωos ellenállása határoz meg? De hol van ebben a nem DC mennyiség? Sehol... vagy, meg tudod mondani a frekvenciáját? Mennyi?" Na szerintetek hol van a nem DC menyiség? Merthogy van ám rendesen!
Nos. A tekercsen folyó áram nem e-ados függvény szerint alakul még akkor sem, ha van soros ellenállás.
Ez a függvény az ugrásválasza a tekercsnek és a válasz a kimeneti áram időfüggvénye: I(t) = (Uo/R) x (1-{e^-t/[L/R]}) Ebből lehet számolni a tekercs áramát, ha rákapcsolunk egy feszültséget. R a soros ellenállás. (A párhuzamos ellenállás (R2), ha van, még rádob egy konstans U/R2 értéket).
Nem is írok már semmit azon kívül, hogy szerintem túlragozzátok már a témát, még a végén rám is morogtok.
Persze... erről eszembe jut egy nagyon jó mondás... de inkább nem írom le, pedig nagyon találó.
Kár, pedig érdekelt volna a meglátásod az e-ados függvényről...
Mindenesetre logaritmikusra hasonlít az áram alakja első ránézésre is. (tehát full nem e-adosra, ahogy írtad).Tehát nehéz belőle exponenciálisat csinálni. Utánaszámolva ki is derült, hogy nem e-ados, (de azért te végig próbáltál hülyének beállítani a dolog miatt). Mindenesetre fizika így, fizika úgy, a fenti összefüggés írja le.
Érdekelne, hogy ennél a tápnál, a soros elkós önindítónak milyen a használhatósága. Egy véletlen kikapcsolás után rögtön újra lehet indítani? Milyen gyorsan sül ki az az indítókondi?
Ha félsz a véletlen kikapcsolásktól, akor C10-et megnövelheted.
Valamint C3 R5 páros helyett berakhatsz egy 220k (0,6W) ellenállást, és akkor elég lágyan is fog indítani (amíg fel nem töltődik C10 10V-ra, utána pedig már táplálja magát). Ja és D6 akár elhagyható, mert az ICnek van belső 15,6V zénerje (csak az nem bír túl sok áramot).
Nagyrészt az dominál, hogy a főpuffer mennyi idő alatt sül ki. Az húzza majd lefele.
C10-et nem nagyon lehet növelni mert akkor az is túl sokáig töltődik az R5-C10 időállandóval, épp emiatt R5 sem nagyon növelhető. Pontosabban nincs értelme. Rövid áramkimaradást a primer oldali puffer észre sem veszi, hosszabbnál pedig tuti lesz ideje újraindulni. Javításra cseréltem ki 2 erősítőben a gyári torroidot ilyenre, eddig nem szóltak, hogy bármikor is le állt volna.
Sziasztok valaki tudna nekem segiteni ?
Akarok épiteni egy kapcsolo üzemü tápot 4xTDA7294-es cégfokhoz 2db Hidban van kötve és 2 külön szovam 2x100w 1x200w kelene nekem egy nyákterv és egy beilesztési leirás előre is köszi
Az előbb belineklt Cimopata 1.1 táp neked tök megfelelő. Ha visszakeresel, megtalálod a hozzá tartozó nyáktervet is. Beillszetési lerás címén meg nem tudom mire gonolsz, a kapcsoláson ott van minden.
aflmor: cimopata nekem készített 800W-os tápokat, keresd meg privátban.
Sziasztok!
Egy D osztályú erősítőn dolgozom, és ehhez építeni szeretnék egy kapcsolóüzemű tápot. A kérdésem: Vettem egy gyűrűvasmagot, 57mm külső, 27mm belső, és 15mm magassággal rendelkezik. Ez alkalmas-e egyáltalán ilyen tápegységekhez, és lehet-e ezzel 800W-os tápot készíteni?
A mérete alapján még akár alkalmas is lehet, de a konkrét válaszhoz jó volna tudni az anyagát és a mért Al értékét is.
Üdv.
Top249 tápegységnél olyan hibám van,hogy a kimenet nem terhelhető mert melegszik a szupresszor dióda ill az IC.Kis teljesítményen működik. Szinte biztos vagyok benne,hogy a tekercseléssel lesz valami probléma mert a nyák nagy valószínűséggel jó. Megkérnék valakit,hogy rajzolja le nekem miként is kell értelmezni a tekercselés irányárára vonatkozó részt. Nyák
Az a helyzet, hogy flyback tápoknálnál amikor a szekunderen folyik az áram, akkor az a szekunderfeszültség visszaindukál a primerre egy bizonyos mértékű feszültséget, ami a megnöveli a drain pont feszültségét a primer oldali 0-hoz képest.
Ezt a feszültséget korlátozza a szupresszor dióda. A visszaindukált feszültség pontosan kiszámolható a bekapcsolási aránnyal és a menetszámokkal. Pl: 300V dc primerfesz, 10:1 primer/szekunder áttétel. 1u bekapcs 2u szünet. Ez alapján az egyenlet a következő: (Uprimer*1u)/10menet=(Uszekunder*2u)/1menet Ha behelyettesítesz akkor Uszekunderre kijön 15V. Ezt felszorzod a 10-es áttétellel, tehát 150V-ot indukál bele a primer tekercsbe. Ez a 150V hozzáadódik a 300V dc-hez. Nagyobb teljesítménynél nő a bekapcsolás ideje, ha kipróbálod a képlettel látni fogod, hogy nő a visszaindukált fesz. nagysága. Tehát terhelésre egyre nagyobb fesz. lesz a drainen, amit majd a szupresszor elkezd nyalogatni. Megoldás: vagy nagyobb feszültségű szupresszor teszel be (de vigyázni kell a fet max Uds feszültségére) vagy növeled a szekunder menetszámot. üdv!
Kiszámoltam, az én paramétereimmel is 150V-ot indukál bele a primer tekercsbe.Plussz a 310V az 460V.Fogtam 2db 200V-os szupresszort és sorba kötöttem így ültettem be..Na így aztán egy kicsit melegszik a borda 100W teljesítményen(ennyin fog menni) és 0.2V feszültségesése van :eek2: De teszek rá nagyobb bordát aztán úgy lesz.
Szerinted maradhat így?
320V egyen, arra még rájöhet a +10% hálózat meg ez a 400V és ott is vagyunk 750 környékén, a fet meg gondolom 800V-os.
Tegyél be inkább 100V+200V-osat.
Abszolut maximum 700V de a gyári ajánlás 650V körül van.Inkább tényleg kicserélem 100V-osra a másikat.
Sziasztok
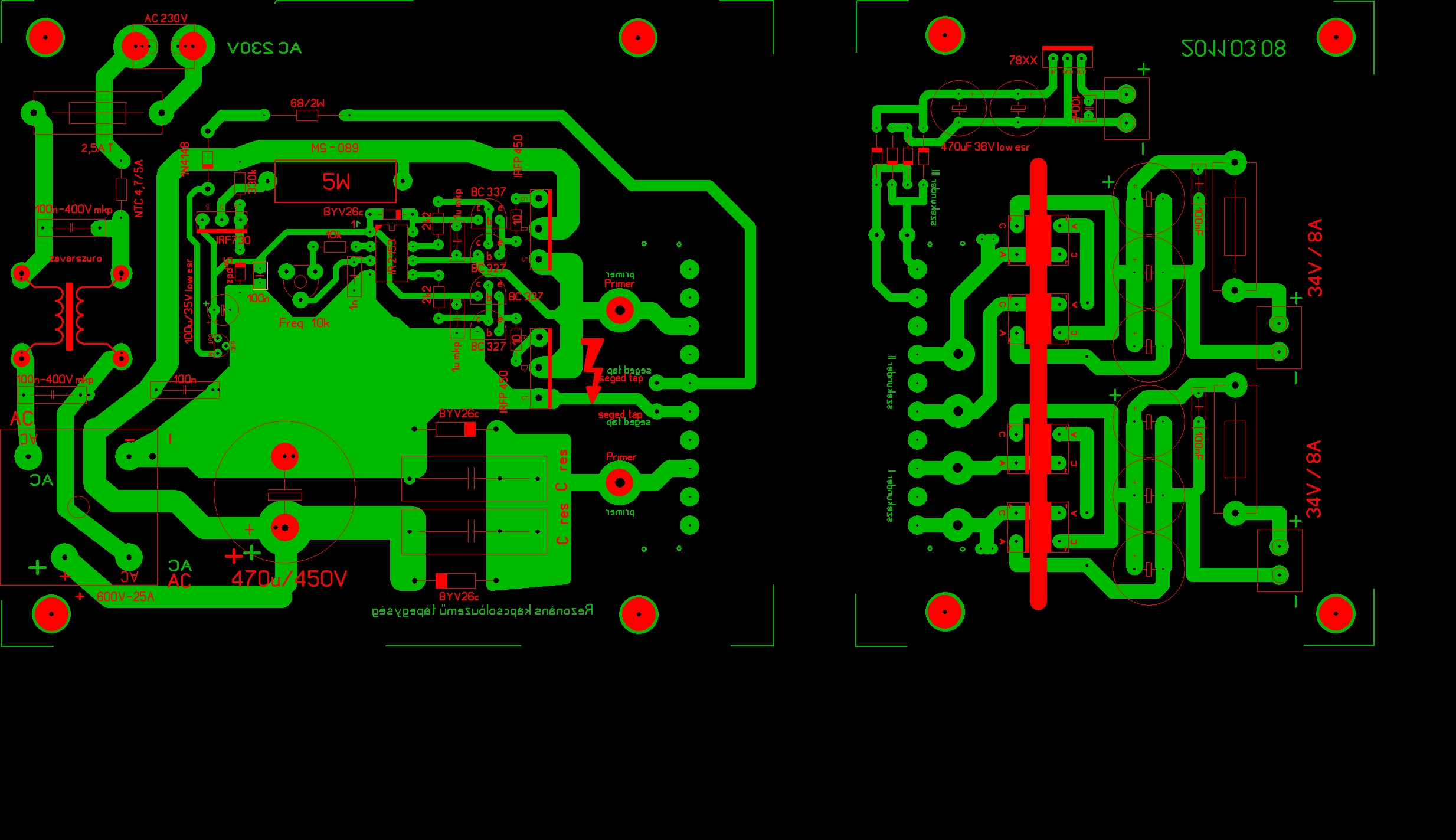
Meg építetem 90% kész van a Rezonáns kapcsolóüzemű tápegység (Cimopata) Mester munkáját Gond nélkül el is indult de 10perc múlva az IRF730-as fel melegszik de nagyon Nem teljesen ugyan az a kapcsolást csináltam ki hagytam az áramváltó tekercset És az IRF730 G lábánál 330k ellenállás 680ohm IRF 740 helyet IRFP450 van és ennek a meghajtása kicsit más Remélem, tudtok segíteni ha sok huleséget írtam akkor bocsánat A nyák terv eredetileg Bassmester barátunké
Akkor azt ott elnézted szerintem. A gate-re 330k kell és a zpd 15 a testre. A 680 Ohm-ot az IRF 730 drain-jére kell rakni, amennyiben az általam tervezett nyákon csináltad.
Azért is melegedhet, ha a source-on lévő zéneren kisebb a feszültség mint a gate-en lévőn. Ha keveset ad a segédtekercs akkor tekerj még rá 1 menetet, vagy csökkentsd a gate zénert 12V-osra.
Hát azzal, hogy az IRF730 G lábánál lévő 330k ellenállást 680 Ohmra cserléd, jól hazavágtad...
Pontosabban: Az IRF730 itt egy "emitterkövetős stabilizátor" helyet van, a 330k ellenállás táplálája a zénert, ami így fix 15V-on van, az IRF730 kb 4V G-S fezsültsgényél nyit, szóval az IRF730 S-jén 11V lesz, ami pont elég hogy beindítsta az IR2153-at. Ezek után a segédszekunderről ez ellátja magát árammal, (a S-re kb 15V kerül, így az IRF730 sosem tud kinyitni). Azzal hogy beraktál egy 680-osat szépen kinyírtad a zénert (így 330V/680 ohm azaz kb 0,5A áramot kap, a max kb 30mA helyett), ez a zénert belül nagyjából kiégette ezek után a FET G-je kap szépen 330V-ot (max 20V s-hez képest), amivel a gate-et szintén ropógosra sütötted. Ezek után nem csoda bármilyen melegedés (örülj hogy nem robbant szét, nekem már volt olyan). Valószínű, hogy még jópár dolgot hazavágtál. Az áramváltó nem fontos, azzal igazából csak könyebb beállítani aszinuszos áramot, meg a rövidzárvédelmet. Ajánlom cimopata 1.1 verzióját, ami sokkal jobb és sokkal egyszerűbb.
Szia
Igen igazad van, most meg néztem a te leírtak alapján csináltam és a te nyáktervedet, használom át, de csak a szekunder oldalon módosítottam Én rontottam el, mert egy 10 perc múlva melegszik be de nagyon Megvárom míg lehűl és utána megint be, kapcsolom Nem melegszik fel rendesen, működik
Az 1.1-es verzióban nincs tranzisztoros meghajtás és az IRFP 450-ekhez már kevéske lenne magában az IR 2153, legalábbis nálam eléggé melegszik az első tápomban. BC327/337 komplementer meghajtással az IRFP 460-at is gond nélkül hajtja. Az már agyon terhelve sem melegszik, brutál jó fet, csak ne kerülne 800 Ft-ba
Hát én inkább az IRFP3xx szériát ajánlanám, ha olcsó FET kellene, mivel úgysem mentek 400V fölé (hacsak nem lesz előtte PFC), mondjuk egy IRFP350 az "csak" 150nC és rds-re majdnem IRFP460.
Mekkora teljesítmény amúgy a cél? Mert egy IRF740 is jól használható 500W-ig kb. Én speciel most 200ft/darabért vettem STP12NM50-et (rdson typ 0,3 Ohm, 28nC Gate charge), ehhez biztos nem kell a totempole. Ha SMD-ztek, akkor ajánlom a Zetex ZXGD szériát (integrált komplementer tranzisztorpár nagyon pici tokban).
600W feletti tápokat szoktam csinálni TDA 7294 hidakhoz, de oda nagyon karcsú a 740. Egy frankó fullhidat kéne tervezni, oda viszont ütős lenne :yes:
Totempólt még nem próbáltam, csak a kompelementer emiterkövetőt. |
Bejelentkezés
Hirdetés |









