Fórum témák
» Több friss téma |
Komoly... Eddig csak olyat láttam ahol a szigetelést égette le róla.
Kapcsolási rajz nem kell hozzá és sajna nem publikus a nyákterv se.
Ide és oda kéne: (brd képek) Majd körülnézek HE,HQ-nál, de gondoltam megkérdezem, hátha van valaki, aki benne van komolyabban, hol olcsó. Előbb kérdezek, aztán körülnézek. (előbb rákapcsolom a 230V-ot, aztán számolok)
Nem akarok vészmadár lenni, de ránézésre ez az 1kW-ot amolyan "PMPO" módban fogja csak tudni. Izmosabb primer graetz kellene, és ezt is hűteni kellene. Az NTC-t már relézni kéne, és nekem ennyi primer puffernél volt már olyan hogy a harmadik bekapcsoláskor kinyílt mint a tubarózsa, mert nem bírta az áramlökést.
Kedves baratom, ha nem publikus, miert publikus forumon kersz segitseget... A masik, hogy erdemben nem latszik milyen alkatreszt keresel, beszerzesi forrast sem talalok igy.
A hozzászólás módosítva: Jan 2, 2016
A meggyulladasi allapot sem lesz publikus.
A hozzászólás módosítva: Jan 2, 2016
Csak jó szándékból írtam le, meg azért hogy elkerüljük a félreértéseket. Az a táp ami a másodperc törtrészéig le tud adni 1kW-ot, az nem 1kW-os táp. Az 1kW-os táp az az, amire ha ráteszünk egy 1kW-os villanyrezsót, akkor az működni fog róla órák múlva is.
Aztmondja: PMPO !
Ez mekkora duma már! Tetszett Transztyuszeres: Azokban a BC tranyó vs 1N4148 dióda párosban én annyira nem bíznék, pláne hogy nincs stabilnak mondható betápja. Na mindegy.
Az az NTC 2,2 Ohm és 11A-t bír, nem kell áthidalni. A graetz kap hűtést.
A FET-ek 47N60C3, bírja. De bocsesz, hogy kérdezni mertem nyilvánosan.
Szabadalmi védelem alatt áll, vagy mi okból titkos? Netán így akarod elkerülni, hogy hibát találjanak benne... Ha Te ennyire titkolózol, miért vársz nyílt segítséget?
szendi megelőzött! A komoly és olcsó alkatrész sajnos paradoxon módban állnak egymással! Hacsak nem 2th hand találsz magadnak megfelelőt. Ret, TME, HEDIS, ezek mind ipari igényeket is kielégítő alkatrészeket is árúlnak, csak nem feltétlenül olcsón. A hozzászólás módosítva: Jan 2, 2016
Más sem ad ki minden infót, nem értem mi ezzel a gond. Én hűtőbordáról kérdeztem...
voodoo: a gate hajtás nem az én ötletem, azért nem publikus a rajz. Egyébként ugyanaz, mint a cikkemben leközölt, nagyobb pufferekkel.
2,2 Ohm-os NTC, ér az ott egyáltalán valamit? Ekkora puffer kondiknál minimum 10-20 Ohm ellenállás kéne induláskor, amit aztán rövidre zársz, relével vagy akármivel.
Gondolj arra is, hogy mi van akkor, ha hidegben (nem 20°C, hanem 10°C vagy 0°C) indul be a táp. Az NTC robbanások 90%-a ekkor következik be (mert az NTC ellenállás jóval nagyobb). A kritika "kollégáim" részéről teljesen jogos. Ha ez most egy "profi termék", és nem publikus, akkor miért nyilvános fórumon vársz segítséget a problémádra? Ez olyan, mintha a Microsoft mérnöke egy nyilvános linux kódot használva fel, majd amikor nem megy, menne a linux fórumba a segítségért, és azok mondnanák, hogy oszd meg a forráskódot. Erre ő meg nem, mert ez kereskedelmi termék lesz. Nézd körbe a standard aluprofilok környékén, készíts egy rajzot, hogyan vagdossák ki, aztán menj el egy lakatoshoz, aki olcsón megcsinálja amúgy neked. A hozzászólás módosítva: Jan 2, 2016
Idézet: „Előbb kérdezek, aztán körülnézek. (előbb rákapcsolom a 230V-ot, aztán számolok) ”Hát ez nem jött be.
Kétoldalas rögzítéshez valami hasonlót használtam. Van ott több megoldás a diódákhoz is, de a képről nem lehet méreteket leolvasni.
Tápot nem így kell tervezni. Általában semmit sem. Először kitalálod ( vagy kinézed valahonnan ) a kapcsolási rajzot. Utána begyűjtöd magad elé az alkatrészeket. A hűtőket is. Aztán tervezel nyákot. Akkor nem fordulhat elő, hogy utólag fúrsz, faragsz a már beültetett nyákon.
Érkezett egy segítő hozzászólás a kérdésemre. Köszi!
Valami hasonlót keresek. A FET-ekhez 70x10mm-est, a diódákhoz 90x20mm-est max 50mm magasságban. Másképp kellett volna kezdenem(képek és egyéb nélkül): Sziasztok! Hűtőbordákat keresek 70x10mm-est(TO-247-hez) és 90x20mm-est(TO-220-hoz) max 50mm magasságban. Tud valaki olcsón beszerzési lehetőséget?
Ebben igazad van, de ez most így jött ki.
Ja és lorylaci: fűrészelés nem gond A hozzászólás módosítva: Jan 2, 2016
Sok kis apró hűtőbordát Ali-ról és Ebay-ről is érdemes rendelni, csak ugye az idő mire megérkezik. De jó áron vannak.
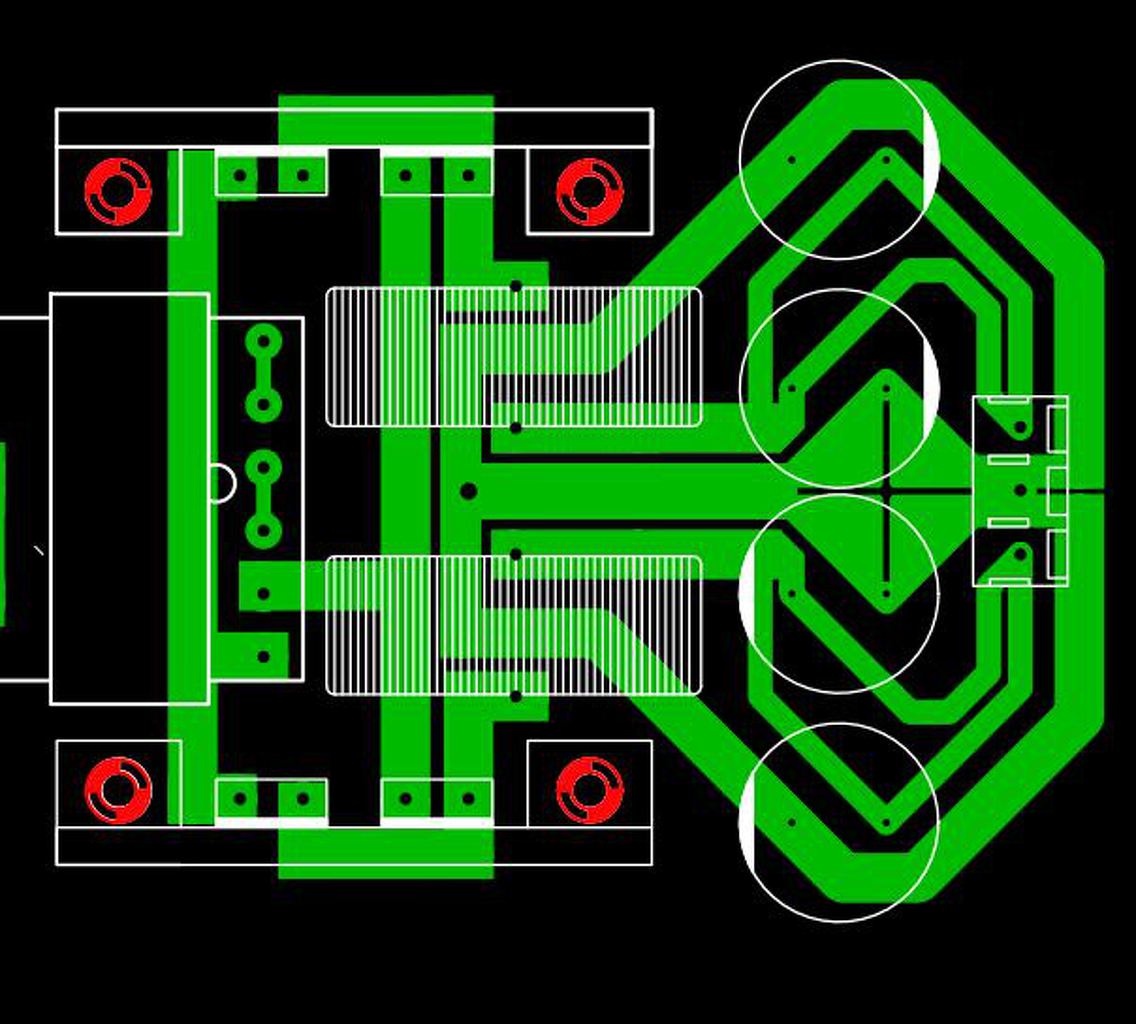
Én csak szakmailag kérdeznék még annyit, hogy miért van úgy a vezetősáv, ahogy van? Biztos értitek a kérdést. Félhíd, a negatív táp mint egy létra, stb...
Ez jo meglatas
Ezt a mondatot beleteszem a cikkbe mottonak.
Egyebkent nekem a sima alu lemez is bevalt. A ket fulet meg lehet hajtani a nyakhoz, es m3 as csavarral vagy szegeccsel rogziteni . Hatranya hogz kicsit nagyobb kell.
Köszi! Majd körülnézek eBay-on.
![]() Két ok miatt létrás a nyák: - így könnyebb beforrasztani az alkatrészeket és van felület is. - a nyomtató tonere nem szereti a túl vastag vonalakat, a szek. tele GND-t is utólag filceztem be, ilyen volt a nyomtatás: (kép) A hozzászólás módosítva: Jan 2, 2016
CTR monitorokban vannak egész nagy hűtőbordák. Én legutóbb egy 21 colost bontottam szét alkatrésznek. Az egy kincsesbánya volt!
Értem, azt hittem van valami spéci technológiai oka. De valóban a lézer nyomtató nem szereti nyomtatni a nagy felületeket nekem sem.
És itt a szekunder részen nem kerüli ki az áram az elkókat?
Túl kicsi ahhoz az ellenállása(impedanciája), főleg, hogy le is van ónozva vastag ónnal.
Ilyen "veszély" nem fenyeget mostanában sajnos, de köszi a tippet!
3 dolog vált be nekem. P800 csiszolópapírral megcsiszolom a nyákot. Középen nagy felületeknél belejavítok festékkel. Nos a harmadik a BME nyak... utóbbi összességében nekem olcsóbb, mert nem tudnék építeni semmit idő hiány miatt, így meg csak össze kell lapátolnom a gyári nyákra a cuccimat. Átlag táp nyák egyébként 4 e körül kijön.
Én a múltkor vagy 4db nagy irodai nyomtató tápot bontottam. De jobb minőségű PC tápokban (régi szerverekek pl.) is van remek borda. Évekkel ezelőtt vettem pár ezresért egy redundáns AT szerver tápot. Olyan gyártás technológia, ami most kezd elterjedni a közforgalomban! Nagyon komoly cucc! Fekete eloxált öntött bordák, másfélszer akkora trafók...
Most legutóbb UPS-eket bontottam...Néha nem árt lomolni, mert sokat lehet spórolni! Olykor pár ezer forintot kiadsz valamiért ami másnak kacat, szemét és örül a feje, hogy jött egy "hülye" aki az ő szemétjéért ezreket képes adni, míg te még jobban örülsz, hogy ha tudná mit adott el "fillérekért" (ár /érék arányban), akkor nem lenne akkora az öröme... Pl én íg yvettem 2000Ft-ért egy komplett működő UPS-t. A hozzászólás módosítva: Jan 2, 2016
Véleményeteket kérem erről a szekunder kialakításról?
Oldalra fordítva asszociálok a D-s cicire.
![]() ![]()
Egyébként amennyire értem minden kondi egyformán van terhelve. Nem közép leágazásos a szekunder?
|
Bejelentkezés
Hirdetés |






Ez mekkora duma már! Tetszett 
Ezt a mondatot beleteszem a cikkbe mottonak. 
Most legutóbb UPS-eket bontottam...






