Fórum témák
» Több friss téma |
Fórum » Kapcsolóüzemű táp autóba Hi-Fi-hez
Köszi!
Jónak tűnik a kapcsolás,az angol nem az erősségem de kibogarászom valahogy a lényeget ![]() Hogy érted hogy áramváltó tekercsekkel kiegészítve? Erősítőhöz használod? Üdv!!
A linkelt kapcsolás az általad említett áramváltó tekercs néklül is működőképes?
A szekunder oldalon az egyenirányító diódák és a LOW ESR pufferkondik közé, a pozitív és a negatív tápágba, sorosan kell betenni kb. 100uH-s tekercset, amihez kiváló a számítógép tápegységben levő gyűrűmagok. Ez az áramváltó tekercs.
Egy VF6-ot hajt meg a tápegység. Kb. 100W-ig volt terhelhető azt hiszem, csak egy nagy baja van, hogy ha változik a primer fesz, akkor a szekunder is, és a nyugalmi áramát az erősítőnek így nem lehetett beállítani rendesen.
És mi célt szolgálnak ezek az áramváltó tekercsek?
Igen azon én is gondolkodtam ha változik a primer fesz akkor a szekunder fesz is változik,de akkor 14,4v ra tervezem az áramkört. Én TDA vagy LM IC-t szeretnék hajtani vele ![]() Köszi a linket,átnéztem korrekt kis kapcsolás
Hát az a helyzet, hogy nem igazán értem én sem, hogy pontosan mi a feladata ezeknek a tekercseknek, de ha jól tudom, akkor abban segítenek, hogy a tápegység kimenete stabil legyen.
Ha 14.4V-ra méretezed, akkor ha nem jár a motor, illetve ha esetleg kis fordulaton jár a moci, akkor leeseik a fesz, leesik a nyugalmi áram (nálam a VF6-nál igen, TDA-knal sztem nem fog!) és torzítani fog. ha visszaolvasol ebben a témában, akkor vannak kiegészítő kapcsolások hozzá, amivel stabillá tehető a kimeneti feszültség.
Ha így működik rendesen akkor én is beleteszem majd a tekercseket
![]() Igen 14,4 re méretezném az áramkört,azért döntöttem a TDA-nál mert viszonylag egyszerű és ha lemegy a tápfesz akkor max csökken a teljesítmény. Még egyszer köszi a linket ![]() Üdv!
Sziasztok.
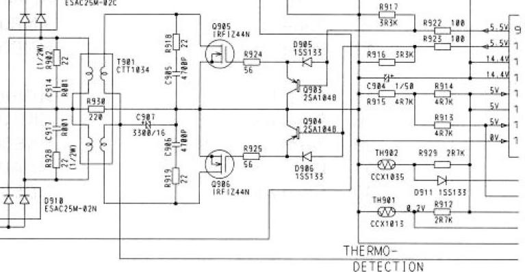
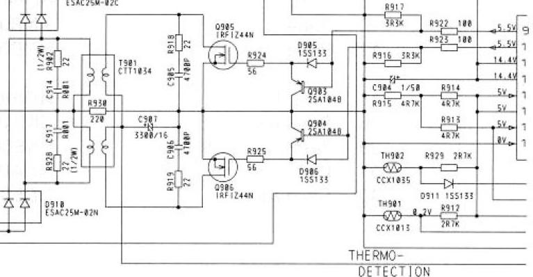
Van egy kenwood autóerősítőm, 2x75w teljesítményű, régi darab. A táp és a végfok is tranzisztoros. A kapcsoló tranyók főttek meg valami oknál fogva 6db tranyóból 4megadta magát oly mód hogy a bázisára kijututt a tápfesz. Helyettesítettem ideiglenesen kissebb áramú tranyókkal hogy kipróbáljam beindul-e, és működik. Az volna a kérdésem hogy helyettesíthető e a 6db tranyó mondjuk 2db nagyáramú fettel, mondjuk irf3205-el mivel a tranyók közel 3000ftba kerülnek. A trafó menetszámát nemtudom mert e magos trafó van haszználva. A táp 2x32kHz-en ketyeg. Mellékeltem a képet. Várom az ötleteket.
Így nem ajánlatos ki cserélni fetre, mert ugyan van benne egy tranyó ami ki nyitná a fetet, de a fetet le is kell zárni. Tehát kéne még egy tranyó, ami le zárja, hogy nehogy nyitva maradjon.
Mondjuk régebben voltak olyan erősítők, amiben a TL494 után semmi nem volt, és működött. A TL494 is szimpla tranyós kimenettel van meg oldva. Nem nagy cucc át alakítani a környezetet. Itt egy kép: Bővebben: Link
Hello
Valami ilyesmi megoldáson gondolkodtam.
Mi a tranyo tipusa ?
Hatha helyetesito jo lesz oda. Van nalam is, jopar regi kenwood erosito )KAC PS150 KAC 1020 KAC 920 KAC 820
Hát, ha csak egyszerűen sorosan vannak bent a tekercsek, akkor az nem áramváltó, hanem fojtó!
Az áramváltó az trafó, mivel két tekercse kell, hogy legyen és az áttétele arányában játszik az áramokkal. De akkor ott a másik tekercsnek valami szabályzóra kéne mennie. Itt ha jól értem ilyen nincs. Tehát csal fojtó, ami csökkenti a kapcsolóüzemből keletkező zajokat. Vagyis szűr.
Ja tényleg az lemaradt a rajzról.
C4064 a tipusa, és 6db van benne. Ezek a kac szériák (amik nálad is fellelhetőek) mind Tranyóval kapcsolgat?
A gyári gépek kb. fele ezt a topológiát használja.
Hello a tipusa kac-821,képet nem tudok küldeni mert telorol irok, de a gugliban találsz.
Hali. A háziorvosom ideküldött az erősítőm betegségével. Állítólag táphiba. Bekapcsoláskor a hangszóró membránja csak kileng 1x, majd abbamarad. Majd újra és stb.. Mintha az egész erősítő csak ki-be kapcsolgatna.
Bővebben: Link Bővebben: Link Bővebben: Link
A tápfeszültség is ingadozik? Mérted? Ki kéne próbáld a végfokot is külön tápról.
Utolsó képen, a bal felső sarokban a két tranyó hűtőzászlói közötti feszültséget mértem, ami jócskán ingadozott. 33V 12V 5V
Azért én kipróbálnám valami más tápról a végfokot megtáplálni. Hanem keresgélj először is a kapcsoló FET-eknél. Nézd meg egészségesek-e esetleg szkóppal a Gate-et. Akkor is nagyon ingadozik a feszültség ha nincs hangszóró rákötve? Ha nincs kéznél valami szimmetrikus tápod amivel direktbe megtáplálhatnád akkor vedd ki a végfok tranzisztorokat és nézd meg azokat is.
u.i: Persze megint lehet ha kondi játszik veled mint az előbb
Ha ncisn rajta hangszóró, akkor a fezszültség ott van felugrik 19Vra, majd fokozatosan lecsökken olyan 5Vra, aztán újra, kb 18V, majd megint csökken, és megint felugrik. KB 10másodperc alatt. Anynira én azért nem értek hozzá, nem tudom hogy hova kellene kötnöm a + - a nyákon. Szkópom nincsen. Tranyókra majd holnap rámérek. Na de itt több a kondi, és mind új, egyik se púpos
A kapcsolóüzemért felelős IC típusa? Meg kéne nézni a visszacsatolás lábán a feszültséget. Mérj feszültségeket itt a testhez képest. Mellesleg milyen tápról akarod működésre bírni? Nem kerül egy szimmetrikus táp?
Szerintem az egyik vég tranyó le égett és az miatt kikerül egy nagyon rövid pillanatra a tápfesz a hangszóró kimenetre, ami miatt a védelem azonnal le kapcsolja. Próbáld ki úgy, hogy ki forrasztod a végtranyókat, és úgy bekapcsolod.
Ha úgy ok, akkor meg is vagy.
Kivettem a végtranyókat, a hangszóró be e mozdul. Eddig az áramfelvétel valamikor 9A valmikor pár mA, tehát zárlat. Most az áramfelvétel egy pillanatra felugrik olyan 2A, aztán lemegy 300mA, és marad annyin. Az IC típusa KIA494AP, bár szerintem már nem szükséges tudni
2Sc3856Ez mérések szerint jó. B-C 560R körül. B-E 560R körül. C-E szakadás. A Nyákra az van írva, hogy a másik tranyónak A1492nek kell lenni, de A1695 volt benne. A 2SA1695 B-C között 119R, B-E között 513R. C-E között nem szakadás van, hanem 514R, de ha a C a katód, és E az anód. Fordítva szakadás. Ez hibás lenne? Az A1492, adták az erősítőhöz, mert kicserélték ezt a tranyót az A1695re, de így se működött nekik, hát ideadták hogy kezdjek vele valamit. Szóval az A1695öt kimértem, a 2SA1492. Mérések szerint ez is jó. B-C olyan 500R, B-E is 500R körüli, C-E , E-C szakadás.
Szia! "A 2SA1695 B-C között 119R, B-E között 513R. C-E között nem szakadás van, hanem 514R" > ez rossz tranzisztor. A 2SA1492 -vel nem működött?
Hello
Akkor mérd meg most a tápfeszt, ezeken a pontokon. Bővebben: Link Ha rendben, akkor a tranyót kell kicserélni, és minden ok. A 2SC3856 tranyónak a 2SA1492 komplementer párja. Ilyet sajna el szoktak követni a gyárban. Találkoztam ilyesmivel én is sokszor. Hát bizony a 2SA1695 tranyó, amit bele tettek, az volt a gyengébb. 30W-al. Ezért sz..r-hatott be. Van lehetőséged szerezni 2SA1492 tranyókat? Ha nincs, akkor jó bele a 2SC3519 - 2SA1386 páros is, de jó bele a BD249C - BD250C is, vagy a TIP36C, stb. Persze a legjobb lenne az eredeti bele.
Az A1492 mérés szerint jó, viszont azzal se működik.
emmzolee: GND és + van amikor 38V, de van a mikor csak 12V, és ingadozik, ugrál, közbe a tranyó is melegszik. + és - között.... Nem tudom, nemrétek hozzá milyen értéknek kell lenni, de hogy csak hihető legyen, beszéljen a kép. (Jó helyre van csatlakoztatva a mérő) Egész vétetlenül van egy tiszta új BD250, mert múltkor elnéztem a típust rendeléskor, és ilyet rendeltem.
Leragadtam itt. Végtranyók nélkül van stabil tápfesz, vagy akkor is pulzál?
|
Bejelentkezés
Hirdetés |















