Fórum témák
» Több friss téma |
Fórum » Kapcsolóüzemű tápegység
Témaindító: Rendszer, idő: Feb 18, 2006
Témakörök:
Sziasztok!
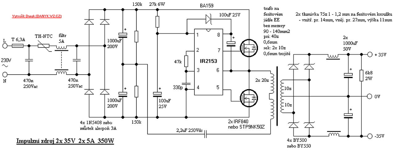
Néhány 12 voltos eszköz meghajtásához vettem egy, a képen látható kapcsoló üzemű tápot. Viszont fáziskeresőm nincs, igy nem tudom a konnektorban melyik a fázis és melyik a nulla. A tápon viszont fel van tüntetve, melyiket hova kell kötni. A kérdésem az lenne, hogy ezek esetleg megcserélhetők, vagy mindenképp derítsem ki, melyik a fázis és a nulla és aszerint kössem be? A hozzászólás módosítva: Júl 21, 2017
Szia! Nem fontos a fázis-nulla helyzete, viszont a védővezetőt (földelés) mindenképpen kösd be!
Köszi, be is kötöttem, működik rendesen
![]() Persze, földet mindenképp bekötöttem!
Üdv. Lenne egy két kérdésem. Az első kapcsoló üzemű tápegységem tervezem már nem szabadon futó oszcillátorral hanem ic-vel.
A választott végfet párosom a kísérletek erejéig az IRFP450LC (mivel ez van kéznél,van benne védődióda és ez ilyen ágyúval verébre stílusú,de van sok IRF820-840 is). Egy 650W-os pc tápból kitermelt trafómagom van 1 tekercs primer,és a szokásos 5 és 12V szekunderekkel. Az volna a kérdésem hogy egy ilyen trafómaggal (ami pc tápból van) mekkora feszültségig lehet elmenni bontás nélkül? Gondolom 2x45V-ot már nem bírna ki igaz? Van itthon egy 120V 1,2A-es labor tápegységem a kísérletekhez, már csak egy rajzot kell összeállítanom. A választott ic az IR2153 (szintén azon okból hogy rengeteg van belőle). Védelem elvileg úgy lehetséges ha a kondinál egy FET-el zárom az ic lábát a GND-hez így leáll az oszcilláció. Ez megfelelhet egy ilyen táphoz? Ettől a táptól egyenlőre kb 200W-ot várok szekunder köri teljesítményként, viszont élesben 230V-ról ,az igazi felhasználása mellet már 450W körül várnék el , 2db 200W-os kapcsoló üzemű végfokot látna el tápfeszültséggel. A 47K-330p páros állítja be a frekvenciát. A kísérlet erejéig 1nF lesz bent és 10K + 50K -s potméter a frekvencia szabályzására. A tápfeszültség 120V lesz,így a közepelésen 60V-nak kell lennie pontosan. Diódának jó ha azt használom amit a tápból kiszedtem igaz? ( kettős shottky diódák S60SC4M ,ebből van 4.) A válaszokat előre is köszönöm.
A kimeneten feszültség többszörözés nélkül kb DC +-24V feszültség érhető el primer oldali DC 320V esetén. Viszont a fenti kapcsolás esetén kell még egy induktivitás is a PC trafó primer oldalával sorosan a működéshez. Javaslom nézz át a Kapcsolóüzemű táp 230V-ról topikba. Illetve javaslom még cimopata rezonáns kapcsoló üzemű táp cikkét is elolvasni különben csak fet temetőd lesz...
A diódás kérdés mire vonatkozott a BA 159-re vagy a szekuder oldalra ? A hozzászólás módosítva: Aug 28, 2017
Szekunder oldalon a gyorsdiódák.
Gondolom akkor át kéne tekerni valahogy ezt a magot, amit nem tudom hogy át lehet-e mert rendesen le van gyantázva/ragasztva.
A szekunder oldalon a kimeneti feszültség dupláját tudó gyors dióda szükséges. A S60SC4M csak 40V-s ide kevés lesz
A ferrit anyaga könnyen sérül, törik. A bontáshoz forrásban lévő vízbe szokták tenni a magot kb 10-20 percre vagy rezsón 100-150 celziuszra melegítik. A ragasztó gyanta ezen a hőmérésékleten kilágyul és óvatos mozgatással sikerülhet törés nélkül szétszedned a magot.
Érdemes egy két videót is megnézni a technikáról. Javaslom, elsőnek építs inkább egy kis teljesítményű tápot 50-100w nagyságrendben tapasztalat szerzés okán. A +-45V-ból csak 4 ohmon jön ki a 200w, komoly áramerősségre kell tervezni a tápegységedet.
Nem lenne baj ha olvasnátok, és használnátok a keresőket, hiszen azért vannak, és akkor nem kellene sorozatosan leírni ugyanazokat a dolgokat. A PC táp trafójának bekötéséről már többször csatoltam rajzot, hogy a mostanában gyártottak is így néznek-e ki belülről azt meg nem mondom, mert újabb gyártású trafót még nem szedtem szét, de a szekunder feszültségek miatt nagy különbség nem lehet. Ha úgy számolunk hogy a trafó primerjén 150-155V körüli feszültség van, akkor az ismert menetszámok áttételének függvényében nem nehéz kiszámolni hogy hogyan fognak alakulni a szekunder feszültségek szabályozás nélkül.
A tekercsvégek szétbontása nélkül tudsz csinálni 2x12V-ot, 2x27V-ot, vagy ezek dupláját, 2x45V-ot azt sehogy sem. Szoktak olyat csinálni hogy a trafó lábainál szétbontják a párhuzamosan kötött 3 menetes tekercsek végeit, és sorba kötik őket, de azzal a megoldással is vagy 2x39V-od lesz, vagy 2x51V-od.
A bontáshoz hideg vízbe kell tenni, mert egyből megreped a forró víztől! Lassan kell felforralni. Vastagabb munkavédelmi kesztyűvel fogva, finoman mozgatni, széthúzni. Rezsó ellenjavallt, nem egyenletes az átmelegedés (ferrit rossz hővezető).
A hozzászólás módosítva: Aug 29, 2017
A jelenlegi maggal is építhetek kis teljesítményű tápegységet igaz? Igaz a feszültség szint nem lesz meg, de egyenlőre méregetni ,tesztre elég lesz.
![]() Granpa: Akkor lassan felmelegítem vízben,majd forralom egy 5-10 percig és utána kesztyűvel széthúzom? Aztán visszateszem a darabokat a forró vízbe (hogy ne legyen nagy hőkülönbség) és hagyom kihűlni a vizet a maggal együtt. A hozzászólás módosítva: Aug 29, 2017
Ennyire nem kell félni, csak ne tedd hideg felületre.
Rendben,köszönöm s választ. Azt lehet tudni hogy hány menetet kell majd rátenni és hogy hogyan,ahhoz hogy elérjem azt a feszültséget ami nekem kell?
Ge Lee hozzászólásainak tanulmányozását javaslom. Épp néhánnyal előbb. pl.
Amíg nem szereztél be megfelelő szigetelőanyagot (ragasztós poliészter vagy poliimid fólia) a tekercseléshez, addig ne is állj neki szétszedni a magot.
Köszönöm a választ. Ilyen szalagot lehet valamelyik üzletben kapni vagy a beszerzése ettől bonyolultabb?
A zotek-et találtam hirtelen ahol egyszerű a keresés, és az árak is elfogadhatóak: poliészter és poliimid. Az adataikat (szigetelőképesség, hőállóság stb.) a leírásaikban megtalálod.
A szalagok között csak a hőállóság a különbség és az átütési feszültség?
Nem. Teljesen más a hordozó (szigetelő) anyaga, mások a tulajdonságaik. A poliimid valamivel jobb szigetelő mint a poliészter, a meleget is jobban bírja, viszont mechanikailag nem vehető annyira igénybe, könnyebben szakad, vagy könnyebben lyukad ki mint a poliészter. Ahol van róluk részletesebb adatlap, ott össze lehet vetni az összes egyéb tulajdonságaikat, mint nyúlás, stb. Illetve ami ott a poliimid esetében negatívum, hogy jelenleg a 24mm-es a legszélesebb, az meg egy 3 centi széles csévéhez már nem jó. A poliészterből meg van 5 centi széles is, azt kell megvenni, és a szélesből lehet keskenyebbet is csinálni ha éppen olyan kell. Le szoktam alkohollal tisztítani egy sima felületet (pl. üveglap), ráragasztom a szükséges hosszt (2-3 menet a csévén) némi ráhagyással, filccel megjelölöm a két végét a cséve pontos szélességében, és egy vonalzó mellett pengével vagy tapétavágóval végigvágom.
Értem, köszönöm a hasznos tanácsokat és a válaszokat. Nemsokára jelentkezek hogy haladok.
PC táp trafóból félhíd esetén 2x25-27V-os tápot lehet faragni. De! Ha a PC traffancsokból kettőt kötnénk be, mégpedig a primert párhuzamosan, a szekundereket pedig sorosan, vagy két független teljes hidas egyenirányítással, akkor már 2X50-54V állna rendelkezésre. Ezzel már lehet kezdeni valamit.
Egyenlőre maradnék egy megfelelő méretű trafó tekerésénél ( mármint a kapcsoló üzemhez egy ferrit áttekerésénél) ha már itt egy ekkora ferritmag ki is használom.
Ahogy gondolod. Viszont nem csak a kisgyereket kellene eltiltani a konnektortól, hanem a megfelelő műszerezettség nélküli amatőrt is. Olyan ez, mint az autóvezetés. Annak idején azt mondta az oktatóm, hogy a suliban a kettes is jó, de vezetésben aki nem ötös, az bukik. Ma már van 4 kV-os trafóm az átütési teszt érdekében. Korábban tekertem olyan trafót, ami bár üzemelt, a 4 kV átszaladt rajta. Azonnal likvidáltam. Engem megüthet nem baj, de az asszonyt meg a gyereket ha már én nem ütöm, ne ez csapja agyon. Ők is piszkálják az erősítőt, a zenecuccokat stb.
Ebből kiindulva úgy gondolom, hogy inkább a gyáriból kettő, mint egy saját tekerés. Műhely körülmények esetén az ember kezéről só, mocsok, fémszilánk kerülhet a szigetelőanyagra. Feltehetnénk a kérdést, mire ez a nagy elővigyázat. Egy rosszul vezetékezett próbateremben cimborám kezében gitár, szája előtt mikrofon, közte pedig szikra. Természetesen rock and roll, izzadás, hogy legalább az áramot vezesse a bőr rendesen. Egy hét kórházi megfigyelést kapott, szerencsére nem lett maradandó sérülés. A gitárerősítő földelt volt, viszont a mikrofonkeverő a végfokkal egy kilazult földelésű konnektorba volt dugva. A keverőre ment még egy külső hangkártyán keresztül egy laptop, aminek kicsi volt a kijelzője, ezért rá volt dugva egy külső tápos monitor. Ennek az eredeti tápja Angol dugaszos volt, ezért a cimbi egy (nem akarok negatív reklámot, ezért inkább legyen Gizike és társa) univerzális tápról üzemeltette. Ez volt a hunyó. Ez akkor derült ki, amikor már át lett vezetékelve az egész próbahely, és rendesen földelt volt minden. a laptop monitorkimenete, a hangkártya USB csatlakozója korom és fémolvadék, meg indián füstjelekkel mutatta hogy valami nem OK.
Igazán rendes vagy az ipari hulladékot gyártókkal szemben , még véletlenül sem adod meg a gyártó nevét pedig a haverodat is majdnem kinyírta, ez a magyar médiára is igaz , ha valami mérgező vagy silány , még utalás szinten sem hajlandók a bamba halandónak segíteni a hasonló kvázi gyilkosság elkerülésében.
De ígérj meg valamit : ha netalán téged kinyír a cég terméke , legalább a fejfádra feliratod a nevüket . Elnézést a kirohanásért , a véleményem ellentétes a tiéddel . Szerintem kellene egy mit ne vegyél meg honlapot csinálni , amin utána tudna mindenki nézni a megvenni kívánt cuccnak , mint nálunk fejlettebb fogyasztói társadalomban simán meg lehet tenni . A gyári vagy saját készítés között választásnál meg az a véleményem , hogy a gyárit is emberek készítik , több kevesebb sikerrel , ha tudod hogy mit csinálsz , a gyáritól jobbat is simán lehet csinálni , persze drágábban , nem a filléreket hanem a minőséget szem előtt tartva . Gyárban dolgozom én is , a minőség tudom mit jelent ... A hozzászólás módosítva: Aug 29, 2017
Üsse kavics! Dicső nemes és nemzetes, az andalok közül az első ezen a néven, aki a sárkányok és a vízbe fúlt isten előtt az első: Vitéz Somogyi király. A forgalmazó pedig a mentavill csupa kis betűvel, mint nemecsek.
Ja, és hogy a táplált készülék se legyen biztonságban, alig látható domborminta a dugasz végi adaptereken, hogy félhomályben 50% esély legyen a fordított táp csatlakozására is. A hozzászólás módosítva: Aug 29, 2017
Azért házi tekercselésnél is lehet hozni. -kellő odafigyeléssel-, (némely) "gyári"(nál jobb) minőséget. Persze a szigeteléspróba alapszabály otthon is.
Rosszul fogalmaztam, köszönöm a pontosítást
Egyetértek. Sőt az amatőrök többsége túlzásba is esik (Isten tartsa meg a jó szokásukat). Mondjuk abból még nem volt baj hogy nem csak a minimum követelményt teljesítette, legfeljebb többe került egy kicsit.
Egyébként bontás nélkül is lehet növelni a kimeneti feszültséget. Egy klasszikus ATX trafó szekundere úgy néz ki, hogy a két 5 V-os kimenet (ami általában 3 menet) 3 összefogott tekercsből áll. Ehhez csatlakozik sorosan egy érrel a 7 V-os tekercs (4 menet), hogy meglegyen a 12V. Ha le tudod szedni a lábról a trifiláris tekercs kivezetéseit, meg lehet próbálni sorosan kötni őket. Tehát ezzel a táppal rendelkezésre áll kétszer 12; 24; 36; 52V.
|
Bejelentkezés
Hirdetés |













