Fórum témák
» Több friss téma |
Fórum » Kapcsolóüzemű tápegység
Témaindító: Rendszer, idő: Feb 18, 2006
Témakörök:
Eredetileg tantál kondi volt? Hány voltos? Sima elkók szoktak ott lenni.
Miért nem robbant fel, mikor nem volt benne az IC? Lehet, hogy már átvezetett, csak a műszer mérőfeszültségén még nem.
Az IC-t vissza tettem... Nem kellett volna?
Szerintem tantál volt, csak a képről tudom már...
Csak a pontosság kedvéért; az adatlapok szerint tipikusan 0,5mA, maximálisan 1mA az UC384x család áramfelvétele indulás alatt (Bővebben: Link). 230Vac hálózati feszültséget feltételezve az indító ellenállást nem célszerű 300kohm fölé választani, ha biztos indulást akarunk.
Az újabb klónok között van olyan, aminél már lényegesen kisebb az indulási áramfelvétel.
Sziasztok. Szedtem szét 12V jó nagy áramú szerver tápegységet. Primere csak 1 huzalos, szekunder dettó. Hogyan tudom ezt a fajta ferrit trafót meghajtani? Nincs visszacsatolásnak külön kimenet.
![]() Pont hegesztőhöz gondoltam felhasználni amennyiben alkalmas lehet.
Egy másik kérdés. Vannak ezek az ultra olcsó DC-DC converterek (pl. ebay).
Erre az egyszerű sémára egyszerű ic-vel épül. Ha én a chip LX lábára teszek egy ellenállást, majd egy FET gate-jét, a többit is a helyére kötöm, mivel a feedback láb a helyén marad elméletileg mennie kell ugyan úgy mint DC-DC converter, annyi különbséggel hogy az áram áthajtásának szerepét rábíztam egy külső FET-re ami jobban terhelhető igaz? Adatlap az ic-hez: https://www.uugear.com/doc/datasheet/SDB628.pdf
A gond az már, hogy ellentétes fázisban működne az egész. Amikor az LX gnd-re húz, a külső feted éppen lezárna. Próbáld ki, módosítva a FB osztót.
A hozzászólás módosítva: Jan 22, 2021
Sajnos balga módon berendeltem belőle jó párat (10db) egy projecthez, gondolván 4-et legalább megfőzök belőle.
A gond nekem a 2A határ, jobb lenne 5A-es így utólag belegondolva , ezért erősítenék rá-e szinten.
A másik a kapcsolási frekvenciája.
1,2 MHz...ide találj fetet. Aztán még jobban meg kéne nézni az egyéb belső korlátokat. A nyák terv se lenne egyszerű az előző miatt.
Akkor lehet maradok a vásárlás mellett.
![]() Ezek meg jók lesznek valamire később. Az a gond hogy hordozható csőmérőt építek és annak szántam volna a fűtést előállítani, viszont rendesen bebicsaklott egy szimpla 6L6-tól ami 6,3V 900mA-t vesz fel.....
Sziasztok!
Tudnátok ajánlani egy lehetőleg bevált, rezonáns kapcsolóüzemű táp rajzot, ami kb. 12 V-ról 460 V-os, tartósan kb. 250 W-al terhelhető kimenettel rendelkezik?
Szia!
Oda tartósan kb. 25-30 amperrel terhelhető 12 volt is kell..- nagy a veszteség ilyen kis feszültségen.
A rezonáns tápok kimeneti feszültsége többnyire nem stabilizált. Azaz függ a bemenő feszültségtől, és a terhelő áramtól is. Ez nem probléma?
Amúgy a primer oldal lehet egy jobb autós erősítő táp (ebben a kategóriában 250W nem is olyan sok) csak a trafót kell másképp megtekerni, és másmilyen egyenirányító kell a szekunder oldalra (460V-ra pl. már érdemes lehet kétszerező egyenirányítót építeni). A rezonáns változatot tettem fel én is, de nem 460v-ra (csak 200V-ra) és csak egy kísérlet volt. Bár volt aki megépítette nagyobb áramú FETekkel, igen nagy teljesítményre is. Ennek a megépítéséhez kell némi kísérletező hajlam, meg saját trafót méretezni stb... Bővebben: Link
Igazából azért írtam, hogy rezonáns lenne a legjobb, mert erősítő tápja lenne, így elvárás a minél kevesebb zavar a kimeneten.
Az is lehet, hogy veszek egy gyári 12/450 V 70W tápot, (ennél nagyobbat nem találtam elérhető áron) és trafót cserélek, meg nagyobb áramú FET-eket kap majd. A viszonylag stabil kimenet fontos, mert a bemenő feszültség ugyan terhelhető, de ingadozni fog. Autóban azért eléggé függ a terheléstől, lámpáktól, gázadástól, akksi töltöttségétől, stb.
Autós elektroncsöves végfok van betervezve? Adok egy 1000W-os szinuszos UPS-t. 9-15V között teszteltem, stabilan tartja a kimeneti 230V szinuszt. 300W terhelést folyamatosan bír akár a nap 24 órájában.
Szia. Le a kalappal. Ez a topológia nekem is bejött. A fetmeghajtó fokozatért meg külön dicséret. Kicsit játszani kell a gyűrű magokkal, de utána atomstabil. 200W-os autós táptól 1-2W-os 9/9V-os izolátoron keresztül (gitár effekt táp földfüggetlenítő), hordozható buli hangsugárzóig 12V/7Ah akkuról 26V a TPA3116 végfoknak, mindenhol megállja a helyét.
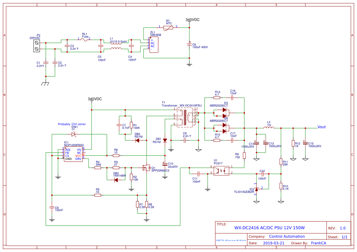
Sziasztok! Vettem egy 36V DC tápot, a kimeneten megfelelő a tápfeszültség, viszont bekapcsolva 10-15 másodperc alatt 60 fokos a diódák bordája, mérve minden alkatrész jónak tűnik, .
Találtam hozzá egy hasonló rajzot, egyszerű nagyon, még sem értem mi okozhat ilyen problémát. Van esetleg ötletetek? Köszi. A hozzászólás módosítva: Feb 12, 2021
Ha 35V-os kondik vannak bee és 36V a kimenő fesz, akkor a melegedés papírforma, majd persze a robbanás is.
50V-osak a kondik. A diódák bordája melegszik. Ez a rajz egy 12V-osé, de ugyanez a táp csak 36V-os verzióban, csak a sémája miatt tettem fel..
A hozzászólás módosítva: Feb 12, 2021
Terheletlenül, vagy terhelve?
Mekkora árammal terhelve? A diódán esik valamekkora feszültség, megszorzod a terhelőárammal, és máris látod a bordát fűtő teljesítményt... Tegyél rá egy pici lassúbb fordulatú ventillátort, sokat számít
Az a baj terheletlenül csinálja ezt, bocsánat ezt nem írtam oda.
A hozzászólás módosítva: Feb 12, 2021
Ha terheletlenül melegszenek a diódák, akkor a letörési feszültség közelében dolgoznak. Széles (85-250V) bemeneti feszültség tartományban üzemelő tápoknál elég nagy a diódák feszültség terhelése. 110V-ról simán megy, 230V esetén pedig már szenved. Meg kellene nézni szkóppal.
2db MBR 20200 dióda van benne, a bemenete 220V-ra van rajz szerint. Egyébként kettő ilyen táp van, mind kettő ugyanezt produkálja.
A hozzászólás módosítva: Feb 12, 2021
A 36V-nál vannak az MBR diódák. Elvben elégnek kellene lennie. 200 V-os. A melegedést valami parazita áram okozhatja.
Persze a kisfeszültség egyenirányítását végzik. Milyen parazita áramra gondolsz, amitől 15 másodperc alatt 60 fokos a borda?
Hamis MBR? lehet hogy csak átszitázott 40V-os schottky? vagy nem is schottky?
Ha ennyi idő alatt felfűt, ott nem kevés teljesítmény megy a levesbe/fűt.. A trafó nem meleg?
Az nem, bár 1 percnél tovább nem hagytam, mert akkor már a borda égeti a kezet. Mindegy akkor elengedem, visszaviszem a tápokat, köszi a segítséget mindenkinek.
Hol vetted? Link esetleg?
Jófogásról vettem, az illető meg nyílván kínából rendelte.
Akár innen.
Nagyjából hasonló váltófeszről próbáld ki külön-külön egyutas ( hasonló ) egyenirányítással, 1-2 amperrel ( 3x12 voltos izzókkal), hogy jobban lásd is. Kis hűtést tegyél rájuk.
Ha itt nem tapasztalsz semmi különöst ( jó, ha sacc fél fénnyel világítanak ), akkor teszteld egyenfeszről, 1 amper terheléssel, mekkora a nyitóirányú feszültségesés rajtuk, hasonlítva az adatlapihoz ( 0.45...0.5 V ). Utána ha van mivel, tápláld meg a rajzon lévő fojtó bal oldalán lévő ponton ( c14+) 30-34 volt egyenfesszel, látsz-e bármekkora fogyasztást. Ezekből talán kiderül a hiba forrása. Ha nem viszed vissza a tápot..
Kipróbáltam labortáppal c14+ pontján kb. 30mA áram folyik csupán (van egy led ellenállással, meg 1kOhm lezárás a panelon), akkor igazatok lesz a schottky diódákkal lesz a baj. Köszi.
|
Bejelentkezés
Hirdetés |
















