Fórum témák
» Több friss téma |
Fórum » Keverőpult építése, javítása
Sziasztok!
Van 1 Behringer vmx200 típusú keverőm, sajnos a tolópotik behaltak, valaki megtudná mondani, hogy milyent rakhatok bele helyette? Ami benne volt csak simán "alpha" nevű és lemértem 60mm, semmi más adat. Nem vagyok tisztában a dolgokkal, hogy lineárist vagy logaritmikust szabad/lehet belerakni. 5K, 10K, 50K, 100K nem tudom, milyent szabad/lehet és azt sem, h mit jelent a "K", ha valaki kiokosít azt megköszönöm, forrasztást megoldom. Kérem valaki szánjon rám pár percet, szép napot. Itt találtam párat, valamelyik remélem, hogy jó lesz: www.etronic-parts.com
A www.etronic-parts.com on más a potik csatlakozása, így azok nem jók.
Ezen viszont ugyan olyanok, csak itt kéne tudnom, hogy melyik lenne jó. http://www.conrad.hu/conrad.php?name=Products&pid=442162
Sziasztok!
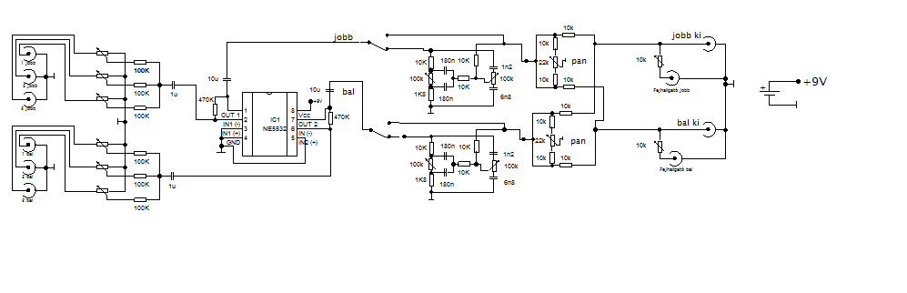
Az ebben a témában talált tervek alapján készítettem a következő kapcsolást, szerintetek működőképes? A műveleti erősítők általában szimmetrikus tápot igényelnek de az ne5532 nél nem találtam meg hová kéne kötni a szimetrikus tápot! Előre is köszi a segítséget!
Szia! A 3-as és 5-ös neminvertáló bemeneteket fél tápfeszültségre kell kötni. Így nem fog működni.
Szia!
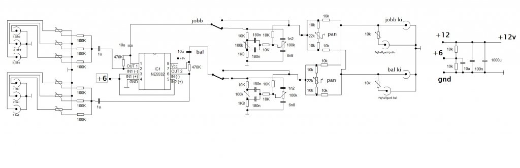
Köszönöm a segítséget! Átterveztem a kapcsolást! Mellékelem az új tervet, remélem nem vétettem több hibát! Mégegyszer köszönöm a segítséget!
A 12V csak azért van, mert másoltam a képet. Lehet az 9V /4,5V is. A rajz hibátlan. Ha elkóval csatolsz (10uF) ügyelj a polaritásra.
Még egyszer köszi a segítséget! Téli szünetben nekiállok!
Üdv tudna valaki olyan kapcsolási rajzot adni ami 2 sávos + 1 fejhallgató kimenetű dj keverő pult ? Jó lenne ha lehetne külön magas,mély,közép szabályozni és ha lehetne egy nyák tervet is elfogadnák.
Hali!
Vásároltam egy Solton CM-Series 8/2 tipusú keverőpultot. A master csúszka mellett van egy "foldback" csúszka is. Ez mi célt szolgál? Illetve a csatornák bemenő jack ajzatai mellett mindegyiknél van még egy "break" nevezetű ajzat is. Ezt szintén nem tudom, hogy mire való. Tudtok segíteni nekem? Köszönöm
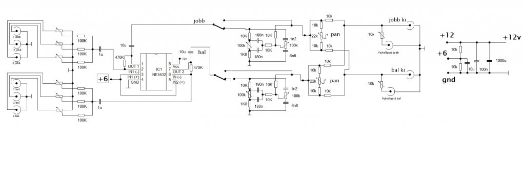
Sziasztok szerintetek ez möködik 4 csatornás keverőpult lesz.
Szia! A keverő része rendben, a táp és az IC összekötését javítsd.
Sziasztok!
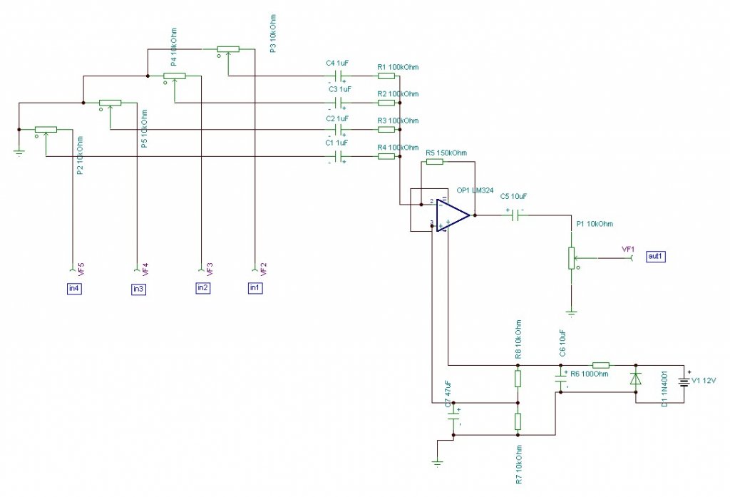
Terveztem (összeraktam) egy egyszerű keverőt, de mivel nincs nagy gyakorlatom az elektronikában, légyszi nézzetek rá, nincs-e benne valami fatális hiba. Köszi!
Szia! A talkover relé érintkezőinek alaphelyzetben söntölni kéne a trimmereket.
Igen, az alaphelyzetben úgy van. Ha Pl. a Talkover ki van kapcsolva, a relén simán átmegy az audio jel, úgy van bekötve. Ha pedig be van kapcsolva és jel érkezik az 1-es csatornáról, a relé megszakítja az audio jelet, és potméter-el lehet szabályozni a hangerőt, ami így lehalkítja a 4-es csatornát.
Más egyéb? Nagyjából rendben van a kapcsolás? Üdv. Zoli
A többi része rendben. A rajz-jelből nem következik az általad leírt működés, lehet nem találkoztam még ilyen relével. Minden esetre a csillapítás állító potenciométerrel sorba kötött kapcsoló szerepe fölöslegesnek látszik, mert az audio jel megszakításakor úgyis azon fog áthaladni. No majd a gyakorlat megmutatja
heló nekem egy olyan kapcsolásra lenne szükségem ami 1 bemenő stereo jelet oszt el több felé és ezeket szabályozza is (magas, mély, közép, hangerő), mint egy keverő csak pont fordítva. Legyetek szívesek segítsetek ha tudtok . A válaszokat előre is köszönöm.
Üdv Ádám
Helló! Háromsávos hangszínszabályzó. Az A1 műveleti erősítő kimenetére kötheted a kívánt számú hangszínszabályzót, melyek végére mehet a hangerő szabályzó potméter.
Üdv. Lenne három kérdésem:
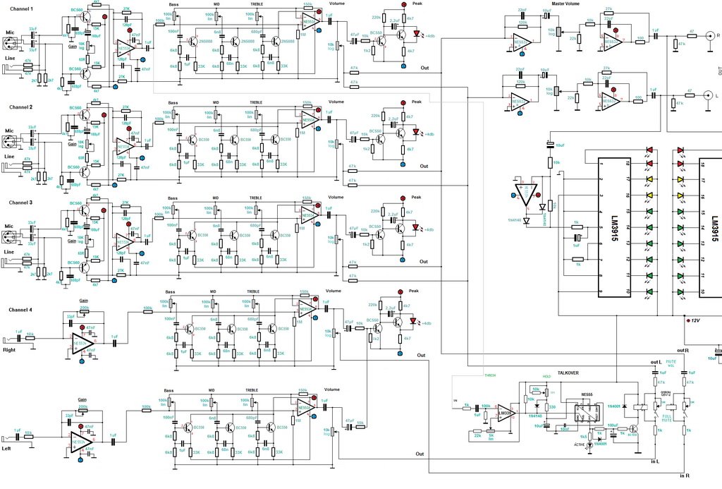
1.:A scan 003 kapcsrajzon felső kapcsoláson szereplő keverő elég jó, hogy rendesebb diszkóra vigyem? 2.:Ha kiegészítem a másik rajzon levő mikrofonerősítővel, jó lesz-e (a jövőben) rendezvényre, illetve ha az 1000 nf-os kondiból kettőt egymás mellé rakok, úgy ha mellé sztereo hangot kötök nem fog a sztereóson keveredni a bal- és jobboldal? 3.:Az IC-s keverőpult kapcsolásokon miért van az, hogy a + és a - mindig fordítva van az IC-re kötve? Előlre is köszönöm a segítséget, és bocsi, hogy ien "alap dolgokkal" zavartam.
Sziasztok!
Fel kellene éleszteni ezt a topicot...
Lehet , hogy most senki nem akar ilyen BPM számlálót építeni (rajtam kívül), de azért a jövőben még érdekelhet valakit.
Én úgy próbálok kiindulni, hogy első lépésben kellene egy automatikus erősítés szabályzás és egy aluláteresztő szűrő. Ezután egy csúcsdetektor és egy trigger. (Ezt a kapcsolást nem én találtam ki, ez egy bevált működő áramkör, egy LED-et tud villogtatni a zene ütemére.) Ezt már szerintem lehetne illeszteni egy AVR-es vagy PIC-es frekimérőre, természetesen a megfelelő szoftverrel.
Szia! én is így indulnék el, egyszerűbb mint a zenét elemeztetni egy piccel, itt elég lemérni a 2 ütem közötti időt abból meg adott a bpm.. Nem árt például 8-at átlagolni és ami nagyon eltér a többitől hibának venni,és csak a maradékot figyelembe venni. Így nem ugrál annyira a kijelző.
kiíratni meg a kapott értéket lehet tizedes pontossággal is akár nem csak egész számmal. Már csak azt kell eldönteni, hogy lcd vagy led kijelzőset szeretnél..
Lehet rosszul gondolom, de szerintem nem is érdekes annyira, hogy mennyire pontos a szerkezet, mert két zenét kell mondjuk összehasonlítani.
Hát igen, a szoftverrel majd kell játszadozni. Én LED kijelzőset szeretnék (az tetszett meg a gyári cuccokban is), de aki akarja LCD-vel is megoldhatja, még lehet egyszerűbb is.
Nekem sikerült ez a nagy project 1 óra alatt, pedig nem is nagyon értek hozzá.. Aki tényleg ért a pic programozáshoz annak ez szerintem pár perces akcó. LCD-vel érdemes elkezdeni és ha működik egyszerű áttenni utána ledkijelzőre.
Video
Gratulálok! Tuti jó lett!
Teljesen igazad van, az LCD egyszerűbb.
Ez igen jól sikerült.
Egy forráskódot kaphatnánk majd? |
Bejelentkezés
Hirdetés |


















