Fórum témák
» Több friss téma |
Fórum » Ki mit épített?
Ez a téma ha úgy tetszik a mi "kiállítótermünk", nem pedig a ki mit csinált volna másképpen, mások helyett, és legfőképpen nem javítós téma.
Minden készüléknek van saját témája, ott kell kitárgyalni a részleteket!
FONTOS! A kapcsolási rajzok keresésére is van saját téma, ott keressetek rajzokat!
A hangja sajnos nem látszik, de biztosan megérte. Nekem is ilyen erősítőm van és imádom a hangját. A PPaudio jelzés véletlen? Mert ha saját - nehogy jogi vitába keveredj a PennaPoor-al...
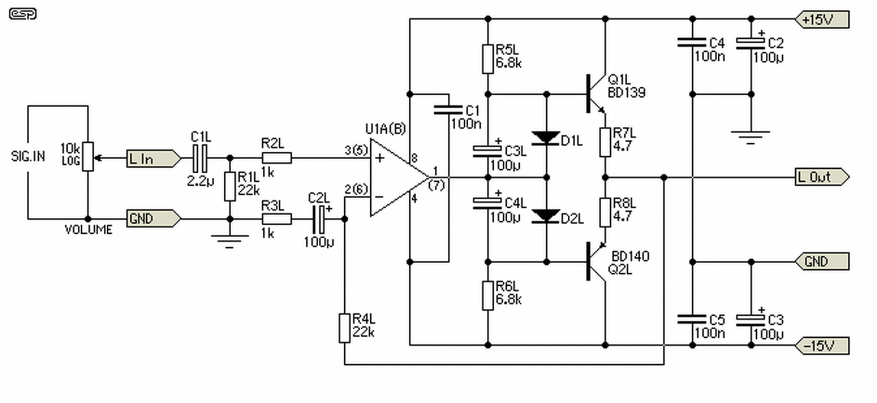
Igen a diódák 1A-esek 1N4007.IGazából ez úgy készült ,hogy találtam a suliba egy kapcsolási rajzot.Elolvasva rájöttem ,hogy egy KIT -ből eldobta valaki a rajzot.Én nekiültem és megcsináltam a nyákot hozzá.A rajzon alapból ilyen diódát használ.
Ebben az esetben én 1A-nél többet főleg huzamosan nem mernék belőle kivenni. Biztos bírja- egy darabig. Ha a szabályozási tartomány alapján a 0-2A-ig szeretnéd akkor érdemes lenne a diódákat nagyobb áramúra cserélni.
A diódákon nem folyamatosan folyik áram, mivel graetz kapcsolásban vannak.
Idézet: „nem is olyan rossz szerintem!!!” Hanem nagyon jó, sőt még annál is jobb. Ügyes.
Ha jól látom a diódák Graetz hídba vannak kötve, ebben az esetben ( javítsatok ki ha nincs igazam ) 2db dióda vezet egy időben így elméletileg megfelel a 2A-s kritériumnak.
A hídban valóban két dióda vezet egyszerre, csakhogy sorosan van kötve, így a feszültségtűrés lesz magasabb, az áram nem változik.
Egységnyi idő alatt az áram a két-két diódán eloszlik, fele-fele arányban.
Sziasztok, szeretném megosztani veletek legújabb munkám eredményét.
Ez egy ESP-113 fejhallgató erősítő, a lelke JRC4558-ös. Brumm, torzítás abszolút "0", gyönyörű hang jellemzi. Erőteljes,dinamikus, telt méjhangjai és csilingelő magasai miatt csak ajánlani tudom. A táprész még dobozolni kellene, de az még a jövő zenéje...
Sziasztok!
Elkészült egy PWM vezérlő, a négy, (jóval)korábban már bemutatott ledpanelemhez. A dobozolás, össze lett csapva kissé, és a melegragasztó sem a kedvenc rögzítési módjaim közé tartozik, de gyorsan kellett végezni vele. A feliratozást hagyjuk... A feladatát ellátja, ha lesz időm, át fogom csomagolni valami esztétikusabb közegbe.A kapcsolás kutyaközönséges, 555-ös alapkapcsolás, IRF630-as fettel.
Kár érte... Lehetett volna szép is.
Silicon chip 2005 április, májusi számok!!
Nálam is készül egy theremin, csak nem egy ilyen szokványos gép lesz. Én egy hangszer jelét fogom modulálni az antennával.
A forrasztó "állomásom"-at kiegészítettem egy lámpával. (Az eredeti háza miszlikbe volt törve, így itt hasznosítom a lámpa részt, és a 12V-os trafónak keresek majd helyet.)
A saját trafója éppen 80 W-os, tehát a pákafűtéssel együtt is kényelmesen elviszi a 20 W-os lámpát. Egyenlőre minden együtt működik, de jó eséllyel megoldom a lámpa és páka külön-külön kapcsolhatóságát.
Nem a fűtéstől függ, hanem az állomás bekapcsoltságától. Ha megy az állomás, akkor van fényesség, függetlenül a páka ki-be kapcsolgatásától.
Hello! Gratulálok! Esetleg kapcsolási rajzot mellékelnél?
Nekem a forrasztáshoz már lámpa kell. Sajnos függetlenül attól, hogy nappal vagy éjszaka van.
Tehát, logikus...
Igen, a praktikusság vitathatatlan, alapterület foglalás nélkül kaptam többlet fényt.
A látásnak vannak fokozatai. Azt mondod lámpa kell neked, de Te hangyalábujjakra forrasztasz hangyakörmöket. Nekem is kell, az 5W-os huzalellenálláshoz. Itt a különbség.
Köszönöm.
A bemeneten lévő 1Kohm helyett inkább 3-4.7Kohm-ot használj.
Az smps autóhifi táp második nyákja kimaratva,fúrva (vasalásos módszer).
Hol van erről dokumentáció?
Szia. Tessék itt : tápegység. Vagyis kicsit küzdöttem vele az elején , de abban a hozzászólásban van a működő terv. A trafó felőli információkat privátban leírhatom ha komolyan érdekel.
A hozzászólás módosítva: Jan 6, 2015
Jobb lenne egy "aktuálisabb" és utánépítő barátabb változat. Gondolok komplett rajzra, paneltervre, és a "trafó" pontos gyártási leírására.
Ezek tanulmányozása után lehet eldönteni akarja-e valaki reprodukálni a tápegységet.
Ez egy házilag gyártott mély, ami kicsit túl lett terhelve
Sziasztok.
Megmutatnám azt a mélyládát, amit még a legutóbbi HE találkozón elvittem. Most így néz ki. Benne egy beyma 15G400-as van. |
Bejelentkezés
Hirdetés |







A feladatát ellátja, ha lesz időm, át fogom csomagolni valami esztétikusabb közegbe.



Jópofa lett, ügyes!

Tehát, logikus...










