Fórum témák
» Több friss téma |
Sziasztok!
A u47-es jelzésű kondi 47nano vagy 47mikro F-os? Ezen kívül pedig van narancs színű, szerintem tantál kondim, de nem tudom beazonosítani. 2 kódsorozat van rajta, elöl+hátul: 941RAN és 333CSK .Ez most hány F-os kondi? Végül. nem utolsó sorban van egy csomó olyan kondim, amin aláhúzott 20-as van. Elvileg ezek nem lehetnek mind egyformák, mert különbözőknek kértem 10-vel. Ezek akkor most hány F-osak ?
Üdv!
Szerintem az u47 az 470nano(0,47 mikro (u)) A narancs színű meg szerintem 33000(333) azaz 33nano, de várjál az lehet hogy nem is kondi hanem valami más, amit tápegységekben már láttam, termisztor vagy hőbisztosíték? A többit nem tudom.
Az u47 470 nF-os (0.47 uF).
A narancsszínűek valószínűleg 33 nF-osak, olvasni úgy kell, hogy 33 x 10^3 pF. Nem vennék rá mérget, hogy tantál, nagyon kicsi az értéke - de lehet, hogy az, csak én még nem láttam ilyet. Az aláhúzott 20-asok pedig elvileg 20 pF-osak, ha eltérne az értékük, eltérne a számozás is (fénykép talán segítene behatárolni).
Mellékeltem képeket a kérdéses kondikról.
Szóval akkor, ha jól látom, pikoF-os a mértékegység, az érték pedig a 3 számjegy első 2 számjegye, a 3. jegy a szorzó. Ugye nem tévedek? A narancsos, sárgás színű kondin, jobb oldalon a képen, honnan tudom hogy melyik a kódja, vagy ez a 333 a biztos ? Aztán még van 2 féle, lencse alakú kondim, amin ilyen jelzés áll, hogy pl. 27G vagy 27J, a kisebbik fejűn, hogy pl. 5.6 Ezek ránézésre kerámiakondik, úgyhogy az a tippem, hogy a kisebbik annyi pikoF amennyi rá van írva, a nagyobbik, ami a képen is látható, annál meg talán a 2 szám maga az érték, a betű valami tolerancia lehet. Jól látom?
Igy van ahogy irod! A jobboldali kondi 33nF, a többinél is helyesen tippelsz.
Az 5.6 pikofarádot jelent, a J betű tűrést.
Igen pontosan!
27pF és 5.6 pF Bocsánat ha nem tőlem vártad a választ, elnézést mindenkitől.
Köszönöm a segítséget mindenkinek!
Sziasztok
nekem lenne egy smd kondenzátorom Ha minden igaz smdc Ez van rá irva 227 6 K 649 az lenne a kérdésem hogy mit kell vennem milyen értékű kondenzátort? előre is köszönöm a gyors válaszokat (openeye81@freemail.hu)
Sziasztok
Ha a kondin csak ez van: 0,01 63-A akkor ez ugye µF-ban ertendo ha igen akkor ez menyi nF-nak felel meg?
0,1uF=100nF
0,01uF=10nF Nemvagyok benne biztoshogy jol tudom e? Csak megerositest kernek
Nemrég találkoztam olyan 2.2pF-es kondival, amire "229" felirat volt nyomtatva. Én azt gondolom, hogy ebben az esetben a "9" a "-1"-et jelenti, mint a nullák számát a szám végén, azaz a kapacitásérték így alakul ki: 22*10^(-1)=2.2 (persze pF-ban). Gondolom, hogy ugyanezzel a logikával egy 0.22pF-es kondin "228" feliratnak kell lennie.
Egyébként vagy 20 évvel ezelőtt egyszer nagyon megsz*vatott bennünket ez a fajta jelölés, akkor még nem volt nagyon divat errefelé. Haverokkal Quad405-öket építgettünk, abba kellett volna 120pF-es kerámiakondenzátor, és a boltos sem tudta, hogy amit "120" felirattal árul, az tulajdonképpen 12pF. Akkoriban még a kondenzátormérő nem volt mindennapos, elég nehéz volt kideríteni, hogy mi a baj, de aztán meglett a bűnös, és a boltos is csodálkozott, amikor mondtuk neki.
Sziasztok!
Van pici kondim amin 104, a másikon103 szám látható, és van egy amin a 104 alatt va M3D felirat is , "de gondolom ez a gyártó jelölése". Akkor az elvileg 100nf-os lenne?? üdv szabi
Jóestét!
Tudom nem ez a megfeleő fórum, de feltehetnék egy picike kérdést?! Nagyon kezdő vagyok és az érdekelne, hogy szerintetek a kerámiakondinál baj lehet, ha "1.5n"van meghatározva a kapcsolásomban viszont ilyenem nincs ithon. Baj lenne ha nagyobbat raknék?? Ha ez megoldható, mire kéne figyelnem? Létezik az, hogy a 1.5n kondinak 152 lenne a száma Válaszokat elöre is köszönöm. üdv szabi
Szia!
Idézet: „Létezik az, hogy a 1.5n kondinak 152 lenne a száma” Létezik. Hogy kicserélheted másra, az attól függ, hogy hol van a kapcsolásban.
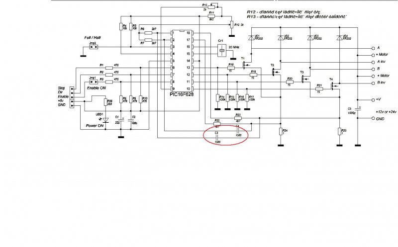
Szia!
Ez lenne a kapcsolás. Ahogy én néztem szűrő funkciója lehet, de nem vagyok benne biztos. Köszi a segítséget. Üdv szabi
Szia!
Az alattam lévő hozzászólásom lenne a lényegi kapcsolás. Csak nemengedte a "scrip"' a neked üzenést. üdv vaszkó
Szia!
Nem hiszem, hogy kritikus lenne az értéke, pl. 2.2nF-est szerintem rakhatsz bele.
Képzeld, ma elmentem venni 1.5nf és a barom boltos szerintem 15nf adott.
De ez elég fura kondi, ilyet még nem is láttam, pedig kerámiának árulták.
Még jó, hogy a boltosnak mondtam, hogy 1.5 n kéne
![]() Hát Ő adott.. Én meg ithon vettem észre. Nagyon nincs szerencsém.
Sajnos nagyon nem értek az elektronikához.
Nem vagyok szakmabeli, de tetszik a dolog. Imádok barkácsolni. Szerinted a mellékelt kapcsolásba berakhatok másmilyen kondit?? A másik fórumtárs ajánlotta a 2.2n. van is ithon olyan lencse formájú 2.2C, meg az a kondi amiről a fotót csináltam. Meg van 104-es smd kondi 100n A kapcsolásban szerintem csak szűrés funkciója van. De nem tudom. Vagy lehet, hogy a Pic- nek szűr?! Te is ránéznél, ha szépen megkérnélek?! Köszönöm.
Mindenkinek köszönöm szépen a válaszokat!
Sziasztok!
Meg tudnátok mondani, hogy a kondenzátoroknál mit jelent az RM érték?
Sziasztok.
Szétszedtem egy rossz mikrót darabokra. Találtam benne két fóliakondenzátort az elektronikában, a kinézetükből adódóan tippelek a típusukra. De ilyen jelöléssel még nem találkoztam. Ez van ráírva: .1k 275V~X2 GMF MPX/JEFU Multiméterbe berakva 86nf mutat. Az lenne a kérdésem, h a feliratokat hogy kell értelmezni? Sehogy se jöttem rá, h hol van ráírva a kapacitás. 100nf-ra tippelnék , mert a mikró volt vagy 6-7 éves min. Előre is köszönöm.
Szia!
A lengyel barátainknak is fejtörést okozott a feliratok megfejtése:Bővebben: Link 0,1 µF (100nF)275V-os kondenzátorról van szó.
Sziasztok!
Azt szeretném kérdezni, hogy 160v 4.7uf elko helyett tudok e stabilabb kondit használni? "mondjuk 47uf, vagy 470uf" ?? válaszokat előre is köszönöm. üdv szabi
Mi az, hogy "stabilabbat"? Mi a gond vele?
Nem bírja sokáig.
4 havonta elszál. És a lgnagyobb gond, hogy nincs most ithon olyan, csak 47u ,470u
Milyen áramkörben van ez a kondi? Nem túl nagy feszültséget kap?
|
Bejelentkezés
Hirdetés |








