Fórum témák
» Több friss téma |
Fórum » Központi zár
egy fényérzékelőt bele lehetne tenni valahova??
Ha elég nagy a doboz és belefér, akkor bele.
arra gondoltam hogy ha világos van (nappal), akkor ne kapcsolódjanak fel csak este, de ezzel is sokat segítettél, köszönök mindent!
Mod. A hozzászólás módosítva: Jún 15, 2014
A helyzet az, hogy ha relét működtet az áramkör, akkor még bele lehet kombinálni egy fényérzékelőt, de ha tranyó működtetné a lámpát, akkor már nehézkes a dolog. Mert a fény lassan változik, azt meg nem engedhetjük meg, hogy a lámpa ne hirtelen kapcsolódjon be-ki. Mert abba belepusztul a tranyó. A relének "magának is van" hiszterézise, mert nem annál az áramnál húz meg, ahol elenged. Ezzel a gyors váltás már meg is oldódott.
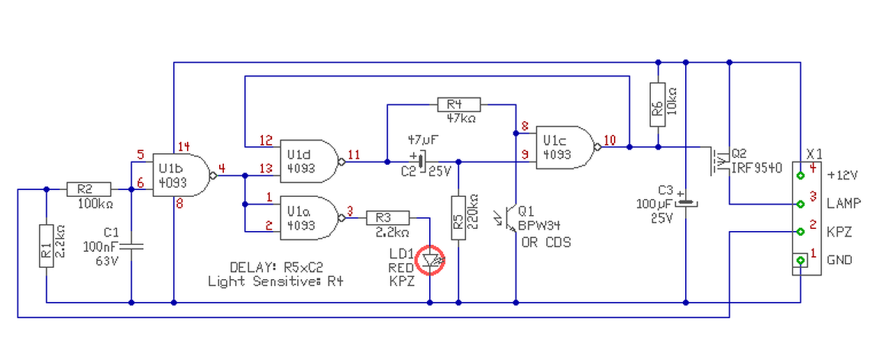
De egy ilyen feladatnál (bár elsőre nem látszik) más kritériumok is vannak. Pld. hogy szinte ne legyen önfogyasztása. Hiszen az áramkörnek állandó feszültség alatt kell lennie. Gondolom azért írod hogy így is jó, mert nem egy nagy kaland, ha nappal is világít a lámpa arra a 10 másodpercre. De megrajzoltam hogyan oldható meg, persze kicsit más eszközökkel, de szerintem ez sem sokkal komplikáltabb.. Az áramkör egy monostabil multi, amit az első bejövő villanás indít. De az időzítés csak akkor indul el, ha sötét van. Egy Led jelzést is beletettem, hogy világosban (mikor nem kapcsol fel a lámpa) látható legyen, hogy azért jön az indító jel. De hogy ne azt érezd, hogy csak cseszegetlek, megrajzoltam a nyákját is. A Fet megválasztásánál ugyan az érvényes, mint előzőekben. Ha relét szeretnél működtetni vele (mert azt nem tudom), akkor bármi jó lehet bele. A hozzászólás módosítva: Jún 15, 2014
Köszönöm a segítségedet innen mar szerintem menni fog, és kérlek nézzétek el nekem a hozzá nemértésemet. Mégegyszer köszönöm!
Hello! Dacia Logan autóm van. A jobb hátsó ajtónál a központi zár motorja csak rángatja a zárat,de nem kapcsol. Nem zárja,és nem is nyitja. Áramot kap a motor.Elejében néha csinálta ezt,de most már mindig. Nem tudom hogyan tudom kiszerelni,mert ha mindent leszedek róla,akkor is fogja még az ajtó kilincse kívűlről.Azt hogyan tudom szét akasztani? Így nem lehet kivenni hogy megnézzem mi a baja. Olyan a hiba,mintha nem lenne ereje a zár működtetéséhez. Csúszna tengelyen fogaskerék,vagy valami más..? Nem tudom hogy néz ki belülről? Van ötletek mi lehet a baj?
Sziasztok!
Fiat Punto 2/b vagy 3 (ki minek nevezi,2006-os kereklámpás) autónak keresném a központizár vezérlő paneljét,illetve szerintetek ez: http://tinyurl.hu/1hlr/ jó-e bele és minden funkcióját használni tudom-e?
Az ilyen zárakban is kis villanymotor van a tengelyén vagy fogaskerék, vagy csiga, ami általában fogaslécet hajt. Ha elreped a műanyag, nagyobb erőhatás esetén elforoghat a tengelyen. Ha rossz hangja van, akkor az is lehet, hogy letört pár fog. De lehet motor baj is, kopott kefék pl. De szorulhat a zárszerkezet is.
Hello! Köszönöm a segítséget! Csak még azt tudnám,hogy hogyan bírom kiszedni?Esetleg valaki szedett már ki ilyent? Kiszedtem a csavarokat,szét akasztottam a pálcákat amik össze fogják a belső kilincsel és a belső kézi zárral,de még szerintem a kilső kilincs fogja,és nem látok bele hogy hol kell szét akasztani,hogy ki tudjam emelni a zárat az ajtóból.Most lóg az egész zár,de nem jön ki.Azt sem látom hogy mi az ami még fogja,de valami fogja.Tudja-e Valaki,hogyan tudnám kiszedni a zárat?
Autója válogatja, de lehet, hogy a külső kilincset is le kell szedni.
Sziasztok van nekem egy 99-as Swiftem a centrál nem nyitja a bal hátsó ajtót.Kérdésem honnan tudom meg hogy a motor vagy a vezérlő egység romlott el? illetve tudja e valaki hogy hol található a vezérlő egység ebben az évjáratban? a segítséget előre is köszönöm
Mivel csak a bal hátsó nem működik, biztos nem a vezérlőd a rossz. Egy kimenet van az összes motornak. Vagy az a motor halt meg, vagy megszakadt a vezetéke, az ajtóátvezetésnél pl. Esetleg a zárszerkezeted is megszorulhatott, vagy utólagos kp zárnál a rudazat is lelazulhatott, ami összeköti a motort és a zárat...
Sziasztok!
Egy kis segítséget szeretnék kérni. Egy 1998-as Rover 416 SI-m van, amivel a problémám, hogy nyitásnál a jobb első ajtó zárja nem nyílik elsőre. Visszazárom a távirányítóval és másodszori nyitásnál már problémamentesen nyílik. A másik lehetőség, hogy belülről fölhúzom a kallantyút. Mit tudok evvel kezdeni? Szerelő már egyszer szétszedte, beolajozta és újra összerakta. Előre is köszönöm a válaszokat.
Üdvözletem!
Volna e tippe valakinek arra, Peugeot 206 2007es 1.4es benzines kocsim távirányítója miért nem működik? A kézikönyvben leírt újrainicializálási eljárást már vagy háromszor megcsináltam, meg amint a neten találtam vagy három félét, azokat is, de egyik sem vált be. Cseréltem elemet is, de ugyan úgy semmi. A kocsi beindul, kulcsal pedig simán zárja nyitja mind az öt ajtót. Csak a távirányítóval nem hajlandó. ![]() Van hozzá ODB kábelem, a gyári citroen peugeot-hoz való, Peugeot Planet 2000 szoftverrel. Youtube-on néztem a kulcs újraprogramozást. Bár nekem nem a kulcsot kéne újraprogramozni, de a végén ott van ugyan az a művelet, aminek során a távirányítót inicializálni kell. Na most nem tudom, hogy egy ilyen procedúra után bevenné e a távirányítót végre. Valaki meg tudja ezt mondani? Igazából csak azért nem csináltam még meg ezt a módszert, mert nem akarom, hogy esetleg utánna már a kulcsot se ismerje fel, ha véletlen valami gebasz van...
Szép estét, sziasztok!
Először is boldog új évet! Friss regisztrált vagyok, és amiért itt vagyok az az, hogy elakadtam a központizár "frissítésében". A lényeg az, hogy tisztázom ki a vezetékeket, amit már ugyan itt-ott orvosolgattam, immár 11. éve és folyamatosan ha akad, mikor a VWasam vettem (forrasztások egymás hegyén hátán megszüntetése, és ajtó levétel egyszerűsítése végett, vezeték csatlakozók beiktatása). Ami gondom fellépett, hogy szerintem megadta magát a vezérlő közp. zár motorom (az 5 vezetékes). Legalábbis mindent a helyére kötöttem vissza és mégsem csinál semmit. Történés csupán annyi, ha már csak két vezetéket is rádugok az említett motorra (12V+ az egyik, a másikon test megy át ha jól rémlik). Mindegy, annyit csinál erre ha ráteszem az akkusarut, hogy zárja a jobb ajtót (3 ajtós Golf ll az alany, de csak bal-jobb ajtót zár), ki nem nyitja akkor sem, ha az összes vezeték rajta van. Maga a vezérlő egység hibát azért zárnám ki egyelőre, mert ha a bal motornál a két megfelelő szálat áthidalom, a jobb oldali zárat nyitja és zárja is. Jelenleg elakadtam, hol b@sztam el. Gondom továbbá, hogy típusát se tudom ennek a rendszernek, már benne volt a gépben mikor vettem és nem is találok nevet még szétszedve sem, nyilván kínai, de milyen. Viszont, van 2db vezérlő motorom, de mit hova kössek? Esetleg ha v.ki ismeri ezen öreg Fiat vezérlőket, megköszönném ha leírná, melyik szál mi? Ugyanis ezekkel is tesztelgettem, de sehogy nem jön össze a működés. Jahhh, és tudom hogy nem vagyok egyszerű (főleg ezzel a Háború és béke kisregénnyel ), de bújom a net-et ünnepek óta és olvastam hogy van negatív és pozitív vezérlés. Honnan tudom melyik-melyik, mert én nem jöttem rá a kapcsolási rajzokból sem. ![]() Végső esetben nem lesz gond az sem, ha veszek új rendszert, de akkor viszont tudnom kéne, milyen vezérlésűt, ne kelljen sokat molyolni a vezetékeléssel. Nos, előre is köszönöm a segítséget, vagy bármi infót a helyes irányomról! Hozom a képet az olasz közp. zár motorról (ha sikerül).
Még egy közelebbi kép a gyári Fiat csatikról.
Vezeték színek: -fehér duplás csati: fehér, kék -fekete duplás csati: barna, fekete/sárga -szimpla csati: fekete
Nem kell túlmisztifikálni. Testet (99%-ban) kapcsol a zárás, vagy nyitás vezetékre, a másik kettő a motor szála, amik alapból általában testen vannak és arra a 0,7-1s-re az egyik vezeték +12V-ra kerül.
Ha valami nem megy, vagy eltört a vezeték az ajtóátvezetőben és szakadt, vagy zárlatos belőle valamelyik. A vezérlő nagyon ritkán romlik el, a motorok esélyesebbek. A DC motor, vagy a mikrokapcsoló szokta megadni magát (az 5 vezetékesben).
Köszi a gyors segítséget!
Már csak arra kellene rájönnöm, melyik szál micsoda ezen a két megmaradt olasz vezérlő motoromon. Persze ezek szerint lehetnek ezek is rosszak. A vezetékek ugyanis ki vannak zárva hogy szakadtak a rendszerben, most lettek cserélve, kitisztázva. Vagy vagyok olyan "szerencsés", hogy megadta a vezérlő elektronika magát, ha kicsi is az esély rá. De ahogy fentebb írtam, a megfelelő szálak összezárásával nyitja és zárja a jobb oldalt. Még kísérletezem egyet az 5 szálas motorokkal, ha nem megy, cserélem a rendszert. Azért is lényeges hogy makulátlanul működjön, mert ajtózár (kulcsos) nem lesz a gépben, készülök cserélni a külső kilincseket. A másik, a makulátlan akku állapot. ![]() Mindenesetre ha v.ki tud ötletelni, szívesen várom.
Üdv!
Megoldottam a problémám. Én voltam balf...sz. V.hogy elkötöttem a bal motornál. ![]() Kisilabizáltam a két olasz vezérlőmotorom is. Mindkettő működőképes.
Sziasztok tudna nekem valaki segíteni Központi zár problémám van?
Gt 109 es Központi zár vezérlő egységem van. A táviráyítojába kimerült az elem sajnos csak 2-hét után sikerült bele szereznem, de addigra a vezérlő egység már elfelejtette. Áram test meg van a vezetékekbe. Valahogy tanítani kell csak nem tudom hogyan. A távirányító nem zárja le az ajtókat.
Szia! Igaz, nekünk gyári központi zár van az autóban, de hátha segít: vedd ki a kulcsot az indítóból, tedd vissza és fordítsd el addig, hogy még ne induljon el a motor. Ekkor nyomd meg az egyik gombot a kulcson. Nekünk ez működött. Remélem segíteni tudtam.
Sziasztok!
B4-es kombi passatba szeretnék távirányítású zár vezérlőt szerelni. Gyári pneumatikus kp zár van benne. Ilyet még nem csináltam ezért kis segítséget kérnék attól aki már kötött be ilyet. A vezérlő egy sima bicskakulcsos vezérlő . A 3 ból melyik bekötés vonatkozik rá (elvágott vezeték mellett) ? A vezető ajtónál vagy a kompresszornál próbálkozzak ? Mit keressek + vagy - t? Üdv
Sziasztok! Opel Astra központi zár 5 vezetékes motor belső rajza , volna valakinek?
Sziasztok!
Valaki tudja azt, hogy az Opel Astra F Caravan-ban hol rejtették el a központi zár vezérlőjét? A jobb oldali ajtó mellett nincs.
Közben megtaláltuk, a szigetelő szivacs alá van elrejtve.
Sziasztok!
Kezdeném azzal, hogy az elektronika nem az erősségem. Ez gondolom kezdésnek biztató. ![]() A lényegre térve, rendeltem egy komplett központi zárat, távirányítós vezérlő egységgel! Igazából kiderült, hogy nem komplett összedugdosós, hanem az egyik dobozban van egy központi zár motor készlet vezérlővel és kábelköteggel, a másikban pedig a távirányítós vezérlő. A központi zár vezérlőjét elraktam (emlékbe ) a kábelköteg végéről pedig levágtam a csatit.Arra szeretnék kérni egy hozzáértőt hogy szín szerint párosítsa nekem össze a központi zár vezérlő szálait a távirányítós vezérlő szálaival és ha Pécsen jár meghívom egy sörre A szerelési rész már inkább az én asztalom, tehát azzal nem lesz gondom csak a végén mikor a kábelköteget össze kell kötni a vezérlővel na ott lesz bibi. A másik kérdés, hogy ezzel egy időben beszerelek egy univerzális ablakemelőt is az első 2 ajtóba, és ha jól olvastam a vezérlőnek van egy olyan szála amit ha bekötnék, akkor ad egy 30 másodperces negatív ablakzárási jelet (komfort kimenet) ajtó záráskor ami felhúzza az ablakot ha lent maradt. A kérdés, hogy itt mi akadályozza meg azt, hogy az ablak ne repüljön a felhők közé? Csak mert 30 másodperc soknak tűnik (gondolom addig nyomná az ablakemelő motor ami meg nem szűnik a jel) Előre is köszönöm választ annak aki rám szánja az idejét.
Üdvözlet!
Segítséget szeretnék kérni egy távirányítású központi modul beépítésével kapcsolatban . Az autó :Fiat Scudo 1,9 TD -Gyári központi modul( Texton 96335236.80) kulccsal működik. A távirányítású modul :Bene RC102A . A probléma a következő bezáró szálat megtaláltam amire tökéletesen működik de nyitót sehogy sem sikerül működtetni.A motor vezetékeket visszakövettem a képen látható sok lábú csatiba(fekete) mennek.Magáról a gyári modulról nem találtam bekötési rajzot.Miden segítség jól jönne! Előre is köszönöm! Üdv
Üdv! Az előbb rosszul írtam hogy melyik csatiba mennek a motor vezetékek nem a feketébe hanem a sárgába. Ezen a képen talán jobban látszik .
Köszönöm! Üdv
Sziasztok! Segítséget szeretnék kérni! 2000-as Skoda Feliciám van, amit 2 hónapja vettem. Mivel a bal első ajtón nem működött a központi zár(szét volt törve) zárbetétet cseréltem. Most a bal eső ajtónál működteti a bal első ajtót és a két hátsó ajtót. a jobb elsőt ne zárja és nem is nyitja. a jobb elsőnél működteti az összes ajtót, Valakinek van valami tippje mi lehet a baj? Előre is köszönöm! Üdv!
Sziasztok
Volna egy központi záram amit nem rég sikerült vennem bontóból! A gondom az volna hogy sehol nem találok olyan bekötési rajzot ami erre a vezérlőre illene! Minden amit találtam minden minimum 8 kábeles volt ez meg az isten tudja valamiért csak 7. Mivel tudom sem látnok ezért lefotóztam a nyákot abból esetleg lehet valahogy következtetni. Mivel nem értek hozzá így ezért fordulok hozzátok! Előre is köszönöm a válaszolóknak. Maradok Tisztelettel a világ végén. A hozzászólás módosítva: Feb 7, 2016
|
Bejelentkezés
Hirdetés |







), de bújom a net-et ünnepek óta és olvastam hogy van negatív és pozitív vezérlés. Honnan tudom melyik-melyik, mert én nem jöttem rá a kapcsolási rajzokból sem. 











