Fórum témák
» Több friss téma |
Fórum » Központi zár
Elég ha egy 1 morzés relével a bal oldali zármotor egyik szálját átkapcsolod (+)-ra az utólagos vezérlővel, azt amelyikkel nyit, mivel alapból mind a 2 szál testen van. Ezzel egy időben egy 1mp-es időzítő leválasztja a többiről egy másik relével ugyanezt a szálat. Miután az 1mp-es ciklus letelik és visszakapcsolja a többi motort, ezzel egy időben elindítja a másik időzítőt (5-20mp) ami viszont tiltja a jobb első motoron lévő utólag beszerelt relé vezérlését nyitó irányba. 5-20mp után visszaáll minden alapra és a kulcsos vezérlést sem bántja. ráadásul csak 1mp lesz a tényleges beavatkozás az eredeti rendszerbe, tehát akár azonnal vissza is zárható.
Kb ennyi a logikai leírása. Elsőre 2 relé és 2 negatív élvezérelt időzítő kell plusszba. A hozzászólás módosítva: Szept 20, 2016
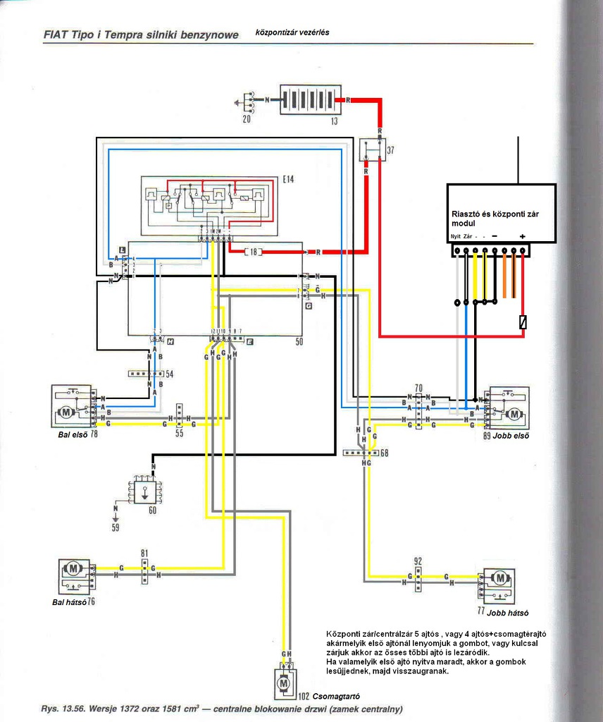
Az átláthatóságért most mellékelek egy jó minőségű, gyári kapcsolási rajzot a rádiótáviárnyítós riasztó / központizár modullal. Így már látható a séma. Múltkor sajnos csak egy skiccelt rajzot küldtem.
A hétvégén megpróbálkozok az időrelés - és egy jelre behúzva tartó, második jelre nyitó relés megoldással. Remélhetőleg ezzel le lehet választani az első zárat a többitől. Itt a zárak kímélése lenne a fő szempont, hiszen az esetek 99%-ban mindössze egy fő használja a gépjárművet. A csomagtérajtó felpattintómágnessel van nyitva bicskakulcsról, az a zárak állapotától függetlenül dolgozik.
Ez egy sima negatív vezérlésű kp zár, a motorok is testen vannak alapból. A kp zárak 90%-a ilyen megoldású, ha gyári, ha univerzális.
Thunder CCL 002-bicskakulcsos vezérlőegységgel kapcsolom be a présházam riasztóját.Az egyik távkapcsoló elromlott.Milyen távkapcsolóval tudnám pótolni.az eredeti nem tudom milyen frekvencián működik?Találtam,ami 433MHZ-en működik.
Mi romlott el rajta? Meg kellene javítani, talán egyszerűbb.
Próbáltam,megjavítatni , mert,én nekem a megjavítás magas,mint nyúlnak a lórács.11-ezer-ért-+száll,költség megjavították volna.Néztem a kapcsolókat,egyik gyanús,a bekapcsoló.Az a gond,a kapcsoló ára 500FT,a szállítás 1250FT.És még ki is kellene cserélni.Köszönöm a válaszod,Üdv:Tibor.
Nem szokott 500Ft lenni egy gomb... Nincs a környéken alkatrészbolt?
Neten néztem,bizony annyi,Veszprém,és Fehérvár van legközelebb,majd körülnézek.
Sziasztok,fürdőszoba,wc egy helyiség,ha felkapcsolom a villanyt,elindul a ventilátor is.Nem mindig kellene menni a ventilátornak,pl ha borotválkozok.Hogy tudnám külön kapcsolóval működtetni.A kapcsolóba két fázis és két O megy be,ill jön ki.Segítséget előre köszönöm.
Nem sok,igazad van,rossz helyre írtam,bocsáss meg a bűnömért.
Fiat Scudo Multijet 2008 Központizárprobléma!
Sziasztok Urak! Központi záráskor visszanyit, auto nem is zárható ezért! Régebben,állitolag, Talán egy mérgesebb ajtó becsapásra megszokott javulni--rövidebb időre..,kezelési könyv szerint nyitott ajtóérzékelés esetén nem lehet bezárni kozpontival , kulcsal se, távadöval se,, mint a jelenlegi szituácioban, belső lámpák normálisan elalszanak,müszerfali visszajelző is jot mutat, de járo motornál l minden ajtó nyitva szimbolum el sem alszik, hogyan lehetne lokalizálni a hibát?? Milyen diaggal lehetne a központit vizsgálni.??Autocom, Kts, Multiecuscannel nem sikerűlt, tapasztalatok esetleg a Diagboxal--Lexia vagy PP2000-el?? Ha igen ,akkor melyikkel? P.Expert és C.Jumpy a testvérmodellje , és állitolag francia technika.és nem olasz, .,abszolult segitség egy kapcsolási rajz volna a kőzpontiról.., akár PM-be.., Létezik hogy a hátso ajtó motorja mükődik ,de nincs elég "ereje,nyomatéka" hogy beszerelt állapotban is kitudja nyitni a zárat.., kiszerelve,levegöben logatva ,látni hogy szépen felhuzza a kilincset mindig, szétszedtem ,normálisnak látszik minden, direkt plussza táplalva az akkuról akkor sem lehet nyitni,hallani hogy kattanik de mégsem nyilik egyre, többszöri izgatásra esetleg..,tudós ismetösöm szetint van ilyen hogy elveszti a zárnyitó motor az erejét.. Nagyon köszönök minden segitséget!!!
Sziasztok!
Vásároltam egy hiluxot, amibe valaki már elkezdte beszerelni a központi zárat. A motorok benne vannak az ajtokban, szépen működnek is! Első ajtokban 5 a hátsokban 2 vezetékes motorok vannak. Vezérlőt most készülök beszerelni. Itt is van a gondom, ha csak két vezetékkel kötném be a motorokat, akkor nem lenne gondom, de az öt vezetékesek plusz három vezetékét nem tudom hová kell kötni! Skicceltem egy rajzot, segítsetek légyszi hová kössem a kérdőjeles vezetékeket??? Átolvasgattam a forumot de nem jöttem rá! Ui.: bocsánat a helyesírás végett, de nem működik a hosszú o-m
Jaj itt a kép, elfelejtettem csatolni...
Milyen vezérlőd van? Ha távirányítós, akkor nagy valószínűséggel sehova, talán egy féle volt közülük, ami ezt a részt is kezelte, a többi csak távirányítóval megy.
Vagy egy simát (nem vezeték nélkülit) is beszerelsz és azt vezérled a vezeték nélkülivel.
SMP V09 típusú távirányítos vezérlőt vettem!
Akkor ez így elméletileg beköthetetlen úgy hogy a kulcsfordításra is nyisson/zárjon? Mellékletben a típus....
Pedig esküdtek hogy tudja........nagyon szomorú leszek.....
(Amúgy érdekes modon ugyanezt árulják motorokkal szettben, és ott adják hozzá az ötvezetékes motort....
Rá tudnál nézni akkor a készülékre? Rá tudom kötni a zár-motor helyzetérzékelő kapcsolóját?
Esetleg ha nem köthető rá, működhet úgy hogy a vezérlő panelján ráforrasztom a relék tekercseinek a lábaira a záró és nyitó helyzetérzékelő szálát??? Mellékeltem a rajzot hozzá pdf-ben az előző hozzászólásomban! Nagyon köszönöm!!!
Átvertek, ezzel így nem lesz kulcsra és ajtógombra zárás/nyitás.
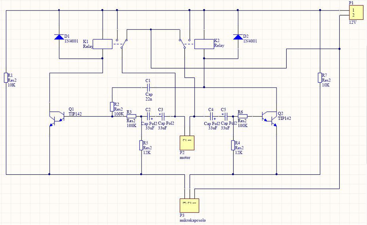
Ez egy visszarajzolt kp zár vezérlő, ha megépíted és ezt vezérled azzal amit vettél, akkor mindent fog tudni. A hozzászólás módosítva: Dec 19, 2016
Üdv!
Nekem is kellene egy plusz vezérlő mert a távirányítós nem kezeli a motorokba lévő mikrokapcsolót. De a sok mindent amit az Uno vezérlőbe be kell kötni azt nem látom rajta, hogy mit hova. A több motor megfelelő kivezetéseit ugyanazokra a pontokra kell bekötni mint a rajzon az egy motor? Másik kérdés, hogy a távirányítós vezérlő nyitó-záró jelét hova kössem. Talán negatív vezérléssel a mikrokapcsolókról jövő vezetékhez?
+12V -> állandó, legalább 10A-es biztosítékkel védett pont
GND -> test, megfelelő keresztmetszettel ez is A motor a szaggatott vonallal körbekerített rész. A motor 2 szála mindnél párhuzamosan van kötve. A motorban levő mikrokapcsoló pedig (vezető felőli) az a testet kapcsoló rész ott alul. Ennyi. A távirányítós vezérlőd most hogy van bekötve? Csak testet szabad kapcsolnia és ezt a két pontot az előbb említett motor mikrokapcsoló 2 kapcsolt szálára kell kötni. Természetesen nem mindegy, hogy melyik melyik.
Köszi szépen. Minden világos
![]() Most még sehogy sincs bekötve mert most vettem bele a vezérlőt és az autóba eddig semmilyen központi zár nem volt.
Először építsd meg a vezérlőt és próbáld ki egy öt vezetékes motoron. Hamar ki fog derülni megy-e, illetve, hogy melyik a záró és a nyitó szál.
Aztán szereld be a motorokat az ajtókba, ha kézzel nem sokkal nehezebben működik, mint előtte, akkor valószínűleg jó. Bár, ha nem szereltél még ilyet, akkor ez a rész is elég sok hibalehetőséget kínál... Igyekezz úgy beszerelni, hogy ne akadjon semmibe, és a motor futása nagyjából középen legyen, ne essen a végállásokba. Ha így már működik, gombbal, kulccsal, akkor jöhet a vezeték nélküli, ahol a 6 vezetéket úgy kell kötni, hogy testet kapcsoljon. Az ajtókat általában csak úgy lehet zárni, ha be vannak csukva. Ezt ki lehet váltani egy csavarhúzóval az ajtó élén kettőre kattintva a zárnyelvet.
Megépítettem az Uno központi zár vezérlőt de nem volt olyan szerencsém, hogy kapásból menjen.. :/
Én a tranzisztorokra gyanakszok. TIP142 jó bele? Siemens autós reléket használtam szóval mikor az ujjammal behúzom az érintkezőt akkor nyitja-zárja a motort. Feltöltöm a kapcsolást hátha megláttok egy hibát rajt.
Nem kötötted be rosszul a tranzisztorokat? Többen megépítették már, szóval jól rajzoltam le.
Hogyan próbáltad? Egy 5 vezetékes motorral és annak a mikrokapcsolójával? Az egyik tranzisztor emitterének folyton testen kell lennie, a másiknak meg "lógva", ezt felváltva cserélik. Ha a tranzisztor CE átmenetét összezárod, behúz a relé? Rakj fel egy jó képet a művedről, alulról felülről...
Tudom, hogy a rajz jó. Arra nem is gondoltam. Akkor ezek szerint a tip142 jó lenne, ha nem írtál rá semmit.
Igen a motor kapcsolójával is próbáltam meg kézzel is cserélgetve a testet, de semmi. Ha összezárom a CE átmenetet behúz a relé. Képen nem látszana sok minden, tranyók is hatalmasak és takarnak is mert félig fektetve vannak magasság miatt, emellett két oldalon vannak vezetők. Inkább a pcb rajzot tenném fel. Bekötéseket felcímkéztem. Relére nem találtam footprintet programban így én rajzoltam meg a lábait de a komponensét már nem sikerült.. Remélem valamennyire átlátható. Köszi
Én az elkészült panelről kérnék képet! Valamint írd le, hogy miről tápláltad a próbánál!
A hozzászólás módosítva: Feb 6, 2017
Necces, hogy a 0,8A nem elég egy motornak sem, bezuhan a feszültség. A motor mozdul, de közben a leesett feszültségen bármit csinálhat az elektronika. A TIP142 valóban ágyúval verébre, az eredeti egy kicsit nagyobb. mint a TO92-es tok (TO226), ehhez igazodó paraméterekkel. A TIP142 bétája töredéke a szükségesnek, ott a teljesítmény a domináns, valamint két ellenállás is van benne a báziskörben. Csinálj te darlingtont, pl. BC547C és BC301, vagy hasonló párosításból, ami van otthon...ha nincs a szükségeshez hasonló paraméterű tranzisztorod. Ezek így együtt már nem csoda, hogy működésképtelenné teszik az áramköröd.
A hozzászólás módosítva: Feb 7, 2017
Köszi. Megpróbálom komolyabb tápról és ha nem akkor tranzisztor csere
|
Bejelentkezés
Hirdetés |







(








