Fórum témák
» Több friss téma |
Fórum » Labortápegység készítése
Idézet: „Megnértem az áramfelvételét 8V-on, 0,1mA.” Az ICL7136-nak pedig 1pA! Tehát EGYMILLIÓSZOR kevesebb áramot fogyaszt, az HAT nagyságrend! Ez kb olyan, mintha az eddig 7 liter benzint fogyasztó autó hirtelen hétmillió litert fogyasztana százon.
Helló!
Eddig nem írtam, de a 78L05 még nincs benne a panelmérőben, a 0,1mA az a 7136 és a kijelző fogyasztása együttesen! Akkor nem kell bele semmi sem, hogy állandó legyen a fesz? Nekem az csak jó, mert kevesebb alkatrész kell! Hali
Szerintem nem kell semmi stabilizálás, elmegy az ICL7136 8V-ról is. Bár az adatlapot nézegetve egyszerűen nem találok arról információt hogy mennyi a minimum tápfeszültség, mindenhol csak 9V-ot ír meg hogy abszolút maximum 15V. De szerintem 8V-ról is tuti hogy működni fog. Csak szűrd meg rendesen és a nyákot csináld meg megfelelően.
Attila: nem a mérőbemenet árama 1pA? Az adatlapján úgy láttam, hogy supply current: typ 70uA, max 100uA
Hopsz tényleg!
Jól van, késő volt már. Mondjuk kicsit azért furcsállottam is.
Ja megépítettem és működik.
Csak nyaraltam és ezért ez az időeltolódás.
Doncso koma!
Milyen a jeled a labortápon? Az enyém mint az okádék...Terhelve és terheletlenül is. Viszont az igazsághoz hozzá tartozik, hogy 10.000µF-os kondit még nem vettem hozzá, anyagi jellegű problémák miatt, és amit itthon találtam csak 680µF-os! kondival próbáltam és méregettem. Ellenben kicseréltem a 2,2nF-ot 1nF-ra. Eddig bírja a hirtelen rövidzárakat, azaz majdnem rövidzárakat. Egyenlőre csak ellenálláson keresztül mertem rövidre zárni 2ohm mal. Áramkorlát pont 4A-t enged át max. Valamit említettél, hogy lehet orvosolni valamivel. Mivel?
Harpo!
A 10000µF ugye a puffer elkó? Az helyett 680µF-ot betenni elég lezser dolog. Főleg hogyha le is terheled.
Szia mesterem, abban Attilának van igaza hogy a 680µF kevés, szerintem te 6800µF ra gondoltál csak már fáradt vagy, (baba) ezt meg tudom érteni, bár így is javasolnám neked a 10.000µF ot, a másik dolog, nekem 2ohmal nem volt gond, jól bírta, nem is szállt el, csak rövidzárban és csak az egyik oldal nem bírta, a másiknak semmi gondja, a zavarról annyit, hogy nálam az volt a tünet, hogy ráakasztottam egy műterhelést, feszültség mondjuk 20V áram 0, szép lassan tekertem felfelé az áram potit, majd ahogyan kezdte elérni az áramkorlát kikapcsolás pontot úgy erősödött a zavar kb pár mV nagyságú torz szinusz formájában szerintem 50Hz es hálózati brumm egészen addig a pontig amíg lekapcsolt az áramkorlát, ezen a ponton lekapcsolt az áramkorlát, a led kialudt, a műterhelés szépen melegedni kezdett és a zavar megszünt, ennek fényében tettem egy x értékű (most pontosan nem emlékszem kb 330nF) fólia kondit az egyik BD re és teljesen megszünt a zavar, még áram korlátozáskor sem láttam semmiféle zavart, ha gondolod megnézem hogy melyik tranyóra tettem és mekkorát. De így gyakorlatilag az összes zavarom eltünt, egyébként a BD-s oldalon tapasztaltad ezt a mindenhol zavart vagy az MJW-k nél? Mert ha jól emlékszem a BD-kkel neked is ez volt a tünet annó.
Üdv: Doncso
Nos az a 6800µF az 680uF, sajna csak ilyet találtam itthon.
Nekem mindegyik teljesítmény tranyó MJW így a problémáim is ezekkel adódnak, mindenképpen 10.000µF-ot teszek be, csak max 63V-os van nekem, és muszáj vennem 80V-os változatot hozzá. Azt megköszönném, ha megnéznéd mit és hova tettél. Kipróbálom, hátha itt is segít. Nálam pluszban van a kimeneten egy 10µF elko, vele párhuzamosan 33nF fólia kondi. A Puffer elkoval párhuzamosan tennem még egy 33nF fólia kondit, asszem több tuning nincs is rajta. Most írás közben elgondolkodtam a védelmeken, és valószínű építek bele két Attila által tervezett hővédelmet, ami a kimenetet kapcsolja le túlmelegedés esetén. Így már bátran próbálkoznék mindennel. A rövidzárat is már kipróbáltam MJW-vel, de csak rövid ideig. Olyan gyors, hirtelen hőtermelés volt, hogy szemmel látható volt a gőzölgés/füstölés az L profilon, így ezért gondoltam a teljesítmény tranyók közelébe a hővédelmet. Viszont egy érdekes jelenség van még nálam. Feszültséget beállítom mondjuk 50V-ra, áramkorlátot szintén maximumra. Terhelem a 4A fogyasztás megvan, viszont a feszültség 37V-ra esik le, és ahogy tekerem az áramkorlátot lefelé a feszültség vele együtt csökken. 1A-nál a feszültség már csak 10V. Értékekben ez 9ohm terhelés 33,4V 4A, 4,5ohm terhelés 16,7V feszültség 4A, 3ohm 10,8V 4A. Ez gondolom nem normális dolog. Vagy az? Ugye nem csak az áramot kéne tartania fix értéken, hanem a feszültséget is? Vagy ez valami teljesítmény alapon szabályoz, hogy állandó teljesítmény és a felhasználó elégedjen meg azzal amit kap? Asszem ez megint valami jó kis anomália. Jó kis gép ez egyébként, csak egyszer legyen már valami használható formában, akkor leheggesztem a dobozt meg kiöntöm műgyantával belülről, nehogy még egyszer a életben hozzá kelljen nyúlni, ha bármi tönkre megy benne akkor megy a tűzre asszem. De én szeritem ez lehetett a tervező utolsó büntetése a hobbielektronikásoknak, amiért kitiltották innen. Aki majd elolvassa ezt az jöjjön rá, hogy ezt a tápot nincs értelme megépíteni! Ketten már kipróbáltuk, és arra jutottunk, hogy ez nekünk nem jó. A trafó jó, az alkatrészek jók, a doboz jó, a kezelő szervek jó, csak rendszer nem amiben és ahogyan kell összerakni.
Hapro mester!
Nézd, a 680µF az semmi, az nem puffer ebben az esetben, akár ki is veheted, az így nem ér semit az az igazság, olyan mintha egy kamionba betennél egy kispolszki motort, karcsú tényleg, a kimeneten a kondit vedd le, mert puffert soha nem teszünk labortáp kimenetre szűrésnek, még 10µF-ot sem, mert a benne tárolódó energia esetleg simán kinyírhatja az éppen éleszteni kívánt egyedet amit gondosan rákötsz a tápra és az kicuppantja az elkó tartalmát azt durr, jó perszer működő panelnél nem lesz gond, de pl mi van ha egy olyan érzékeny eszközt épitesz ami elszáll ettől, egyébként meg megvédte volna az áramkorlát, egy táp olyan elkóval a kimenetén, mint egy áramorlátozó nélküli táp, nem tudod szabályozni a kimenő áramot addig amig a kondi ki nem sül, néha elég ezis a megöléshez, szóval hagyd el ezt is, a zavarszűrést előrébb kell keresni, a másik, amikor rövidre zártad elkezdett megszaladni a tranyó azt mondod? Szóval hirtelen nekiállt melegedni mint atom? De ugye nem szállt el? Mennyi ideig és milyen V/A mellett zártad rövidre? A következő dolog, hogy esik a fesz, szerintem az normális, nálam ugyanez, gondolj bele U=R*I , a terhelő ellenállásod fix, tehát állandó, elkezded levenni az áramot, a feszültségnek is esnie kell vele együtt a képlet szerint, meg ha jobban megnézed, ez a táp nem egy feszültség vagy áramgenerátoros táp, ezt anno pafi is írta nekem, hogy ne várjak csodákat ettől, azt mondta disszipativ táp, nem precíz labor kütyü, bár én azt mondom jó esély lenne a megközelítésre, csiszolni kellene egy kicsit, ha ezt a rövidzár kérdést megoldom, akkor megcsinálom négyvezetékesre Attila módra, hogy a fesz se essen teljes terhelésnél 300mV ot, és akkor már egész jó eséllyel pályázhat a labortáp címre, nem rossz kis táp ez hidd el, Még annyit a zavarokról, hogy az elkót hizlald fel mindenképpen, mert az így nagyon sovány ám. De ez a tűzrakásos dolog tetszik üdv a "szeressük spafit" klubba
Harpo!
Amit írsz az normális, üzemszerű működésre utal. Ha beállítasz valamekkora feszültséget a labortáp kimenetén és ez terhelés hatására leesik, akkor az valószínűleg azért van mert a táp áramgenerátoros üzemmódba lépett. Ezt gondolom valami LED is jelzi, illetve ha ilyenkor az áramkorlátot eltekered akkor változik a tápból kifolyó áram is. De amíg Ohm-törvénye szerint alakulnak a feszültségek és az áramok, addig nagy gond nem lehet.
Doncso!
Labortáp kimenetére elkót tenni valóban nem szerencsés dolog, mivel az abból a terhelés felé folyó áram nem korlátozható. De 10µF-ot azért még nyugodt szívvel oda lehet tenni egy 100nF-os fólia társaságában (vagy még jobb egy 10µF-os fóliát). Ugyanis ez nem tárol túl sok energiát, ellenben viszont a tápegység működését nagymértékben javít(hat)ja. Azért, mert megszűri a kimeneti zajt és nagymértékben csökkenti a tápegység gerjedékenységét. Ezeket figyelembe véve a kimeneti 10µF-os kondi sokkal inkább előnyös mint hátrányos. A működtetendő áramkört ráadásul nagy eséllyel jobban zavarja a labortáp zaja, mint a 10µF-ból folyó áram. Üdv.!
Igen ebben lehet valami, de mi van akkor ha a labortápnak meg lehet szűrni a zaját a táp előtt? Azért az mégis szerencséseb megoldás nemigaz, mint utánna benyomni egy kondit amit nem tudsz kordában tartani, persze nem egy nagy energiáról beszélünk ami a 10µF-ban van, de te tudod a legjobban, hogy vannak áramkörök, vagy akár egy breadboardos próbapanelen összeállitot cmos áramkör, amit simán ki tud nyirni egy 10µF-os kondenzátorban tárolt energia, ha rossz helyre kötik, ellenben ha beállitasz minimális áramot a tápon, van rá esély hogy túl élje, így még mindig azt mondom, nem jó az a kondi a végére, inkább előtte szürjük meg és igy kordában lehet tartani, erre pedig van mód ugyanis nálam semmi zavar nincs, ha kell be is bizonyítom ezt egy videóval!!!!
Most erre nincs időm válaszolni részletekbe menően mert el kell mennem itthonról, de a lényeg az hogy nincs igazad Doncso, ne haragudj.
Egy tápegység kimenetén nem csak azért lehet zaj, mert a bemenetéről a kimenetére kerül hanem például azért is, mert a táp önmaga zajgenerátorként viselkedik, ha gerjed. De ha a kimenetét lelassítjuk egy 10µF-os kondival, akkor nagymértékben csökkentettük a táp gerjedékenységét. Na meg mellesleg az (áteresztett vagy gerjesztett) zajt is leszűri, persze ha van egyáltalán. Ja és az, hogy egy táp nem termel a kimenetén zajt az nem közel sem jelenti azt, hogy nem képes begerjedni. (Ilyen-olyan dolgok miatt...)
Van igazságod, mert te most általánosságban beszélsz, de én konkrétan erről a tápról beszélek, és én úgy látom a mérések alapján, hogy szerintem nem indokolt a kondi, mindemellett van abban valami amit mondasz, mert a kondi nélkül amit beiktattam, nekem is gerjedt az áramgenerátor, ez igaz, tehát nem a hálózatból szedte össze, de a áteresztőknél használt fólia kondi igen jótékony hatással volt rá, kipróbáltam és ha leveszem illetve nyomok egy 10µF-ot a kimenetre nem szüri meg ugy mint a fólia az áteresztőn.
Viszont egy kis gerjedést tapasztaltam amikor megérintem a potit, ezt majd orvosolom. [quote]de a lényeg az hogy nincs igazad Doncso, ne haragudj.[quote] Már miért haragudnék? ne viccelj, beszélgetünk .
Hello!
Bocs, hogy beleszólok, de nem tudom nézni, hogy mi ez a "félelem" a konditól. - Egy tápegységnek nem csak egyenáramú szempontból kellene feszültséggenerátorként működni, hanem váltóáramú szempontból is. Egy kondi is ezen próbál segíteni. - Tekintve, hogy a tápban az áteresztő tranyó van csak, így a tápegység terhelésekor az kinyit, és meg akadályozza a feszültség leesését. De mi van, ha az áramköröd táplál vissza egy impulzust. - A labortápegység arra való, hogy szimulálja a végleges tápot, amit az áramkörhöz végső soron készíteni fogsz. Abban sem lesz kondi a tápon? - Ha egy tápot készítesz, aminek nincs kondi a kimenetén, akkor annak jobb minőségűnek kell lenni, mint egy Hi-Fi erősítő. (Hol van ott mV-os feszültségeséssel számolva a terhelésre?) - A feszültségszabályzó időállandóit tekintve, egy komplett PI szabályzó kapcsolásnak tekinthető, annak minden problémájával együtt. Ha a körerősítés kicsi, akkor terhelésre feszültségesés keletkezik, ha túl nagy, akkor könnyen gerjedés lehet a vége. (Az áramkörben található kis értékű kondik mind ennek a futásidő miatt létrejövő nem ellenfázisú visszacsatolásnak a kiegyenlítésére vannak alkalmazva) - Ha a tápegység előtt szűrjük meg a villanyt, attól még a kimenetén lehet zaj bőven. (Hiszen egy erősítő kimenetén is van zaj. Ha a feszültségesés nulla, akkor az erősítésnek végtelen nagy kell lenni.) Hogyan fogod a szabályzó fokozat lengéseit, erősítésének zajából származó jelet megszűrni? - Ha nem jó feszültséget állítasz be, vagy magas áramkorlátot, az ellen mi fog megvédeni? (Az említett CMOS sem azért döglött meg, mert volt egy 10µF-os kondi a tápon. Mert annak a tápjára szükségszerű is kondit tenni.) Egyszóval, csak azt akartam ecsetelni, hogy egy "minden igényt kielégítő" tápegységet nem olyan könnyű készíteni, és elég értelmetlen is. Tekintve, hogy a majdani áramkörödnek sem fogod megépíteni ugyan ezt a tápegységet. A legtöbb esetben a labortáppal, pont a készülendő áramköröd hibáit, tápfeszfüggését.... próbálod felderíteni. Az áram szabályozásnak, csak túláramvédelmi szerepe van. Látható is a legtöbb esetben, hogy mennyivel kimunkálatlanabb, mint egy feszültség szabályozás. A legtöbb táp esetében (mint ebben is) hiba, hogy amikor az áramszabályzó belép, a feszültség szabályzó ellene szabályoz. Többek között ilyen okokból is képződik a "könyök szakaszban" az instabilitás, mert a két szabályzó egymásra hat. Az ember akkor szokott kinyírni valamit, ha nem gondolkodik. Ez ellen viszont a táp nem fog megvédeni. (pld. Ledeket dugdos a tápra, mert van benne áramkorlát, miközben fel van tekerve a táp 40V-ra. Na abba beledögölhet a Led. Vagy tranyóval zárod rövidre a tápfeszültséget. De ezeket a "tanulópénzeket, szerintem előbb utóbb mindenki megfizeti.) Én úgy gondolom, hogy egy tápegység, az csak egy tápegység, nem precíziós feszültség és áramforrás. Arra más eszközöket szoktak készíteni. A feszültségforrásnak túláram korlátja van, az áramforrásnak, pedig túlfeszütség korlátja. Ebben a kérdésekben nem vagyok olyan maximalista, és az értelmes kompromisszumot többre tartom, és a legtöbb esetben ez szükségszerű is. Általában nem szoktam ágyúval verébre lőni, de ha igen, akkor nem kötöm ki azt is, hogy ne legyen hangos! üdv! proli007
Hát proli mester, ehhez nem tudok mást hozzáfűzni csak hogy meggyőztetek.
Közben kiugrottam a mühelybe, és próbáltam kideríteni megyik BD249-es szállt el és engedett át, hát mint kiderült az összed, minden más épp maradt, gondoltam nézek valami más tranzisztort itthon amivel letesztelem a többi alkatrész és az egész táp működőképességét, na találtam is egy BU508A-jelű 5A-es tipust, tudom nem épp ide való, de próba, hát olyan jól sikerült, hogy 1darab nyüves BU is kibirta a műterhelést, igaz nem kinoztam mert melegedett, de meglepődtem, egész jól bírta, majd mondom jöjjön aminek jönnie kell, rövidzár teszt, először beállítottam a feszt 25V-ra, majd az áramot szépen adagoltam neki, piszokul melegedett de tűrte egészen a max kakaóig, bár ez csak egy pillanatra hagytam, majd a végső sokk terápiát alkalmaztam, 25V 1A és össze érintgettem, na 3A és max áramig birta, itt halál, semmi gond mondom csere, kicserélem, úgy tünt a csere is rossz de nem, méricskéltem és kiderült, hogy valójában egyik BU sem szállt el, hanem az egyik kisebb BD139, amelyiknek a collectora vezérli a nagy BD-k bázisát, de ez szerinted hogy lehetséges? Nem értem akkor miért nem a BU szállt el?
Néhány emberrel egyetemben jó hogy vagy! És hogy itt vagy.
Hello!
Lehet, hogy a képlet egyszerű. - A BU bétája ebben az áramtartományban nem a csillagos ég. De a bázisáram tűrése viszont az. A kis BD darlingtonban van, ha a BU nem nyit, neki annyi. - Lehet, hogy a BD gyorsabb volt nála. és amíg a BU nem vezetett, addig a BD-n folyt az áram. Szép a panel! ui: Én a nagytranyókat ugyan azzal a tranyóval szoktam darlingtonba kötni, mint amiből a végek vannak. (Végfok Béta mennyi? 3..5? legalább is én 10-nél többre nem számítok.) üdv! proli007
Értelek, most kiszaladtam, kicseréltem a kis BD-t így már működik ismét, szépen kiforrasztottam a régi elszállt nagy BD-ket is, kiderült hogy csak egy szállt el, mert a tranyók hátlapja összeér, és egyiknek a bázisa összezárta a többit ezért azt hittem mind rossz, de nem csak egy, viszont, az volna a kérdésem, hogy mi a véleményed, tegyem rendbe BD 249-ekkel az egészet újra ahogy volt, vagy cseréljem ki BU508-akra és a kis bd-t is hagyjam igy, vagy a kis BD139-et is cseréljem ki erősebbre, mondjuk 240-re, mit gondolsz?
Idézet: „Szép a panel!” Köszi, elég sokáig ültem rajta amíg kész lett. Az a baj, hogy nem nagyon tudom már kicserélni annyival nagyobbra mert a panel kiképzése nem engedi sajnos
Én is örülök prolinak, de ezt hogy érted? :
Idézet: „Néhány emberrel egyetemben”
Hello!
Így "távolról" (mert én ezt csak a rajzról láttam még)azért elég nehéz minden vitán felüli tanácsot adni. - De a BU az nem éppen tápba való. Nagyfesz tranyóknak, sok a maradék feszültségük, így nem biztos, hogy ki tudod szabályozni a kellő tápot, vagy kevés lesz a biztonsági tartalék. (Persze számolgatni kellene) - Én még is beletenném a nagy BD-t. Még ha egy kis mankó drót lába lenne is. (főleg ezek után, hogy reptetünk, meg próbálunk) De legalább is egy nagyobb BD-t 4A-es TO126-os tokos is van, emlékeim szerint. JA, a múltkor leszimuláltam a végfok áramszabályzóját, igaz nem volt a Tinában BD. De a legkisebb áramimpulzust a tekercsel párhuzamos 22ohm esetén kaptam. (Amúgy néhány nsec időre az áram a végáram 10-szeresét is meghaladta. Hogy aztán a valóságban is lehetséges-e azt csak az Úr tudja.) üdv! proli007
Hát most akkor fel van adva a lecke, mertha
1. ha BD249-et használok áteresztőnek akkor a kis BD maradhat mert annak nem volt baja, de a 249 nem birta a rövidzárat. 2. Ha BU508-at használok akkor már ki kellene cserélni erősebbre a kis BD-t mert ugye az impulzus szerü rövidzárat meg az nem viseli el, viszont a BU igen, de a BU meg nem tápba való, mutatta ezt a szkóp is mert max feszültségen illetve az áramkorlát bizonyos állásában akkora negyfrekis zavarok léptek fel hogy hajjaj, ami a BD249-et használva nem jelentkezett. Arra gondoltam összerakom 249-el aztán igyekszem nem rövidre zárni, lehet szerencsém lesz és kikapok egy jobb BD-t mert a másik oldal például igen stabil, az birja, nem zavaros semmi baja. Köszi az infót.
Hello!
Remélem a BD249 C-s típus, mert ha "A" akkor ki lenne hegyezve a feszültsége. Engem azért zavarna, hogy a másik oldalon nincs baj. Nincs itt valami tetem elásva? (esetleg kondi más, rossz...) üdv! proli007
Igen C-s típus, Tudod most mondhatnám a szokásost hogy "pedig minden jó és mégis rossz"de ez egy hülyeség, ha minden jó akkor jónak is kell lennie, nem , itt valami nem jó, a panel biztos jó, mert vasaltam és ugye ugyan olyan, esetleg valamelyik nem ugyanolyan kondira gondolnék, vagy a tranyók bétájára is lehetne gondolni.
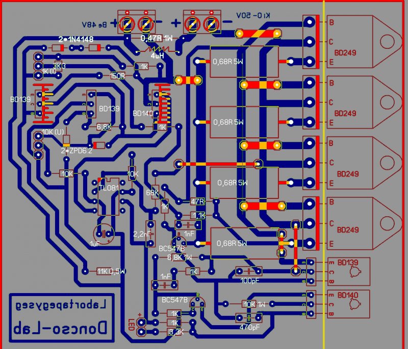
Tudod mi jutott eszembe a tegnapi hsz-ed kapcsán, az hogy ugye az egész cirkusznak az volt tulajdonképpen a kiváltó oka, hogy kapott egy impulzus rövidzárat és az egyik nagy BD elszállt, mégpedig a legelső (korábban azt hittem az összes elszállt de nem) , úgy a legelső hogy a legközelebbi a kimenethez, na most , arra gondoltam, hogy elképzelhető-e az, hogy amikor megkapta a hirtelen rövidzárat, ő nyitott a leggyorsabban és rajta folyt át a puffer nagy energiája, a többi meg még nem nyitott és ez ölhette meg? Azért kérdezem, mert ez a bal oldali táp, a jobb oldalin a legelső BD-n ott figyel egy 47nF os B-C kondi, zavarszűrésnek, szóval hogy az nem lehetséges hogy esetleg ez a kondi miatt birja a jobb oldal és ennek hiányában nem birja a bal oldal? Lehet hogy hülyeséget írok de hátha. Üdv: Doncso
Hali!
nálam mikor tönkre ment a két oldal egyszerre, akkor nem ugyanazok a BD-k szálltak el.
Hello!
Most, hogy kicsit tüzetesebben néztem a rajzot látom, (azaz nem látom) - hogy az áramkorlátozó BC547B bázisa, mint ha be sem lenne kötve - Az 1nF-os kondi, ami az 1.1kohm-al kellene párhuzamosan lenni, az a bázis és az emitter között van. Ez jó nagy hiba lenne, mert ahhelyet, hogy gyorsítaná az áram figyelést, pont lassítja! - Fogalmam sincs, hogy a kis BD és a nagy BD bázis emittere közti 1k és 47ohm-os ellenállásokat, miért kellett a BD547B fölé tenni. Mind kettőnek ott a helye. Az 1k-nak a 100pF felett (BD139 B-E), a 47ohm-nak az 1.1kohm mellett jobbra (BD239 B-E) Akkor az a bázis emitter "megkerülő vezetéknek sem kellett volna körbe menni, és a negatív főáramkörű vezetéket sem kellett volna megszakítani átkötéssel. Öszintén szólva, soha nem gondolom, hogy egy nyák rossz is lehet, mert én mindíg ERC-vel készítem. (a bekötési NET hálózati lista alapján ellenőriztetem a programmal, hogy mindenki az elvi rajz alapján van-e bekötve) Lehet az összes bánat ebből származik. ( A 47nF-ot meg én, nem látom hol van.) üdv! proli007 Idézet: „Öszintén szólva, soha nem gondolom, hogy egy nyák rossz is lehet, mert én mindíg ERC-vel készítem.” Na most én is a fejemhez csaptam rendesen. Pedig tényleg nagyon törtem rajta a fejem hogy mi lehet a gondja Doncsonak a táppal, de mindig arra jutottam hogy márpedig ennek egyszerűen működnie kellene. Számos hibalehetőség eszembe jutott és mindet sikerült magamban megcáfolni, de a nyákra még csak nem is gyanakodtam. Igen, én is hozzászoktam hogy az Eagle DRC-je garantálja a konzisztenciát és hogy nekem nem kell azzal törődnöm hogy konzisztens-e a nyákterv a kapcsolási rajzzal. Sosem lehetünk biztosak abban hogy azt építettük meg amit szeretnénk... (még DRC-vel sem!) Üdv.!
Szia Doncso mester!
Olvasva Proli hozzászólását átnéztem én is a nyákomat, de nálam nincsenek ezek a hibák amiket felsorolt, mivel valamicskét átrajzoltam készítés előtt. Sőt megcsináltam azt a 4 vezetékes kimenetet, asszem (emlékeim szerint) a szkóp ábra is szebb lett mint előtte. Viszont írtad azt a kis kondit a b-c közé, próbáltam több féle értéket, de nálam az nem oszt nem szorzott semmit, szóval nem tettem rá. Puffer kondi csere kis mechanikázás és máris kész a vezetékkavalkád bedobozolva, aminek változtatható a feszültsége, és van rajta még egy két tekerő meg LED-ek is. A fa doboza szép meg vannak benne szép LCD kijelzők ![]() |
Bejelentkezés
Hirdetés |




Mondjuk kicsit azért furcsállottam is.
üdv a "szeressük spafit" klubba






