Fórum témák
» Több friss téma |
Fórum » Labortápegység készítése
Hali
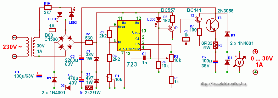
nekem ugyanezzel a táppal lenne problémám . Multheten meg jol mukodott meg minden , de most ahopgy egy ideig rovidrezartam , nem adott kimeneti feszt tovább. , szerintem vagy az ic , vagy pedig valamelyik félvezető a hibás , nemtudom.méregettem ic vel , ic nélkül ,a 11,12 es kivezetés között ami megy a 3055 osokbe, mindig ic vel es anelkul is 33 volt , na ezt nemtudom hogy miért , meg azt sem , hogy ha egyszer ment rendesen , máskor meg már ilyen kuszaság van a mukodeseben . Pls. segitsetek megkeresni a hibat .
Hello!
Valószínűleg a tranyóknak annyi.. már amennyiben az IC2 volt a kivett alkatrész. üdv! proli007
hát mind a 3 at kivettem. És melyik tranyók az 557 es és a 141 es ? Jah és észrevettem a bc141en hogy a burkolata bebarnult mintha rozsdás lenne .
És mitől mehettek tönkre , lehet hogy valamit elronottam a kapcsolason ?
Gondolkoztam , hogy miert mehetett tönkre a táp , és eszembe jutott , hogy a toroidom , nem 75 , hanem 80 wattos , és így 3 helyett 3,33A ad le maximum , ez lehet probléma ?
Sziasztok!
Én az Alkotó féle változatot akarom megépíteni Az a kérdésem, hogy használható-e 40 V 2,5 A -en?Mert csak egy 2*28 V 2,4 A áramú toroid transzformátorom van.Ezt szeretném beépíteni, mert nem melegszik és nem szórja meg az áramkört mindenféle vacak zajjal.Letekerni nem tudok belőle, mert egy fém katyulába van beöntve.Úgy akarom szimmetrizálni a tápot, hogy az egyik táp testjét összekötöm a másik pozitív ágával.Remélem nem gond, ha 3 kivezetéses a trafó, de most hogy gondolkodom rajta és nem jut eszembe indok, miért ne úgy használjam.Látom, a rajz alján ott vann az 50V 5A-es verzió értékei, ha ezeket ültetem be, úgy jó lesz?Vagyis a 2*28V az hány voltos kimenethez elég?
A trafód nem jó (ebből inkább erősítőt építs). A többi megoldható lenne.
Mindkét tápnak külön tekercs KELL (vagy külön trafó)! Csak így lehet egymáshoz kötözgetni őket.
Nah kicseréltem az ic ket , és a nyákon lévő tranzisztorokat , most a kimeneten rendesen ott van a feszultség. maximum 33,3 voltot mérek rajta multiméterrel. Leterhelni még nem akarom , mert amitől az utóbb is kimúlt , most is kimúlhat miatta.
A BC141 re láttam többen is raktak hűtést , feltétlen kell rá valami borda ? Ja , és észrevettem , hogy ha bevan kapcsolva a táp , és közben kapcsolgatom mondjuk a ventit vagy a kijelzőt , akkor felvillan az áramkorlátot jelző led , ez normalis ?
Mért nem jó, ha 3 kivezetéses a trafó?Ha az egyik felét terhelem, akkor a másiknak sem kellene tönkremenni.
Hali!
Építettem egy tápegységet ua723-as IC-vel az alábbi kapcsolás alapján(csatolva) Kérdésem az lenne, hogy hogy lehetne bele építeni áramkorlátot is?
Üdvözlet! Lenne egy kérdésem. Az LM317- nél a jelölt ellenállás beleszól a kimenő fesz értékébe.
Szia!
Van benne. Az R5 ellenálláson eső feszültséget figyeli.
Igen.(szerintem)
Köszi! Mert nekem 220-as van benne nem 240-es.
Lehet akkor, hogy az a ludas... Remélem...
Időközben találtam itthon egy hiperszil trafót.Az lenne a kérdésem, hogy ez mennyire melegszik?Mert az biztos, hogy a toroid meg se langyul.
A méretezéshez itt a képlet: VOUT = 1.25 * ( 1 + R2/R1 ) ahol R1 a felső ellenállás. Itt van egy kis segéd is hozzá: Bővebben: Link
Értem köszönöm
![]() ÉS még annyit had kérdezzek, hogy ezt hogy lehetne szabályozni?
Hello!
- Ha a nyers tápfeszültség 33V és a kimenő áramod 3A akkor a 2N3055-ök 100W-ot fűtenek el, ha a táp rövidzárban van. De ha a két végtranyó erősítése 20, akkor a meghajtó tranzisztor, is el disszipál 5W-ot. Így azt is keményen hűteni kell. De mivel a BC141 maximális disszipációja 3,7W, már ez is megárt neki. Tehát ide sokkal jobb lett volna egy kis BD tranyó, de azt is hűteni kell. Ha pedig a 2N3055-ök rosszabbak, vagy megszakad a kollektoruk, akkor ez biztos halál a BC141 számára. - A maximális kimenő áramot az áramkorlát fokozat, és nem a trafó teljesítménye határozza meg. (kivétel ha az alatta van a minimumnak.) - Nem szabadna felvillanni semminek, (kivétel, ha a táp kimenetére kapcsolod a terhelést. De még mindig jobb, ha zavarjel hatására az áramkorlát lép be, mint ha a kimenő feszültség ugrana fel.. üdv! proli007
Köszönöm! Ez kellett nekem!
Szia!
Ez a kapcsolás, rövidzárvédett táp, nem pedig labortáp. Szerintem, korrekt megoldást, csak jelentős átalakítással tudsz elérni, akkor viszont már csemegézhetsz, az itt található kapcsolások közül is.(Alkotó tápja is erre az IC-re épít, de az áramvédelemről külön IC gondoskodik!) Ha mindenáron próbálkozni akarsz nem túl nagy átalakítás mellett, akkor az R5 ellenállással köss párhuzamosan egy 10ohm nagyságrendű potmétert, melynek a csúszkájára kötöd az IC 3-as lábát. Természetesen a minimális kimenőáramhoz méretezd a figyelő ellenállást(R5) de nem teljesítményben, hanem ohmban. Nulláig nem fogod tudni leszabályozni. Kellemes "játszadozást"!
Értem. Én első sorban azért választottam ezt az IC-t mert megtetszett az egyszerűsége miatt.
Nézegettem a neten és megtaláltam. Utánna láttam elég bonyolult kapcsolást amibe volt áramkorlát is de valamiért az egyszerűbb megoldásnál maradtam![]() Amúgy az előbb említett kapcsolást nem nagyos találtam meg. Esetleg tudna valaki valami egyszerű de jol működő kapcsolást küldeni? Nagyon megköszönném
Hát igen biztos jó kapcsolás
csak NYÁK-ot nem tudok készíteni és próbanyákra meg nem nagyon tudnám osszedobni Ezért kérdeztem, hogy hogy lehetne egyszerűen megoldani
Éppen itt az ideje, hogy elkészítsd az első nyákot!
Az ilyen áramkörök paneljának elkészítése sokkal alkalmasabb tanulásra, mint aki egyből PC alaplappal akar nyitni. (És a sikerélmény is garantáltabb). Többféle nyák készítési eljáráshoz is találsz topikot itt az oldalon, és cikkeket is.
[OFF]Ebbe lehet igazad van
csak környezet nincs hozzá.. panelház 10.emeletén nem kéne maratószerekkel 'játszadozni'
Erkély, vagy loggia sincs? Speciel én az erkélyen büdösítek jópár éve.
[OFF]Valószinű, hogy a nyáron megpróbálkozok valamivel. Úgysincs mit csinálni
Keresgéltem, és meg találtam ezt(csatolva). Ki mit gondol róla?
Remélem a kérdés komoly, és nem csak ugratás. Azért rövid leszek a válasszal.
Azért nem jó, mert a két stabilizátor kimeneteit össze akarod kötni (az egyik pozitívját a másik negatívjához). Ennek a terheléshez semmi köze!
Valaki, aki megépítette Edison14 labortápját (és jól működik is) az tenne fel nekem egy képet a beültetési oldaláról? Jobb minőségű kép kéne, hogy le tudjam ellenőrizni az ellenállás színkódokat, hogy mindent jól raktam-e be, mert nem igazán működik nekem...
Előre is kösz! |
Bejelentkezés
Hirdetés |




, szerintem vagy az ic , vagy pedig valamelyik félvezető a hibás , nemtudom.


Lehet akkor, hogy az a ludas... Remélem...






