Fórum témák
» Több friss téma |
Fórum » Labortápegység készítése
Hello!
Ha jól értem, akkor van egy 165VA-es 24V-os transzformátorod, és 0..24V/5A-es tápot szeretnél építeni belőle. Nyugodtan megépítheted alkotó 50V-os tápját, mindössze az R5 ellenállást kell cserélni benne 30kohm-ra. üdv! proli007
Üdv!
Először is köszönöm a segítséget. Akkor lényegében az Alkotó féle kapcsolási rajzon a pirossal szedett alkatrészek cserélődnek ki a megadott értékre plusz R5 cserélődik 30K-ra, ott voltak még alatta a 63V-os kondenzátorok, maradhatnának benne a gyáriak? Vagy azokat is cseréljem mindenképp 63V-osra?
Sziasztok! Egy kérdéssel fordulnék hozzátok, a kérdés a következő. Építettem egy 50V/5A-es Alkotó féle tápot a problémám az volna vele, hogy ha elkezdem az áramkorlát potiját lefelé tekerni akkor a poti 90% tól lefelé már folyamatosan világít az áramkorlát ledje terhelés nélkül is.
Találkozott e már valaki ilyennel? És ha igen akkor merre keressem a hibát. Üdv Gyuri
Van vele sorban egy trimmer, azzal be kell állítani a max áramot!
Az a baj, hogy a válaszod fals. Nincs ott semmiféle poti, nézd meg rendesen.
Mondjuk két féle tápot is csinált Alkotó mester, az enyémben van.
Nem a max árammal van a bajom, hanem amikor a kimeneten nincsen semmi terhelés és az áramkorlát
potiját tekerem minimum áram felé akkor a poti 90% tól lefelé folyamatosan világít az áramkorlát ledje.
Mondjuk Alkoto egyetlen tápot sem tervezett, viszont mesterien tervezett nyákot meg több mint két táphoz is, szóval megint fals .
Gyurika tápja beztos nem olyan mint a tiéd, ő az Rt-s tápról beszél.
Mérd meg a 723-as kimenetét mekkora feszültséget mérsz rajta. Ez a referencia feszültség.
Akkor a referencia működik. Csak terhelés nélkül jelentkezik a jelenség? Ha igen, akkor ebben keresendő a baj. Olvastam az Rt-s cikkben, hogy terhelés nélkül néha bolondozik, ezért van egy 4k7 (nálad már 6k8) a kimeneten. Lehet majd ezzel kellene szórakozni. Persze ha csak terhelés nélkül problémázik. Ha terhelés alatt is, akkor a második opa kimeneténél kell keresgélni, a BC307-es tranyó környékén.
Köszönöm az ötletet akkor azt mindjárt meg is nézem.
Kipróbáltam azt, hogy az ellenállást csökkentem, de nem történt semmi. Ki akartam cserélni a visszacsatolás kondiját is, és ahogy nyúltam a kondi felé, hogy megnézzem milyen érték van benne véletlenül hozzá értem az IC3 1-es lábához és kialudt a led. Nézegettem, hogy mi lehet a bibi, de nem találtam semmit és arra a következtetésre jutottam, hogy kicserélem az IC-t kicseréltem és azóta hibátlanul megy.
Uraim köszönöm a segítséget.
Hello!
Biztos így van, de én nem tudom hol vannak ezek a "pirossal szedett" alkatrészek. (Én azért nem követem úgy a történéseket a verzióknál mint Ti..) Egy kis link jól jött volna. Természetesen a kondik feszültsége nem probléma, ha nagyobb. Az csak jót tesz az egészségnek. Ha a tápfeszültség kisebb, akkor a termelt hő (mely zárlat esetén a legnagyobb) jelentősen csökkenhet. Tehát kisebb a tranyók igénybevétele, és esetleg kisebb hűtőborda is megfelelő. De ha változatlanul készíted el, és később meggondolod magad és még is felemeled a feszültséget, már nem kell változtatni semmin. A döntés a Tied.. Az R5 értékét én csak számoltam, feltételezve, hogy a 723 referencia feszültsége 7,2V lesz. De ennek tényleges értékét beállításkor kell megállapítani. Ezért is van két párhuzamos ellenállás ott. Kiszámítani az R4||R5 (R45) párhuzamos értékét a következő módon lehet: R45=Uref/(Ukimax/(P1+P2)) Az után az R4 - R5 ellenállások értékét a szabványos sorból úgy kell megválasztani, hogy a számított értéket adja ki a párhuzamos kapcsolásban. (Uref értékét a C5 kondin lehet mérni) üdv! proli007
Sziasztok!
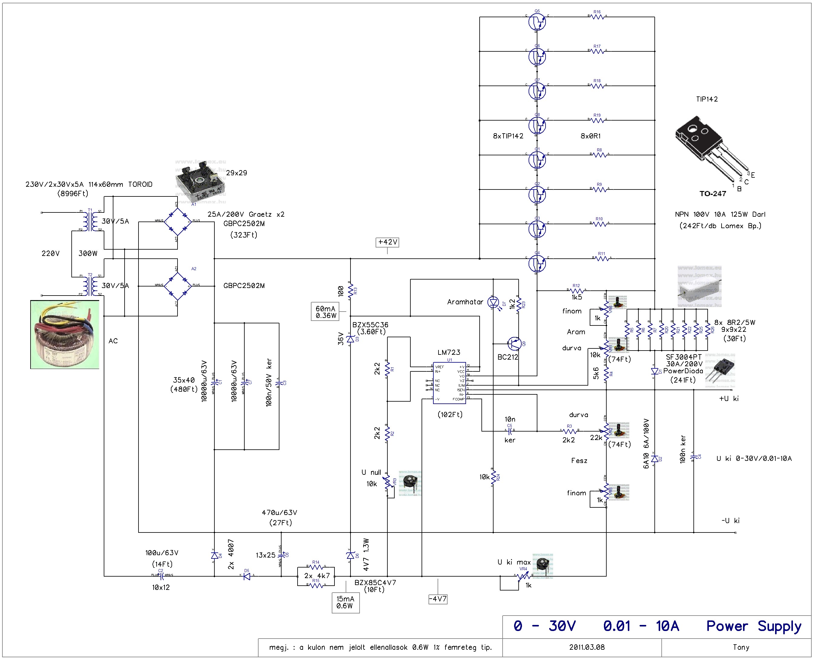
A véleményetekre lennék kíváncsi, az alábbiakban közölt tápegységgel kapcsolatban. Jó lesz ez így? A terv a következő volt (kérésre): Egy olyan 0-tól 30V-ig szabályozható tápegység készítése, ami (ha kell) 10A folyamatos áram leadására legyen képes megfelelő rövidzár védelemmel rendelkezzen, emellett a kimeneti áramot le lehessen szabályozni 10mA-ig, áramhatár visszajelzése legyen, a jelenleg kereskedelmi forgalomban kapható alkatrészeket tartalmazzon. Tudom így első ránézésre kicsit túlzásnak tűnik a tervezett alkatrészek mérete-mennyisége, de hogy igazán "bolond biztos" legyen egyszerű számolások után így jött ki. Az alapkapcsolást régebben megépítettem és nagyon jól működött, abban nem volt áramhatár visszajelzés, nem ment le 0V-ig és csak 1db tranyó volt benne, ezért kellett átalakítanom a kapcsolást. Nyákot is terveztem hozzá, amit próbáltam olyan univerzálisra megtervezni, hogy az más felhasználásban esetleg csökkentett méretű legyen egyszerű leválasztással. Esetleg milyen módosítás kellene még, ha kell egyáltalán. Elsősorban, az érdekelne ki tudja-e hajtani az LM723-as IC ebben a felállásban a 8db darlington tranyót, illetve az áramhatár visszajelzés úgy működik ahogy kell, ja és a potik jól vannak-e bekötve és értelmezve? Segítségeteket előre is köszönöm.
Ha jól emlékszem a 723-as IC nem működik áramgenerátorosan. Tehát ha elérte a beállított áramhatárt akkor lekapcsol, nem leszabályoz a kívánt értékre. Persze ez lehet nem probléma annak aki kérte.
Ha emlékeim nem csalnak, az annak idején megépítettel nem tapasztaltam ilyen jellegű problémát. Nagyon szépen tartotta az előre beállított áramot, lekapcsolást nem tapasztaltam.
Hello
Érdekes kapcsolás. A .dch file milyen programmal megnyitható?
A .dch-t a DipTrace progival készitettem.
Tonybácsi ! Már leközöltem egy ilyen kapcsolást ebben a topikban ! Nem egyezik a két rajz de a követelményeket teljesíti .
Igen, igazad van, úgy kellett volna kezdenem, hogy " bizonyára sokaknak ismerős a már jól bevált kapcsolás"....
Mivel ez egy előterv így ebben a formában, ennyi tranzisztorral, ebben a felállásban, még nem láttam sehol, ezért kérdeztem. Hátha van valakinek hasonló felállásban tapasztalata. Elsősorban azokra a kérdésekre lennék kíváncsi amiket fentebb leírtam...hátha tud valaki valamilyen segítséget nyújtani. (valóban nem egyezik a két rajz, az általad közölt rajzról pl. hiányzik a PowerDióda, amitől ezt le lehet szabályozni 10mA-ig....az 50mA-től indul)
Hello!
"az áramhatár visszajelzés úgy működik ahogy kell" Ez nem áramhatár jelzés.. A Led csak a referenciája Q9-el felépített áramgenerátornak, ami az áramhatárolás "segédáramköre". De jelezni semmit nem jelez, ha csak a tápfeszültség bekapcsolt állapotát nem vesszük annak. üdv! proli007
A minimális áram nem a diódától függ hanem a sönt elennállástól + a műveleti etősítő erősítésétől. Az a labortápom amelyet napmint nap használok annál például 5,7 miliamperre van beállítva a minimum . Abban 1 drb 2n5301-es a szelepelő tranzisztor de előtte van BC 301 azelőtt pedig BC 182 ami csatlakozik a 723-as kimenetére. Ezt azért csináltam így hogyha valami végett tönkre tenném a nagy tranyót nem menne el az IC. Tranyót cserélni pedig könnyeb mint az IC-ét .
Szia!
Ezek szerint ez az áramköri rész nem ezt a funkciót tölti be? El is hagyható? És hogyan lehet ezt egyszerűen megoldani? (sajna nem értek hozzá annyira, hogy magamtól kitaláljam)
Lehet hogy nem azt a kapcsolást találtam meg amire gondolsz?
Merre találom azt a rajzot? "Ezt azért csináltam így hogyha valami végett tönkre tenném a nagy tranyót nem menne el az IC." Ez jó, erre nem is gondoltam ( csak arra, hogy minél egyszerűbb legyen az áramkör )
Hello!
Bocs, de ez a táp, még igen messze van a "jó" tól. Ez eddig csak össze van ollózva. De nem taglalnám a hibákat, mert az messzire vezetne. A 723 elég jó kis IC, a maga hibáival, de korrektnek mondható áramhatárolást nem lehet vele készíteni. Illetve lehet, csak külső eszközzel. De az, már egy másik történet és akkor minek a 723. Azt fix áramkorlátra tervezték. Az áramgenerátor eredetileg azért volt a kapcsolásban, mert a tranyó nyitásához azzal készült az előfeszítés. És mivel a Shunt feszültsége együtt változik a kimenő feszültséggel (ráadásul jó nagy tartományban) csak egy áramgenerátorral lehet megoldani, hogy közel állandó legyen az előfeszítő feszültség. üdv! proli007
Nagyon köszönöm!
(szomorú lettem....) |
Bejelentkezés
Hirdetés |




Gyurika tápja beztos nem olyan mint a tiéd, ő az Rt-s tápról beszél.







