Fórum témák
» Több friss téma |
Fórum » Labortápegység készítése
Az a baj, hogy a 12V-os ipari táp is kapcsoló üzemű táp. Nem akarok venni még egy 5V-osat is. Mindenféleképpen ezzel a táppal kellene megoldanom, melyre építenem kellene egy olyan áramkört, amely ennek a 12V-os tápnak a kimenetét stabil 5V-ra alakítja. Annyira pontos értékű nem kell, mert a PC kártya kibír szerintem 1V-os ingadozást. De a jelenlegi 5V-os áramkör eléggé melegszik. Erre nincs valami más megoldás?
Kiváncsi vagyok rá,ha megtetszik akkor ezt csinálom meg mert elég egyszerűnek írod le és nálad már elég régóta működik.Másik áldozat Alkotóé lenne.Van hozzá két db. Top249 flyback kész nyákom, majd hozzá igazítom a feszültséget.
Hello. De van megoldás.
Bővebben: Link Ez tuti, hogy kibirja a terhelést. Ráadásul ipari felhasználásra is teljesen alkalmas. Ez fix 5V-os stab,de ebből létezik ADJ (Adjustable) változtatható kimeneti feszültségű is. Én ezt alkalmaznám a helyedben. Figyelj, mert máshogy van a bekötése!! Üdv!
Szia Zoli_bácsi!
Köszönöm a tippet. Megrendeltem és kipróbálom ha megérkezik! Üdv.
Hello!
Már bocsánat, de mi köze van ennek a témának, a labortápegységekhez? Tekintve, hogy az LM1084 is analóg disszipatív szabályzó, semmi különbség nem lesz a jelenlegi és jövőbeli megoldás között. A 1084 kis maradék feszültségű (sokkal drágább) amire jelen esetben az ég világon semmi szükség nincs, hiszen pont az a fő probléma, hogy nagy a be és kimeneti feszültség között a különbség. Tehát ugyan akkora hűtés kell számára, mint bármi más hasonló működésű stabinak. Ha a termelt hőt szeretnéd csökkenteni, csak a kapcsolóüzemű szabályzó jöhet szóba. Pld. amit Travolta ajánl.. üdv! proli007
Igaz, semmi köze a labortáphoz, ez igaz. Nekem is volt hasonló probléma 7805-el. A bemenő 12V még egyáltalán nem sok a kimeneti 5V-hoz képest. Egyik IC-nél sem. Sőt. És a különbség sem sok. Csak a 7805 1A-es, esetelg 1,5, míg a 1084-es 5A-es. Szerintem van létjogosultsága. Legalább is nálam bevállt, mert volt hasonló megoldásom. Bizony volt különbség. Természetes, hogy hűtés kell.
Na, addig-addig szerkesztettem, míg egy katyvasz lett
Elnézést. Tény egyébként, hogy a kapcsolóüzemű staboknak lényegesen kevesebb hőt termelnek jellegükből adódóan.
Most veszem észre, hogy ez nekem nem is jó
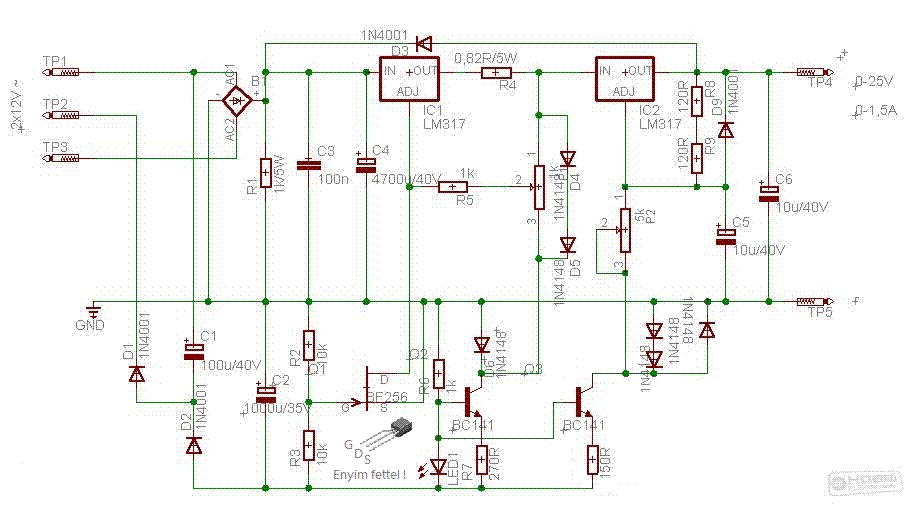
A kapcsoló üzemű változattal el játszanék, ha azt mondod, hogy meg lehet vele oldani e Frankye féle tápot. Bedobok egy képet a kapcsi rajzról. A rajzon különben ott van az összes módosítás, amit javasoltál. Az az egy baja van, hogy fűt mint gép. Olyankor meg elkezd vissza szabályozni. Meg az is gáz, ha föl tekerem a fesz potit 25V-ra, akkor az áram potit ha elkezdem vissza tekerni, akkor 700mA alá menve elkezdi csökkenteni a feszültséget. Pedig nincs is rajta terhelés. Ha letekerem a fesz potit 4V-ra, akkor kb 80-mA alá tekerve kezd az áram potim feszt csökkenteni. Mi lehet ennek az oka? Vagy hagyjam inkább az egészet, és csináljak egy kapcsoló üzeműt? (LM2576T-ADJ)
Tisztelt Kollégák!
A segítségeteket szeretném kérni az alábbi problémára. A RT ÉK 1985-ös számában a 155-156 oldalon megjelent leírás és kapcsolási rajz alapján elkészítettem az áramkört, amely a következő módon működik: Bekapcs után kimeneti fesz 1.3V. A BD436 tranyó CE kivezetését rövid időre összekötve megjelenik a 13.5V a kimeneten. Ebben az állapotban terhelve az ák-t minden ragyogóan működik. Kikapcsolás után ha 3V alá csökken a fesz, az újra bekapcs 1.3V-ot mutat. A zárlat modellezése során a fesz nem csökken 10V alá. http://www.hobbielektronika.hu/forum/wtopic.php?topic_id=1560&ppid=0&pop=1# Ha szükséges, egyéb adatokkal is tudok szolgálni. Elnézést, ha túl hosszú lett az üzenet. Köszönöm megtisztelő válaszaitokat. Üdv receapo A sortördelést a fórum-motor elvégzi, felesleges Neked. Frankye
Szia.
A tápon, hogy tudom beállítani az áramkorlátot? Olvastam itt a topikban, hogy rövidre kell zárni a kimenetet. Az 10 előtt lévő potival a max áramot határozom meg, hogy mennyivel üzemeljen a táp? Válaszod várom.
Szia Pioneer!
A beultetesi rajzon lattam olyat pozicio szamokat, hogy P5-P6. Viszont a kapcsolasirajzon nem (vagy csak en vagyok a vak).Ezek a muszerek kalibralasat hivatottak elvegezni? Hisz felettuk ott a A- -- V+ csatlakozo pontok is. Megtisztelsz valaszoddal.
Csak, hogy mindenki lathassa, mire is gondolt Receapo.
Im hol itt az RT EK1985kiadasanak 155-156. oldala.
Hello!
Szerintem a 150kohm ellenállás (hála égnek pozíció szám nincs) nagy a táp indításához. Cseréld le egy 22kohm-ra, vagy kisebbre. (Mert nem lehet tudni, a 741 tápfesz nélkül mennyire húzza le az áramot, amit ez az ellenállás szolgáltat.) üdv! proli007
Szia!
A P1 potméterrel tudod állítani az áramkorlátot, a P3 trimmerpotival pedig a max áramkorlátot. A max áramkorlát beállításához a P1-et max-ra kell tekerni, a kimenetet addig rövidre kell zárni, míg a max áramot a P3 trimmerrel beállítod. Üdv Pioneer
Szia!
Pontosan, ahogy gondoltad Az értékük függ az éppen használatos műszerektől.
Hello!
- Egy disszipatív táp, mindig fűt.. - A 25V kimeneti feszültséghez, kicsit kicsi a 24V-os trafó. az IC-nek maradék feszültsége és a Shunt-ön eső feszültség, éppen csak elegendő, vagy nem.. - Honnan tudod, hogy 700mA az áramkorlát, mikor nincs is terhelés? De mérés nélkül, honnan lehetne tudni bármit is? Akár gerjedhet is valami.. - Szerintem el kellene dönteni mit is szeretnél. Mert ezzel már kicsit sok a görcsölés. Ha más igényeid vannak, akkor miért nem építesz más kapcsolást? Most ha kapcsolóüzemű szabályzót teszel bele, akkor az egy teljesen új tervezés lemenne. De hogy fognak együttműködni? Mert a feszültség szabályzót nem elég lecserélni. A kapcsolóüzem mellett, pedig az áram finom szabályozása elég vicces. Mert a tekercshez komoly töltőáramok szükségesek. Attól, hogy az IC-nek csak három lába van, még egy komoly áramkör kucorodik benne. Nem lehet ezeket úgy kezelni mint egy fekete dobozt.. - Ha egy "egyszerű" háromlábút elkezdesz okosítani. akkor már nincs is értelme az egésznek. Egyből elveszíti az egyszerű fillingjét. Főleg ha az igények közben folyamatosan nőnek.. üdv! proli007
Helló!
Nekem van egy tuti nagyáromú tápom,régóta használom az adó-vevőmhöz.
Sziasztok!
Nem tudom foglalkoztok-e még a trafó feszültség előválasztó problémájával. Az jutott eszembe, hogy az áteresztő tranyók Uce feszültségét figyelve szerintem jól kézbentartható lenne a disszipációs teljesítmény. Pl. meg lehetne oldani elég egyszerűen, hogy az Uce nem mehet mondjuk 8V fölé. Ha fölé megy akkor kapcsol a relé egy fokozatot a trafón. Tehát a lényeg az, hogy úgy kellene beállítani a trafón ezeket a feszültség értékeket, hogy sem lefelé, sem fölfelé ne lépje túl a meghatározott disszipációs teljesítményt, amit még kényelmesen elvisel az áteresztő tranyó. Ekkor nem lenne gond az áramgenerátoros táplálással, mert érzékelné, hogy sok a fesz, és lejjebb kapcsolja a trafó feszültségét, hogy csökkentse a disszipációs teljesítményt. Mi erről a véleményetek?
Hello!
Egy apró hiba van a dologban, hogy sem Receapo, sem az általad belinkelt táp nem labortáp, hanem fix feszültségű tápegység. Vagy is nem ebbe a topikba való.. üdv! proli007
Proli007 kitalált egy megoldást, amit én meg is építettem, és hibátlanul működik. Ez a kimeneti feszültség alapján választ bemeneti szintet és tökéletes Előválasztó.
Azóta már a táppal együtt is alaposabban teszteltem, és semmilyen anomáliát nem tudtam előidézni. Így néz ki.
Szia!
Csak egy kezdo kategorias kerdest tennek fel, ![]() 2N3055 letezik SOT93 tokozassal? Tudom, hogy helyetesitheto a hasonlo parameterrel rendelkezo pl BD249C -vel, ami ugyebar mar raepitheto a NYAKra.
Ha belekotyoghatok én is, akkor úgy rémlik TIP3055-nek hívják. De véleményem szerint, a tokozás itt alapvetően nem mindegy...
Alkoto, kedves baratom!
Te ne "kottyoghatnal" bele! Orommel veszem epito hozzaszolasod. (Toletek meg rosszat nem hallottam!) Latod igy, hogy csak a 3055-re keresek nem jutott eszembe 3fajta 3055-t talaltam: MJE 3055 T => TO220; TIP 3055 => TO218; es a 2N3055 => TO3 tokozassal. Ezzel kerdesem meg is valaszolodott, koszonom neked. En is ugy tudom, hogy jobb azon felvezeto, amelynek nagyobb a hoatado felulete. Hisz itt egy alapbol disszipativ eszkoz epiteserol folyik az info Idézet: „- Honnan tudod, hogy 700mA az áramkorlát, mikor nincs is terhelés? De mérés nélkül, honnan lehetne tudni bármit is? Akár gerjedhet is valami.” Terheletlenül elkezdtem vissza tekerni az áram potit, és amikor elkezdett csökkenni a teszültség, ott meg álltam. Aztán egy árammérővel rövidre zártam a tápot, és kiderült, hogy mekkora áram körlátot állítottam be. Hát így csináltam. Szerintem rosszul fogalmaztam ezek szerint.
Akkor tényleg nem értettem, de így már érthető, mire gondoltál..
Nagyon szép munka, mint mindíg! Esetleg a doksikat fel tudnád tenni hozzá? Érdekelne az előválasztó és a táp végleges kapcsrajza is. Jók ezek a TO-3-as tokozású tranyók. Meg tudnád mondani, hogy az RT-s labortáphoz milyen és mekkora hűtőborda kell, valamint hol lehet beszerezni? Az L alakú alumíniumot, amelyre a tranyók vannak felfogatva hol lehet beszerezni, illetve milyen méretű kellene?
Dokumentáció: lesz. Még nem dőlt el mennyire részletesen fogom megírni. Nekifogtam már, de már most több mint 10 oldal, és még épp csak elkezdtem.
TO3: jók, de ebben is mellé lehet nyúlni. Borda: A méretre nincs tuti ajánlás. Véleményem szerint, tranzisztoronként 500-600cm2 felület az ideális, illetve ennek a fele, ha van kényszerkeringetés is. Pl. a Metalloglobusnál lehet venni többféle alkalmas profilt. "L": mérete 40x40x4, szintén pl a Metalloglobusnál lehet venni. |
Bejelentkezés
Hirdetés |




Elnézést. Tény egyébként, hogy a kapcsolóüzemű staboknak lényegesen kevesebb hőt termelnek jellegükből adódóan.

(vagy csak en vagyok a vak).




